【古井贡酒深度报告:次高端驱动新一轮成长,经营潜力加速释放—方正食品饮料191208】
新浪财经
来源:虎哥的研究

1、次高端是行业增长大趋势,但市场预期仍不充分:18年以来,我们已连续发布三篇深度报告阐述行业投资逻辑以及未来成长趋势。从近两年业绩以及近期渠道反馈来看,之前提出的判断和观点均在逐一验证中,以古井、今世缘、山西汾酒、口子窖、洋河等为代表的区域龙头公司,次高端价位均保持了高速增长态势,占整体收入比重稳步提升。但目前市场对次高端的认知还不充分,白酒行业的发展一定是行业最主流价格带的成长,从中高端向次高端升级是价格带平台型的升级,现在无论从时间还是空间的角度看,次高端的成长尚处于开始阶段。
2、凭借深度改革和营销优势,古井从复兴走向辉煌:古井贡酒在90年代发展高峰期,涉足多项产业的运作,导致企业发展一直徘徊不前。2007年新管理层上任后积极适应营销环境的变化,08年底推出主打中高端价格带的80-300元价位的年份原浆系列,通过自我调整和创新,管理和营销上探索出“嵌入式管理”“三盘互动”等等新的市场运作模式,构建“团购+烟酒店”为核心的竞争策略,从单一的资源竞争走向系统竞争。15年行业走出危机迎来复苏,公司收入利润率先企稳向好,2018年/2019前三季度公司分别实现营业收入86.86亿元/82.03亿元,同比+24.65%/+21.31%;归属于母公司净利润16.95亿元/17.42亿元,同比+47.57%/+38.69%,业绩连续多个季度保持加速态势,次高端占比逐步提升,新的成长趋势已来。
3、发力次高端,聚焦打造古20,布局进一步深入:自16年底安徽省内消费升级呈现明显加速趋势,有两条主线:一是30-50元价位向80-150元价位升级,二是200元以上价位迎来次高端风口,升级行情明显;2017年下半年,公司在合肥市场开始率先主导次高端价位的培育,效果非常明显,2018年古8以上产品翻倍增长,并顺势推出定位500元的古20,聚焦资源全力打造和培育,效果明显,2019年预计全年次高端增速仍将保持在40%以上,销售规模达到30亿左右(销售口径),占整体比重约25%左右。古井贡酒是有坚实市场基础和完整营销队伍的区域龙头,市场和消费群体稳定,产品定位在大众主流消费价格带,抗周期波动能力强,未来随着次高端价位持续扩容,公司将继续受益。
4、重启全国化,省外市场边际改善:上一轮行业进入调整期后,古井省外发展一直较慢。18年开始,管理层主动调整策略,一方面,更换区域运作团队,砍掉低端产品,提升品牌形象,加大广告投放,重点培育百元主流价位和次高端升级产品;另一方面,公司开始省外大规模招商,加速泛区域化布局。从最新情况看,19年以来公司已展现出良好态势,省外多个区域已重回增长通道。短期看,省外市场对整体业绩拖累已明显减弱,未来随着次高端占位成功,公司板块化培育仍存在较大机会。
5、市场深耕进入收获期,费用率趋势下行,净利率持续提升:2008年近10年以来,公司始终保持高费用投放,高举高打,销售费用率呈现出逐年递增的趋势,2017年开始,公司市场调整成果开始显现,销售费用率趋势下行,2019Q3进一步下降7.3pct至25.8%。一方面,次高端价位爆发带来的结构升级体现在利润增速大于收入增速,公司200元以上价位产品发力,产品结构持续提升;另一方面,管理层主动控制费用,规模效应逐步显现。未来随着公司市场逐步走向稳固,经营效率进一步提升,我们判断公司费用率有望继续保持下降趋势,利润增长弹性高。
6、盈利预测与评级:预计19-21年EPS为4.46/5.60/6.94元,对应PE27/22/18倍。经过近两年的发展,公司各项经营已有明显改善,销售团队激励持续加大,考核指标也更注重产品动销和市场良性发展,未来随着行业分化加剧,我们认为公司还将继续受益,维持“强烈推荐”评级。
7、风险提示:1)宏观经济大幅波动,影响行业需求;2)省内市场竞争加剧致费用大幅上升,影响利润;3)黄鹤楼发展不及预期;4)省外市场扩张进入不达预期,对冲省内增长,影响总体增速;5)管理层动荡带来公司经营持续性受到影响。

一、次高端是行业发展大趋势,优质区域龙头将继续受益
白酒行业基本面表现及成长逻辑延续。三季度以来白酒板块整体走势较弱,主要受白酒消费税传闻、中秋国庆基本面整体反馈平淡等因素影响,市场对明年行业增长趋势有所担忧,但近期茅台批价重回上升趋势,一周上涨将近200元,板块开始迎来修复。可以看到,行业多数波动主要都是受情绪影响,白酒板块走势跟去年基本一样(2018年底市场预期经历过山车,直到2019春节过后估值才逐渐修复)。在白酒年节销售集中趋势愈发明显的背景下,高频跟踪容易造成短期误判,因此不应过分在意短期波动。长期看,“价位升级和龙头集中”仍是支撑行业成长的根本逻辑,机会布局集中在高端及次高端价格带。
次高端是行业增长大趋势,但市场预期仍不充分。18年以来,我们已连续发布三篇深度报告来阐述行业投资逻辑以及未来成长趋势,提出了“300元次高端价位是本轮行业主流价位增长的核心趋势”、“次高端进入消费需求驱动的增长阶段,韧性和持续性都会更强”、“次高端具备千亿以上规模,区域龙头产品结构提升空间大,省内市场足够支撑未来5年以上的快速增长”“次高端不是存量市场,竞争会加速市场培育,做大蛋糕”“次高端需要品牌+营销两条腿走路,更看好有根基的区域龙头”等观点。从近两年走势以及近期渠道反馈来看,之前提出的判断和观点均在逐一验证中,以古井、口子窖、今世缘、洋河等为代表的区域龙头公司,次高端价位均保持了高速增长态势,占整体收入比重稳步提升。但目前市场对次高端的认知还不充分,白酒行业的发展一定是行业最主流价格带的成长,从中高端向次高端升级是价格带平台型的升级,现在无论从时间还是空间的角度看,次高端的成长尚处于开始阶段。
次高端优秀典范,季度经营波动不改长期向上趋势。古井作为区域次高端的核心典范之一,市场一直对公司的压货增长模式以及淡季渠道高库存的情况存有隐忧,但公司近几年经营节奏均是如此,从最新情况看,公司四季度库存消化进展良性,预计2020年公司将继续保持两位数稳健增长。公司历史业绩的优异表现已经证明了其模式的成功和管理层的优秀能力。
二、发展回顾:徽酒龙头,波折中稳健成长
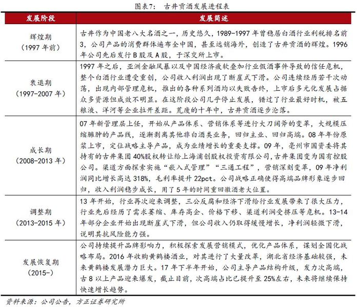
底蕴深厚,发展历经波折。古井贡酒位于安徽省亳州市古井镇,是我国浓香型白酒的典型代表,作为老八大名酒之一,公司历史悠久,发展历经波折——1989-1997年公司曾稳居白酒行业利税排名前三,后受亚洲金融风暴以及中国经济疲软影响叠加行业受到政策冲击、假酒事件打击消费者信心,公司业绩遭受重创;07年新管理层上任,着手产品体系、营销体系调整,开发年份原浆系列,开创“三通工程”为核心的深度营销模式,公司清晰战略使得高端品牌形象逐步回归,成功搭上了名酒复苏的最后一班车,五年后重回徽酒龙头地位;2017年开始,公司主导产品结构升级,发力次高端,古8以上产品迎来爆发,次高端的成功起势带动公司进入新一轮成长期。

历史业绩优异,次高端驱动新一轮增长。在调整成功后,公司经营一直保持稳健态势,在12年行业危机后,公司是13-14年除茅台外唯一保持正增长的公司。2018年/2019前三季度公司分别实现营业收入86.86亿元/82.03亿元,同比+24.65%/+21.31%;归属于母公司净利润16.95亿元/17.42亿元,同比+47.57%/+38.69%,收入利润保持加速态势。其中次高端是业绩增长的核心驱动力,19年以来古8以上产品继续保持40%以上高速增长,预计次高端价位占比已达整体收入比重的25%左右。未来随着企业将核心资源和营销重点由渠道向消费者转移以及次高端产品的持续放量,我们预计公司收入将继续保持稳价逆增长,净利率仍有进一步提升空间。


经营层面持续改善,期待体制改革进一步释放发展潜力。相比较洋河股份、口子窖、今世缘等管理层持股或民营企业的公司,古井贡酒此前受到体制的束缚较多,在市场经营层面会出现为短期业绩来牺牲长线利益的现象,比如在渠道压货、价格管控、区域运营平台等方面不如其他公司灵活。经过近两年的发展,公司各项经营已有明显改善,销售团队激励持续加大,考核指标也更注重产品动销和市场良性发展,未来随着行业分化加剧,我们认为公司还将继续受益。同时我们也期待后续大股东能在股权激励方面考虑管理层利益绑定,这将进一步促进公司的长期健康持续发展。

三、温故知新:涅槃重生,徽酒王者踏上复兴之路
古井贡酒在90年代发展高峰期,涉足多项产业的运作,多元化发展使集团发展精力不能聚焦,导致企业白酒主营业务的发展一直徘徊不前,加上公司一直缺乏明确的主导产品,品牌形象低档化,渠道营销也停留在旧的体制下,靠招商和开发买断模式运作,没有跟上营销发展的新形势,因此,战略缺失导致企业发展几乎停滞。在历经十年的市场沉寂后,公司自2009年市场开始发力,新管理层上任后积极适应营销环境的变化,推出主打80-300元价位的年份原浆,自我调整和创新,成功搭乘上了名酒复苏的最后一班车,此后公司仅用了两年时间销售超20亿,年均发展速度超过100%,远高于同期行业35%的平均增速。

3.1战略重塑,聚焦主业,提升品牌
回归主业,品牌聚焦:由于长期的开发买断产品运作,古井贡酒的品牌形象一直比较混乱,导致消费者对企业品牌产生不少负面认知,因此在主导产品确立后,聚焦市场资源,统一品牌形象传播,打造全新品牌形象。同时公司在市场运作中逐渐减少开发买断产品数量,保护和提升品牌力,08年产品数量由近1000个下降到不足200个,清理开发产品虽然短期影响销量,但是长期能够影响消费者的品牌认知,提升企业形象。
定位准确,树立中高价位主导产品,主攻最主流市场:古井采取与洋河类似的“产品创新+中高端定位+重营销”的战略,成功搭上了名酒复苏的末班车。2008年,公司树立以年份原浆为核心的主导产品系列,终端定价98-468元,分为献礼版原浆、五年原浆、八年原浆、十六年原浆,后又推出26年原浆,终端定价1288元。主导产品的确立针对主流市场价格带,在成熟领域通过挤压式和扩容式的增长来提升销售额。年份原浆自08年推出,即取得了超常规的成长业绩,在销售结构中占比不断提高,带动利润大幅增长。截止2019年底,公司“年份原浆”系列营收占比达85%左右,其中古8及以上占比超过25%。

3.2创新渠道运作模式和组织架构,奠定公司营销优势
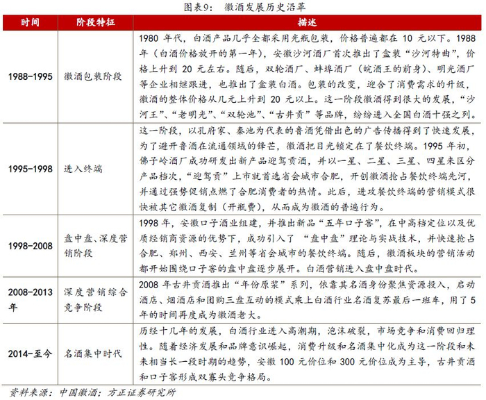
激烈的渠道竞争为徽酒塑造安全壁垒。白酒行业素有“东不入皖,西不入川”之说,充分展示了徽酒激烈的竞争状态以及本地市场的强势地位。从历史发展脉络看,安徽酒企基本引领了中国整个白酒行业营销模式的变革和创新,在渠道建设与经营能力方面均有巨大优势,在徽酒带动下,整个白酒行业的营销观念发生了根本性变化,营销重点从以往粗放的流通渠道逐步转向精细化要求更高的终端餐饮和大卖场,企业的销售能力和市场运作能力大大提升。诸多区域强势品牌以及中高端白酒企业正是通过密不透风的终端营销术(渠道拦截等)实现了对本地市场和区域市场的强势控制,完成了对外来品牌的阻击,从而逐步形成今天白酒产业传统名酒阵营和地产强势品牌平分天下的竞争格局,仅在安徽经营了十几年的洋河有一部分市场份额。

渠道模式上,古井启动“三通工程”,采取以厂家为主导的“嵌入式管理”进行深度营销和精细化运作,厂家直接与终端和消费者沟通,公司主导市场的能力较强。营销模式方面,公司改变过去由经销商主导的市场运作为厂家主导的市场运作,强调以厂家为主导的“嵌入式管理”模式,经销商的职能被弱化为物流、垫资、客户服务,核心运作市场的力量主要来自厂家,公司掌控市场的运作,公司的组织队伍开始以终端销售和核心消费者推广为重点,通过组织模式的定向运作,在酒店、团购以及流通渠道进行系统运作,组织导向带动市场导向。同时,厂家在资源上的主导地位,公司对市场的控制力加强,可以从根本上着眼于市场的长期稳健发展,对市场的竞争和变化可以灵活机动的投入。


四、未来看点:次高端驱动成长,龙头强者恒强
4.1徽酒双雄各有千秋,持续受益于龙头集中趋势,强者恒强
安徽市场目前整体市场规模在250亿左右,目前20亿规模以上的企业达到3家,早几年前几大品牌的企业规模相对其他省份比较均衡。伴随古井贡和口子窖的崛起以及行业调整的深入,徽酒的竞争格局逐渐清晰,价格卡位上“割据为王”,其他品牌的市场空间集中在80元以下价位,中高端市场两强格局进入相对稳定状态。目前口子窖和古井贡酒凭借其品牌和渠道优势,牢牢占据着80元以上的价格带,预计在80-500元价格带占有70%左右的市场份额。从省内各品牌收入利润规模和成长情况来看,古井贡酒和口子窖已处于绝对强势地位。

从模式上看,古井的营销模式是强调以厂家为主导的“深度营销”模式,公司掌控市场的运作,并主导费用的投放和终端推广。与古井相反,口子窖目前采用的是经销商代理模式,市场运作更依赖于经销商,其市场费用投放也主要由经销商承担。两种模式各有千秋,口子窖的渠道管理模式更加灵活,成长稳健;古井运作偏狼性,主导市场和价位升级效率较高。因此,在不同经营模式下都会有非常优秀的公司。


从价位上看,03-13年百元价位的崛起带动区域龙头公司进入高速成长期;16年之后,以古井、洋河、口子窖等为代表的公司已进入次高端价位驱动增长阶段,区域龙头的价位布局更全面,市场运作上兼具防御性和进攻性,因此未来公司经营的周期性波动将明显减弱,随着省内主流价格带的提升,龙头公司将继续受益,强者恒强。
4.2次高端氛围起势,公司成长趋势明朗化
次高端已从“主动培育”进入“氛围起势”阶段,公司继续主导价位升级,成长趋势明确:自16年底开始安徽省内出现明显消费升级趋势,主要有两条主线:一条是30-50元价位向80-150元价位升级,第二条是200元以上价位迎来次高端风口,升级行情体现明显;2017年下半年,公司顺应消费升级趋势,在合肥市场开始率先主导次高端价位的培育,培育效果非常明显,2018年古8以上产品达到翻倍增长,渠道反馈2019年中秋,合肥市场古八以上产品出货比例已达到70%左右,预计全年次高端的增速仍将保持在40%以上,次高端的整体销售规模达到30亿左右(销售口径),占整体比重25%左右。此外,公司为了进一步主导价位升级,2018年推出古20,定位500元价位,主攻团购和宴席渠道,目前增长趋势良性,渠道普遍处于断货状态,预计明年收入规模有望突破10亿(销售口径)。

安徽区域消费升级可参考江苏市场,结构提升仍存在较大提升空间,古井将继续受益:得益于发达的经济水平、较高的人均可支配收入以及白酒的消费习惯,江苏白酒市场的消费水平在全国范围内一直处于领先地位,领先时间至少在2-3年以上(可对比参考人均可支配收入水平)。本轮白酒向上周期中,江苏市场次高端也最先呈现出加速趋势,目前已逐步成为江苏市场的主流成长的价格带。今世缘作为苏酒龙头之一,是全国所有区域龙头中次高端价位培育较成熟的酒企之一,产品结构也处于领先地位,截止到2019年三季末,今世缘300元以上价格带(国缘为主力产品)占整体收入比重已达到56%。与今世缘相比,古井等其他省份的区域龙头次高端的占比相当于今世缘2014-2015年左右的水平,未来随着次高端价位的持续快速扩容,公司次高端占比有望提升至50%以上。

4.3重启全国化,省外市场边际恢复
重启全国化扩张,产品升级同步推进:相比其他省内品牌,古井贡酒老八大名酒的品牌优势,在省外市场尤其环安徽区域的认知度更高。安徽市场的成功为省外扩张积累了经验、形成了模式、培养了人才,使省外的扩张具备基础;公司在启动市场时就着手省外市场重点布局,前期深耕河南、江苏等市场,并已形成一定规模(河南市场超过10个亿);但2016年之后,公司省外增长放缓,主要系公司在部分区域(如河南)产品策略未能及时跟进所在市场消费升级趋势,中高端酒推广力度偏弱。18年开始,管理层主动调整策略,一方面,更换区域运作团队,砍掉低端产品,提升品牌形象,重点培育百元主流价位和次高端升级产品;另一方面,公司开始省外大规模招商,加速泛区域化布局。从最新情况看,19年以来公司已展现出良好态势,省外多个区域已重回增长通道。短期看,省外市场对整体业绩拖累已明显减弱,未来随着次高端占位成功,公司板块化培育仍存在较大机会。
黄鹤楼协同效应加速显现。2016年,公司以自有资金81,600万元收购黄鹤楼酒业51%股权。黄鹤楼具有名酒基因,曾两次获评“中国名酒”称号,是湖北省唯一一个中国名酒。作为湖北省的代表,主打兼香型白酒,收购后可以与古井在香型和地理位置上形成互补协同,有助于丰富产品种类、优化产品结构、扩大市场销售规模,深度布局湖北市场。从经营情况来看,黄鹤楼18年收入8.7亿(不含税),净利9322万,基本完成预期目标,未来在“双名酒双百亿战略”指引下,收入规模有望持续扩大。同时,黄鹤楼的运作成功也为公司未来在并购发展模式上增强了信心,我们认为古井未来的成长潜力还很大。

4.4产品结构提升+费用率趋势下行,利润弹性持续释放
国有体制,潜力有待释放:古井贡酒的持股结构是国企主导,管理团队没有股权,从历史情况来看,公司在市场经营各个方面均处于领先的地位,但在最核心的体制方面落后,相比于口子窖等民营企业,公司经营灵活度以及管理层激励机制方面仍有提高空间。
市场深耕进入收获期,费用率趋势下行,净利率持续提升:2008年近10年以来,公司始终保持高投放费用投放,高举高打,销售费用率呈现出逐年递增的趋势,2017年开始,公司深耕市场成果开始显现,销售费用率首次出现同比下降的情况(同比减1.8pct至31.1%),2019Q3进一步下降7.3pct至25.8%,净利连续保持高增态势,一方面,次高端价位爆发带来的明显趋势就是利润增速大于收入增速,公司200元以上价位产品发力,产品结构持续提升;另一方面,多年深耕后规模效应开始显现,同时管理层开始主动控制费用,之前区域自主费用投放开始收回总部,提升经营效率。随着未来公司市场逐步走向稳固,经营效率进一步提升,我们判断公司费用率有望继续保持下降趋势,利润释放空间巨大。

五、投资建议
由于消费升级和企业主导培育,次高端成长已成为行业大趋势,部分企业已在其核心市场中完成次高端占位,未来随着产品持续放量,将继续带动公司业绩稳健增长,周期波动明显减弱,强者恒强。从竞争角度看,我们认为区域次高端龙头仍将是未来3-5年的一条核心投资主线,目前市场对板块的认知还不充分,白酒行业的发展最后一定是行业最主流价格带的成长,现在无论从时间还是空间的角度看,次高端的成长都才刚刚开始。
古井作为徽酒龙头之一,拥有强大的渠道优势和品牌优势,与口子窖在省内中高端以上白酒市场基本处于“双寡头”垄断地位。目前来看公司业绩增速已经步入加速通道,一方面是价位升级和次高端发力催化公司产品结构提升,收入保持稳健增长;另外一方面是规模效应开始显现,费用结构优化带动费用率趋势下降,净利率提升,业绩增速高于收入增速。公司是行业里管理优秀、营销模式领先的次高端区域龙头,未来将持续受益于安徽省次高端价位的扩容,省外市场恢复后对业绩拖累也明显减弱,长期存在发展潜力,看好公司持续增长能力。
盈利预测与评级:预计19-21年EPS为4.46/5.60/6.94元,对应PE27/22/18倍,维持“强烈推荐”评级。
首席分析师、组长:薛玉虎
电话:18516569939
邮箱:xueyuhu@foundersc.com
高级分析师:刘洁铭
电话:13816731762
邮箱:liujieming@foundersc.com
高级分析师:刘健
电话:15900865404
邮箱:liujian3@foundersc.com
分析师:余驰
电话:18317012692
邮箱:yuchi@foundersc.com
分析师声明
作者具有中国证券业协会授予的证券投资咨询执业资格,保证报告所采用的数据和信息均来自公开合规渠道,分析逻辑基于作者的职业理解,本报告清晰准确地反映了作者的研究观点,力求独立、客观和公正,结论不受任何第三方的授意或影响。研究报告对所涉及的证券或发行人的评价是分析师本人通过财务分析预测、数量化方法、或行业比较分析所得出的结论,但使用以上信息和分析方法存在局限性。特此声明。
免责声明
方正证券股份有限公司(以下简称“本公司”)具备证券投资咨询业务资格。本报告仅供本公司客户使用。本报告仅在相关法律许可的情况下发放,并仅为提供信息而发放,概不构成任何广告。
本报告的信息来源于已公开的资料,本公司对该等信息的准确性、完整性或可靠性不作任何保证。本报告所载的资料、意见及推测仅反映本公司于发布本报告当日的判断。在不同时期,本公司可发出与本报告所载资料、意见及推测不一致的报告。本公司不保证本报告所含信息保持在最新状态。同时,本公司对本报告所含信息可在不发出通知的情形下做出修改,投资者应当自行关注相应的更新或修改。
在任何情况下,本报告中的信息或所表述的意见均不构成对任何人的投资建议。在任何情况下,本公司、本公司员工或者关联机构不承诺投资者一定获利,不与投资者分享投资收益,也不对任何人因使用本报告中的任何内容所引致的任何损失负任何责任。投资者务必注意,其据此做出的任何投资决策与本公司、本公司员工或者关联机构无关。
本公司利用信息隔离制度控制内部一个或多个领域、部门或关联机构之间的信息流动。因此,投资者应注意,在法律许可的情况下,本公司及其所属关联机构可能会持有报告中提到的公司所发行的证券或期权并进行证券或期权交易,也可能为这些公司提供或者争取提供投资银行、财务顾问或者金融产品等相关服务。在法律许可的情况下,本公司的董事、高级职员或员工可能担任本报告所提到的公司的董事。
市场有风险,投资需谨慎。投资者不应将本报告为作出投资决策的惟一参考因素,亦不应认为本报告可以取代自己的判断。
本报告版权仅为本公司所有,未经书面许可,任何机构和个人不得以任何形式翻版、复制、发表或引用。如征得本公司同意进行引用、刊发的,需在允许的范围内使用,并注明出处为“方正证券研究所”,且不得对本报告进行任何有悖原意的引用、删节和修改。
公司投资评级的说明:
强烈推荐:分析师预测未来半年公司股价有20%以上的涨幅;
推荐:分析师预测未来半年公司股价有10%以上的涨幅;
中性:分析师预测未来半年公司股价在-10%和10%之间波动;
减持:分析师预测未来半年公司股价有10%以上的跌幅。
行业投资评级的说明:
推荐:分析师预测未来半年行业表现强于沪深300指数;
中性:分析师预测未来半年行业表现与沪深300指数持平;
减持:分析师预测未来半年行业表现弱于沪深300指数