MOM要来了,一文看懂MOM和FOF基金异同
中国经济网
原标题:MOM要来了,一文看懂MOM和FOF基金异同 来源:经济日报-中国经济网

很多初入投资圈的朋友都有这样的感受,“我不懂投资,让我短期内通过炒股、买债、投资黄金赚钱真的很难。”有没有直接看人、看产品投资的简单方法呢?
还真有!很多投资者对查询基金经理的历史业绩和基金产品的历史业绩很在行,换言之,这些投资者要么懂基金产品,要么懂基金经理,就可能赚取投资收益。这样能做好投资吗?
当然有可能。懂产品的投资者,不妨试试FOF(基金中基金)模式,而对基金经理相对了解的投资者,不妨考察一下MOM(管理人的管理人)模式——2019年12月6日,征求意见10个月之久的《证券期货经营机构管理人中管理人(MOM)产品指引(试行)》(简称《产品指引(试行)》)正式发布,对MOM产品定义及运作模式、参与主体职责、资质要求、投资运作、内部控制及风险管理等进行了规范,指引合计28条。分析师朱剑涛认为,《指引》主要是几方面目的:一是明确产品定义及运作模式,二是界定参与主体职责,三是管理人及投资顾问应具备相应的胜任能力,四是规范产品投资运作,五是加强利益冲突防范及风险管控。
那么到底什么是MOM模式?与投资者相对熟悉的FOF产品有何区别和联系?
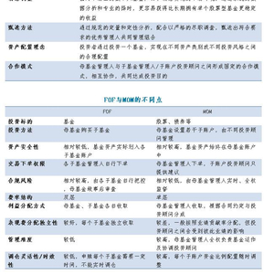
MOM侧重“管人”
从定义上看,FOF着眼与具体产品,相当于一个账户下的产品组合,而MOM着眼于“人”,相当于多个账户管理的集合体。具体来看,FOF是英文Fundoffunds的简称,通常被称为“基金中的基金”,即这种基金并不直接投资股票、债券,而是投资于基金。可以把FOF看作是基金买手,利用其专业能力进行选基和择时配置,为投资者提供一站式服务。MOM是英文Managerofmanagers,通常被称为“管理人的管理人”。和FOF选基金不同,MOM基金重在选人,基金管理人以投资子账户委托形式让选中的投资经理负责投资管理,以帮助客户获得资产的长期保值增值。
概言之,虽然MOM和FOF都是多管理人基金,但是MOM是将募集的基金资产委托给精心选择过的基金经理们进行管理;FOF是基金经理在市场上精选基金组合作为投资对象,也就是说,MOM组合的是一揽子优质基金经理,FOF组合的是一揽子优质基金产品。
易方达多资产投资部有关部门负责人表示,由于投资标的是人而不是现有的基金产品,MOM的投资领域要比FOF宽,可以更好地实现多资产、多策略和多管理人的结合,达到稳定风险、提高收益的目的。但是,由于MOM投资的私募管理人的信息大多不透明,因此尽调非常重要,尤其是过往业绩、风控等方面的评估将比FOF产品更困难,对主管理人的能力要求更高。MOM在管理方面有很多优点:可以动态调整灵活选择投资组合,能够合理自由和有针对性的管理;对投资组合的掌控力强,可以穿透底层资产,减少非投资因素带来的投资误差。MOM在我国刚刚起步,但因其上述优势受到很多投资者的关注和认可,未来有广阔的发展空间。
FOF很常见,MOM为啥少?
综上,MOM是母基金管理人接受客户委托的资金,在自己的母基金下设立不同的子基金,然后在市场上寻找优秀的挂你人来分别给这些子基金做投顾,母基金要有自己的交易系统。
为什么MOM的少呢?因为MOM要求非常高:
第一,MOM则倾向于在设定投资目标后,将资产配置权限交与所选择的投资管理人。它得有中央交易室,把“雇佣”的各个管理人集合起来,很多私募基金不具备这样的交易室。同时,要配有超高水平的交易员。交易员对盘面的感觉要非常好;另外一方面这些子投顾每天不仅仅是要交易股票,很多时候投顾会考虑没有机会的时候买货币基金或者用一些小的工具对冲,这都对交易员有比较大的要求,要在一定基差范围内对冲头寸。
第二,MOM的可选择的样本相对较小。比如,说FOF下,可选择的样本就是8000多位管理人的基金,只是费用高低、能不能申购唯一。但是MOM不一样,有些管理人是不愿意做MOM的子基金投顾,样本就变小了,所以,对母基金来说需要更高的构建组合的能力,很多人无法做MOM。
“优秀的MOM基金应当具备哪些必备条件?”
第一,要理解底层资产,就是对于股票比较熟悉和了解;
第二,对市场资产配置有比较深的研究;
第三,对管理人有深度的理解。
总体看,MOM的基金经理要求选择优秀基金经理的能力更高。对于被投资的底层产品和基金经理来说,FOF更侧重底层产品的基金经理在某一细分领域的投资能力,而MOM要求投资管理人需要有较强的综合能力,包括资产配置、投资决策制度、投资流程、投资经理资源等。
哪些人适合MOM?
A股市场风格多变,单一策略的私募基金很难穿越牛熊,保持长胜。F0F或MOM通过配置不同策略,提高了产品的策略丰富度。如果策略之间相关性较低,能够平滑极端净值波动,长期来看可以穿越周期,获取较高收益。
两者的有点各有利弊:一是FOF或MOM降低了投资者资金门槛,100万元起步可以投资多个策略,传统私募产品想实现多策略投资需要更多资金。二是FOF或MOM有两层风控,母基金层面和子基金层面都有风险控制的要求和措施,而传统私募产品一般只有子基金层面的风控。三是MOM产品的关键在于动态管理,当市场大势突变,MOM可以灵活调整策略和私募基金管理人,避开市场极端下跌。传统私募产品由于策略限制,无法做到灵活变动。四是FOF在大类资产配置、投资灵活度、扩大优质基金挑选范围、配置分散性、降低投资门槛上更加具备优势,而MOM则在底层资产配置透明度、赎回流动性具有优势。
MOM和FOF对比看,目前有2个缺点:一是FOF可能出现双层收费的现象,至少总体感觉这类资管产品的费率比较高;二是目前市场上大部分FOF或MOM在大类资产配置做的不太到位,所投的基金策略相关性高,并没有很好实现组合投资的优势。
如何选择MOM产品和FOF产品呢?私募排排网分析师认为,到底是选择MOM产品还是FOF产品,应有几个注意事项:首先,尽量选成立时间比较长,业绩表现稳定的FOF或MOM;其次,参考定量的研究指标,如高上行捕获率,高夏普比率等;再次,FOF或MOM所投策略相关性不可过高,尽量分散投资;最后,应尽量选择费率较低的产品。(经济日报-中国经济网记者 周琳)
(本文仅供参考,据此投资风险自负)