汤臣倍健:回顾历史,才能展望未来
静气
原标题:汤臣倍健:回顾历史,才能展望未来 来源:静气
来源:雪球App,作者: 静气,(https://xueqiu.com/1545313154/136495801)
统计了过去30年中国的明星企业,这些明星企业的增长率,都能够保持在国家同期GDP增长率的4倍以上。按照这个标准,汤臣倍健无疑是一家明显企业。
作为国内膳食营养补充剂的领导品牌,2008-2018年间营收年复合增速达45.3%,归母净利年复合增速达25.6%。

我们一起来回顾一下汤臣倍健的历史,来探寻一下,汤臣倍健如何一步一步成为行业龙头,并在享受龙头红利和品牌效应过程中,实现快速增长的。
汤臣倍健成立于1995年,公司初创时的四位“元老”是90 年代风靡一时的“太阳神”的原职工,产品的思路依然是“广告+功能”。
2001年,随着董事长考察美国保健食品市场,随后将公司产品定位从强调产品功效的模式转变成基础营养模式,专注做膳食营养补充剂。
要划分汤臣倍健的发展历史,如果从2002年广州佰健算起,那么公司的发展历程,可分成四个阶段。第一阶段:2002-2006年,建立以药店、商超为主的线下销售渠道
汤臣倍健是国内为数不多一直坚持在药店渠道上发展的保健食品企业。2002年,公司转型做膳食营养补充剂的时候,发挥自身优势,差异化竞争,迅速抢占非直销领域空白渠道。
1、2002年
7月,公司创始人梁允超拿出70.38万元,收购广州佰健69.68%的股份,开始生产和销售“倍健”品牌的各种膳食营养补充剂。开始时,公司只管研发、销售,生产全部外协加工。
2、2005年
因为公司的外协加工厂商珠海海狮龙股东分家,梁允超及其创业团队收购了珠海海狮龙,将其作为生产基地。

第二阶段:2006-2012年,品牌推广,树立渠道知名品牌
药店渠道上的大力扩张也成为了公司早期发展的主要动力。
公司的药店终端数从2007年的3415个大幅提升至2010年的近一万个、到2012年近两万个。产品覆盖的国内百强药店数从2007年的20家迅速增至2010年的83家,并在2012年达到96家,百强商超从1家上升至50家。
至此,公司树立了国内膳食营养补充剂非直销领域渠道网络的领先优势。
3、2008年
梁允超以海狮龙为整合平台,将自己控制的广州佰健、奈梵斯和友邦制药整合,2008年10月将公司更名为“广东汤臣倍健生物科技有限公司”。
4、2010年
8月1日,汤臣倍健在上海完成了与姚明的签约仪式,正式宣布姚明成为汤臣倍健新一代形象代言人,这也标志着汤臣倍健品牌腾飞战略的全面实施。汤臣倍健选择姚明,就如同当年耐克选择乔丹一样,迈出了品牌蜕变重要的一步。
12月,汤臣倍健在深交所创业板上市。上市募集资金除了50%用于产能的扩充外,另50%用于营销网络升级。
上市初期,当时的公司发展计划是:依靠募集到的资金扩建产能,同时通过经销商拓展药店渠道,并且效仿国际行业巨头NBTY和GNC试水连锁专卖体系。第三阶段:2012-2016年,渠道知名品牌向大众知名品牌过渡
5、2012年
“螺旋藻铅超标”事件:2012年3月底报道称市场抽检8企业的螺旋藻保健食品,有6家重金属铅超标,包括汤臣倍健,后经过食药监局复查,公司产品合格,但短期依然造成市场情绪波动;
虽然螺旋藻占汤臣收入比重仅为 2%,公司依然在年底将螺旋藻原料改为美国采购,同时在6月份与巴西签订第一批全球原料专供基地,缓解主要原料供应风险,巩固产品质量。
“毒胶囊”事件:4月15日,央视曝光河北一些企业用生石灰处理皮革废料,熬制成工业明胶,最终流入药品企业的案件。
由于汤臣倍健近1/3的产品是胶囊包装,公司整体Q2收入增速较Q1大幅下滑。
接连的零售产品质量问题是的消费者对于整个零售产品质量的信任度下降,部分产品终端周转放慢,公司开始主动控制网点数量增速,确保有质增长,对已有终端精细化管理。
当年6月,公司率先落成并开放行业首个透明工厂。
6、2013年
2013年1月18日,出台股权激励草案,拟向激励对象授予 233 万分股票期权,占股本总额 1.07%,行权价格60.40元。行权条件锁定为来三年2013-15年利润增速分别为40%、30%、30%。
2013年公司业绩受2012年年底提价的提振(2012年11月1日,对主品牌“汤臣倍健”部分产品全国统一零售价建议上调10%-15%),以及控费效果到位,2013年全年收入同比+39%,利润同比+50%,业绩逐步恢复。
不过,2014年利润增长19.19%,2015年是26.44%,没有达到激励的要求。
7、2014年
渠道野蛮式增长遭遇瓶颈。2014年伊始,公司主动削减了数十家渠道精细化工作不到位,存在网上串货现象的经销商,并调整了经销商考核 KPI(不再将新开店数目纳入考核 KPI,侧重同店考核),以建立更为良性的渠道系统,缓解前期粗放发展所带来的渠道不经济,致使2014年整体开店速度下滑,收入增速不达预期。
定增试水外延扩张。在理顺渠道的同时,亦开始寻找新的业绩增长点。
7月公布非公开发行A股股票预案,募集资金总额不超过19亿元,将用于公司“珠海生产基地四期建设项目”“广东佰嘉单品运作项目”“技术运营中心项目”“信息化规划与建设项目”与“终端精细化管理及品牌建设项目”,主要意在扩张产能、拓展单品战略,加强公司的内生力量;为后续并购提供资金基础,加速公司并购进程。
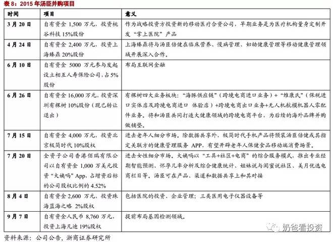
8、2015年
2015 年对于汤臣来说开局并不顺利, 一季度由于公司推广包装印有二维码的新产品,受到22家连锁渠道的联合抵制,影响了销售。开启收购互联网公司。公司寄希望于大健康产业的发展,投资如掌上医院和基因检测等公司,发布线上品牌的多业务发展进程。这些投入在短期内未见明显效益。

发布线上品牌。公司集中推出中药材品牌无限能,定位重要贵细品类;互联网品牌“每日每加”,定位于都市年轻人群蛋白质粉、维生素等,线上运动品牌“健乐多”,费用投放有所上升。
公司战略变化也严重影响了第二年产品销售上的投入,2016年销售费用增长率仅为3%,远低于2015年的56%。同时第一大产品蛋白粉的增长速度也有所下滑,公司急需新的产品重新推动发展。
2015年7月,公司推出第一期核心管理团队持股计划,期望推动核心管理团队从“经理人”向“合伙人”的思维转变,主动承担公司长期成长责任。
9、2016年
虽然海外品牌推动行业空间扩容,但对汤臣倍健线下渠道造成了冲击,2016年公司收入增速放缓至1.9%,主要由于:
一是公司传统医药终端受电商挤占,终端扩张放缓,导致主品牌下滑;
二是2017年以前健力多由广东佰嘉销售,资源难以聚焦,而且和经销商销售产品相类似,存在利益冲突,导致健力多销售情况较差。在这样的情况下,公司改革考核方式,转至以利润为主从而收入增速下滑。
三是由于后姚明时代品牌升级需要,终端推广费用以及广告费用激增。药店渠道本身整合加快,上市公司渐多,要求降低对单一品牌依赖,故加大品种布局,分散了汤臣资源。
和 NBTY 牵手设立合资公司,更多是缓解跨境电商对于药店渠道的冲击。
2016年,汤臣倍健与NBTY联合设立合资公司健之宝(香港)有限公司,汤臣倍健子公司香港佰瑞持有其 60%股权,NBTY将原有在中国市场的自然之宝和美瑞克斯两大品牌的业务以及跨境电商业务注入其中。
合资公司健之宝的业务因双方股东在合资公司未来主要业务方向、营运和供应链上存在重大分歧和问题,对合资公司运营造成较大影响,2018年上半年合资公司一度录得5565.44万元净亏损。
2018 年 8月,双方股东协商决定自主清算合资公司,故2018年对合资公司无形资产-商标及品牌经营权全额计提无形资产减值准备,已于2018年进入清算程序,2018年已确认完大部分资产减值损失。
下半年,开始对品牌开始升级,包括logo和包装的变化。10月1日起,80%产品平均提价10%,品牌还是有一定定价权的。第四阶段:2017——,大单品战略和电商品牌化战略
10、2017年
健力多大单品战略。将健力多改由经销商推广和销售,实现资源聚焦,健力多高增长的同时带动主品牌增长。由于“健力多”大单品战略的成功和在电商渠道的快速增长,公司重回高速增长期。

公司提出与实施“电商品牌化”策略。年初公司成立电商部门和专项费用加强支持, 推出近 20 个专供线上的普通食品,由于汤臣倍健主品牌线上线下同价,专供产品推出后,线上促销的灵活性大幅增加带动了主品牌线上增速。11、2018年
大单品健力多经过2017年销售团队调整与广告营销持续大规模投入,步入快速放量的收获期,依然保持较高的收入增速,并带动了汤臣主品牌在药店渠道的增长。
电商方面持续打出“组合拳”推进“电商品牌化”战略,邀请国际超模米兰达·可儿+流量明星蔡徐坤代言子品牌 YEP 系列指定普通食品,同时联合流行IP做营销,塑造年轻化品牌形象,以区分线下药店渠道目标人群,保健食品电商排名目前第一,超越了Swisse。
2018年,公司收购澳洲益生菌品牌Life-Space Group(LSG)和拜耳旗下儿童营养剂品牌 Penta-vite,其中,LSG的益生菌将作为大单品来进行打造。
2019年3月公司开始在国内药店、母婴渠道等推出相关益生菌产品,在京东、天猫等国内主要平台电商均开设品牌旗舰店。上半年以铺货和关注动销反馈为主,品牌推广集中在下半年。
7月起陆续开展品牌推广,以“全国性投放、广覆盖”为投放策略,提高曝光率,全面提升品牌知名度。
截至9月末,“Life-Space”国内产品在药店、母婴渠道的终端铺货网点数均已超过全年计划的 80%,进展符合公司预期。

创业以来,在外部环境出现波动的情况下,汤臣倍健通过自身战略多次调整,收入、利润逐渐恢复,磨炼和验证了公司本身优秀的渠道掌控和管理能力。
拥有渠道和管理的优势,我们有理由相信,面对政策监管的不确定性,行业细分造成的集中度下降,汤臣倍健有能力持续打造大单品,来不断实现自我的飞跃。
$汤臣倍健(SZ300146)$
关于汤臣倍健的文章:
1、汤臣倍健:机会还是陷进?
2、汤臣倍健:“刀尖”上的企业
3、汤臣倍健的生存土壤,保健品行业你知道多少?
4、竞争格局变化:保健品电商渠道的崛起