新浪财经

【申万宏源金融】中国太保深度:转型2.0助力二次腾飞,估值极具吸引力的稳健标杆

新浪财经

关注

来源:大金融研究

报告摘要

投资要点:

求木之长者,必固其根本,转型1.0为太保打下扎实业务基础,转型2.0助力太保二次腾飞。中国太保于2012年开启转型1.0以来,寿险聚焦营销、聚焦期缴,NBV Margin从2011年的13.6%提升至2018年的43.7%,代理人渠道占比从2011年的45.9%提升到2018年的90.3%;财险综合成本率从最高2014年的103.8%逐年改善至2018年的98.4%。近五年寿险NBV和EV复合增速为29.3%和21.6%(行业为25.8%和21.1%)。2018年以来公司提出“成为行业健康稳定发展的引领者”的愿景和“客户体验最佳、业务质量最优、风控能力最强”三大目标,全面启动并深入推进转型2.0。

太保寿险转型2.0展望:聚焦价值、聚焦队伍、聚焦赋能。我们预计:1.队伍质态将进一步改善。公司将实施队伍分层分类画像与精细管理,打造三只关键队伍,做大核心人力,做强顶尖绩优,培育新生代(预计到2021年公司月均代理人规模为83.0万人,人均产能提升至5644元/月/人,2018年分别为84.7万人和4595元/月/人);2.优化产品结构实现客户、股东和管理层利益平衡,公司践行“聚焦长期保障+长期储蓄以及压缩规模型”产品理念(预计未来3年NBV Margin分别为41.6%、42.3%和43.9%);3.新一届核心高管均经历过转型1.0成功的经验,新单面临短期压力不改长期增长趋势(我们预计未来3年NBV增速为-9.9%、12.6%和21.1%,ROEV达19.5%、19.1%和19.4%)。

太保财险转型2.0展望:ROE有望持续稳定回升。2015年后公司车险综合成本率优于行业平均水平且非车业务开始实现承保盈利,我们预计:随着行业拐点(综合成本率和保费增长)的到来,预计未来3年综合成本率为98.4%、97.9%和97.38%,扣除所得税新规的一次性影响后ROE为14.8%(当年度一次性影响提振3.9%)、15.8%和17.9%。

投资稳定性极强,显著高于上市同业。2010年至2018年,公司算术平均净/总投资收益率为5.0%/5.1%(2013年至2018年净值增长率为5.9%),稳定性显著优于上市同业,其中净投资收益贡献占比高达97.7%。预计公司未来3年总投资收益率/净值增长率分别为5.0%、4.7%和4.7%/5.2%、4.8%和4.8%。

投资建议:我们认为公司具备“核心资产”审美的必备要素:1.2010年至2018年股利支付率达46.9%,显著领跑上市同业;2. 2018年ROE(期初期末平均净资收益率)为12.6%,预计2019-2021年分别为19.0%、15.9%和16.6%,中枢提升。上调盈利预测,预计2019年至2021年归母净利润为308.55、292.57和334.99亿元(原预测为266.82、283.05和336.65亿元),同比增速分别为71.2%、-5.2%和14.5%。当前股价对应19-21年PEV分别仅为0.78X、0.68X和0.59X,我们采取分部估值法得到目标市值为4257.20亿元(较当前收盘价有36.0%向上空间),从增持评级上调至买入评级。

风险提示:长端利率趋势性下行、人均产能提升低于预期、财险行业改善幅度低于预期

投资案件:

投资评级与估值

我们预计公司2019年至2021年归母净利润分别为308.55、292.57和334.99亿元(原预测为266.82、283.05和336.65亿元),同比增速分别为71.2%、-5.2%和14.5%(因所得税新规一次性影响约49亿元,扣除后2019年净利润约为266.16亿元,同比增速为44.4%),集团内含价值同比增速分别为18.8%、15.2%和15.9%,寿险NBV同比增速分别为-9.9%、12.6%和21.1%,ROE(期初期末平均净资收益率,下同)为19.0%、15.9%和16.6%。我们对财险给予1.2倍PB,对寿险按照经过调整(对NBV和VIF按照利率敏感性调整)的PEV估值为1.35倍,其余业务按照1倍PB估值,对集团给予15%折扣,得到目标市值4257.20亿元(较当前收盘价有36.0%向上空间),对应2020年目标市值4888.19亿元,考虑到估值极具吸引力,从增持上调至买入评级。

关键假设点

对于寿险业务,我们假设:公司在转型2.0下成功实现对现有营销员的收入和留存等质态指标的提升(预计到2021年公司月均代理人规模为83.0万人,人均产能提升至5644元/月/人,2018年分别为84.7万人和4595元/月/人);新单面临短期压力不改长期增长趋势,2020年新单与价值增长可期(我们预计2019至2021年公司新单增速为-5.4%、10.7%和16.6%,NBV增速为-9.9%、12.6%和21.1%)。对于财险业务,我们假设:从财险行业外部环境看,我们预计车险综合成本率和保费增速双拐点或已出现,且公司有望获得超越行业的承保利润率,带动ROE稳定提升,我们预计未来三年综合成本率为98.4%、97.9%和97.4%。公司发行GDR我们预计价差水平约13%,静态测算对A股市值的摊薄约为6.1%,通过引入境外长期战略投资者,优化治理结构。

有别于大众的认识

2017年底之前,中国太保与中国平安的PEV估值水平基本相近,2018年后中国平安逐步呈现估值溢价,当前两者估值水平差距近40%,我们认为中国太保具备核心资产审美必备要素,是被市场忽略的核心资产标的:1. 2016年至2018年ROE为9.1%、10.9%和12.6%,预计2019年至2021年为19.0%、15.9%和16.6%,中枢抬升将带动估值向上;2.2010年至2018年股利支付率达46.9%,而国寿、平安和新华同期为35.0%、24.8%和20.3%。稳定且处于高位的分红率在吸引长期投资者的同时也倒逼公司聚焦主业,在投资端着眼于长期稳健;3.预计2019年太保寿险和太保财险市占率为7.8%和9.7%,未来有望进一步提升。我们坚定看好公司达成转型2.0目标,产寿险子公司领导在公司有长期从业经历和转型1.0的成功经验,将带领公司实现价值的二次腾飞。GDR发行靴子落地后如果价差落在假设区间,公司估值空间有望进一步打开。

股价表现的催化剂

长端利率稳定在3.2%附近,权益市场维持温和向上趋势

2019年四季度保障型产品销售和2020年开门红新单销售均好于预期

核心假设风险

长端利率趋势性下行、人均产能提升低于预期、财险行业改善幅度低于预期

报告正文

1.引言:中国太保与中国平安估值水平分化原因

2017年底之前,中国太保与中国平安的PEV估值水平基本相近,2018年后中国平安估值水平开始逐步超越中国太保并开始享受估值溢价。2011年以来4家A股上市险企的PEV估值水平波动趋势基本保持一致,当前(2019年11月23日)中国平安、中国人寿、中国太保和新华保险PEV估值绝对水平分别为1.28X、0.96X、0.78X和0.70X,处于2011年以来历史分位数分别为77.4%、34.9%、3.6%和1.7%。由图1可知,太保PEV历史估值水平处于行业中枢,得益于稳健的保险和财务指标,公司估值波动性显著小于上市同业,但估值绝对水平2018年后逐步被中国平安拉大。

我们认为2018年起,中国太保和中国平安的估值差有所拉大主要原因包括如下:

1.2018年后外资在A股定价话语权不断提升,具备高ROE、高股息、低估值、公司治理优秀的行业龙头尽享估值溢价,不断拉开自身与同业估值水平,而中国太保ROE绝对水平优势并不明显加之公司追求稳健高质量发展的理念,产寿险市占率保持稳定,与平安产寿险规模差距有所拉大;2.2018年以来公司步入产寿险业务发展调整阵痛期,人身险行业新单保费低迷、产险综合成本率在费用率的带动下逐步提升,保险业务核心指标趋弱拖累估值水平;3.2017年下半年集团新任领导孔庆伟履新以来,对产寿险子公司领导班子有所调整,并提出“转型2.0”计划,新周期下公司能否延续“转型1.0”成功典范,市场略有分歧;4.公司于9月公布拟发行GDR计划,在集团偿付能力充足的情况下补充资本,市场担心其对财务和盈利指标摊薄影响。

而我们旗帜鲜明的认为,资本市场上述观点存在较为明显的预期差,公司当前估值水平处于明显绝对低估水平,是长期投资者绝佳的布局良机,本篇报告将从以下几个方面重点分析市场认知偏差。

1.中国太保2016年至2018年ROE分别为9.1%、10.9%和12.6%,呈现逐年抬升趋势,2019年受益于所得税新规的一次性返还影响(约48亿元)ROE有望提升至19.0%,2020年至2021年分别为15.9%和16.6%,未来中枢有望稳定在16%的上方;2. 中国太保2010年至2018年净利润的CAGR达到9.76%,而同期现金红利的CAGR达14.77%,累计的股利支付率达46.9%,而同期国寿、平安和新华股利支付率分别为35.0%、24.8%和20.3%。稳定且处于高位的分红率在吸引长期机构投资者的同时,也倒逼公司聚焦主业,在投资端着眼于长期稳健;3.我们预计2019年太保寿险和太保财险市占率分别为7.8%和9.7%,均继续保持行业第三,并且在行业马太效应逐步强化的背景下,公司未来市占率有望进一步提升,2018年以来产险业务市占率已有明显企稳回升的迹象。

2.从转型1.0到转型2.0:坚定围绕保险主业

求木之长者,必固其根本;欲流之远者,必浚其泉源,太保集团于2012年开启的转型1.0为公司未来长期健康发展打下基础。转型1.0要求公司在确保价值持续增长的前提下,实现主营业务收入的稳步增长;推动“以客户需求为导向”的转型项目全面落地;初步形成保险业务与资产管理业务双轮驱动的发展模式。从具体措施来看,寿险业务“聚焦营销渠道、聚焦期缴业务”,实现NBV持续增长;产险业务优化成本结构,坚持承保盈利;资产管理业务提高投资业绩和市场化管理水平。转型1.0实行以来,太保寿险内含价值稳步上升,NBV Margin从2011年的13.6%提升至2017年的39.4%。新单期缴比例不断上升,代理人渠道占比稳步提升,产险业务综合成本率稳步改善,非车业务占比不断提升。

中国太保于2017年末制定了转型2.0的目标,2018年是转型2.0的开局之年。公司坚持以客户需求为导向,专注保险主业,做精保险专业,坚持“成为行业健康稳定发展的引领者”的愿景和“客户体验最佳、业务质量最优、风控能力最强”三大目标,全面启动并深入推进转型2.0。

中国太保转型2.0主要包括三个方面:核心业务,组织健康,以及新领域布局。

提出打造“协调价值型总部”,为实现新型发展提供组织保障。集团启动13个转型项目集,明确项目目标,负责人及季度里程碑。建立转型作战机制,红黄绿灯跟踪评估,专项激励与考核。以协同深化服务内涵:根植协同文化,丰富协同生态,创造协同价值。

以布局拓展服务外延。具体举措包括建立首个养老社区——成都国际颐养社区;以及牵手国际知名养老康复机构,成立太平洋欧葆庭养老运营管理合资公司。实现专属保险产品,高端养老社区以及优质专业服务的结合。

以科技赋予发展新动能。运用大数据+人工智能,广泛整合海量真实数据,建立大数据共享应用的机制;探索更个性化、动态和实时的客户脸谱绘制、产品定制;围绕客户关键旅程,推动创新科技在营销、服务、风控、运营等多场景的规模化应用。

中国太保转型2.0的五大突破口确立了5大突破口,分别为:1.以市场化激励约束机制为突破口,围绕转型激发全体太保人的竞争活力;2.以营销员产能和收入提升为突破口,形成寿险价值增长的新动能;3.以先进制造业为突破口,形成产险在新兴领域的增长极;4.以大数据和人工智能为突破口,形成保险科技的规模化应用;5.以基础管理和基层机构为突破口,加快集团一体化风险管控及标准化建设。

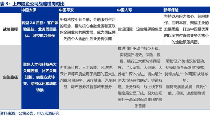
与上市险企横向比较来看,中国太保的战略特色在于专注保险主业,拥有涵盖人寿保险、财产保险、养老保险、健康保险、农业保险和资产管理的保险全牌照。追溯历史可知太保固步保险主业。在2007年集团A股上市前夕,时任董事长高国富上任后提出“太平洋保险要成为以保险业为主、兼营其他金融业务、面向国际的金融控股集团”的战略目标,并且摒弃了部分非保险主业领域业务,高总提出“未来五年之内,太保集团将专攻保险主业,不走多元化的金融集团路线。”中国平安聚焦金融+科技战略,坚持科技引领金融,金融服务生活的理念,推动核心金融业务和互联网金融业务共同发展,中国人寿强调保险、投资、银行三大板块协同发展,新华保险在未来或将更强调规模效益,采取“资产负债双轮驱动、规模价值全面发展”模式。

2019年11月以来,公司董事会聘任傅帆为集团总裁,同时银保监会已核准了集团董事长孔庆伟担任太保寿险董事长的任职资格。公司整体高管体系已完善成形。

3.太保寿险转型2.0展望

3.1 转型1.0:业务品质极具提升

在转型1.0阶段,公司重点“聚焦营销、聚焦期缴”,推动业务结构优化,实现大个险格局,打下了良好业务基础。2012年至2013年公司坚定砍趸交促期缴,加大代理人渠道队伍建设。趸交业务占比从2011年的67%下降至2017年的28%,其中2012年至2013年公司大幅压降低价值的银保趸交业务。期交业务不断增长,交费期限为10年及以上业务的新保保费占比从2011年的16%提升至2016年的43%;至2016年,平均交费期限约8年左右。代理人渠道占比从2011年的45.9%上升到2018年的90.3%,成为核心渠道。

2009年以来,太保寿险的NBV持续增长。相较于2009年,公司2018年的NBV增长442.4%,CAGR为20.67%。其中,NBV Margin提升276.7%,而新单保费的增长幅度为44.0%。转型1.0以来太保寿险NBV的大幅增长的主要贡献来自NBV Margin水平的整体提高。NBV Margin从2009年的11.60% 提升至2018年的43.70%,且2010年后太保寿险NBV Margin逐年稳步提升。公司遵循“保险姓保”的行业发展规律,大力发展长期保障型业务。从新保构成来看,太保寿险长期保障型业务占比从2011年的10%提升至2016年的36%。从NBV构成来看,太保寿险长期保障型业务占比从2011年的43%提升至2016年的73%。

3.2 转型2.0:聚焦价值 聚焦队伍 聚焦赋能

立足当下,太保寿险将全面推进转型2.0,努力成为新周期转型标杆。转型2.0阶段是1.0的延续和深化,公司从过去“聚焦营销、聚焦期缴”升级为“聚焦价值、聚焦队伍和聚焦赋能”。在转型2.0阶段,公司将实施队伍升级、服务增值、科技赋能,打造新周期发展新动能。太保寿险将在转型2.0阶段,加快打造三大新动能:推动营销队伍结构升级,以客户生态圈建设促进服务增值,强化全流程科技赋能,全面加快高质量发展。

人力方面,公司将实施队伍分层分类画像与精细管理,打造三只关键队伍,做大核心人力,做强顶尖绩优,培育新生代,推动队伍结构不断优化。公司预计2019年末公司期末人力接近80万人,未来人力规模的绝对增长空间不大,但要强化建设一支专业能力强,收入稳定队伍作为压舱石稳定全盘,同时培养做面向高净值人群顶尖绩优队伍,培养作战尖兵,发挥强有力的队伍基础优势。

公司将追求提升核心人力的规模和占比(当前占比25%,未来三年达到40%)。核心人力主要具有以下特点:寻求职业发展的专职代理人;具有一定的管理或销售能力;认同行业,能长期稳定留存;以及收入稳定且持续地增长。公司保持3年以上人力,连续达成健康人力,目前占比25%,提供了60%的保费贡献。预计三年后该项比例能达到40%,未来公司将持续走健康人海战术。

做强顶尖绩优,实现示范引领(当前600人,未来三年达到2000+人)。顶尖绩优人力的特点包括:主要面向高净值客户群体;具备针对高净值客户需求定制保险综合解决方案的专业能力;具有个人服务品牌和良好社会影响;以及具有行业公认的专业资格认证。当前公司全球顶尖绩优队伍人数为600人(参照MDRT标准),预计3年后将达2000人。

培育新生代队伍,形成面向未来的竞争力(当前占比15%,未来三年达到30%)。新生代队伍的特别包括:更加了解新生代客户需求,更加适应数字化销售服务模式,学习能力强,更具创造性思维模式;以及期望通过多元渠道实现个人价值。当前公司新生代队伍规模占比为15%,预计三年后将达到30%。

加强科技赋能,提升服务体验和运营效能。以人工智能和大数据等新技术为驱动,升级核保、理赔、客服等运营服务全流程,加快科技能力建设,推动新技术孵化应用,全面提升客户服务体验和运营效能。

面向未来,服化和信息化是未来商业社会的发展趋势,太保寿险将着力打造一体化、平台化、智慧化的新商业模式,构建面向未来的核心竞争力。服务化和信息化是未来商业社会的发展趋势,太保寿险将着力打造一体化(客户+产品+渠道)、平台化(重组产业链,强调互联互通)、智慧化(加强新技术的迭代,全面推动提质增效)的新商业模式,构建面向未来的核心竞争力。

3.3 展望1:队伍质态将进一步改善

中国太保于2015年下半年开启大规模增员,充分利用监管放开代理人资格考试的契机做大整体队伍规模。2017年末公司代理人数量较2014年末增长了154%,仅次于中国太平的187%,高于中国平安(增长118%)、中国人寿(增长112%)和新华保险(增长99%)。2014年至2017年间,中国太保由于处于“转型1.0”期间,在“聚焦营销“的策略指导下,代理人数量不断提升,通过”量“的提升来推动新单保费和NBV的提升。而在2018年以后,由于”转型2.0“的开启,在”客户体验最佳,业务质量最优“的策略指导下,中国太保更加注重代理人人均产能的提升,逐步摒弃“人海战术”聚焦队伍质态,因而代理人数量出现小幅下降。

历经3年人力高增,2018年起公司保险营销员总人数小幅下降。公司月均代理人数量从2017年的87.4万人减少至2018年末的84.7万人,但是月均健康和月均绩优人力持续上升,从2011年的6.7万人和2.7万人上升至2018年的31.2万人和14.9万人。公司聚焦营销队伍质态的提升,健康和绩优人力规模占比不断提升,从2011年的22.9%和9.2%上升至2018年的36.8%和17.6%。

2017年以来,随着“转型2.0”的推进,公司将资源向存量人员倾斜,着重提升现有营销员的收入和留存,对存量人员重点推动连续健康、连续绩优人力的增长。公司加强增员选材改善新人质量,对增量人员加大新人财补贴差异化力度,向高产能新人倾斜,锁定城区优质增募对象;同时加强顶尖绩优人员培养,强化主管训练,提升主管自主经营能力。

3.4 展望2:优化产品结构实现客户股东和管理层利益平衡

2016年以来行业加速回归保障本源,保障型产品对新单、价值和利润的贡献逐步提升,但是必须客观认识到的是由于从储蓄型产品向保障型产品切换过程中,件均保费降低是不争的事实(但同时也说明代理人质态仍有待提升,简单粗放型增员无法扭转行业颓势),因此确保高资产规模,拉长、拉高利差依然是产品的最大使命和唯一的选择,结合客户需求,产品战略的核心原则应为“储蓄拉动保障、死差服务利差”。在这个原则下,储蓄型强需求产品的目的,不是追求自身的价值率,而是带动弱需求的高价值产品销售。三大利益相关方转向总量衡量原则,即,股东追求价值总量最大化、渠道追求费用/收入总量最大化、客户追求保险方案总效用最大化。结合未来规模、价值率和需求程度,未来长期年金、终身寿险和长期健康险三足鼎立可期。

太保寿险始终强调新业务价值总额的稳定,而并非一味追求新业务价值率的持续攀升,而是持续追求客户、股东和管理层利益的多方平衡。2018年太保寿险销售排名前五的产品分别为金佑人生终身寿险(分红型)A款(2014版)、金佑人生终身寿险(分红型)A款(2017版)、幸福相伴(尊享型)两全保险、金诺人生重大疾病保险(2018版)东方红•满堂红年金保险(分红型),有一款产品是重疾险和两款终身寿险。而同期平安人寿分别为赢越人生年金保险(分红型)、尊宏人生两全保险(分红型)、平安福终身寿险、玺越人生(少儿版)年金保险(分红型)和玺越人生(成人版)年金保险(分红型)。公司坚持以价值为考核导向,坚持“保险姓保”,大力坚持长期储蓄型产品和长期保障型双轮驱动的发展理念,业务结构均衡属性在上市险企中处于前列,公司历年价值率的提升主要来自于产品结构的改善而非单个产品价值率的持续提升(2015年以来公司整体NBV Margin逐步提升,但是以金佑系列分红险为主保持稳定)。对代理人收入构成而言,储蓄型产品起到“托底”的关键作用、保障型产品则是“锦上添花”以完善客户风险保障体系。公司通过老客户加保和新客户布局实现寿险客均重疾保额从2016年9.5万元提升至2019年中期的15万元。

据偿二代下保险风险最低资本占量化风险最低资本的比例表明“保险姓保”的程度,这一比值越高表明寿险公司死差、病差和费差占比高。根据上市公司寿险子公司的偿付能力摘要,偿二代下市场风险最低资本占量化风险最低资本的比例表明寿险公司对利差的依赖度,我们发现,上市险企中太保人寿提升幅度最快,从1Q16的24%提升至2018年末的31.7%,截止2018年末平安人寿、国寿、太保寿和新华保险这一比值分别49.2%、21.9%、31.7%和40.6%。虽然保障型业务占比越高并不一定没有任何潜在风险(保障型业务也有利差风险、非分红险无损失吸收效应、死差病差风险等),但从资本效率角度来看,较储蓄型业务优势明显。

3.5 展望3:2019年历经短期调整不改长期向好趋势

2019年以来太保寿险新单整体承压。9M19,从累计数据来看,中国平安(个人业务+团体业务新单原保费)、中国人寿(长险首年+短期险新单保费)、中国太保(个人业务新单保费)和新华保险(长险首年+短期险新单保费)合计实现新单保费3489.92亿元,同比增长-0.4%(1H19为-2.3%),其中平安、国寿、太保和新华新单口径同比增速分别为-4.7%、6.5%、-12.3%和-0.5%。3Q19,从单季同比数据来看,新单口径合计单季同比增速为6.1%(2Q19为-6.9%),其中平安、国寿、太保和新华新单口径同比增速分别为1.1%、27.6%、-18.5%和-15.8%。太保寿险新单增长压力较大主要系:1.去年同期公司销售规模型产品基数较高(太保寿险公司有每年8月均有规模型产品的销售习惯,2019年规模型产品“鑫享福”较去年同期的“利赢年年”缺口接近10亿元,未来公司将逐步压缩价值率偏低的规模型产品的销售力度);2.期末代理人规模预计较中报小幅下滑至约78万人,一定程度上拖累新单增长。我们认为坚定认为,当前是公司寿险业务增长低点,在转型2.0阶段,公司将实施队伍升级、服务增值、科技赋能,打造新周期发展新动能,深蹲起跳,明年增长可期。

新单面临短期压力不改长期增长趋势,深蹲起跳,2020年新单与价值增长可期。太保寿险总经理潘艳红在多个场合提到寿险转型2.0阶段会面临怎样的调整及公司如何应对时,她以马拉松长跑和中国女排精神为例,向投资者传递公司“坚持拼搏、放眼长期”的理念。我们坚信太保寿险能够打赢转型2.0这场攻坚战,主要系:1.以价值可持续增长为核心的经营理念在太保得到了长期坚守,持续稳健的价值创造能力;2.太保长期以来有一批热爱公司、能征善战、能打硬仗的干部队伍,并且新一届领导班子均经历过转型1.0成功的经验,在太保体系内从业时间均超过10年;3.公司上下对新一轮转型已经形成必要认知,愿意苦练内功、长期坚持。

我们预计公司2019年至2020年新单保费收入的增速分别为-5.4%、10.7%和16.6%(我们预计到2021年公司月均代理人规模为83.0万人,人均产能提升至5644元/月/人,2018年分别为84.7万人和4595元/月/人),NBV Margin分别为41.2%、42.3%和43.1%,NBV增速为-9.9%、12.6%和21.1%)。得益于公司优质稳健的业务品质,我们预计公司未来3年寿险业务税前营运利润(测)同比增速为17.0%、17.6%和12.6%,寿险ROEV达19.5%、19.1%和19.4%。

4.太保财险转型2.0展望

4.1 转型1.0:综合成本率持续改善但仍有空间

太保财险的综合成本率2011年至2018年分别为93.1%、95.8%、99.5%、103.8%、99.8%、99.2%、98.8%和98.4%,均值为98.6%,和同业相比相对较高,但呈现逐年改善的趋势。其中2014年为太保财险成立6年来首次出现承保亏损,产险的前五大险种均承保亏损,综合成本率达到103.8%,主要系:1.品质相对较低(包括赔付率较高)的车险业务占比有所提高,拉高了整体赔付额;2.市场竞争趋于激烈,令保险公司费率持续走低,拉低了整体保费充足度;3.2014年灾害发生频率较高,增加了理赔额;4.公司在发展策略、风险选择、理赔管控等经营管理方面有所偏差(公司局部区域业务部门的经营思路有所偏差,更看重市场份额与规模效应,放松了业务质量审核)。转型1.0以来,公司产险保费规模逐步增加,2015年以来车险收入大幅提高,推动产险业务实现盈利,综合成本率自2015年开始逐年下降,成本得到有效控制。

2015年太保财险针对上述原因,围绕“控品质、保盈利、强基础、增后劲”的经营方针,采取多项措施,不断推进产险业务可持续发展。主要措施有如下:

1.大力推进业务结构调整,剔除劣质业务,提高优质业务占比,并加强理赔管理,释放利润空间;比如采取产品清单式管理模式,暂停部分出险频率高、品质差的业务;2.加快优势机构、优势业务、优势渠道和优势区域的发展步伐;3.加大业务转型和创新布局力度,2015年成立创新发展中心,增强互联网业务的拓展和管理;4.强化公司内部基础管理,在组织架构、机制建设、队伍管理和作风建设等方面采取一系列的改革措施。

其中综合赔付率在2014年出现畸高点后呈现下降趋势,从2014年的68.0%下降至2018年的56.2%,公司在风险选择和理赔管控方面初见成效,但整体横向对比,仍高于其他上市同业。2011年以来上市险企的综合费用率普遍呈上升趋势,太保的综合费用率自2011年以来呈现明显上升趋势,从2011年的34.5%上升至2018年的42.2%。

公司在财险“老三家”中综合成本的优势并不明显,主要系:1.公司为控制业务品质保费规模处于收缩阶段,规模经济优势没有得到展现,财险原保费的市场占有率呈现逐年下降趋势;2.公司非车业务的盈利能力较弱,且稳定性不强。其中,2015年受宏观经济下行、竞争加剧、天津爆炸和特大台风等影响以及业务结构调整等综合影响,非车险综合成本率达到108.9%,但在2016年之后呈下降趋势。

4.2 展望1:“报行合一”利好行业龙头,财险行业拐点已现

随着报行合一的不断推进,车险行业外部竞争环境逐步改善。受制于新车销量下滑以及商车费改后车均保费降低带动车险业务保费收入整体承压,手续费高企、“返佣”等市场乱象频发,银保监会和保险行业协会出台了一系列监管文件规范车险市场。2018年7月,银保监会公开宣布实施“报行合一”(保险公司报给银保监会的手续费用取值范围和使用规则是需要跟实际使用保持一致的),在巨头险企的主导下,车险行业开展了一轮行业自律,依据不同体量设置不同的手续费上限,遏制手续费快速上涨。保险行业协会于2018年12月出台了车险自律公约,重点强调了要规范考核指标,严格执行“报行合一”等,开展新一轮行业自律。随着银保监会“三定”落地,银保监会及其派出机构、保险业协会、中国保信将协调监管合作力度加强,共同整治车险市场违法违规问题收获成效,2019年前三季度总计111家机构车险业务被叫停,监管整治力度可见一斑。中介方面,为了整治4S店捆绑销售车险问题,银保监会于2019年8月出台专项整治工作方案,包括自查整改,各银保监局重点抽查以及报告总结三个阶段,重拳治理车险捆绑销售乱象。为深化“放管服”,银保监会于2019年10月出台对财产险产品监管实施改革的相关征求意见稿,提出了将车险由审批制改备案制,表明了监管提速商车费改的坚定决心。

行业车险业务综合成本率持续边际改善,行业龙头有望率先复苏。就2019年前三季度来看,行业车险综合成本率为98.5%,较去年同期改善1.2个百分点,其中受益于报行合一执行和严监管的落地,综合费用率同比大幅下降5.1个百分点至38.0%,综合赔付率受NCD系数的影响上行3.9个百分点至60.4%。就全国范围来看,率先试点商车三次费改的地区中陕西、广西、青海三地均呈现综合费用率大幅下降,整体综合成本率稳中略降的趋势,其中综合费用率大幅分别大幅下行15.9、18.3、11.0个百分点至28.3%、35.0%和30.7%,综合赔付率分别上行11.8、9.8、6.7个百分点至65.7%、55.9%和56.0%,整体呈现30%费用率和70%赔付率的整体水平。全国26个地区综合成本率边际改善(广西、内蒙古和黑龙江改善最为明显),10个地区呈现恶化趋势。2015年后随着太保财险不断优化业务品质,车险综合成本率始终优于行业平均水平,我们预计随着车险行业拐点的到来,公司有望获得超越行业的承保利润率,带动ROE稳定提升。

在新的监管环境下,尤其是审批制改备案制放开车险费率管制加速商车费改。实施备案制后,车险行业竞争将会加大,行业费用率有望下行,行业龙头将依托其品牌知名度,风险管控能力,人才,技术和数据占据优势地位,中小公司则将面临困境。车险经营的核心竞争力是定价,“得定价者得天下”。存量经营的时代,选择重于努力更为明显,行业快速从原来的“撒费用、做业务”切换到“设计业务、选择业务”的定制化环节。车险产品审批制下,监管替公司把控产品关,产品差异性不大。一旦彻底实施备案制,中小险企在人才、技术、数据的缺失在产品竞争中难占上风。主要受制于两大困境:一是精算职能加速转变,资源重新配置。二是组织架构调整,流程优化决定效率。

4.3 展望2:费用率改善带动承保利润和所得税率双击

财险业务已赚保费率边际加速改善,预计四季度起将不再拖累综合成本率。9M19太保财险已赚保费/原保费收入比值为77.0%(1H19为74.0%,9M18为84.0%),4Q18车险费用率的下降带动首日获取费用大幅减少(对应未到期责任准备金增加)影响有望在今年四季度逐步出清。同时,历经2014年至2016年业务结构调整,2017年以来公司拟原保费收入增速逐步追赶上同业,截止2019年9月,太保财险、平安财险和人保财险的12个月滚动原保费收入的同比增速分别为11.9%、9.8%和11.7%。同时1H19太保财险综合成本率较上市同业率先改善。

在转型2.0的攻坚期,太保财险的主要转型战略为:加快推进新兴领域业务发展,加快产品和服务创新,全面提升客户经营能力;同时,进一步加强业务品质管控,构建新领域风险管控体系,强化科技赋能,以智能风控与数字运营为基础,全面推动非车险业务健康快速发展。

太保财险的非车险业务主要包含企财险、责任险、农险、意外险和货运险等险种。2013年以来公司非车业务占比平均为22.1%,2014年业务布局转型以来呈现上升趋势,2013年至2018年的非车业务保险收入占比分别为21.9%、21.3%、20.8%、20.8%、21.8%和25.3%。2018年最高达到25.3%。非车业务保费收入2013年至2018年CAGR为8.9%,其中责任险的CAGR最高为11.4%,非车业务中责任险的增长最快。2018年公司非车业务保险收入298亿元,其中责任险和企财险占比最高,分别为17.7%和17.5%。

2015年实施财险转型后,企财险的综合成本率呈下降趋势,从2014年的119.4%下降至2018年的98.7%,企财险首次扭转承保亏损。责任险的综合成本率同样有所下降,2014年最高为122%,2017年最低值为90.7%,带来承保利润。农险的变化不明显,相对平稳。意外险除2018年未披露综合成本率外,2014年至2017年由承保亏损转为承保盈利,最低为2017年的91%。2014年至2018年,非车险业务的综合成本率呈现下降趋势。

太保财险2018年实现已赚保费收入986.06亿元,2013年至2018年的CAGR为6.9%,净利润的波动受综合成本率和投资收益的变化较大,利润增长趋势仍有改善空间,2013年至2018年的ROE分别为10.7%、3.9%、17.3%、13.2%、10.6%和9.8%,2018年在车险手续费率攀升使得公司综合成本率和所得税率双升背景下在扣除所得税一次性影响下ROE有望达18.8%(扣非后预计为12.7%)。我们预计随着行业拐点(综合成本率和保费增长)的到来,公司有望获得超越行业的承保利润率,带动ROE稳定提升,我们预计未来三年综合成本率为98.4%、97.9%和97.4%,扣除所得税新规的一次性影响后ROE为14.8%(当年度一次性影响提振3.9%)、15.8%和17.9%。

5. 拟发行GDR优化公司治理结构,预计价差水平约13%

2019年9月24日,公司公告拟发行不超过A股股份的10%,即6.2867亿股,用于稳步推进公司国际化布局及补充资本金。2019年11月9日该议案已于2019年第一次临时股东大会以特别表决事项方式审议通过。

5.1 拟发行GDR的主要目的

优化公司股权结构,提升公司治理水平是中国太保本次发行GDR的核心目的。公司将以本次伦交所发行GDR为契机,在全球范围内进一步丰富股东构成,提升长线机构投资者占比,实现更为均衡、多元的股权结构。公司也表示将借此机会,积极引入具备行业经验或全球影响力的战略投资者,加强战略合作,优化董事会成员结构,提升董事会专业决策能力,持续改善公司治理水平。同时,本次GDR发行完成后,公司将实现沪、港、伦三地上市,加长公司股票在全球市场的每日交易时段,提升公司在全球资本市场的影响力。同时,公司将借助本次GDR发行的契机,拓宽与全球投资者直接对话的渠道,搭建境外美元资金募集平台,稳步推进国际化布局。在深化国资国企改革、上海国际金融中心建设积极推进的大背景下,发行GDR也将成为实现公司长远发展战略的有效支撑。公司也有望通过本次GDR的发行打造上海国际金融中心的新名片。

2012年中国太保通过港股定增引入了新加坡政府投资公司,挪威银行和阿布扎比投资局三家长线基金投资者(分别占已发行H股比例为10.61%,8.35%和2.75%),其中新加坡政府投资公司在2013年起入驻公司董事会,优化公司治理结构,并为公司转型发展提供专业支持。

5.2 预计价差可控

参照此前GDR发行价位于A/H股价中枢(首例GDR发行价格为每份20.5美元,对应14.1元人民币/股,对应A股折价为26.2%,对应H股溢价为19.4%),假设中国太保将按照50%H股股价和50%A股股价作为发行价测算,按照2019年11月26日收盘价,预计发行价为30.2元/股,对A股当前折价为12.7%,对应2019年PB约为1.55X,对应PEV约为0.68X,发行总市值为189.69亿元,对应当前A股总市值约为6.06%。

保险股的AH价差较券商板块整体较低,同时在英国伦交所上市保险行业龙头保诚保险PEV估值水平中枢维持在0.8X附近,加之公司或将以董事会席位吸引长期战略投资者,因此我们认为发行GDR的价差整体可控。

对ROEV和ROE摊薄影响有限。首例GDR业务从公告日到发行日历经约9个月的时间,考虑到首单业务,我们假设中国太保于2020年3月1日完成发行。假设本次发行前公司2020年净利润为292.57亿元,期末集团EV为4599.65元,归母净资产达1913.21亿元,则2020年集团ROE从15.9%下降至14.3%,2021年集团ROEV轻微下降0.7个百分点至18.7%,整体摊薄影响可控。GDR发行靴子落地后如果价差落在假设区间,估值有望进一步打开空间。

我们复盘了首单GDR发行后A股相对收益变化,发行在首次公告日和发行日后有超额收益,但在可转换A股日前以及发行定价日前相对收益承压。

6. 投资稳定性极强,显著高于上市同业

6.1 投资稳定性显著强于同业

2010年至2018年,中国太保算术平均净投资收益率为5.0%,总投资收益率为5.1%(2013年至2018年净值增长率为5.9%)。从总投资收益构成来看,累计贡献占比如下:固定息投资利息收入(84.4%)、权益投资资产分红收入(12.0%)、投资性房地产租金收入(1.3%)、证券买卖收益(6.0%)、公允价值变动损益(-0.2%)、资产减值准备(-4.7%)和其他收益(1.1%)。净投资收益整体贡献占比高达97.7%,是公司长期总投资收益增长的基石。

公司的投资收益率中枢优于行业平均,且波动幅度低、稳定性更强。2009年至2019年半年度,太保集团总投资收益率均值为5.0%(平安为4.8%、国寿为4.6%、新华为4.5%、人保为5.1%),净投资收益率为4.8%(平安为4.9%、国寿为4.8%、新华为4.9%、人保为5.5%),且波动幅度相对较小。对标上市同业,太保集团的投资收益率变动的标准差小于平安、新华和人保(中国人寿的总投资收益率和净投资收益率在上市险企中处于末位)。

太保集团拥有更稳健的投资收益率主要原因系:1.集团对管理层考核KPI中,分红金额的总额是重要的参考,由于保险公司净利润受投资收益波动影响极大,因此公司制定投资策略时会更强调安全性和稳定性的考量因素;2.公司经验丰富的管理团队[1]及集约化的集团管理平台,形成各司其职、协调运转、有效制衡的公司治理机制;3.公司建立了资产负债管理机制,坚持稳健投资、价值投资、长期投资,增强约束负债成本的内生动力,基于负债特性的大类配置能力持续提升。

[1] 公司于2018年选聘了邓斌先生就任公司首席投资官,太保香港首席投资官。邓先生曾任中国对外贸易经济合作部人事司干部,美国国际集团(AIG)集团风险管理部中台部门主管,美国国际集团(AIG)风险管理部亚太区分部(除日本)市场风险管理主管,友邦保险集团市场风险主管、投资分析总监、投资方案暨衍生品总监、中国战略项目总监等职。

除2012年和2015年外,权益类投资资产贡献的投资收益比例相对于投资资产中权益类投资资产占比来说具有优势,即权益类投资资产贡献的投资收益比例略高于权益类投资资产按资产比例贡献的投资收益。2015年牛市期间权益类投资收益占比明显提升,其余年份相对稳定。太保集团的权益类投资收益率相对于沪深300指数来看,波动不明显,保持在一个相对稳定的水平,在牛市期间没有大幅度加仓,在熊市年份也没有出现权益类资产投资收益的大幅亏损,综合来看太保寿险2013年至2018年权益类投资资产的投资收益率为7.6%,而沪深300同期历年几何平均投资收益率为3.6%,公司权益投资能力强于大市。

太保集团的固定收益类投资主要由债权投资、定期存款、债权投资计划等组成。其中债券投资占比最高(2010年至2018均值为62%),且相对稳定;定期存款比重逐年下降(从2010年的31%逐年下降至2018年的12.5%),公司增加了债券投资计划、理财产品和优先股等的非标资产的配置。其中债权投资分为可供出售和持有至到期类投资,2010年至2015年比重相对稳定,2015后随着债券到期收益率的下降,公司调整了持有至到期类投资占比,债券投资中可供出售金融资产的占比从2015年的24.1%提升至2018年的49.1%,增强了集团的投资灵活性。

公司于2019年中报首次披露非标资产占比,公司目前所投资的非公开市场融资工具的整体信用风险管控良好。具有外部信用评级的非公开市场融资工具占98.9%,其中AAA级占比达93.7%,AA+级及以上占比达99.9%。高等级免增信的主体融资占49.3%,其他项目均有担保或抵质押等增信措施。非标平均期限约为6.4年,名义平均投资收益率约为5.6%,我们预计未来即使在净投资收益有下行压力的背景下,公司有望保持净投资收益率的稳定。

在资产端公司同业投资回报偏差绝对值和总投资收益的同比增速波动幅度均显著低于上市同业,我们认为公司稳定的财务指标将助力公司实现业绩和价值的稳定增长,符合外资审美偏好。我们预计公司2019年至2021年可投资资产增速分别为12.4%、11.9%和11.8%,净投资收益率分别为4.9%、4.6%和4.6%,总投资收益率分别为5.0%、4.7%和4.7%,集团投资资产净值增长率为5.2%、4.8%和4.8%。

6.2 太保对利率敏感性在逐步收窄

资产负债久期缺口较上市同业偏长,但得益于公司在分红险和保障型产品上的均衡布局以及产寿险业务的集团整体上市,公司的有效业务价值、新业务价值和税前利润对折现率的敏感性较同业差距并不大,并且近年来有逐步收缩的趋势。我国寿险公司的负债端久期往往显著高于资产端久期,因此从对净资产影响角度分析寿险公司整体受益于利率上行(利率上行期,资产端持有至到期债券再配置的投资收益率上行,负债端评估利率上行减少需要计提的准备金规模,虽然以资产端以公允价值计量的金融资产账面减值有所减少,但公司整体净资产规模保持向上)。当前中国太保资产负债久期大概在6.5年左右,负债久期在15-16年左右,久期缺口不到9年,在上市险企中处于偏高水平。(而同期上市同业中,中国平安最低仅为6.6年、新华和国寿均约为7年)。同时从价值口径分析,储蓄型产品价值比保障型产品利率更敏感:储蓄型产品价值主要来源于利差,保障型产品价值来自于利差和死差,储蓄型产品价值对利率更敏感;传统储蓄型产品比分红储蓄型产品利率更敏感:分红型产品可以通过降低客户收益,减少对利率的敏感性。太保寿险主力保障型产品“金佑”系列重疾险采用英式分红,2018年公司销售排名前五产品中有3款分红险。根据测算,我们发现在假设投资收益率下行50BP后,对太保寿险有效业务价值的冲击近三年分别为-17.4%、-16.0%和-15.5%,而国寿和新华2019年同期分别为17.5%和18.2%,甚至还略高于太保。在假设投资收益率下行50BP后,对太保寿险新业务价值的冲击近三年分别为-14.1%、-11.4%和-13.0%,而国寿和新华2019年同期分别为-15.1%和-11.4%,太保2018年略有提升预计和金佑系列替代产品金佑采用了传统险形式有关。得益于集团整体上市,根据报表附注和线形外推的假设,在折现率整体下行5个BP假设下,中国太保集团净利润受影响程度近三年分别为15.5%、14.9%和13.6%,而2019年同期平安、国寿和新华集团报表影响程度分别为2.0%、68.4%和26.5%。公司曾在2017年投资者开放日中表示“利率风险是长期寿险业务中最不确定、影响最大的风险, 采取不同的定价策略得出相同的保费,总体价值率水平比较接近。在高定价利率产品保费中客户的保证收益高,公司投资收益差虽低,但投资收益风险暴露程度接近;使用较低的定价利率,通过与客户分享收益、共担风险,降低风险暴露程度,仍然是较为稳妥的定价策略”。

展望未来,保险公司的保险资金是长期资金,太保资产负债管理的核心理念是长期投资、价值投资、稳健投资,延展资产久期、缩短资产负债久期差的缺口是核心问题。

7. 持续稳健的财务指标助力公司估值中枢向上

7.1 寿险营运利润保持稳健增长

中国太保于2019年中期首次披露营运利润指标体系[1]。1H19集团营运利润增长14.7%至136.06亿元,其中寿险业务营运利润同比增长18.9%至110.96亿元。结合公司寿险业务分部报告和历年会计估计变更调整的假设,我们预计太保寿险2012年至2019年寿险税前营运利润和剩余边际的CAGR为21.7%和23.2%,剩余边际占寿险及长期健康险责任准备金余额的比例从2012年的20.6%提升预计至2019年35.5%,彰显公司寿险业务品质稳健改善,我们预计未来三年公司寿险业务税前营运利润增速分别为17.0%、17.6%和12.6%。

[1]注:1) 短期投资波动为寿险实际投资收益与长期预期投资收益假设(5%)的差异,同时调整因此引起的保险和投资合同负债相关变动,并考虑所得税影响;2) 评估假设变动基于会计估计变更金额,并考虑所得税影响;3) 2019年中期一次性重大项目为2018年税收返还48.81亿;2018年上半年营运利润根据税收新规进行回溯调整。

7.2 核心财务稳定性指标显著优于同业

得益于坚持以客户需求为导向,专注保险主业,做精保险专业,坚持“成为行业健康稳定发展的引领者”的愿景,公司核心财务和保险指标稳定性显著领先上市同业,包括:新单增速、NBV增速、NBV Margin、寿险ROEV等。

太保寿险的NBV Margin相对上市同业处于行业中位,而其历年来NBV Margin的增长幅度最为稳定。2017年之后,即转型2.0实施以来,中国太保的NBV Margin已经赶超中国平安,虽然在绝对数值上小于新华保险,但从稳定性来看要优于新华保险。中国太保2010年至2018年平均寿险ROEV为21.43%,处于行业较高位,仅次于平安人寿的23.8%,高于平安集团(21.19%),太平人寿(20.36%),新华保险(17.84%),中国人寿(16.63%)以及友邦保险(14.16%)。变化幅度方面,9年间中国太保的ROEV标准差为2.00%,要优于大部分同业,小于平安人寿(3.13%),平安集团(2.94%)以及新华保险(3.61%),稳定性较强。同时在资产端公司同业投资回报偏差绝对值和总投资收益的同比增速波动幅度均显著低于上市同业,我们认为公司稳定的财务指标将助力公司实现业绩和价值的稳定增长,符合外资审美偏好。

7.3 高位稳定分红率提升长期持有吸引力

中国太保集团考核指标中分红总额是重要指标,以此实现股东与管理层利益的平衡。中国太保2010年至2018年净利润的CAGR达到9.76%,而同期现金红利的CAGR达14.77%,累计的股利支付率达46.9%,而同期国寿、平安和新华股利支付率分别为35.0%、24.8%和20.3%。稳定且处于高位的分红率在吸引长期机构投资者的同时,也倒逼公司聚焦主业,在投资端着眼于长期稳健。

8. 盈利预测及投资建议

我们预计中国太保2019年至2021年归属于母公司股东净利润分别为308.55、292.57和334.99亿元(原预测为266.82、283.05和336.65亿元),同比增速分别为71.2%、-5.2%和14.5%(2019年因所得税新规一次性影响约49亿元,扣除后2019年净利润约为266.16亿元,同比增速为44.4%),集团内含价值分别为3992.64、4599.65和5330.51亿元,同比增速分别为18.8%、15.2%和15.9%,太保寿险一年新业务价值分别为244.4、275.14和333.26亿元,同比增速分别为-9.9%、12.6%和21.1%,太保寿险ROEV分别为19.5%、19.1%和19.4%,集团ROE分别为19.0%、15.9%和16.6%。

我们采用分部估值法对中国太保进行估值。其中我们对太保财险给予444.63亿元的价值评估,对应1.2倍PB,对太保寿险按照PEV-ROEV模型给予对利率敏感性调整前1.84倍PEV,但是根据前文分析(我们预计2019年至2021年公司总投资收益率分别为5.0%、4.7%和4.7%,因此我们按照敏感性分析假设线性外推给予30BP投资收益率假设下调,分别对应NBV和VIF下调7.8%和6.5%,对应调整未来ROEV和2019年当年度静态EV),得到经过调整的PEV估值为1.35倍,其余业务我们按照1倍PB估值,对集团我们采用15%折扣。具体结果如下,对应2019年我们给予目标市值为4257.20亿元(较当前收盘价有36.0%向上空间),对应2020年目标市值为4888.19亿元(对应2020年目标市值我们采用与2019年相同估值倍数),当前股价对应19-21年PEV分别仅为0.78X、0.68X和0.59X,考虑到当前公司估值极具吸引力,我们从增持评级上调至买入评级。

附录

中国太保是在1991年5月13日成立的中国太平洋保险公司的基础上组建而成的保险集团公司,总部设在上海,是国内领先的“A+H”股上市综合性保险集团。公司围绕保险产业链,通过旗下子公司提供各类风险保障、财富规划以及资产管理等产品和服务。中国太保主要通过太保寿险为客户提供人身保险产品和服务;通过太保财险、安信农险为客户提供财产保险产品和服务;通过太保安联健康险为客户提供专业的健康险产品及健康管理服务;通过太保资产开展保险资金运用以及第三方资产管理业务;通过长江养老从事养老金业务及相关资产管理业务;公司还通过国联安基金开展公募基金管理业务。

中国太保价值与利润口径业务保持稳健增长。公司2018年实现营业收入3543.63亿元,2010年至2018年CAGR达到12.14%;2018年实现归母净利润180.19亿元,2010年至2018年CAGR达到9.72%,集团内含价值从2010年的1100.89亿元逐年提升至2018年的3361.41亿元,CAGR达到14.97%,集团归母净资产从2010年的802.97亿元逐年提升至2018年的1495.76亿元,CAGR达到8.09%。2010至2018年现金分红总额CAGR达14.77%,平均股利支付率达46.9%,显著高于上市同业,并且领跑金融机构整体水平。

中国太保的净利润主要由寿险和产险构成,2018年的占比为76.3%和19.0%,2010年至2018年寿险利润的平均占比为62.0%。2018年中国太保净资产主要由太平洋人寿(44.9%),太平洋财险(23.0%),太平洋资产(2.0%),太保安联(0.7%),安信农险(0.9%),长江养老(2.1%),国联安基金(0.4%)以及其他及结构化主体(25.9%)组成。

公司股权结构较为分散,主要股东的各个最终控制人都无法实际支配公司行为,因此公司不存在控股股东,也不存在实际控制人。根据2019年中报,公司前十大股东中包括:香港中央结算(代理人)有限公司,持股比例为30.60%(其所持股份为代客户持有)、申能(集团)有限公司(14.64%)、华宝投资有限公司(14.17%)、上海国有资产经营有限公司(5.58%)、上海海烟投资管理有限公司(5.17%)等。主要股东的最终控制人包括了国务院国资委、上海市国资委和国家财政部。

加载中...