新浪财经

兴业证券2020医药策略:创新药方兴未艾 关注医疗服务

新浪财经

关注

【行业分析】新常态下的机遇与挑战——医药生物行业2020年投资策略报告

兴证医药小组  兴证医药健康

投资要点

腾笼换鸟乃大势所趋,探寻政策变革下的结构性机会。忆往昔,保质控费、引导合理用药是过去十年医改路上的不变主题;看今朝,2018年国务院机构改革中三大部门改革牵涉医药行业走向,医保、医疗、医药的联动箭在弦上。展望未来,老龄化程度不断加深,医保支出压力持续加大,为满足人们对健康生活的更高需求,医保资金腾笼换鸟,提高使用效率势在必行——一方面,仿制药的带量采购已成为新常态,投资者对相关政策以及可能出现的结果有了较为充分的预期;另一方面,创新药动态纳入医保的速度加快,更多具有临床疗效确切的独家专利药品将通过谈判加速进入医保,市场渗透率迎来提升。

创新仍是未来不变主题,但需考虑综合性的竞争优势。2019年,我们见证了医药行业新规则的建立,也见证了创新药估值中枢的提升。2020年,我们则有望看到创新药领域的“二次分化”。创新药≠不降价,尤其对于竞争激烈的热门靶点,在新的价格体系上获取更大销量是企业的必然选择。投资人在产品获批前看“Pipeline(品种管线)”,获批之后跟踪“Topline(销售收入)”,这便需要企业拥有综合性的能力——包括市场准入、学术推广策划、终端销售覆盖、产品组合联用,成熟的大药企则在这些方面具有相当的优势。

非药和医药消费品领域需要关注,涨幅不大的品种有望取得绝对收益。同为“政策避风港”的非药板块(如CRO、医疗服务)整体上也在今年录得不俗的涨幅,其中未来有能力保持业绩稳定增长乃至提速的企业,其估值体系仍将维持高位甚至继续提升,业绩出现减速的公司,其估值体系则将逐步收缩。而对于具备进口替代逻辑的医疗器械板块和具备消费升级逻辑的医药消费品而言,不乏今年涨幅并不算大的品种,明年具备取得绝对收益的潜力。

外资流入带来制度红利,关注具有海外大市值对标的细分领域龙头。近几年,我国金融市场对外开放的步伐明显提速,而医药板块持续受到外资的青睐,其更是在11月MSCI纳入成分的扩充中,在纳入中盘股中位居各行业第一位。全球资产配置的视野下,一方面,A股医药板块更充分地享受到外资流入带来的制度红利;另一方面,外资也成为A股医药板块边际定价最重要的引领者。外资青睐于医药行业的“核心资产”,而从增量的维度,一些在海外具有优质大市值对标的细分赛道(如ICL、药店)龙头,将逐步走向资本市场的中央,获得外资日益提升的关注度。

目录

第一篇:医改新常态时代已然到来

1.1、忆往昔,漫漫十年医改路

1.2、看今朝,三医联动箭在弦上

1.3、展未来,腾笼换鸟带来结构性机会

第二篇:创新将是未来不变的主题

2.1、创新大潮已至

2.2、中国医药创新的特色

2.3、资本市场新机遇——港股18A与科创板

第三章:创新药非唯一路径,仿制药差异化之路

3.1 发展难仿药,构筑仿制药的技术壁垒

3.2 仿制药中的避风港

3.3 延长产品线

第四章:医疗器械差异化竞争

4.1、2019年高值耗材带量采购政策梳理

4.2、高值耗材集采的危与机

4.3、中国自主创新产品层出不穷

4.4、进口替代是未来十年我国医疗器械行业主旋律

第五章:医疗服务和连锁药店维持高景气

5.1、稀缺性依旧,高成长持续——医疗服务依然是关注焦点

5.2、创新药产业链方兴未艾

5.3、ICL:政策推动下高速成长,龙头有望赢来爆发

5.4、连锁药店:短中长期驱动因素明确

第六章:国际视野与医药投资

6.1、外资超配医药,成为边际定价最重要的引领者

6.2、他山之石:外资偏好优势领域中的龙头公司

6.3、外资对中国医药行业的配置逻辑——拥抱“核心资产”

6.4、未来外资加配的方向——医药股中的新龙头、新对标

第七章:投资策略

7.1、2019年走势回顾

7.2、医药十年回顾与2020年展望

7.3、风险提示

报告正文

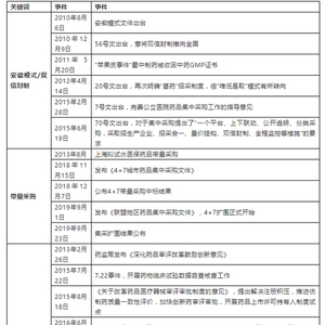
忆往昔,漫漫十年医改路

回顾从2010年到2019年的十年医改历程,保质控费,引导临床合理用药仍旧是不变的主题。不管是从安徽先行试点再到全国推广的“双信封”模式,还是从上海模式推演至“4+7”试点城市再到而今扩围至全国的“带量采购”模式,都是一次又一次从药品采购端以保质控费为初衷的大规模探索与实践。不管是早年的“限抗令”,还是如今的《辅助用药目录》,以及不断与时俱进的《基药目录》和《医保目录》都是从政策端引导临床合理规范用药,在保证疗效的同时,尽可能减少药物滥用,降低患者用药负担,提升全民健康水平,同时作为应用端的配套政策鼓励药品创新升级。然而疾病谱是动态变化的,人们对于健康生活的追求也是在逐步提高的,因此在保质控费、合理用药的螺旋式价格下降和需求上升的过程中,不管是对于医生和患者等终端用药群体,还是药品和医疗器械制造企业等上游供给侧,创新都是大势所趋。而相关医改政策如一致性评价,药品、医疗器械相关审评审批制度改革,上市许可持有人制度,医保目录谈判等则从研发、准入、生产、市场等多方面出发,为医药创新铺平道路,提供方向指引,充当“裁判员”以避免劣币逐良币,维护中国医药产业健康发展。

表1、十年医保改革关键词

资料来源:国家药监局、卫计委、国务院等官网,兴业证券经济与金融研究院整理

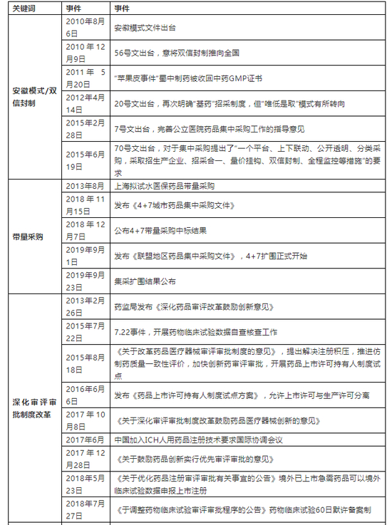
看今朝,三医联动箭在弦上

三医联动,自上而下整合医药产业。2018年3月13日,第十三届全国人民代表大会第一次会议审议国务院总理李克强提请的国务院机构改革方案的议案。改革后,除国务院办公厅外,国务院下设26个部门。其中三大部门改革牵涉医药行业未来走向:组建国家医疗保障局;组建国家卫生健康委员会;组建国家药品监督管理局,由国家市场监督管理总局管理。此番改革旨在提高医疗保障水平,合理使用医保资金;深化公立医院综合改革,提高医疗卫生服务质量,解决群众看病难的问题,以治病为中心转向维护全民健康;进一步深化药品医疗器械审批审评制度改革,并加强药品、医疗器械和化妆品生产、流通和使用环节监管。从医药商品及服务的市场准入,到医院供应,到最终付费买单,提供全方位国家政策层面上的支持引导。

图2、医保局、卫健委、药监局三医联动

资料来源:公开资料,兴业证券经济和金融研究院整理

此次机构改革,是进一步深化“三医联动”的重要措施,医保局、卫健委、药监局三个新机构分管医保、医疗、医药,明确各自职能,提升效率。医保局主要负责医保收支,其职责为:拟订医疗保险、生育保险、医疗救助等医疗保障制度的政策、规划、标准并组织实施,监督管理相关医疗保障基金,完善国家异地就医管理和费用结算平台,组织制定和调整药品、医疗服务价格和收费标准,制定药品和医用耗材的招标采购政策并监督实施,监督管理纳入医保范围内的医疗机构相关服务行为和医疗费用等。同时,城镇职工基本医疗保险、城镇居民基本医疗保险、新型农村合作医疗均交由医保局统一负责管理,促进“三保合一”的推进。卫健委移交招标权限,未来更多专注于医院相关事务和临床规则的制定,其职责为:拟订国民健康政策,协调推进深化医药卫生体制改革,组织制定国家基本药物制度,监督管理公共卫生、医疗服务、卫生应急,负责计划生育管理和服务工作,拟订应对人口老龄化、医养结合政策措施等。药监局仍主要负责质量控制,下属于国家市场监督管理总局,其职责为:药品、化妆品、医疗器械、保健食品的注册并实施监督管理,以及对执业药师的注册管理。从三个机构改革成立后出台的政策可见,各部门各司其职,纷纷出台推动医药行业改革的重要政策,例如医保局推出的“药品集中采购试点”和“2019年医保目录调整方案”、以及卫健委拟推进的“全国辅助用药目录”等等。

表2、医保局、卫健委、药监局自改革成立后出台的主要政策

此次机构改革中,国务院不再设置深化医药卫生体制改革领导小组办公室,体现出我国医改已经进入新的阶段,大致方针路线已经明确,只待后续不断推进和深化。

l药监局:从供给端抓质量,加速疗效确切临床继续产品进入市场

近年来药监系统已推出了一系列大力度的改革政策——无论是清理申报积压、规范临床数据这些清理积弊的工作;还是飞行检查、临床核查、一致性评价等保证药品质量的工作;亦或是优先审批、加入ICH等鼓励创新、接轨国际的政策,严格把关药品及医疗器械市场准入。这些政策要么已经取得了明显的成效(如目前申报排队的情况已基本得到解决,临床试验数据质量明显提高等),要么正在逐步推进过程中(如一致性评价)——政策“框架”已经搭好,改革也已在路上,政策的延续性是可以预期的。

图3、药监部门政策“框架”

资料来源:兴业证券经济和金融研究院

2018年药监局硕果颇丰,2019年将再接再厉。在经历机构调整和人事变动后,药监局各项事务仍稳步推进。在清理申报积压和推进优先审批等措施下,无论是受理审评情况还是创新药批准上市情况均有较为明显的提升。在仿制药领域,基于一致性评价工作的良好进展,国务院推进“带量采购”(即药品集中采购)全国扩围,引导新一轮产业升级。当前,一致性评价“热情”不减,随着注射剂一致性评价技术要求及申报资料要求的出台和落实,国内注射剂一致性评价相关工作有望提速。

图4、2009-2018年CDE受理审评情况(以受理号计)

图5、2009-2018年国产创新药上市批准数量

注:化药包括原1.1类、原1.2类和新1类;生物制品包括预防用生物制品和治疗用生物制品

资料来源:CDE,药渡数据库,兴业证券经济与金融研究院整理

资料来源:药渡数据库,兴业证券经济与金融研究院整理

l医保:从支付端控费用,“两压一保”结构性机遇犹存

医保局的成立结束我国医保支付与医药定价的碎片管理。作为新成立的国务院直属机构,国家医疗保障局对此前四个机构的相关职责进行重新整合,包括:1)人社部的城镇职工和城镇居民基本医疗保险、生育保险职责;2)卫计委的新型农村合作医疗职责;3)国家发改委的药品和医疗服务价格管理职责;4)民政部的医疗救助职责。我们认为,医疗保障局的设立将支付、定价相关的职能集中于一体,一方面从管理职能上解决了长期存在的九龙治水状态,整合后各个职能有望进一步发挥协同效应,另一方面为医药、医疗、医保下一步的支付与定价相关制度改革带来良好环境。

国家医保局把三者化为一体,将统一组织制定和调整医疗服务、医药产品的收费标准和价格,具有市场流通以及销售最终价格的决定权,各职能可发挥较好的协同作用,未来控费力度可能继续加大:1)价格制定领域,药品经济学要求将逐渐提高,未来医疗服务与医药产品(药品、器械、耗材)的价格将以实际相对于已有产品新增的临床价值而定;2)招标采购领域,各地招标频率有望提升,经过质量与疗效验证的通过一致性评价的仿制药和质量技术过硬的国产器械、耗材产品将获得原研替代加速放量机遇。医保部门将从被动的支付者逐步走向前台,逐步主导医药器械等品种的采购。

未来医药行业结构性分化将是长期趋势。辅助用药和安全性、有效性存疑的大品种将进一步承压,而临床效果明确的治疗性产品、满足临床实际需求的创新产品、质量疗效安全可控的进口替代产品和物美价廉的低价药产品将获得市场发展良机:

1)临床效果明确产品治疗属性强,招标降价压力较小,医保限制可能性较小;

2)创新药产品在自主定价上具备优势,上市后可及时通过招标采购打开市场,后续有望通过动态国家医保目录谈判调整进入医保报销体系,开启新放量周期;

3)通过一致性评价的仿制药视作与原研药具备同等疗效与质量水平,招标评分层次的调整和地区级挂网销售处理将继续提速进口替代进程;

4)常用低价药品降价空间不大,新招标政策下不参加招标直接挂网采购,反而有一定提价可能性。

l医疗:从应用端优化服务,临床路径、分级诊疗将持续推进

过去几年中,公立医院改革虽然在有序推进(比如取消了公立医院药品加成、开始推广分级诊疗、家庭医生等),但仍有很多工作需要深入开展,国家卫生健康委员会在公立医院改革这一深水区方面承担着非常重要的使命。

我们推测,一方面目前正在积极推广开展的临床路径推广将得到加速实施,各类疾病的治疗指南将得到强化,未来对医院的诊疗流程也将变得更加规范化。这可能会对目前药企的营销方式带来新的冲击,除了既有的销售模式之外,如何能够更好对KOL(一般是各治疗领域的主委专家)施加学术影响,更好的展示产品的独特性,将成为企业新的课题。而无法进入指南的一些产品或将逐步转战院外市场,为药店和基层渠道带来新的品种。

另一方面,分级诊疗和家庭医生制度也或将得到更快的发展,高等级医院将更多的成为疑难杂症的治疗中心,基层医疗机构及二级医院或将成为更多民众首诊的地点。随着医生多点执业的逐步放开和高端民营医疗机构的发展,部分高收入阶层的医疗需求可能将向高端民营医疗机构转化。

展未来,腾笼换鸟带来结构性机会

老龄化程度的加深将对国内经济、社会的发展产生极其深远的影响。从主要矛盾来看,老龄化程度加快将带来医疗需求的增加,我国医保基金支出压力将持续加大。一方面,随着老龄化程度不断加深,医保基金“收少支多”渐成常态。截至2018年末,我国医疗保险参保人数已达13.4亿,基金累计结存2.3万亿。从医保基金的收支情况来看,虽然累计结存超过2.3万亿,但2018年医保基金的支出增速仍大于收入增速近3个百分点,全年基金支出达1.76万亿,医保基金仍面临着较大的可持续压力。另一方面,虽然整体结余,但各地存在着不平衡的情况。据统计,2017年职工医保统筹基金和城乡居民医保基金分别有一些统筹地区出现当期赤字,个别统筹地区甚至出现历年累计赤字。此外,个人账户的余额沉淀也是一大问题。

从国内医药行业的发展历程来看,行业增速和医保收支的增速密切相关:从2004年至今,医药行业先后经历了医保扩容带来行业高速增长阶段、行业政策多空交织下的行业降速阶段以及当下医保控费进一步趋严带来的行业分化阶段。后续我们预计随着医保资金压力渐显,医保部门对于行业政策的制定影响程度日益加深,控费更加科学化和精细化,行业内企业必将面临着持续的压力和分化,同时对于后续产品储备丰富、可以满足未满足的临床需求的产品仍将受到患者和支付方的青睐。

图6、近年来医保收支和医药工业增长情况

注:2017年基本医保收入增速显著提升和部分地区新农合并入城镇居民医保有关

资料来源:统计局,兴业证券经济和金融研究院整理

l腾笼:仿制药带量集采已成新常态

回望上一个全国范围推行的药品集采模式——以安徽为代表的“双信封”模式,其如今已成为全国范围各省级平台药品集中采购的核心基础。我们以双信封模式在国内全面推开的发展角度来分析“带量采购”模式的发展轨迹。药品采购中的安徽模式其最典型的特点即为“技术标”作门槛、“商务标”竞价格的采购形式和中标原则。表面上看安徽模式考虑到了药品的质量和价格因素,但在实际的执行过程中,由于国内的仿制药企的管理和药品质量确实存在一定的差异,“技术标”由于缺乏客观评判标准而形同虚设,最终导致“商务标”下价低者得的“唯低价是取”,药品的质量和供应如何保证成为影响药品使用和采购中始终无法解决的难题,也影响了医疗服务的质量。

而目前全国推广的药品集采模式——以4+7城市为代表的带量采购模式,则可看作是“双信封”制的一次全面升级,以一致性评价替代“技术标”,提高入院门槛,避免在竞标过程中“劣币逐良币”,切实保障了药品质量;在报价竞标缓解沿用“商务标”,择低价者,实现了采购药品普惠于民。相比于2018年底4+7城市的试行方案,今年的全国扩围方案再度升级。1)独家中标改为多家中标,随着一致性评价工作的推进,多数品种具有报价资格的企业数较4+7试点时都有大幅增加,因此,扩围方案也将中标企业数适时从独家改为多家(最多可三家中标),既维持了市场合理的良性竞争环境,同时在一定程度上解决了供应保障问题;2)部分品种采购周期有所延长,利于企业产能规划,中选企业为 3 家的品种,采购周期原则上为 2 年,提前完成当年约定采购量的,超过部分中选企业仍按中选价进行供应,直至采购周期届满。

集采降价常态化,已在市场预期之中。2010-2013年“双信封制”全国推广期间,由于当时并无统一的执行方案,各地以安徽模式为蓝本,再结合当地情况及地方创新,先后试行,在不同时间多点开花,因此市场对于政策和产业影响的理解是逐步完善的(类似于目前各地试行的高值耗材集采)。而在2018-2019年间,4+7集采以及后续的联盟地区集采,由国家相关部门主导,拟定统一的实行方案,同时执行,结果由官方第一时间发布,信息的公开透明、及时传递也缩短了市场的认知和反应时间。此外,今年联盟地区带量采购较去年4+7试点规模更大,平均降幅达59%(较联盟地区2018年最低采购价),丝毫不低于4+7试点的平均降幅52%(较4+7城市2017年最低采购价),然而市场并未出现大幅且持续的回调,说明投资者此前对政策及可能的结果已有较为充分的预期。集采降价新常态下,投资者的估值模型、投资组合已出现变化。

图7、2010-2013年医药行业走势图

* 中证1000指数、沪深300指数及医药生物(申万)指数均采用周数据

数据来源:Wind,兴业证券经济与金融研究院整理

图8、2018-2019年医药行业走势图

* 中证1000指数、沪深300指数及医药生物(申万)指数均采用日数据

数据来源:Wind,兴业证券经济与金融研究院整理

不尽相同的政策细节,不变的产业升级主题。当年的双信封制重新整合了竞争进入白热化的“大普药”,利润空间的下降使得低性价比的药品淘汰出局,也使质量有保证、能够规模化生产的企业从一片红海中脱颖而出;而更多的市场让出给专科仿制药,也引导了之后几年中国制药业全面进军高端仿制药领域,首仿药、优质仿制药层出不穷。发展至今,专科仿制药也出现良莠不齐的局面,新一轮市场整合的使命或许就交由带量采购来完成,创新药、难仿药有望分得更大的“蛋糕”。

图9、“质价格局”,药品市场空间划分示意图

* 划分面积示意市场空间

数据来源:兴业证券经济与金融研究院

图10、2010-2013年双信封制实行期间的质价格局

图11、2018年带量采购实行期间的质价格局

* 双信封制的问题在于质量不区分,部分质优价低产品被质劣价更低的产品踢出局

数据来源:兴业证券经济与金融研究院

数据来源:兴业证券经济与金融研究院

l换鸟:医保目录动态调整纳入创新药

2018年10月,17种抗癌药物成功谈判进入医保,平均降幅约57%,《通知》规定各省级招采机构要在当月将谈判药品按支付标准在省级药品集中采购平台上公开挂网,并确保11月底前开始执行。这意味着新纳入医保的抗癌药无需等待各个地区逐步执行,快速放量可期。至此,全国医保凭借先后三次谈判降价已经顺利纳入(3+36+17=)56个独家创新药产品,医保支付的结构性变化正在逐步深化。

2019年8月,新版《医保目录》公布,常规准入部分共2643个药品,较2017版医保目录的西药和中成药部分(共2535个品种)增加了108个品种,包括西药1322个(净增加25个)、中成药1321个(含民族药93个,净增加83个)。中药饮片采用准入法管理,共纳入892个。从新品种纳入情况来看,共新增了148个新品种,其中西药47个,中成药101个,另有150个品种调出。调整之后目录收载甲类药品640个(较2017年增加46个),其中西药398个,中成药242个。从总量来看,虽然调整前后数量变化不大,但调入调出的品种数量较多,在总量控制的情况下新医保目录较好的优化了药品结构。此次调出的150个品种,多数是被国家药监部门撤销文号的药品(共71个)以及临床价值不高、滥用明显、有更好替代的药品。第一批国家重点监控合理用药药品目录里的20个品种全部从新的国家医保目录中剔除。此外针对目录内部分易滥用的药品如抗生素、营养制剂和中药注射剂等进一步加强了限定支付。整体来看,医保目录对药品的临床价值和规范使用提出了更高的要求,医保资金的使用效益也将进一步提升。

关注医保谈判,专利独家药物有望以价换量纳入医保,加速提升市场渗透率。今年的医保目录调整对于近年来国内获批上市具备临床价值但价格昂贵或对基金影响较大的专利独家药品,根据专家评审和投票遴选结果,初步确定将128个药品纳入拟谈判准入范围,包括109个西药和19个中成药。从治疗领域看,多数品种主要涉及癌症、丙肝、乙肝、糖尿病等重大疾病。后续将征求企业谈判意向确定最终的谈判名单。我们预计部分2018年底之前获批上市的国产创新药品种如吡咯替尼、19K、艾普拉唑针剂以及部分PD-1的适应症均有望通过谈判的方式纳入医保。从此前部分创新专利药纳入医保后的表现来看,多数品种纳入医保后价格虽然降低但销量显著提升,整体对企业产生了积极的影响。

新一轮的医保谈判开启,更多优质、具创新性的药品将会进入医保目录,我们认为医保投入的长期增加趋势并未改变,各项相关政策的出台(无论是4+7的推广、第二批带量采购、还是医保目录调整,个人账户的改革)都旨在调整医保用药结构、提高资金使用效率。展望未来,医改的长期政策趋势依然不变。

创新大潮已至

近年来政策驱动下医药行业正处于深刻变革进程中。一方面,受医保控费的影响,招标、二次议价、最低价联动、带量采购等带来的药品价格压力,特别是仿制药的利润率降幅较大,医药行业进入整体增速放缓的新常态;另一方面,随着MAH、药包材药用辅料关联审批、优先审评、eCTD等一系列政策持续推进,促使医药行业未来更加规范化和集中化,鼓励创新,与国际接轨。

CDE审评加速,大量创新药品种获批上市

自2015年起,国务院、国家药品监督管理局陆续出台多项政策来解决药品注册存在的诸多问题,国家药品监督管理局药品审评中心(CDE)审评速度显著提升。2018年,CDE共受理药品注册申请任务7336件,完成任务9796件,待审评审批任务减至3440件,同比降低14%,任务积压得到显著改善。一批用于公共卫生防控、抗肿瘤、罕见病等患者急需的新药好药完成技术审评获批上市,企业研发创新动力不断激活,患者用药获得感逐步提升。历史原因造成的药品注册申请严重积压情况得到解决,预计2019年CDE将进一步优化审评流程,建立按时限审评常态化机制,努力实现全年审评任务90%以上按时限审评。

图12、2014-2018年排队等待审评的注册申请数量(项)变化情况

数据来源:CDE,兴业证券经济与金融研究院整理

在药品注册申请积压情况改善、政府鼓励药品创新的背景下,从2016年起,药品研发的申报数量从临床核查后的低谷逐步回升,2018年化药、生物制品、中药的申报数量都创了2016年以来的新高。

图13、2009-2018年各年度CDE受理审评数量

数据来源:CDE、药渡数据库,兴业证券经济与金融研究院整理

从微观层面来看,经过国家药监局近几年多管齐下的政策改革,审评人员的增多、审评速度也显著加快。以近年来获批上市/进口的生物药审评时长为例,治疗用生物制品其审评时长已经从2013年超过1600天逐步压缩到不到300天的水平,审评速度和效率有了显著提升。

图14、抗肿瘤药NDA平均审评时限

数据来源:2019CSCO,兴业证券经济与金融研究院整理

2018年从药品审评来看,国务院44号、中办国办42号文件精神和改革措施继续持续推进,药品审评制度改革不断深化,境外已上市临床急需新药审评加快,临床试验默示许可制度得到落实,原辅包与制剂实施共同审评审批,上市药品目录集上线运行,仿制药质量和疗效一致性评价及ICH工作继续推进。

图15、2016年-2019年8月创新药NDA的申报数量

数据来源:药渡数据库,兴业证券经济与金融研究院整理

注:化药包括原1.1类、原1.2类和新1类;生物制品包括预防用生物制品和治疗用生物制品

上述措施针对国内创新药研发端激励不足、临床试验产能受限、临床和上市申报审批时间过长等多方面困境,为创新药提供了诸多实际的利好,一批重要或急需的品种在2018年获批上市实现弯道超车。国内企业获批方面,安罗替尼、吡咯替尼等一系列具备一定临床特点或有效的产品不断涌现。整体来看,2018年国内的药物研发申报数量和上市数量均呈逐步上升的趋势,并且从2019年至今的申报和获批来看,这一趋势仍在延续。

表3、2019年新获批上市的肿瘤药

数据来源:2019CSCO,兴业证券经济与金融研究院整理

仿制药一致性评价加速推进

为提升我国仿制药质量,根据44号文件、《国务院办公厅关于开展仿制药质量和疗效一致性评价的意见》等有关规定,药审中心全力推进仿制药质量和疗效一致性评价(以下简称一致性评价)工作。

注射剂由于其给药特点,各国药监部门均将其视为风险程度较高的品种之一。从时间上来看,口服制剂的一致性评价工作自2015年启动以来,相关政策配套和企业实施一直稳步推进。但在化药注射剂领域,自2017年年末CDE发布《已上市化学仿制药(注射剂)一致性评价技术要求》意见的通知以来,受限于各种因素制约。一直未有专门针对注射剂一致性评价具体的指导性文件出台,此次发布两个征求意见稿,标志着后续注射剂一致性评价工作有望提速。2019年10月,国家药监局综合司公开征求《化学药品注射剂仿制药质量和疗效一致性评价技术要求(征求意见稿)》、《已上市化学药品注射剂仿制药质量和疗效一致性评价申报资料要求(征求意见稿)》的相关建议,国内注射剂一致性评价相关工作有望提速。

此次发布的注射剂一致性评价技术要求(征求意见稿),要求企业全面了解已上市注射剂的国内外上市背景、安全性和有效性数据、上市后不良反应监测情况,评价和确认其临床价值,对参比制剂、处方工艺、原辅包、质量研究与控制、稳定性及特殊注射剂/改规格注射剂等方面都明确了具体的要求,并明确了可以豁免的品种。整体来看,此次文件对于国内企业涉及注射剂的原料药、辅料、包材、灌装等工艺以及改规格、改基团品种都提出了更高的要求,推动国内化学仿制药的立项从“仿标准”到“仿品种”升级,建立和健全注射剂仿制研发的风险质控体系,全面提升我国注射剂仿制药的质量水平。

中国医药创新的特色

研发:获批加快和重复申报导致部分领域竞争激烈

从历史来看,此前由于国内仿制药领域存在审评标准宽松、研发的投入较少、临床用药不规范等因素导致了较为显著的低水平重复申报等现象。近年来在政策的引导和监管、市场的共同驱动之下,国内企业不断从仿制药向创新药进行升级探索。但仍然由于政策环境变化较快、研发能力不足等原因,导致即使在创新药等领域也存在一定程度的“高水平重复建设”的情况。以生物创新药为例,从2019年截至9月份国内生物创新药申报的IND数量来看,有近一半的申报围绕PD-1/PD-L1靶点。

图17、2019年截至8月底国内生物药IND靶点类型

数据来源:2019CSCO,兴业证券经济与金融研究院整理

无独有偶,化药领域也有较大比例集中在替尼类等靶向用药。因此上述申报类型使得企业后续在临床推进、上市后的品种竞争等都要面临更加激烈的情况。

图18、2019年截至8月底国内化药创新药IND靶点类型

数据来源:2019CSCO,兴业证券经济与金融研究院整理

定价:竞争+医保导致部分品种定价低于预期,厂家定价需考虑多重因素

一般而言,药品价格定价需要覆盖以下几个方面:研发费用、生产成本、流通费用、国家税金及企业利润。此外作为一种特殊的商品,创新药定价还会受到药品本身的临床价值、国家政策因素(医保)、市场竞争情况和患者支付能力等的影响。

表4、已上市6种PD-1/PD-L1销售情况

数据来源:米内网,兴业证券经济与金融研究院整理

以PD-1为例,目前总共有BMS的Opdivo、MSD的Keytruda、君实生物的特瑞普利单抗、信迪利单抗和恒瑞的卡瑞利珠单抗等目前已经在国内上市,后续百济神州的PD-1也已经提交上市申请。

表5、国内现有的PD-1品种上市情况

数据来源:米内网,兴业证券经济与金融研究院整理

从价格来看,海外如目前美国市场PD-1/PD-L1疗法花费大约是16万美元/年(约合人民币104万)。以100mg/10ml的Opdivo为例,美国的价格约为1.8万一支(约2700美元),而在亚洲其他地区,日本的价格最高,今年初调价后还需要约2万多元一支;新加坡的价格是1.5万元一支;印度的价格也是1.5万元一支;香港地区的价格约为1.6-1.7万元一支。考虑到中国大陆的巨大市场以及国内PD-1单抗研发的巨大竞争性,两个国外厂家都非常激进地为中国患者量身定制了一个极低的“友情价”,100mg/10ml的Opdivo价格为 9260元,再加上赠药,价格就更低了,几乎都是全球最低价。同时君实生物的国内首款具有自主知识产权的抗PD-1单抗(商品名:拓益)的价格定为7200元/240mg(支)。按照此定价,预计一年治疗费用约18.7万元左右,同时考虑到赠药政策(符合条件的黑色素瘤患者,每自费使用4个周期,可享用慈善援助4个周期),预计实际一年治疗费用接近10万元。不考虑赠药,君实生物PD-1单抗与同样适应症的帕博利珠单抗(年费用60.9万元)相比,拓益的年治疗费用也不到进口药的1/3。

表6、PD-1类药物在“低价*高渗透率”情形下的市场空间简单测算

数据来源:兴业证券经济与金融研究院整理

由于创新药上市之初其高定价因素往往制约了患者渗透率,而一旦纳入医保之后伴随价格下降往往可以带来渗透率的显著提升。但面对单一的购买方,往往也需要企业在价格上做出较大的让步。从2016年以来国家针对近20个创新药产品在谈判降价之后将其纳入医保。从实际的效果来看,多数谈判品种在纳入医保之后其销量都有了显著的提升,部分品种甚至出现了产能的问题。因此,创新药上市支出制定价格时往往也需要为后续的医保谈判留足空间。值得注意的是,由于谈判之后往往赠药政策会取消,因此实际的价格降幅往往会较公布的谈判降幅显著减少。

整体来看,由于目前阶段国内药企在研发成本、临床试验成本和生产成本等部分环节仍较欧美发达地区低,我们预计在定价策略上国内的创新药定价仍将参考同类外资专利药在国内的价格,并根据生产研发成本、国内庞大的患者基数等进行不同程度的折让,同时也要为后续的医保谈判留下足够的空间。后续随着同类竞品增多、外资药专利到期、医保谈判等因素的影响,不排除后续国内创新药的价格出于扩大患者渗透率/提升药品可及性的考虑进行大幅度的价格调整。值得注意的是,由于本身创新药的高毛利率和后续随着产品上量所带来的规模效应(生产/销售等方面)的提升,在一定的幅度之内,降价仍有望带来产品收入和净利润水平的提升。

市场准入:医保承接力度加强,产品要适应新的医保和用药政策

019年8月,国家医疗保障局、人力资源社会保障部印发《关于印发<国家基本医疗保险、工伤保险和生育保险药品目录>的通知》,正式公布了国家基本医疗保险、工伤保险和生育保险常规准入部分的药品名单,自2020年1月1日起正式实施。

本次新医保目录的发布是国家医保局成立之后的首次调整。本次调整坚持保基本、可持续的根本原则,依据“突出重点、补齐短板、优化结构、鼓励创新”的思路,经过医保用药摸底调查、咨询专家评审、遴选专家投票等环节,确定了常规准入目录的药品名单和拟谈判药品名单。从整体上看,本次发布的常规准入部分共2643个药品,较2017版医保目录的西药和中成药部分(共2535个品种)增加了108个品种,包括西药1322个(净增加25个)、中成药1321个(含民族药93个,净增加83个)。中药饮片采用准入法管理,共纳入892个。从新品种纳入情况来看,共新增了148个新品种,其中西药47个,中成药101个,另有150个品种调出。调整之后目录收载甲类药品640个(较2017年增加46个),其中西药398个,中成药242个。从总量来看,虽然调整前后数量变化不大,但调入调出的品种数量较多,在总量控制的情况下新医保目录较好的优化了药品结构。

医保目录新增品种优先考虑了新的国家基本药物品种、癌症、罕见病以及慢性病用药、儿童用药等,并将74个基本药物由乙类调整为甲类。从目前发布的常规目录来看,糖尿病领域新增了部分三代胰岛素(甘精胰岛素、门冬胰岛素、赖脯胰岛素、德谷胰岛素、西格列汀二甲双胍、吡格列酮二甲双胍复方等)等36个品种,成为新增医保品种最多的治疗领域。精神疾病用药新增拉考沙胺、唑尼沙胺、哌罗匹隆、雷沙吉兰、恩他卡朋双多巴、利斯的明、纳曲酮等品种;心血管领域新增吲达帕胺Ⅱ、培哚普利氨氯地平多种复方、坎地氢噻、非诺贝特等品种;抗生素等领域新增加替沙星、奥硝唑等品种;类风湿性关节炎等领域增加托珠单抗、戈利木单抗等品种;儿童用药新增了38个品种。整体来看,此次医保目录调整为纳入了更多救命救急的好药,保障水平进一步提升。

此外,此次医保目录调整对于近年来国内获批上市具备临床价值但价格昂贵或对基金影响较大的专利独家药品,根据专家评审和投票遴选结果,初步确定将128个药品纳入拟谈判准入范围,包括109个西药和19个中成药。从治疗领域看,多数品种主要涉及癌症、丙肝、乙肝、糖尿病等重大疾病。后续将征求企业谈判意向确定最终的谈判名单。我们预计部分2018年底之前获批上市的国产创新药品种如吡咯替尼、19K、艾普拉唑针剂以及部分PD-1的适应症均有望通过谈判的方式纳入医保。从此前部分创新专利药纳入医保后的表现来看,多数品种纳入医保后价格虽然降低但销量显著提升,整体对生产企业产生了积极的影响。

此前创新药在国内获批之后,往往很难实现放量提速,因为我国在药物招标,进院采购,医保准入等环节周期过长。在这个期间,药企只能以医院和省份为单位做招标和医保准入工作,大大压制了创新药的放量速度。医保局成立之后,医保谈判品种将直接实现在各省挂网采购,突破了之前医保准入周期过长的限制,创新药进入医保周期大幅缩短,进而企业愿意接受药价更大的降幅,以换取更大的市场,提高了药品的可及性,降低了患者负担,大大加速创新药放量。从样本医院数据来看,西安杨森的阿比特龙,GSK的帕罗西汀,康缘药业的银杏二萜内酯葡胺注射液,信立泰的阿利沙坦酯都是2017年7月纳入国家医保的,从2017年第一季度到2018年第三季度,这四个产品销售额都实现了几十倍的巨大放量增长,帕罗西汀更是明显,实现了100多倍的放量增长,极大的体现了纳入医保可以助推创新药加速放量增长。因为纳入医保之前,这些药物的价格相对较高,市场渗透率较低,进入医保之后,这些药物的临床使用率得到迅速提升。

图19、4种纳入医保后放量提速的创新药

资料来源:PDB,兴业证券经济与金融研究院整理

当然,另外一方面,医疗卫生监管部门对于合理用药的重视程度也在提升。国家卫健委在2018年9月底发布了《新型抗肿瘤药物临床应用指导原则(2018 年版)》,2018 年12 月12 日,国家卫健委发布了《关于做好辅助用药临床应用管理有关工作的通知》,医保局此前也发布了关于申报按疾病诊断相关分组(DRGS)付费国家试点的通知,组织开展DRGs国家试点申报工作,本次试点通知要求各省可推荐1-2个城市参与试点。整体来看上述规定均要求加强辅助用药管理,对提高合理用药水平作出明确规定,用药规范性和合规性要求逐步提升,创新药销售和使用成为“带着镣铐的舞蹈”。

销售:从研发到市场的最后一跃依然面临挑战

借鉴海外中小型新药研发公司的历史经验,当首个创新药产品上市时,大部分公司既往没有产品销售经验,也没有其他收入来源,公司未必有能力承担产品早期学术推广的费用,而第一个产品的销售又可能关系到公司的生死存亡,因此每家公司都会慎重选择。在自身规模不大或者产品较为单一时,选择销售能力较强的Bigpharma进行合作不失为一种符合短期利益且较为保守的方式。例如和记黄埔通过和礼来合作推广呋奎替尼、信达和礼来合作借助其渠道和影响力进行商业推广等。

但是,随着后续创新药上市品种增加和规模的扩大,几乎所有企业都会建立起内部团队负责产品的学术推广。鉴于研发型企业其早期的管理层多为科研背景出身,如何搭建其商业和销售团队以及如何对其进行激励成为管理层需要考虑的重要因素。从目前为数不多的案例来看,外企销售经验+科班出身+高学历+各级专家资源+能做学术沟通和推广,成为国内创新药企较为青睐的背景,而吸引的手段则多为高薪+期权挖人(以擅长肿瘤药销售的罗氏为例,在诸多国产抗肿瘤新药陆续上市的背景下,其商业团队被国内药企哄抢)。

但是,如何在中外药企不同的文化背景、激励力度之下保持商业团队的稳定和高效也成为团队组建之后亟待解决的问题。不同的底薪/激励的力度、不同的学术/市场支持力度都将考验着新团队的适应能力和执行能力。此外,相对于外资原研药,国内的创新药除了价格之外在临床认可度仍然不足,如何从试验数据中发现学术推广的差异点也成为创新药企从研发到销售环节需要密切配合的问题。

表7、内外资药企销售团队的差异

数据来源:兴业证券经济与金融研究院整理

整体来看,随着2015年以来药政审评审批政策的逐步推进,药品审评积压的状况得到了显著的改善,MAH等制度的试点也在很大程度上减轻了初创型研发企业的投入要求,企业申报数量和创新药品种获批的数量较此前有了显著提升,借助国内近年来药政审评审批的政策红利和资本市场的助力,国内企业的研发类型从单纯的模仿/改进(Me-too/Me-better)到快速跟进(Fast-follow)甚至逐步追求First-in-class。我们预计后续这一趋势仍将持续,创新药企业仍然能够持续享受到政策带来的持续红利;但另一方面,随着审评标准提升并逐步和国际接轨,海外创新药也将加速进入国内,后续国内创新药企业在立项、申报、研发、临床等诸多环节也将面临更加激烈的竞争,深刻影响企业的发展路径模式。而后续创新药产品上市之后如何进行销售推广也成为企业面临的重要问题。随着创新程度和临床疗效的改进,预计未来也将有更多的国内创新药企业逐步得到国际的认可,加速自身国际化的进程。

资本市场新机遇——港股18A与科创板

港股18A:中国资本市场为生物科技公司首开大门

资本助力医药企业创新研发,研发成果反哺投资者以高额回报。在生物医药领域,以市场占有量较大、目前广泛开展科技创新的药品子版块为例。新药研发上市需要经历药物发现、临床前研究、临床I期、II期、III期试验,经监管部门审批后方可上市销售,整个过程投入巨大,耗时长达数年,而每一步的失败率也非常之高,根据第三方数据,从早期药物发现到商业化平均需要10年以上,研发成本超过10亿美元,而从发现到最终通过审批的成功率极低,甚至低于0.01%。因此新药研发需要资本市场助力、输血。过往中国一级市场的健全与繁荣催生了一大批目前已有多个在研产品处于临床后期的创新药企业,经过多轮的市场检验与融资,市值已如滚雪球般不断上升,亟待进入二级市场,为企业注入新鲜血液的同时,扩大企业影响力,协同产品销售,并为之后与大型成熟药企的合作牵线搭桥。

图20、药物研究、开发及生产和医药 CRO 关系

数据来源:康龙化成招股说明书,兴业证券经济与金融研究院整理

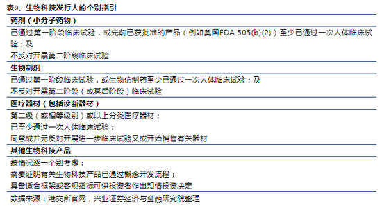
生物技术公司融资需求与投资者保护之间的协调。在科创板和联交所发布生物科技章节(18A章节)之前,中国资本市场主板对企业盈利能力或经营状况要求较为严苛,并未有相关配套制度可接纳尚处于研发阶段的生物科技公司。而彼时,纳斯达克则成为这些盈利规模小,甚至未盈利的生物医药科创企业远走海外的上市之所。然而如何在满足生物科技公司融资需求的同时,尽可能地保护公众投资者的权益,成为制定相关上市制度的一大核心考虑要素。港股18A章节从三个维度来厘定生物科技发行人是否具备上市资格,1)产品受主管当局规管,确保在研产品合规,并接受药品或医疗器械申报地所在监管部门监管,其中主要考虑美国FDA、中国NMPA及欧洲EMA受理产品;2)已通过概念开发流程,即帮助投资者规避风险较大的临床前早期及临床I期试验阶段,且监管部门不反对开展后期临床试验;3)最少一名资深投资者作出相当数额的投资,以专业投资人的学识及眼光为产品进行背书,并界定了资深投资者,如专门的医疗保健或生物科技基金,大型的制药/医疗保健公司及其风险投资基金,管理资产总值不少于10亿港元的投资者、投资基金或金融机构。

18A章节还制定了额外的上市规定及股东保障措施。1)市值。至少15亿港元;2)业绩记录。上市前最少两个会计年度一直从事现有业务,且管理层大致相同;3)营运资金。集团营运资金为未来至少12个月开支的125%(包括首次公开招股的集资额),主要包括一般、行政及营运开支,及研发开支;4)基础投资者的限制。厘定共公司于上市时或六个月禁售期内是否符合公众持股量的最低要求时,撤除基石投资者及首次公开招股前投资者在首次公开招股中认购的股份,核心公众持股量须至少达3.75亿港元(只要合此规定,基石投资者及其首次公开照顾前投资者在首次公开招股中认购的股份可计入其余的公众持股量);5)管理风险的特别措施。主营业务的根本变动必须得到联交所同意,较短的除牌流程(须在12个月内重新遵守有关规定),在股份名称结尾加上股份标记“B”。通过更加细则化的规定进一步保护上市后公众股东的权益。此外,联交所还就发行人的主要在研产品根据类别不同进行了一一指引。

联交所18A制度成绩斐然,助力生物科技公司加速创新。自2018年4月30日联交所新订《上市规则》生效,至2018年8月1日首家生物科技公司歌礼制药-B在联交所挂牌上市,至今已有8家生物科技公司按照18A章节指导顺利登陆联交所,总计募集资金30.03亿美元,截至2019年10月21日收盘,合计市值207.72亿美元,平均市值25.96亿美元。

图21、联交所按照18A章节上市生物科技公司上市后股价表现

数据来源:Wind,兴业证券经济与金融研究院整理,截至2019年10月21日收盘

注:由于百济神州的经营及股价表现已可通过上市规则8.05(3)条之“市值/收益”测试,经香港联交所批准,已于2019年6月28日转为普通上市

科创板:全面试水市场化,创新生物医药企业有望充分获益

2019年既是科创板的元年,也是中国证券业全面试水市场化的新起点。从3月初试行政策发布到7月中首批25家企业科创板上市,短短4个多月的时间,科创板从孕育到呱呱坠地。此次科创板六大亮点引人注目。1)允许尚未盈利或存在累计未弥补亏损的企业上市;2)试行注册制;3)市场化询价定价方式;4)涨跌幅限制放宽;5)严格上市后监管与退市机制;6)允许规模以上企业分拆上市。科创板是面向科技创新企业,增强市场包容性的一次服务能力提升,也是中国证券业全面试水市场化制度的一次大胆尝试,创新生物医药企业无疑将从中获益。

表11、A股主板、创业板与科创板上市财务要求

中国资本加速中国研发,生物医药科创公司回归A股市场下优势显著。1)上交所作为全球仅次于纽交所的最大首发市场之一,2017年的集资总额为193亿美元,高于香港联交所的164亿美元及纳斯达克的107亿美元,能够为企业募集充分资金;2)A股市场流动性高,有望增加股票流动性溢价,2017年上交所、深交所、港交所及纳斯达克的电子定单成交额分别为75,634、91,120、19,573及113,363亿美元;3)本土上市能够提升企业在国内的曝光度,有助于企业再融资及之后上市产品的市场推广;4)由于多数科创企业未来的主战场仍在中国,本土上市能够降低企业的汇兑风险。

科创板开启至今,硕果不断。截至2019年10月20日,共有153家(除终止审查)企业向上海证券交易所申报科创板股票发行上市,其中21家医药制造企业、10家医用设备制造企业、2家研究和试验发展企业及1家橡胶和塑料制品业。在35家生物医药相关企业中,2家近期被科创版确认受理,3家尚停留在问询阶段,1家暂缓审议,12家已针对问询提交回复,2家已通过审批,3家提交注册,8家注册生效,4家已经发行。

表13、科创板股票发行上市申报生物医药企业审核进展

数据来源:上海证券交易所科创板发行上市审核系统,兴业证券经济与金融研究院整理,截至2019年10月20日

图22、科创板上市生物医药企业股价走势(相对发行价)

数据来源:Wind,兴业证券经济与金融研究院整理,截止2019年10月20日

本平台所载内容和意见仅供参考,不构成对任何人的投资建议。

来源:兴业证券