新浪财经

任泽平比特币研究报告:本质上不是货币 需客观看待

新浪财经

关注

原标题:比特币研究报告

来源:泽平宏观

文:恒大研究院  任泽平 甘源 石玲玲

实习生李欣怡对本文亦有贡献

导读

10月24日会议强调,区块链技术的集成应用在新的技术革新和产业变革中起着重要作用。要把区块链作为核心技术自主创新的重要突破口。区块链技术应用已延伸到数字金融、物联网、智能制造、供应链管理、数字资产交易等多个领域。

比特币开创了区块链技术,将区块链技术推向大众视野。未来区块链作为核心技术自主创新的重要突破口,会极大地推动数字货币等领域的应用。

截止2019年10月25日,比特币收盘价为8675.6125美元/个,流通总量为1784.5万个,流通市值为1548.2亿美元,约占主流数字货币总市值的70%。根据《全球比特币发展研究报告》,中国的比特币交易占全球比特币交易量的80%。该报告对火币网的用户抽样调查显示,80.77%的比特币投资者以短期盈利为目的,仅13.81%的用户选择长期持有。

比特币为什么迅猛发展?是否有长期投资价值?是数字黄金、货币革命还是割韭菜的投机泡沫?继《区块链研究报告》《Libra研究报告》之后,本文将教科书级地介绍比特币的技术基础、历史发展、市场现状、国内外监管政策,分析比特币暴涨原因、投资价值与风险。

摘要

比特币是去中心化虚拟货币的典型代表,开创了区块链技术,具备去中心化、总量有限、交易安全、信息公开的超前时代的特点。比特币产生于2008年的金融危机,源于对中心式银行的担心、对通胀式货币的不信任。2009年10月第一个公布的比特币兑换汇率为1美元兑换1309.03个比特币,其计算方法是产生一枚比特币所需消耗的电量。随着投机资金涌入、监管放松、各国陆续认定为数字货币和支付手段等,比特币在2017年一度涨至19187.78美元/个。问世10年以来暴涨暴跌,形成了多种多样的分叉币和山寨币。

投机需求是主导比特币价格疯涨的内在原因,包括变相换汇、ICO融资等交易活动。而美国等发达经济体对比特币相对宽松的监管态度是比特币的资产泡沫持续膨胀的重要外部因素。对比实物货币的四个特征发现,比特币在普遍接受性和价值稳定两方面尚不能媲美黄金等实物货币,但可以满足价值均匀可分性,在轻便和易携带性上具备实物货币难以比拟的优势。比特币替代信用货币的最大障碍正是去中心化的特性,没有信用基础的比特币不能很好地行使货币的职能。借鉴比特币相关技术,研发央行数字货币的首要出发点是补充与替代传统实物货币。

在认可比特币技术创新的同时,应注意其自身运行机制而产生的风险。对于新生事物应多观察多借鉴,同时防范风险。为了保障中国投资者的资金安全和维护金融市场稳定,我国政府对比特币交易活动的监管逐步趋严,预计私有加密货币的发展将受到限制。同时中国央行正加强对数字货币的研发。比特币等虚拟货币已经被各国纳入自身的监管体系中,在认识到虚拟货币本身风险的同时,我们不能否定区块链技术的创新性和发展潜力。央行数字货币的研发顺应时代发展需求,以国家信用为保证,坚持中心化管理的原则,在提供高效服务的同时维护国家货币主权。

风险提示:监管过严导致比特币无法交易;网络黑客带来大量的风险事件;比特币价格的剧烈波动导致难以稳定行使货币职能

正文

一、 背景介绍

1、 虚拟货币:互联网普及的产物

虚拟货币是指广泛存在于互联网世界中的,区别于现实中以实体作为媒介的非实体货币,其通常存在形式是某个网络账户上记载的一串数字。随着个人计算机的普及和互联网技术的发展,人们的网络活动呈现爆发式增长。作为网络世界中一类交易媒介的虚拟货币在电子商务、互联网金融等领域中广泛流通,为网络使用者带来了便捷的交易、支付体验。

根据虚拟货币的发行方式的不同,可以将其分为两大类:一类是以腾讯公司的Q币、盛大公司的点券、各种论坛币、游戏币为代表的,有发行中心的类法定虚拟货币,其如信用货币一样,往往是信用货币,其发行受中心化机构决定。一类是以比特币等数字货币为代表的去中心化类金属虚拟货币,正如同现实生活中贵金属产量有限一样,类金属虚拟货币的货币发行数量往往受到算法严格限制。它们之间的主要区别如下:

2、 比特币:去中心化数字货币的代表

比特币的概念最初由中本聪在2009年提出,是一种P2P形式的数字货币,其生产和交易依托于中本聪设计发布的开源软件以及建构其上的P2P网络。作为去中心化虚拟货币的代表,比特币近年来发展迅猛,已成为全球市场上影响力最大的虚拟货币。

比特币开创了区块链技术,即利用块链式数据结构来验证与存储数据,利用分布式节点共识算法来生成和更新数据,利用密码学的方式保证数据传输和访问的安全,利用由自动化脚本代码组成的智能合约来编程和操作数据的一种全新的分布式基础架构与计算范式。

我们可以简单定义比特币是由计算机产生的、总数量受严格限制的、交易安全性高的、数据难以丢失和损坏的,历史交易记录分布式储存在比特币网络中的数字。与中央政府发行的信用货币不同,比特币的价值取决于人们对比特币系统算法而非对政府的信任。比特币的交易基于点对点技术实现的电子现金系统,它允许交易双方直接进行在线支付,不需要中间的权威机构的清算和结算环节,提高了交易和结算的效率,节省了跨境交易的成本。

比特币主要具有四大特征:系统设定发行方式,不存在中央发行机构;年发行数量每四年减半,最终总量有限;余额信息难以篡改,交易安全有保障,系统整体稳健性强;历史交易记录公开。

3、 比特币的生产方式

比特币的生产具有算力决定产出,合作平滑收益的特点。比特币的生产过程是通过大量计算寻找一个随机数,通过特定函数使区块中的一个值满足系统的要求,新的区块由此产生,成功计算出满足要求的随机数的用户获得系统奖励。为了增加自身成功的概率,参与者通过提高自身挖矿芯片性能、扩大挖矿设备规模的方式,尽量扩大自身在全网算力中所占份额。

矿池模式已逐渐成为挖矿的主流。假设1000个人参与挖矿,每次赠送比特币50个,那么单个矿工成功挖到矿的期望时间是1000个10分钟,即期望收益为7天左右获取50个比特币,但真实时间可能更长或更短,矿工的收益波动性很大。倘若这1000个参与者联合起来组成“矿池”,所有挖矿所得由所有参与者平分,每个矿工的实际收益将会被平滑至每10分钟0.05个比特币,收益的稳定性将大幅提高。

投资者既可以将自有挖矿设备接入矿池参与计算,也可以直接用资金租用矿池算力来分享矿池收益。目前,全球比特币矿池集中度较高,前十大矿池的算力占比已达80%,国内较为著名的比特币商业矿池有F2Pool、BTCCPool、AntPool、BWPool等,在全球范围内有较强的竞争优势。矿场用电量巨大,一般建在电力充沛、电价低廉的地区。

比特币交易市场集中度很高。海外市场上,主流交易所占据大部分市场份额,新生交易所通过差异化定位以获取客户。国内市场上,2017年之前比特币交易平台呈现火币网、OKcoin和比特币中国三足鼎立的态势,2017年9月央行联合七部委发布《关于防范代币发行融资风险的公告》,要求各类ICO立即停止,各大交易平台相继停止运营。

4、 比特币百转千回的发展路径

比特币问世10年以来,从最初程序员们自娱自乐式的游戏,到如今全世界瞩目的数字资产,其间不断经历着人们的质疑。在这10年中,比特币的价值在剧烈波动中实现了累计惊人的涨幅。截至2019年10月25日,比特币已被开采数量达1784.5万枚,区块总数达60.09万个,价格达8675.61美元,总市值已超过1548亿美元,成为全球资产配置中令人瞩目的一环。作为一种饱受争议的新型资产,比特币既受国际经济、货币政策、外汇政策等宏观条件的影响,也与交易平台监管、灰色产业刚需、区块链技术发展等因素密切相关。比特币的发展历程,可总结为如下四个阶段。

第一阶段:2008.10-2011.6新生事物的崛起

比特币产生于2008年的金融危机,源于对中心式银行的担心、对通涨式货币的不信任。2009年10月第一个公布的比特币兑换汇率为1美元兑换1309.03个比特币,其计算方法是产生一枚比特币所需消耗的电量。2010年的5月,比特币第一次被赋予了“货币”的支付手段属性:美国佛罗里达州的一位程序员用一万枚比特币交换了价值25美元的披萨券,由此诞生了比特币第一个公允汇率:0.25美分/比特币。同年7月比特币客户端发布的消息被著名新闻网站Slashdot提及,为比特币带来了大量新用户,此后5天比特币的价格升至0.08美元。随着《时代周刊》、《福布斯》等舆论关注度的不断提升以及比特币可兑换种类的上升,其价格一路飙升。

第二阶段:2011.6-2013.12两次泡沫的破裂

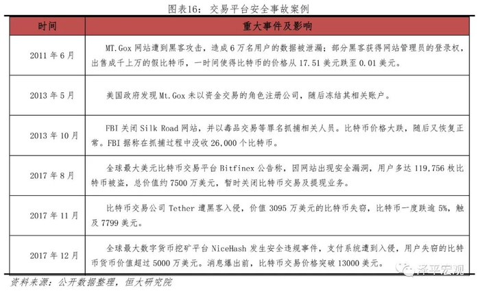
2011年6月19日,承载超过七成比特币交易的MT.Gox网站遭到黑客攻击,造成6万名用户的数据被泄漏,部分黑客获得网站管理员的登录权,出售大量的假比特币,一时间使得比特币的价格从17.51美元跌至0.01美元。此后的半年中多家平台被黑,Bitconinica平台更是因两次遭受攻击而永久性关闭,这些灾难令比特币交易平台及比特币的投资者们充分意识到了黑客所带来的安全性风险。

恶性事件过后,2012年成为比特币恢复市场信心的一年。在这一年中,首个比特币杂志诞生,首个只针对比特币的信用违约互换交易发生,也陆续开始有商品和服务供应商接受比特币支付。比特币的价格在2012年年末回至13.41美元价位。2013年随着市场回温、大量中国投资者的涌入及短期事件所带来的波动,比特币价格在四月升至100美元水平,直到10月始终在60-140美元的范围内震荡。

2013年12月5日,央行发布通告,禁止中国的银行和支付机构直接或间接参与比特币的兑换交易。该禁令只适用于由政府拥有的银行和政府认可的付款处理,普通的中国公民依然可以交易自由比特币作为一种商品。2013年12月18日,比特币价格在中国降到了2011元人民币(约330美元)。这一次泡沫的破裂反映出对比特币监管态度的差异所导致的市场风险。

第三阶段:2014.03-2016.11疲软下行后反弹

2014-2016年比特币的价格整体呈现“U”型。这三年中,曾经红极一时的MT.Gox网站不敌黑客攻击、走向破产;越来越多的企业接受比特币支付;比特币市场涌现出一批如马克·安德森、杨致远、李嘉诚的资深投资人,而红杉、光速、软银等多家投资机构也都在比特币行业有所布局。

第四阶段:2017-2018疯狂牛市之后的再次幻灭

在这一阶段,大量投机客和机构投资者的涌入,市场接受度提升及技术升级带来的消息面刺激助推比特币进入疯狂牛市。然而比特币的火热行情没有持续太久,价格达到高点之后迅速回落,巨大的跌幅让高位进场的投机客血本无归,对比特币的争议也越发升温。

第五阶段:2018-2019比特币市场的修复之年

全球市场出现了新一波追逐风险的反弹趋势,带给比特币以及其他被视为追逐风险的数字资产一轮资金流入。区块链技术的大力发展与政策支持,也为比特币行情提供了乐观环境。

5、 乱象初现:分叉币和山寨币

比特币的交易者都使用一套统一的规则(数据结构),这是保证比特币交易和流通的关键,而比特币钱包则是通过识别区块上的交易记录来确定每一笔交易的有效性。那么比特币为什么会出现分叉呢?

比特币的区块大小限制使得挖矿收益降低,挖矿成本居高不下。为了防止比特币网络的超载风险并鼓励全网算力参与挖矿,中本聪最初将比特币的区块大小限制为1M。但是随着比特币的接受程度提高,挖矿和交易需求的提升,1M的区块大小限制使得网络容易发生拥堵。全网算力的提升造成比特币的挖矿难度和成本增大,矿工的收益也受制于挖矿难度增加而减少。根据BTC公布数据,截止2019年10月24日,比特币全网周平均算力为98.87EH/s,而2018年10月19日数据仅为51.41EH/s,增长幅度达92.3%,挖矿难度也迅速提高,从去年同期的7.18T达到目前的13.69T。

比特币集中于少数利益群体,新进者寻求新的参与方式。比特币诞生的10年时间中,目前约有1784万比特币被开采出来,而大部分的比特币都集中在比特币的开发团队和少数大矿场主手中,因此新进的虚拟货币交易者在寻找有升值潜力的虚拟币种。

在这样的背景下,目前市场上提出了两种主流的升级改进策略:硬分叉和软分叉。硬分叉简单的来讲就是挖矿过程中在区块链上形成了新的节点,由于矿工的挖矿行为相对独立,部分算力可能会在新的节点上继续挖矿而形成分叉的一条新的规范。新规范往往会发布出来,只有当多数节点同意后才会正式发布。这时如果旧的节点不接受升级而继续维持原本的区块链,那么新节点产生的区块无法被旧区块识别,这种分歧就造成了硬分叉的发生。而软分叉是一种双向兼容的规范设计,新规范下产生的区块可以被旧的节点识别,而旧节点产生的区块也同样可以被新的节点识别,这样的升级方式并不会产生真正的分叉,适用于对比特币数据结构进行细微修改的情况。

比特币的技术升级已经箭在弦上,但是开发团队提出的改进方案各有不同,使得市场上出现了BCH、BTG、B2X、BCD、SBTC、BCHC这样种类繁多的分叉币。

在比特币迅速发展的同时,一些开发团队受到比特币的设计启发,通过对比特币的算法进行改进,创造了种类繁多的其他虚拟货币,其中比较活跃的是莱特币(Litecoin)。莱特币的诞生受到比特币的启发,技术上具有相同的实现原理,旨在改进比特币。与比特币相比有三种显著差异:第一,莱特币网络每2.5分钟(而不是10分钟)就可以处理一个区块,因此可以提供更快的交易确认。第二,预期产出8400万个莱特币,是比特币网络发行货币量的四倍之多。第三,工作量证明算法所使用的加密算法的计算量略低于比特币,降低了挖矿的难度。

类似于莱特币的虚拟货币以比特币的实现方式为基础,或多或少地进行一些改动,从技术上来讲难度并不大,却会造成市场的混乱。无论是比特币的分叉币还是山寨币,这些所谓的改进或升级并没有脱离比特币的实现原理。但是这些币种的出现,不仅会分流比特币的算力,同时缺乏权威机构来规范这些货币的发行和流通,短时间内涌现出数百种虚拟货币,很难通过监管确保投资者的资金安全。

二、 比特币暴涨背后:投机需求和监管不足

2013年以来比特币交易不断活跃,价格一度呈现爆发式上涨趋势。从2013年的最低价格66.34美元/个到历史最高价格19187.78美元/个,升值近300倍。到底是什么原因造就了比特币的造富神话?我们认为需要从投机需求和监管层面来讨论比特币疯狂上涨的原因。

1、 比特币投机需求主导价格上涨

比特币作为交易品种拥有诸多优势:开户便捷,交易门槛低、手续费低、24小时交易以及不受地域限制,这些优势使得比特币交易量迅速上升,日成交额从最低点286万美元,2017年12月21日一度达到218亿美元。

比特币在主流数字货币中处于主导地位,中国投资者多关注短期盈利。截止2019年10月25日,比特币收盘价为8675.6125美元/个,流通总量为1784.5万个,流通市值为1548.2亿美元,约占主流数字货币总市值的70%。根据《全球比特币发展研究报告》数据显示,中国的比特币交易占全球比特币交易量的80%。该报告对火币网的用户抽样调查显示,比特币的投资者年龄多为30-39岁,具备高中及其以上学历的投资者占比超过80%,IT从业者是占总用户数的比例约为35.45%,80.77%的比特币投资者以短期盈利为目的,仅13.81%的用户选择长期持有。

比特币可能被部分资金利用作为绕过外汇管制的通道。中国有每人每年最高5万美元的外汇额度管制,2016年人民币贬值幅度较大,部分国内投资者寻求黄金以外的投资渠道,或绕过资本管制将资金转移至海外。他们通过在国内交易所购买比特币,然后把这些比特币转移到一家海外交易所,最终通过出售这些比特币以获得美元或者其他外币。据2016年11月7日华尔街日报报道,中国投资者在人民币下跌之际大举买入比特币。比特币的全球总交易量在2016年10月24日当周达到4700万个,国内三大比特币交易所的交易量在2016年7月-10月占全球交易量的98%。

ICO成为区块链领域新的融资方式。ICO(Initial Coin Offering)是指通过发行加密代币的方式进行融资,并快速主导区块链初创企业融资。与IPO融资方式相比,ICO具有受监管限制小,融资速度快,不受跨境融资法律限制等特点。2018年3月19日,美国众议院通过了“RegA+条例修订法案”,将企业进行证券发行的上限增加了50%,达到7500万美元,并可应用于ICO发行。2017年9月Filecoin融资规模达到2.57亿美元,而2018年俄罗斯的Telegram截止目前累计融资规模17亿美元,创造了ICO项目融资的新纪录。但是ICO项目对投资者与区块链相关的知识要求较高,国际社会目前对ICO融资模式的监管尚不完善,并没有成熟的法律机制保障投资者的合法权益。

2、 监管不足为炒作提供宽松环境

监管不足是催生比特币价格泡沫的重要外部因素。由于世界各国金融市场发育程度、中央政府力量、投资者保守程度等因素具有较大差异,因此各国对于比特币的监管态度各不相同。目前,对比特币完全采取严厉禁止态度的只有俄罗斯、冰岛、玻利维亚、厄瓜多尔、吉尔吉斯斯坦和越南这几个国家。而美国、德国、瑞士、澳大利亚等发达经济体对比特币的监管相对宽松,仅将其纳入自身的监管框架。

对比不同国家和地区的监管政策可以看出,美国和新加坡等国对比特币的监管相对宽松,明确比特币不具有信用货币地位,但可作为金融资产进行投资。中国、法国、日本以及欧盟等国家和地区对比特币出台了比较严格的监管措施,比特币被认定并非真正意义上的货币,不能作为货币在市场上流通使用,但是仍未制定相关法律政策维护投资者利益。我们认为监管的相对宽松和立法的相对迟滞是比特币泡沫持续膨胀的重要外部因素。

三、 比特币投资:本质上不是货币,投资仍需客观看待

根据货币的表现形式,我们可以将货币分为实物货币和信用货币两大类:实物货币主要用于作为商品交换的一般等价物,金属货币是其中最具代表性的一种;上世纪30年代,世界性的经济危机引起全球性的恐慌和金融混乱,迫使主要资本主义国家先后脱离金本位和银本位,由国家提供信用背书的货币应运而生,即所谓的信用货币。

1、 比特币与实物货币

实物货币是在商品交换过程中产生的最初货币形式,是作为商品交易媒介的一般价值表现形态,是以其作为商品的本身价值为基础的。能充当实物货币的商品具有以下特征:①普遍接受性;②价值稳定;②价值均值可分性;④轻便和易携带性。金属货币是最具代表性的实物货币,其中黄金作为实物货币至今仍在经济活动中发挥作用,接下来我们将根据实物货币的四个特征来对比黄金和比特币的异同,进而探讨比特币替代实物货币的可能性。

从普遍接受性的角度,黄金具备商品和货币的双重属性,胡恩同(2005)认为这两种属性在历史发展中同时发挥作用,只不过在不同时期两种属性的凸现程度并不相同。商品属性角度,黄金和其他一般商品一样在现实生活中发挥使用价值,如在首饰、电子工业等领域的使用,同时黄金的开采也体现着人类的劳动价值。货币属性角度,王素珍(2014)认为,货币的本质特性是一般授受性。在布雷顿森林体系崩溃之前,黄金是最广为接受的货币,被作为一般等价物衡量其他商品的价值。即便在当前信用货币体系下,黄金仍然是所有信用货币的价值基础,可以在世界范围内作为结算手段。黄金的历史几乎和人类的历史一样漫长,从最初的狂热崇拜到成为一种特殊的商品发挥交易媒介的作用,黄金在人类交易活动中的地位难以替代。古典金本位体系下,黄金与一国的货币相挂钩,各币种的价值都用一定数量的黄金衡量。甚至在布雷顿森林体系瓦解后,一个国家的黄金储备依然被用以平衡国际收支,维持或影响汇率水平,在稳定国民经济、抑制通货膨胀、提高国际资信等方面发挥着特殊的作用。

对于比特币,首先从本质上讲比特币是计算机技术发展的产物,作为一串记录在载体上的数字,在生活中不具备使用价值。有观点认为比特币的开采过程消耗电力,耗电量可以体现比特币的内在价值,这是一种片面的理解。比特币的开采是计算机通过解决数学难题而获得的奖励,这个过程并不是人类参与的价值创造活动,而是开发者和参与者认可的一种数学游戏。因此比特币不具备使用价值,其开采过程不能体现劳动价值,并没有与黄金类似的商品属性。其次,从货币属性的角度来看,比特币的接受范围相当有限,目前接受比特币作为交易手段的企业数量并不多,且受到全球监管趋严和比特币价格波动剧烈的影响,主要社交媒体平台也开始拒绝比特币等虚拟货币。推特(Twitter)于2018年3月26日发布广告禁令,为避免潜在的欺诈行为使公众损失大量资金,平台将禁止出现虚拟货币ICO及销售广告。Facebook和Google此前已经做出了类似的决定以禁止虚拟货币的广告投放。知名论坛和社交网站红迪网(Reddit)也宣布停止接受比特币支付。

从价值稳定的角度,黄金的价格受到多种因素影响,蒋先玲(2017)的研究表明长周期下伦敦黄金现货价格周期与经济发展周期相反;中周期表现出与大宗商品价格周期相一致的特征;短周期黄金价格受到突发因素影响较大,投资者情绪和预期为波动主要原因。但是黄金的内在价值即作为商品包含的劳动时间价值是长期不变的,因为黄金开采技术多年来并未出现重大突破。比特币自诞生以来,对其内在价值的争论就从未停止,主要是因为比特币本身不包含劳动时间价值且不与任何实物资产挂钩,这也造成比特币的价格波动异常剧烈。我们取2013年1月30日至2019年10月25日的COMEX黄金价格和比特币价格进行计算,两者的标准差分别为104.16和3677.84,比特币在同期的价格波动远大于黄金,在价值稳定这一点上比特币无法和黄金媲美。

从价值均匀可分性的角度,比特币的最小单位是聪,一比特币等于一亿聪,理论上和黄金一样是价值均匀可分的。

从轻便和易携带性的角度,在人类社会早期交易额不大的背景下,各国的商业活动都可以金币、金条的形式进行结算,黄金相对于其他金属货币具备轻便和易携带的特性,这是因为同等质量的黄金可以代表更多的价值。而随着社会发展,黄金无法适应交易额的迅速增长而逐渐被代用货币和信用货币取代。在这一方面,比特币具备黄金等实物货币无法比拟的优势,比特币的存储和交易都依赖于比特币钱包和互联网环境,只需将自己的账户接入网络,就可以实现全球范围内的转账和交易,因此便捷性也常被认为是比特币的巨大优势。

2、 比特币与信用货币

信用货币是由国家法律规定的,强制流通不以任何贵金属为基础的独立发挥货币职能的货币,其本身价值远远低于其货币价值。目前世界各国发行的货币,基本都属于信用货币。信用货币的表现形式包括辅币、现金或纸币、银行存款和电子货币。

凯恩斯的《货币论》中指出,记账货币(money of account)是表示债务、物价与一般购买力的货币,这种货币是货币理论中的原始概念。褚俊虹(2002)的研究表明,货币的本质是信用,而货币发展的本质规律是交易成本递减。信用货币本质上是由国家主体赋予法偿性的一种债务,其流通能力是法律赋予强制执行的,这是信用货币具备一般授受性的保证。一般来讲,信用货币具有以下特征:①价值符号;②债务货币;②强制性和法偿性;④国家主体可以对信用货币的发行进行调控。

比特币替代信用货币的最大障碍正是去中心化的特性。这一特性意味着比特币缺乏发行主体,具备开发能力的团队都有可能开发新的数字货币,分叉币,山寨币理论上都可以具备与比特币相同的功能。那么我们应该用何种虚拟货币进行交易就成了无法达成共识的问题,因为目前还没有法律赋予比特币等虚拟货币强制流通能力。缺少具有公信力的国家或组织为其背书,也没有和任何实物资产挂钩,比特币作为货币的信用基础就不存在,自然不能很好地行使货币的职能。甚至当主权国家宣布比特币非法时,比特币可能会一文不值。

比特币不能取代信用货币,而与实物货币相比,比特币在价值均匀可分性方面理论上可行,而其在轻便和易携带性的巨大优势不容忽视。因此我们认为,对比特币相关技术的借鉴是必要的,央行数字货币研究所所长姚前在《央行数字货币的技术考量》一文中也指出现阶段我国研发央行数字货币的首要出发点是补充与替代传统实物货币。但是比特币的本质不是货币,对其投资仍需客观看待。

四、 比特币的未来:限制私有加密货币发展,加快研发央行数字货币

1、 比特币的风险:自身运行机制而产生的固有风险

比特币的造富神话背后,隐藏着诸多潜在风险。比特币的设计机制导致它不同于以往的货币,存在许多特质问题。——市场风险,市场过浅问题,储存交易风险,操作风险,隐私相关风险,以及法律法规风险等。

市场风险:首先,无论是将比特币作为资产投资还是作为交易媒介,任何比特币的持有者都会面临比特币价格波动带来的市场风险。缺乏发行主体的比特币几乎是不受控的,很容易受到外界因素的影响,缺乏价值基础使比特币内在价值的判定非常困难,这样的不确定性可能会对投资者带来损失。不稳定的币值可能会降低投资者持有比特币的动机,并且让商户难以使用比特币标价,这种波动性对比特币流通范围进一步扩大产生了阻碍。

储存风险:持有者通过挖矿和购买的比特币,必须储存在各种电子钱包中。线上平台的电子钱包自身安全系数往往不足,容易遭受黑客攻击导致比特币被窃。而线下钱包则存在丢失或损坏的隐患。如果电脑没有备份而发生损坏,同样可能永久性的失去比特币。

交易风险:比特币支付的不可逆转性也增加了交易风险。如果比特币是由于失误或被欺诈而发送的,比特币系统没有内置的机制来解决这种问题。虽然买卖双方可以自愿地同意改正错误,但是比特币协议没有任何机制能够强行取回资金。不可逆转性使得比特币在交易方式的竞争中处于劣势:所有其他条件相同的情况下,消费者应该倾向于使用一个能够避免错误支付的支付系统。

隐私相关风险:比特币同样也为投资者的隐私带来了潜在风险。比特币交易实际上是非实名系统,每个账户的交易信息都是完全公开,只是账户的真实持有人是未知的。然而,使用比特币进行商品购买和线上支付往往会需要邮寄地址和真实姓名,原则上可以从这些来源获得比特币用户的身份,这就为用户带来了隐私泄露的风险。

政策风险:最后,比特币系统在不同国家面对着不同法律和监管。各个国家关于比特币收益的税收、比特币资产的保护等方面的立法都比较薄弱,投资者的合法权益可能难以获得有效保护。目前在我国,比特币监管存在以下不足之处:1)比特币法律界定模糊。目前我国“虚拟货币”的内涵外延并无明文规定或者解释说明,它自己本身就是一个模糊概念。法律监管方面存在漏洞与空白,在具体案件或实践中,法律无法发挥指引作用。2)比特币价值认定困难。比特币价格波动剧烈,导致比特币价值判断不准,当比特币交易者利益受损时难以得到妥善处理,有可能会出现因比特币价值而定罪量刑的某些犯罪摇摆不定的情况,有损法律威严,并影响后续司法救济。3)管辖权不明、准据法无从选择。在比特币侵权违法案件中,管辖权的拥有国、管辖法院、侵权行为地等一系列的法律争端成为了现今司法领域的一大焦点问题。当比特币跨境犯罪时,如何确定司法权,这更是缺乏国家间统一的国家条约或规则,增加了解决国际性案件的难度。

2、 中国对比特币的监管

随着比特币在世界范围内的兴起,中国的投资者也开始涌入比特币市场,成为比特币交易中的重要力量。2011年6月,比特币中国交易平台上线,主要作为比特币买卖、交易的服务提供场所,国内的比特币开始被关注。2013年5月,中国央视《经济半小时》比较客观地向中国观众第一次介绍比特币这个新生事物,这是中国政府官方媒体第一次介绍比特币,被认为是一种积极的信号,中国市场的比特币交易量跃居世界第一。然而,随着比特币的快速发展,中国出现了许多山寨币交易和非法ICO融资项目。为了保障中国投资者的资金安全和维护金融市场稳定,我国政府对比特币交易活动的监管逐步趋严。

2013年12月,央行等五部委下发《关于防范比特币风险的通知》,认为比特币为虚拟商品,要求金融机构和支付机构不得以比特币为产品或者定价单位,不得直接从事比特币的买卖服务,同时也不得为比特币交易提供清算、结算等服务。从而在比特币与金融行业间架设栅栏,以防比特币的风险扩展到金融行业从而导致更为严重的系统性风险。各大银行也很快响应规章的要求,纷纷禁止为比特币提供服务。通知下发后市场剧烈震动,比特币价格遭遇重挫,此后一年比特币价格从高峰8000元左右大幅下跌70%,一度跌破2000元。

2014年3月,央行发布《关于进一步加强比特币风险防范工作的通知》,禁止国内银行和第三方支付机构提供比特币交易平台的开户、充值、支付、提现等服务。

叫停非法ICO活动,清退相关交易所。截至2017年上半年,中国ICO市场已初具规模,募资金额达到26亿元人民币。但与此同时,缺少政府监管的ICO活动催生了大量良莠不齐的ICO项目,存在发行方缺乏明晰的规范、投资者缺乏适当性管理、投资者非理性行为引发市场泡沫和不法之徒借机诈骗洗钱等隐患。2017年9月,央行联合七部委发布《关于防范代币发行融资风险的公告》,要求各类ICO立即停止,相关交易平台停止运营。至此,比特币在中国被明确限制发展。

2018年1月12日,中国互联网金融协会发布《关于防范变相ICO活动的风险提示》,指出一种名为“以矿机为核心发行虚拟数字资产”(IMO)的模式值得警惕,存在风险隐患。

2018年3月28日,央行副行长范一飞在2018年全国货币金银工作电视电话会上表示,2018年将从严加强内部管理和外部监管,开展对各类虚拟货币的整顿清理。

2018年8月24日,银保监会等五部委联合发布《关于防范以“虚拟货币”“区块链”名义进行非法集资的风险提示》,声明此类活动以“金融创新”为噱头,实质是“借新还旧”的庞氏骗局,资金运转难以长期维系。

2019年2月21日,在人民银行2019年全国货币金银工作会议上,央行副行长范一飞表示,2019年要深入推进央行数字货币研发,加强虚拟货币监测监管。

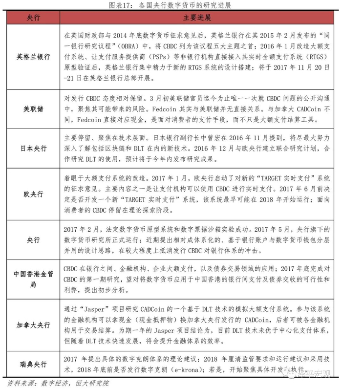
3、 央行数字货币:中国正走在世界前列

央行信用货币以国家信用背书作为支撑,具有法定强制流通能力。而比特币等加密货币则以密码学原理为基础,因为缺乏信用背书,也没有发行主体,币值易受外界政策变化以及投机行为影响,接受范围也相对有限。随着比特币和区块链技术的兴起,央行数字货币成为各国的重点研究领域,英国、加拿大等多国央行都表示将涉足该领域,但尚无一家中央银行拿出落地的实际应用。盛松成(2016)认为数字货币的技术创新无法取代央行货币发行和货币政策,有望在降低发行成本、确保资金安全和提高交易效率等方面发挥重要作用。

中国在法定数字货币的研发上起步较早,发展较快。我国央行在2014年就已经成立专门研究小组,论证央行发行法定数字货币的可行性;2016年9月,票据交易平台筹备组会同数字货币研究所筹备组成立了数字票据交易平台筹备组,启动数字票据交易平台的封闭开发工作。2017年1月25日,数字票据交易平台实验性生产系统成功上线试运行,顺利完成基于区块链技术的数字票据签发、承兑、贴现和转贴现业务,实现了数字票据业务的突破性进展,对于将区块链技术应用于金融领域具有里程碑意义。

法定数字货币的运行框架有两种模式:一是由中央银行直接面向公众发行数字货币;二是遵循传统的“中央银行-商业银行”二元模式。央行副行长范一飞的署名文章《关于央行数字货币的几点考虑》一文认为第二种模式(双层投放体系)更符合我国的国情。这种模式仍采用现行纸币发行流通模式,由中央银行将数字货币发行至商业银行业务库,商业银行受央行委托向公众提供法定数字货币存取等服务,并与中央银行一起维护法定数字货币发行、流通体系的正常运行。“中央银行-商业银行”二元模式的优势在于由中央银行信用担保,具有无限法偿性;有利于充分调动市场资源促进创新、竞争选优;有利于分散化解风险;避免央行直接发行数字货币的“挤压效应”影响商业银行的投资贷款能力。

比特币等虚拟货币已经被各国纳入自身的监管体系中,在认识到虚拟货币本身风险的同时,我们不能否定区块链技术的创新性和发展潜力。央行数字货币的研发顺应时代发展的需求,但是必须以国家信用为保证,坚持中心化管理的原则,才能在提供高效服务的同时维护国家货币主权。

加载中...