新浪财经

185亿非法集资大案后续:主犯已获刑15年

新浪财经

关注

185亿非法集资大案后续:易乾财富各地分公司负责人相继获刑!主犯已获刑15年,疑似实控人仍在逃

来源:证券时报网 

长平

185亿非法集资大案背后,南京易乾宁金融信息咨询有限公司(以下部分地方简称“易乾财富”)各地分公司的负责人正相继被判刑。

今年7月,这起大案的主犯薛秀丽已获刑15年,并被没收个人财产2000万元。

而截至目前,公司疑似实控人刘丹仍然在逃。

易乾财富各地分公司负责人日前相继被判刑

曾经的百亿平台易乾财富倒下后,法院对相关责任人的处理仍在持续进行中。

中国裁判文书网近日披露,南京易乾宁金融信息咨询有限公司浦口分公司、海宁分公司、嘉善分公司、台州分公司等多家分公司负责人目前均已被判刑。

裁判文书网10月22日披露的一则刑事裁定书显示,南京易乾宁金融信息咨询有限公司浦口分公司负责人檀红的行为构成非法吸收公众存款罪,被判有期徒刑两年十个月,并处罚金人民币8万元。与此同时,该分公司的理财总监古宏飞被判有期徒刑两年,并处罚金人民币6万元,业务员郭成标被判有期徒刑七个月,缓刑一年,并处罚金人民币5万元。                

宣判后,檀红、古宏飞虽均不服原审判决提出上诉,但经过二审,南京中院最终决定驳回上诉,维持原判。

法院的判决显示,2014年12月至2016年4月间,被告人檀红根据上级公司安排,在南京市浦口区江浦街道新理想佳园门面房1幢203、303室,经工商注册登记,成立易乾宁浦口分公司,檀红为负责人;2015年10月、11月,檀红先后在南京市浦口区桥林街道祈福花园2幢103室、汤泉街道银泉路23号-19设立分公司营业场所,被告人檀红、古宏飞、郭成标等易乾宁浦口分公司工作人员,以销售理财产品的名义通过公司互联网宣传、发放宣传单、上门宣传等方式对外宣传易乾宝系列理财产品,以销售理财产品的方式,承诺年化收益率5%-14%向社会不特定公众吸收存款,截止案发,共向社会公众1400余人次非法吸收公众存款,易乾宁浦口分公司将吸收到的资金按照上级公司的要求通过P0S机通联支付网络平台,汇入江苏易乾宁资产管理有限公司帐户。

法院判决认定,檀红名下团队签订投资合同共940份,吸收存款金额合计为人民币5995.80万元;古宏飞名下团队签订投资合同共548份,吸收存款金额合计人民币4669万元;郭成标签订的投资合同共71份,吸收存款金额合计人民币517万元。

2017年5月6日,檀红被抓获归案;同年12月12日,古宏飞经电话传唤,其后主动到案;同年12月13日郭成标经电话传唤,其后主动到案。

除了浦口分公司,易乾宁在各地的分支机构,如海宁分公司、嘉善分公司、台州分公司等多家分公司负责人及相关责任人员日前也陆续被判刑。

法院判决显示,易乾宁海宁分公司负责人查海彬及吴玉连、杨陆鸣、张凤明、沈娟叶、王元明等人根据上级公司设定的程序,通过电视广告、分发传单、口口相传等方式向社会不特定公众推销“易某1月”、“易某1季”、“易某2”、“易满年”、“易某3”等系列理财产品,允诺5%-12%的年化收益率,并采用签订《出借咨询与服务协议》、《债权转让与受让协议》的方式向社会不特定公众吸收存款,并将客户投资款通过第三方pos机,转入江苏易某1宁资产管理有限公司账户中。经过审计证实,从2015年4月1日至2018年10月30日,共计投资者1660人,涉案投资款共计3.44亿余元,已经兑付1.64亿余元,未兑付1.79亿余元。

法院判决查海彬犯非法吸收公众存款罪,判处有期徒刑三年三个月,并处罚金人民币14万元。

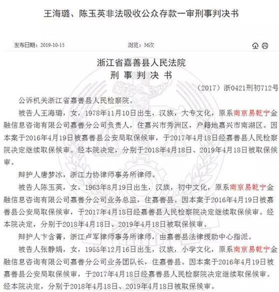
易乾宁嘉善分公司负责人王海璐被认定犯非法吸收公众存款罪,判处有期徒刑三年,缓刑五年,并处罚金人民币15万元。

2015年4月至2016年4月,王海璐作为该分公司负责人,期间该分公司非法吸收公众存款共计人民币16845万元。经审计,至2016年4月13日,共有投资人1000余人共计人民币11584万元本金未兑付;2016年4月13日后,嘉善分公司向914名投资人归还1965.32万元。

在此之前,易乾宁台州分公司总经理赵文明已被判处有期徒刑六年,并处罚金人民币20万元;丽水分公司负责人马伟踊被判有期徒刑两年六个月,并处罚金人民币10万元。

非法吸收资金超185亿元 疑似实控人仍在逃

易乾财富是近年来涉及非法集资的一起大案,涉及资金规模过百亿。此外,该平台爆雷时间较早,2016年就已被查,如今相关责任人相继被判刑。

天眼查的资料显示,南京易乾宁金融信息咨询有限公司(易乾财富)成立于2010年,总部位于南京,注册资本为2亿元,法人为沈佳,疑似实际控制人为刘丹。

2016年4月,浙江省桐乡公安局官方网站发布“桐乡警方依法查处南京易乾宁信息咨询有限公司桐乡分公司涉嫌非法吸收公众存款案”称,桐乡警方根据前期金融风险排查活动掌握的线索,依法对南京易乾宁信息咨询有限公司桐乡分公司涉嫌非法吸收公众存款案进行了立案查处。多米诺骨牌的第一张被推倒。

今年7月,南京市中级人民法院对易乾财富主要责任人之一的薛秀丽集资诈骗一案作出一审判决。法院判决薛秀丽犯集资诈骗罪判处有期徒刑十五年,并处没收个人财产二千万元;查封、扣押、冻结的财物依法处置后,按比例返还集资参与人;不足部分责令被告人薛秀丽继续退赔。

经法院审理查明,2013年6、7月,被告人薛秀丽经与刘丹(在逃)、费翔(另案处理)商议成立南京易乾宁公司、江苏易乾宁公司后,雇佣他人向社会不特定公众以发放宣传单、借助媒体等方式进行虚假宣传,采用重复配置转让债权列表等欺骗方式,以支付5%-14.9%不等的年利息向社会不特定公众非法集资,并不断在全国各地开设分支机构扩大集资规模,至2016年4月共向95067人非法吸收资金超185亿元。集资后,薛秀丽将少部分集资款被用于对外贷款、投资股权基金等经营活动,大部分集资款被用于兑付前期集资款利息、支付公司运营成本、个人使用等。2016年4月9日起,浙江省公安机关对南京易乾宁公司浙江地区多个分支机构进行查处,并查封、冻结江苏易乾宁公司等多个集资账户。经审计,至2016年4月13日,共有69561人共计927156.8万元本金未兑付;2016年4月13日后,被告人薛秀丽经与刘丹等人商议又陆续兑付了前期集资款共计182291.61万元。

值得注意的是,截至目前,易乾财富疑似实控人刘丹仍然在逃。

加载中...