新浪财经

美亚光电(002690)深度报告:光电识别技术领导者全力进军高端医疗领域【华创机械李佳团队】

华创机械

关注

原标题:美亚光电(002690)深度报告:光电识别技术领导者全力进军高端医疗领域【华创机械李佳团队】 来源:华创机械

导读

投资要点:中国光电识别行业领导者,业绩增速稳定。美亚光电是一家专业从事光电检测与分级专用设备及其应用软件研发、生产和销售的高新技术企业,主要产品涵盖色选机产品、高端医疗设备以及工业检测设备。公司较早进入我国的光电识别领域,掌握了光电检测与分级流程中所需使用的全部技术,并持续致力于技术的研发与创新,具有较好的持续发展能力,是我国光电识别行业领导者。从财务状况来看,公司业绩增速稳定,公司2018年实现营收12.4亿,同比增长13.33%,5年复合增长率达13.4%;归母净利润4.48亿元,同比增长22.8%。2019年上半年,公司实现营业收入、归母净利润分别为5.88、2.07亿元,同比分别增长19.57%、21.84%。口腔医疗步入新蓝海,拉动CBCT需求提升。我国口腔医疗需求市场空间广阔,口腔患者数量庞大而就诊率低的现状会随着消费升级以及口腔健康意识的提高不断改善,未来就诊人数会有大幅度的增加。口腔医疗行业需求拉动口腔医院的主要驱动因素民营诊所的增加,从而拉动CBCT需求提升。随着民营诊所的增加以及CBCT市场渗透率的提升,未来我国口腔CBCT行业市场空间有望达到150亿元。美亚光电依靠其性价比以及服务上的巨大优势,2019年借助三次行业展会口腔CT销量达到1304台,同比去年实现大幅增长。公司新产品“妙思”椅旁修复系统意在打造“数字化口腔产业链”,市场空间广阔。椅旁修复系统相对于传统取模在节省就诊时间,提高患者的舒适度以及保障修复质量上具有明显优势;椅旁设备与CBCT结合,将实现种植治疗的全程数字化,打造“数字化口腔产业链”。基于我国正畸及种植牙广阔的市场空间以及公司在技术、产业链一体化以及销售渠道上的优势,椅旁设备也望迎来需求的增长。公司“臻彩”口内扫描仪最快有望于2019年底拿到医疗注册资格证,预计于2020年批量投放市场。此外,耳鼻喉及骨科CBCT目前已处于临床和认证阶段,有望成为公司高端医疗影像板块的下一个增长点。盈利预测、估值及投资评级。我们预计公司2019-2021年分别实现营业收入15.07、18.01、21.03亿元,实现归母净利润5.42、6.60、7.79亿元,EPS 0.80、0.98、1.15元,对应PE 41、34、28倍。我们认为随着口腔CBCT收入占比逐步提升,以及椅旁修复系统产品的推出收入占比提升,公司医疗设备属性有望被市场认可,市场前景广阔,产品更新快,盈利能力强的商业模式特征有望使得公司获得更高的估值水平。我们给予公司的合理估值PE 40倍,根据2020年EPS计算,即12个月内目标价39.2元/股,首次覆盖给予“推荐”评级。风险提示:公司口腔CBCT产品推广情况低于预期,新产品椅旁修复系统推进进度低于预期,色选机业务增速下降。

目录

一、公司定位:中国光电识别行业领导者美亚光电是一家以光机电一体化技术研发为核心,专业从事光电检测与分级专用设备及其应用软件研发、生产和销售的高新技术企业。公司产品主要分为三类:一是色选机产品,主要包括大米、杂粮、茶叶等各类色选机品种;二是高端医疗影像设备,主要包括口腔CBCT以及椅旁设备,未来耳鼻喉和骨科CBCT也将陆续推出;三是X射线检测设备,主要包括X射线包装食品异物检测机、X射线安全检测设备和X射线轮胎检测设备等。、

公司上市以来的营业收入呈现逐年上涨的趋势,从2009年的3.3亿元增长至2018年的12.4亿元,其中过去五年的年复合增速16.9%,公司归母净利润从2009年的1.0亿元增长至2018年的4.5亿元,过去五年年复合增速16.6%。2019年上半年,公司实现营业收入、归母净利润分别为5.9、2.1亿元,同比分别增长19.6%、21.8%。

公司的三大产品中,色选机业务一直居于主导地位,收入占比稳定,2018年底收入为8.1亿元,占总营业收入的65.4%,是公司的支柱业务;高端医疗设备的占比逐年提升,2018年末的收入达到3.7亿元,占到总收入的29.93%,是公司未来几年的重点发展业务;而工业检测设备营业收入规模较小。从产品的营收增速来看,口腔X射线CT诊断机自研发投产以来,营收增速一直保持在40%以上,增速较快,远居其他业务之上,充分体现了公司“聚焦三大板块,重点发展医疗”的发展战略。公司毛利率维持稳定,过去几年保持在50%左右。2019年Q2毛利率为55.37%,同比上升0.43%。分业务来看,色选机业务的毛利率保持在50%左右;口腔X射线CT 诊断机的毛利率从2012年的37%上升到2018年的60%。

公司经营性现金流显现持续增长趋势,2018年及2019年上半年公司经营活动净额分别为4.23、0.91亿元。在经营性现金流状况充裕的情况下,公司现金分红金额持续提升,2016-2018年,公司现金分红分别达到2.03、3.38、4.73亿元,为股东创造了良好的投资回报。

公司的ROE自2013年起呈现出上升趋势,根据wind数据统计,2016-2018年,公司加权ROE水平分别达到15.8%、17.4%、20.1%。

二、口腔CBCT业务前景广阔(一)CBCT优势明显,应用广泛1、CBCT简介及优势口腔CBCT(Cone Beam Computer Tomography),即锥形束投照计算机重组断层影像设备,其基本原理是采用三维的锥形束X射线源和二维的面状探测器,X线球管和探测器围绕投体做环形数字投照,依据机型的不同,环形旋转 180°或者360°后获得连续几百张的二维平面投影图像,然后将二维的投照数据重建后,由计算机配套软件直接形成三维图像。锥形束 CT系统主要由射线源、机械扫描机构、辐射探测器 、屏蔽设施和计算机等子系统组成。CBCT于20世纪90年代研发问世,于1999年进入中国市场。与传统螺旋CT相比,CBCT最大的优势是只需旋转一次即可获得重建所需的二维投影数据,可以直接重建三维图像,而传统CT的投影数据是一维的,重组的三维图像是用重建后的多个二维图像堆积而成。CBCT具有照射剂量低、扫描速度快、成像精度高、金属伪影小、应用方便、价格相对低廉等优点,这些优点使它在口腔临床中应用的越来越广泛。

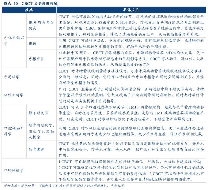
2、主要应用领域CBCT在口腔医学领域的应用广泛,基本涵盖了口腔医学治疗的主要领域。其主要适用于牙体牙髓病学、牙周病学、口腔征集学、口腔颌面外科学以及口腔种植学等。

除口腔之外,CBCT机还可以应用于包括外科、骨科在内的多个其他医学领域。美亚光电在口腔CBCT机制造商内,属于国内少数领先掌握口腔CBCT机技术的设备制造商,具有技术优势,利用该优势,美亚光电同时提出了向耳鼻喉科、骨科的研发计划,预计将在未来几年推出。

(二)国内口腔医疗行业发展前景广阔,拉动CBCT需求提升1、口腔医疗行业整体需求有较大发展政策支持,口腔医疗步入新蓝海。国务院印发的《“健康中国2030”规划纲要》中指出,到2020年,健康服务业总规模将超过8万亿元人民币,到2030年达到16万亿人民币,高端医疗设备市场国产化率大幅提高。《中国防治慢性病中长期规划(2017-2025年)》也把口腔健康纳入规划。2019年1月25日,国家卫健委发布《关于印发健康口腔行动方案(2019—2025年)的通知》,重点提出:推动口腔健康制造业创新升级,加快种植体、生物3D打印等口腔高端器械材料国产化进程,压缩口腔高值耗材价格空间。口腔医疗作为大健康产业的重要组成部分,正面临着新一轮的全面升级,并将步入新蓝海,成为社会资本关注的焦点。口腔医疗行业存在患病基数大,就诊率低的情况。截至2017年底,中国口腔患病人数达到6.94亿人,口腔患病人数逐年上升,5年CAGR为0.5%,增速缓慢,口腔患病率一直保持在50%左右。口腔诊疗人次数达到了2.3亿,5年CAGR为8.8%,口腔诊疗人次数占口腔患者人数的比例逐年上升,从2012年的22.4%上升到了2017年的33.2%。

口腔患病问题在老年人群中更为显著。老年人易患的口腔疾病主要有牙龋病、牙髓炎、牙周炎、颞下颌关节疾病、牙齿缺失等。根据调查显示,随着年龄增长,龋齿和牙周病的患龋率均逐步上升,65岁及以上的老年人的牙周均健康者占比最低,只占到0.56%;老年人的患龋率也明显高于其他年龄段人群,但治疗率却处于较低水平。此外,随着年龄增大, 缺牙越来越多,牙缺损与缺失的情况也较严重。根据《国家人口发展规划(2016-2030)》,我国总人口将在2030年前后达到峰值,达到14.5亿左右。2021-2030年老年人口增长速度将明显加快, 到2030年占比将达到25%左右, 其中80岁及以上高龄老年人口总量不断增加。老年人口占比逐步上升将推动口腔患病人口总数及口腔诊疗需求提升。

我们以发达国家新加坡的案例作为对比。据新加坡时报的相关数据,2011年新加坡总人口为520万,口腔年就诊人次数达到了400万次以上。而我国总人口14亿的情况下,2017年的口腔诊疗人次仅有2.3亿人,口腔诊疗人次仅占总人口的16.6%,与新加坡相比,仍有四倍的提升空间。2、CBCT市场规模预测民营口腔诊所成为口腔医院增长的主要驱动因素。我国口腔治疗结构可以大致分为三大类:综合性医院口腔科、口腔专科医院以及口腔诊所。截至2017年年底的数据,我国民营口腔诊所占到了口腔医院总量的82%,基数庞大,且增速较快,保持在10%左右,问诊量占口腔医疗行业总问诊量的40%-45%。综合性医院口腔科虽然数量较多,基数较大,但增速缓慢;而口腔专科医院的虽然增速快,但基数非常小,未来增幅有限。口腔专科医院中,民营专科医院的占比大,且逐年上升。

未来我国口腔CBCT行业存量加增量市场空间将超百亿元。从CBCT的市场渗透率上来看,2014年大陆地区CBCT的保有量仅有1400台,2016年整个行业CBCT机保有量为4000台,其中口腔CBCT的约在2000台左右,在总共9.9万家口腔医院中的市场渗透率为4%。根据公开数据整理得出,至2018年底,CBCT的市场渗透率约为9.7%,且市场渗透率以每年3-4%的速度在增长。对比来看,台湾地区有 6000 多家民营口腔诊所,其中2000-2500家配备 CBCT,渗透率约 33-42%,大陆地区市场渗透率仍有很大的提升空间。

根据wind数据,日本目前每万人对应的民营诊所为5.4家,台湾地区每万人对应的民营诊所为2.6家,而大陆地区目前每万人对应的民营诊所仅为0.6家。以大陆地区8.3亿的城镇人口和每万人对应3家民营诊所保守估计,未来民营诊所的需求量为25万,即还需要增加15万家民营诊所。假设CBCT的市场渗透率达到20%,每台价款以30万元计算,当前10万家诊所对应口腔CBCT市场需求为60亿元。而增加的民营诊所对未来大陆地区口腔CBCT的需求量至少3万台,对应市场空间可实现90亿元,未来民营诊所对应口腔CBCT需求的市场保有量合计有望达到150亿元,以5年更换周期假设,则行业成熟期稳态更换需求达到30亿元。

3、美亚光电的竞争优势公司的研发实力是核心驱动因素,纵观美亚CBCT发展历程,公司一直注重研发投入,多项核心科技填补国内空白。公司在对现有产品进行技术升级以及完善的基础上,不断推出新的产品,在完成全系列高端口腔CBCT设备打造的同时,推出椅旁修复系统,意在打造具有完全自主知识产权的“美亚数字化口腔完美解决方案”。该方案发布后,美亚光电将成为国内唯一一家产品线覆盖全数字化口腔产业链、并同时拥有核心领先技术的数字化口腔完美解决方案提供者。

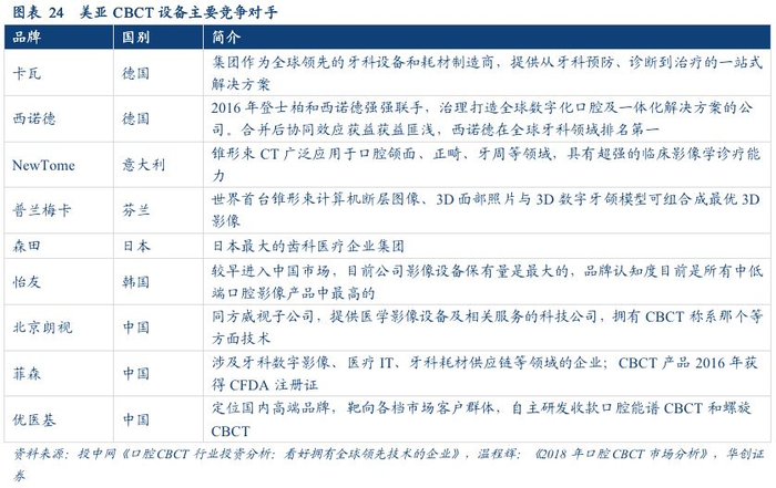
国内企业在高端医疗影像领域的起步较晚,美亚光电在该领域的竞争对手主要为国外厂商,主要包括韩国怡友、德国卡瓦、德国西诺德、芬兰普兰梅卡等企业。公司的国内竞争对手目前主要为北京朗视、深圳菲森等企业。

与国外厂商相比,美亚在性价比和服务上具有巨大的优势。目前国内厂商在硬件和系统方面与国外系统相当,在技术得到保证的前提下,国产产品相比进口产品价格低1/2~1/3,具有较高的性价比。就美亚光电而言,一台CBCT的价格在30万元左右,而国外厂商的价格约在60万元左右。其次,美亚光电具有优良完整的服务体系:有经过培训的专业工程师教医生操作诊疗系统;线下有多个驻点,保证工程师在第一时间上门解决问题,同时通过先进的智能诊断平台,售后工程师可远程定位并诊断故障源,进行远程售后服务;服务结束后还会通过定期回访,持续提升客户满意度。与国内厂商相比,美亚具有先发优势。2012年,美亚推出中国首台三维数字化口腔CBCT,打破了国外厂商长期垄断的格局,填补了国内空白。目前国内只有美亚光电和北京朗视2家拿到注册证在销售,这两家企业的技术多是从光电、图像处理类产品技术延伸而来。美亚凭借其国内领先的技术、销售和渠道优势,迅速占领了市场,2017年底市占率已经达到31.5%。销售模式上,从2014年至今,美亚光电已经成功举办218场“臻影像”全国范围内的系列口腔医疗学术交流会,拉近了与口腔终端客户、潜在客户的距离;积极参加国内各大口腔展,举办团购会;率先推出B2C商城,推出系列优惠活动,2018年的销量达到上千台。2019年以来,美亚通过华南口腔展、北京口腔展、上海CDS口腔展,口腔CT分别取得362台、605台、337台订单,分别同比大幅提升39.77%、112%、和82%,预计全年美亚口腔CBCT销量同比将取得大幅增长。三、椅旁修复系统:构建“数字化口腔产业链”(一)美亚妙思:国内首个完全自主产权的椅旁修复系统椅旁修复系统由口内扫描仪、CAD(计算机辅助设计)和 CAM(计算机辅助制造)组成,即包含三维测量激光摄像头、图像处理软硬件和三轴数控铳床3个部分。基本操作流程为:⑴通过口内扫描获得种植体位置、深度、软组织、邻牙、对颌牙的光学模型及咬合记录。⑵将获取的光学信息传递给计算机, 使用CAD软件设计上部修复体。⑶将设计好的修复体方案传输给磨切设备进行磨切,磨切完成后烧制抛光, 最后临床口内试戴。目前,椅旁CAD/CAM技术的数字化修复已成为口腔修复学的重要发展方向,主要用于牙体缺损的固定修复, 包括贴面、嵌体及全冠修复,牙列缺损的固定修复和种植修复。其中,椅旁数字化技术在单牙种植修复中已成功,后牙区域单牙种植, 美学区域即刻种植、个性化基台的制作等领域已进入临床试验阶段,未来有望大量应用。椅旁数字化修复系统的优势明显。首先,椅旁数字化修复设备拥有一次就诊完成全部修复治疗过程的巨大优势, 可以大量节省患者、医生的时间, 提高诊疗效率。其次,数字化印模时患者不会像传统印模那样有大量印模材料放入患者口内, 最大限度降低了就诊时的恶心、异味等不适。此外,工业化预成和质量控制的修复材料可使修复体的质量得到更好的保障;数字化的存储和传输使多种多样、多环节的治疗程序得以简化和标准化,并能实现更加有效的管理。尽管目前看来CAD/CAM设备的购置成本较高, 但是综合考虑修复体设计制作的各个环节所需要的人力、物力、耗材、空间等因素, 未来的数字化修复设备终将有助于治疗成本的降低。美亚光电“妙思”椅旁修复系统包括“臻彩”口内扫描仪、“妙思”CAD设计系统、“妙思”CAM切割系统,是国内首个完全自主知识产权的椅旁修复系统。预计公司“臻彩”口内扫描仪最快于2019年底拿到医疗注册资格证,预计于2020年批量投放市场。

(二)椅旁设备市场空间广阔,有望打破国外主导地位,实现进口替代椅旁修复系统的进口依赖度较高,国产品牌起步晚,国内外椅旁系统的竞争格局主要由国外品牌主导。国外对于口内扫描仪的研究较早,最早投入市场的口内数字印模扫描仪是德国西诺德于1987年推出的CEREC系统,国际市场当中较知名的生产企业有德国Sirona、丹麦3-Shape、芬兰Planmeca等。

种植牙及正畸市场不断扩大。从我国居民当前的口腔患者治疗结构来看,正畸和种植牙的占比较高,其中正畸人数占比为30%,种植牙的占比为40%。其中正畸服务的价格在2-8万不等,种植牙的费用在几千到上万不等,费用较高。随着消费结构的升级和人均收入的不断增加,除了牙病的治疗,人们更加注重牙齿的美观,选择洁牙、正畸的人会逐渐增多,正畸市场迅速发展;随着老年人对缺牙治疗的意识的不断提升,种植牙市场也将持续扩大。全球范围看,按植牙数量占人口比例,最高的是以色列和韩国,达到600颗/万人,其次是欧洲发达国家和美国,植牙渗透率约为100颗/万人,即使是发达国家中渗透率较低的日本,也有46颗/万人。至2017年底,我国种植牙销量达到196万颗,目前的植牙渗透率仅14颗/万人,远远低于其他国家,主要是受到人均可支配收入以及种植牙昂贵价格的影响。近年来,随着居民消费水平不断提高,种植牙市场也迅速发展。2011-2017年,我国年种牙颗数的复合增长率达到56%,成为全球增长最快的种植牙市场之一。按照美国等发达国家100颗/万人的植牙渗透率计算,我国种植牙数量将达到1400万颗,按照5000元/颗的价格估计,我国种植牙未来的市场空间将达到700亿。预计未来随着医生技能提升及患者治疗意识的增强,种牙渗透率会持续提升,未来几年种植牙市场将保持30%以上的增速。CBCT结合椅旁CAD/CAM系统, 可实现种植治疗的全程数字化, 包括术前诊断、种植手术设计、外科导板、个性化基台以及最终种植修复体的设计制作,基于未来种植牙广阔的市场空间,椅旁设备也会迎来需求的增长。

椅旁设备有望复刻CBCT的销售路径,迎来新的增长。椅旁修复系统相比CBCT,由于改变了医生的使用习惯,需要大量前期培训和后期跟踪指导,对服务的要求很高,因此在技术相差不大的情况下,国产品牌在服务响应上有天然优势;此外,椅旁修复系统由三部分构成,目前绝大多数厂商没有形成完整的数字化解决方案,只做其中的一部分,需要自己搭配成套,可能存在兼容性的问题。而美亚光电即将推出的椅旁修复系统为一套完整的系统,三个部分都包含在内,实现了产业链一体化。最后,美亚CBCT的成功推广已经获取了一大批稳定的客户来源,具有品牌和渠道优势,有益于未来椅旁设备的推广。耳鼻喉及骨科CBCT有望成为高端医疗影像板块的下一个增长点。公司耳鼻喉科和骨科两大类CT于2016开始投入研发,目前处于临床和认证阶段,有望在不久后投入市场。这两大类CT的单价远高于口腔CBCT,随着公司业务领域的拓宽,耳鼻喉及骨科CBCT的上市预计将成为公司未来新的增长点。四、色选机业务占主导,稳居龙头地位(一)色选机业务的竞争优势1、以色选机起家,成为我国色选机龙头企业美亚自2000年成立起一直致力于光电检测与分级专用设备的研发,以色选机业务起家,通过持续的研发投入和技术创新,已成为国内色选机行业技术领先、规模较大、品种齐全的厂商。从美亚光电及其竞争对手的色选机业务的销售收入来看,美亚的销售收入远远高于国内其它主要竞争对手,在国内的市占率多年保持第一位,是我国色选机的龙头企业。

2、技术不断进步,应用领域不断扩展

成立26年以来,公司坚持研发投入和技术创新,实现了色选机性能、应用领域全面提升。从光电技术到CCD(数字)技术,从单一的大米色选机拓展到包括农副产品、环保回收、矿产等行业近两百种物料的色选,设备的应用范围逐渐拓展,色选机也逐渐向着智能化、数字化的方向发展。2018年,“尊”“臻”“品”三大系列2018款人工智能色选机发布,美亚人工智能色选机磁悬浮喷阀、电路板、分选箱等部件均实现全自动化生产,进一步提升了整机品质。性能上,美亚通过极简的操作界面,大大增强了操作的便捷性;每一种杂粮色选机都能拥有量身定制的分选算法,并能实现分选方案的一秒切换;此外,美亚还实现了对产线上色选机的远程实时管控。2019年,美亚率先基于未来5G通信技术布局色选机的智慧系统,进一步推进光电领域数字化转型。3月底,美亚重磅推出全方位研发制造创新平台——MAGA(美亚先进性全球架构/Meyer Advanced Global Architecture),致力于研发、设计、生产、供应、服务全产业链体系的全面变革,目的是用更科学、更高效的方式制造更好的分选及检测设备,从源头实现产品标准化、模块化,把产品经济性、稳定性、智能化推向新的极致。(二)需求稳中有增1、国内色选机市场确定性强国内粮食产量基本稳定,茶叶产量稳重有增。我国粮食产量在自2010年开始快速增长,2015年起增速开始下降,产量保持稳定。据国家统计局数据,2018年底,粮食总产量达到6.58亿吨,2011-2018年的复合增速为1.6%,茶叶产量也逐年上升。我国人口基数大,粮食需求量巨大,国内色选机市场确定性较强。基于庞大的基数以及粮食、茶叶产量的不断增加,国内色选机需求预计稳中有增。

随着食品安全要求提升,色选机需求更快增长。我国对于食品安全需求的不断提升,先后出台了多项政策对食品安全进行了规范。随着国家对食品安全的规范和居民食品安全意识的增强,未来对于色选机精度等技术方面的需求会越来越严格,色选机更新需求会有较大的提升。

2、加快海外市场的扩张,预计成为色选机市场增量的主要动力近年来,我国色选机进口量逐年上升,而色选机的出口量在逐年下降,说明我国的色选机设备发展迅速,已经在海外市场占据了一定地位,未来海外市场的扩张会成为色选机市场增量的主要动力。美亚光电2018年底的海外收入达到2.3亿元,占到了总收入的18.5%,近5年复合增速为26.7%,海外市场发展迅速。目前,美亚光电在东南亚、中亚、中东、北美、南美、西欧、东欧、非洲等地区为近百个国家提供高品质的光电识别解决方案,全球超 3 万家客户正在使用公司制造的产品,美亚在东南亚地区的市占率已位列第一。2019年4月,美亚光电海外首个办事处——南亚办正式揭牌成立,以此为依托,美亚将携手合作伙伴进一步强化当地营销、服务网络建设,进一步提升客户体验,打造美亚精准服务全球用户的示范工程。今后,随着对全球客户需求的研究不断深入,美亚光电还将陆续推动其它海外办事处的设立,加快全球市场布局,海外市场的扩张值得期待。

五、盈利预测与估值分析分业务收入预测:1)假设高端医疗影像设备未来三年增速为50%、40%、30%,口腔CBCT相比海外进口设备价格竞争力强劲,公司保持价格不变,毛利率维持自60%的水平;2)假设色选机业务未来三年收入年复合增速为10%、8%、7%,价格不变毛利率保持在为51%、51%、51%;3)假设X射线异物检测机未来三年收入及毛利率不发生显著变化。

估值分析:公司的主营业务属于光电技术检测设备,可比相关公司为泰禾光电,此外检测及仪器仪表行业相关公司包括华测检测(综合检测服务)、安车检测(机动车检测设备)、精测电子(半导体检测设备)。随着公司逐步被市场定义为医疗检测公司,我们同样加入医疗检测公司迈瑞医疗、通策医疗、鱼跃医疗、乐普医疗作为比较。

基于上述假设,我们预计公司2019-2021年分别实现营业收入15.07、18.01、21.03亿元,实现归母净利润5.42、6.60、7.79亿元,EPS 0.80、0.98、1.15元,对应PE 41、34、28倍。我们认为随着口腔CBCT收入占比逐步提升,以及椅旁修复系统产品的推出收入占比提升,公司医疗设备属性有望被市场认可,市场前景广阔,产品更新快,盈利能力强的商业模式特征有望使得公司获得更高的估值水平。我们给予公司的合理估值PE 40倍,根据2020年EPS计算,即12个月内目标价39.2元/股,首次覆盖给予“推荐”评级。六、风险提示公司口腔CBCT产品推广情况低于预期,新产品椅旁修复系统推进进度低于预期,色选机业务增速下降。

华创机械重点报告合集【机械科创巡礼系列报告】机械科创巡礼之一——天准科技:立足机器视觉,助力智能制造机械科创巡礼之二——中微公司:龙头公司引领,半导体设备国产化曙光已现机械科创巡礼之三——杭可科技:优质的锂电池后段设备龙头机械科创巡礼之四——华兴源创:领先的面板检测设备制造商,向半导体检测进军机械科创巡礼之五——天宜上佳:动车组刹车片国产化推动者机械科创巡礼之六——中国通号:全球领先的轨道交通控制系统解决方案提供商机械科创巡礼之七——交控科技:城轨CBTC系统自主化先行者

【油服系列报告】

斯伦贝谢发展启示录——油气钻采服务子行业专题报告

油价企稳,油服行业凤凰涅槃

【轨交系列报告】中国中车深度报告:天地人和,锦绣中车

铁总发力货运增量行动,铁路货运装备迎新机遇——铁路货运装备行业深度

“2019轨交变局之年”策略会纪要之轨交信息化专家|铁路信息系统及运营维护市场发展趋势

“2019轨交变局之年”策略会纪要之钢铁市场|需求韧性、库存低位叠加基建加码会带来什么

“2019轨交变局之年”策略会纪要之交运市场|铁路改革将进入收获年

“2019轨交变局之年”策略会纪要之地铁专家|新政后中小轨道交通发展趋势

“2019轨交变局之年”策略会纪要之宏观|2019年基建空间展望与猜想

“2019轨交变局之年”策略会纪要之机械|轨道交通产业链2019年投资亮点

【半导体系列报告】

半导体设备深度:东风起,“芯芯之火”必燎原

半导体硅片设备深度:硅片供需缺口扩大, 设备国产化大势已来

大道至“检”,“测”助功成——半导体检测设备深度

【公司深度报告】

中环股份(002129)深度:深度解读中环发布会,M12到底意味什么

中环股份(002129)深度(上篇):行业蓄势新一轮成长,国产硅片乘风而上

中环股份(002129)深度(下篇):行业蓄势新一轮成长,国产硅片乘风而上

杭氧股份(002430)深度:基于优秀回报率的持续成长

杭氧股份(002430)深度:寻找无边界扩张的行业龙头

中环股份(002129)深度:大硅片厚积薄发,光伏续写辉煌,半导体材料龙头乘风起航

航天工程(603698)深度:被忽略的高端制造标的,被低估的煤气化龙头

北方华创深度:对标海外龙头,探寻“中国应用材料”崛起之路

华测检测深度:从布局期到收获期,民营检测龙头爆发潜力有望释放

金卡智能深度:提前卡位NB-Iot,腾飞的智能燃气龙头

五洋停车深度报告:卡位智能停车生态圈,设备运营一体化开启成长新征程

投资评级定义

行业投资评级说明:推荐:预期未来3-6个月内该行业指数涨幅超过基准指数5%以上;中性:预期未来3-6个月内该行业指数变动幅度相对基准指数-5%-5%;回避:预期未来3-6个月内该行业指数跌幅超过基准指数5%以上。公司投资评级说明:强推:预期未来6个月内超越基准指数20%以上;推荐:预期未来6个月内超越基准指数10%-20%;中性:预期未来6个月内相对基准指数变动幅度在-10%-10%之间;回避:预期未来6个月内相对基准指数跌幅在10%-20%之间。免责声明本报告仅供华创证券有限责任公司(以下简称“本公司”)的客户使用。本公司不会因接收人收到本报告而视其为客户。本报告所载资料的来源被认为是可靠的,但本公司不保证其准确性或完整性。本报告所载的资料、意见及推测仅反映本公司于发布本报告当日的判断。在不同时期,本公司可发出与本报告所载资料、意见及推测不一致的报告。本公司在知晓范围内履行披露义务。报告中的内容和意见仅供参考,并不构成本公司对具体证券买卖的出价或询价。本报告所载信息不构成对所涉及证券的个人投资建议,也未考虑到个别客户特殊的投资目标、财务状况或需求。客户应考虑本报告中的任何意见或建议是否符合其特定状况,自主作出投资决策并自行承担投资风险,任何形式的分享证券投资收益或者分担证券投资损失的书面或口头承诺均为无效。本报告中提及的投资价格和价值以及这些投资带来的预期收入可能会波动。本报告版权仅为本公司所有,本公司对本报告保留一切权利。未经本公司事先书面许可,任何机构和个人不得以任何形式翻版、复制、发表或引用本报告的任何部分。如征得本公司许可进行引用、刊发的,需在允许的范围内使用,并注明出处为“华创证券研究”,且不得对本报告进行任何有悖原意的引用、删节和修改。证券市场是一个风险无时不在的市场,请您务必对盈亏风险有清醒的认识,认真考虑是否进行证券交易。市场有风险,投资需谨慎。

敬请关注华创机械

加载中...