【兴证海外保险&策略】美国养老体系及养老资金投资研究(上篇)——海外养老保险资金配置系列专题报告之四
新浪财经
来源:张忆东策略世界
研究目的。社会保障金、雇主养老金计划与私人养老储蓄计划为美国养老金“三支柱”。美国养老体系及养老资金投资研究(上篇)将分析美国“三支柱”养老体系下各支柱的运作情况。在美国养老体系及养老资金投资研究(下篇),我们将分析CalPERS及耶鲁基金的投资状况,希望在利率下行的背景下为我国养老金配置提供一定的参考。
人口老龄化加速,搭建“三支柱”养老体系。1)1942年进入老龄化社会。2018年,65岁以上老人占比为16.03%,老年人口占比提升1个百分点用时仅2年。2)搭建“三支柱”养老体系。自1935年《社会保障法》后,美国逐步形成以公共养老金(OASDI)、雇主养老金计划(DB及DC)及个人养老储蓄计划(IRA账户)的“三支柱”养老体系。3)第二、第三支柱占比超过80%。第一支柱的规模占比自2000年来维持在10%左右;第二支柱占比约为55%;第三支柱占比接近30%。
公共养老金(OASDI)配置特征。1)占GDP的规模在2015年约为5%,预计在2035年达到GDP的6%以后保持稳定。2)长期债券投资占比达到98%。OASDI为政府强制性计划,当资金出现收不抵支时,由财政承担最终兜底责任。3)投资收益率走势与国债收益率高度一致,自80年代以来不断下降,但仍略高于通胀。保守的投资范围保障了该基金在2008年金融危机期间取得5.1%的投资收益率。
雇主养老金:私营部门配置特征。1)2018年,私营部门DC计划规模占比为65.9%。2)2018年,401(K)计划管理资产规模占私营部门DC计划总规模的91%,管理资产规模为5.7万亿美元。401(K)计划有两种投资模式可以选择,受托人管理(trustee-directed)模式中雇主将资产委托给受托人管理;参与者主导(participant-directed)模式中雇主向雇员提供一系列投资产品,雇员自主进行资产配置,投资风险自担。3)偏股型共同基金是401(K)养老金最主要的资金去向。2018年,共同基金管理的401(K)资产占比约为63%,股票型基金规模占总体共同基金投资的58%。
雇主养老金:州和地方政府配置特征。1)2018年,公共部门DB计划规模占比为76.2%,资产规模为4.1万亿美元。2)1989-2018年的30年间,投资收益占公共养老金收入的63%,雇主供款约占26%,雇员供款约占11%。1992-2018年平均年回报率为8.74%。3)2018年股票和固定收益配置比例分别为48.7%和21.5%。4)51个州均有各自的养老金计划。其中,前五大州的资产规模占比48.4%,加州养老金规模最大。加州公共雇员退休系统(CalPERS)和加州州立教师退休系统(CalSTRS),分别是全美最大和第二大公共退休系统。
总结:1、老龄化进程提速促使美国逐步确立“三支柱”养老体系。2、第二、第三支柱养老金规模占比达到85%。3、第一支柱(OASDI)98%资金投向长债市场,投资回报率于国债类似。4、第二支柱中私营部门以DC计划为主,州和地方政府以DB计划为主,股票为其最主要的投资标的。5、第三支柱(IRA)个人选择自由度高。
风险提示:1. 持续低利率影响投资收益;2. 可能的政策改革;3. 老龄化加剧;4. 全球经济下滑和贸易战
—●●●●—
报告正文
—●●●●—
美国养老金制度历经创立、发展、改革,至今已有八十余年历史。社会保障金、雇主养老金计划与私人养老储蓄计划为美国养老金“三支柱”。面对社会条件改变所引发的养老财政与投资难题,美国联邦政府所采取的政策及其对市场经济与养老基金投资配置的影响,对人口基数大、老龄化问题日益严重的我国极具借鉴意义。本报告将简要介绍美国养老金发展历程与资金结构,分析待遇确定型计划(DB)与缴费确定性计划(DC)的规模走势,详细分析职业养老金的资产配置变化,并讨论引发变化的原因。我们希望通过完整而详尽的美国养老金投资分析,为我国养老金与企业年金计划提供具有价值的参考意义。
1、美国人口结构的变化与老龄化
自美国1935年开始建立养老保障体系以来,美国的人口结构整体上呈现出少儿人口比重下降、老年人口比重上升的趋势。在少儿人口方面,1935年至2018年美国0-13岁人口从1935年的25.07%下降到2018年的17.34%。二战结束后,美国迎来了婴儿潮,1944年到1961年间超过6500万儿童在美国出生,13岁以下人口占比也从1944年的22.97%增长到1961年的29.26%。但婴儿潮之后,美国少儿人口占比持续走低,到2018年已经下降到17.34%。

同时,老年人口占比却在不断提升。1900年,美国65岁以上人口占总人口比例为4.07%,1935年达到6.13%。根据1956年联合国《人口老龄化及其社会经济后果》确定的划分标准,当一个国家或地区65岁及以上老年人口数量占总人口比例超过7%时,则意味着这个国家或地区进入老龄化。1942年时,美国65岁以上老年人占总人口比例达到7.11%,意味着美国早在1942年就进入了老龄化社会。

美国于1942年进入老龄化社会后,老龄化问题在1942到2010年间缓慢加剧。美国老龄人口占比(65岁以上人口占比)从1900年的4%突破7%经历了42年,又历经30年从7%增长到10%,而后经过38年,老龄人口占比从10%增长到2010年的13%,每增长3%平均需要30年。而2010年开始,随着婴儿潮一代步入65岁以上的老年行列,老龄人口比重急剧增长,只用了8年的时间就从13%增长到16%,美国社会的老龄化问题进入100年来最严重的阶段。

在生育率方面,美国妇女生育率从1960年来总体上呈下降趋势。1960-1976年美国每名孕妇生育数由3.65跳跃式下降到1.74,1977-1990年间生育率缓慢螺旋式递增到2.08,经历18年轻微跌落后,生育率在2008年达到2.06的阶段性顶点,而2008年后生育率不断下跌,2017年美国妇女生育率为1.77。
从美国的人口结构和生育率变化中,我们可以看到美国自1942年步入老龄化社会后,美国老龄化程度不断加深,2010年后随着婴儿潮一代逐步进入老年行列,老龄化形势变得十分严峻。而另一方面,美国生育率自1960年以来持续走低,预示着未来也难以再有足够的劳动力增长来支撑不断严峻的老龄化问题,养老金的可持续性成为美国不得不面对的一个难题。
2、美国养老金体系发展与结构
2.1、美国养老金发展历史
美国养老保障制度最早可追溯到19世纪中期,政府使用地方税收为城镇中的老年贫困者提供微薄的生活补贴。1862年,联邦政府对内战军人提供统一的内战救济金制度,该制度发挥了对特定人群的社会保障作用。内战后,由于财政需要,养老金逐渐从临时支付转变为正式计划,旨在留住有价值的员工并减轻员工的失业率。至20世纪30年代,美国已有部分州政府建立起自发的养老保障制度。
1929至1932 年,美国股市崩溃,大量银行倒闭,工厂关门,工人失业。在经济危机的背景下,富兰克林·罗斯福总统1934年成立了经济安全委员会,该委员会的建议促使了《社会保障法》于1935 年1月17日获得通过。《社会保障法》从联邦层面和法律层面上明确了对年满65岁的老年人支付养老金的规定,该法的颁布标志着美国现代化养老保险制度的建立。
《社会保障法》的覆盖范围逐步扩大,逐渐成为美国覆盖面最广的养老保障制度。《社会保障法》建立初期所覆盖的范围仅包括男性的在职工人,农民、服务业和政府雇员以及所有女性被排除在外。1940-1967年间,养老保险覆盖面不断扩大。1972年,养老保险制度扩大到因宗教贫困者。1983年后,养老保险制度扩大到受雇的联邦文职雇员、非营利组织雇员、老年社会保障体制覆盖的州和当地雇员。1940 年,22.2万人获得了总计3500万美元的社会福利保障,2015 年,已经有超过5700 万的符合条件领取者领取了福利。2017年,社会保障包括老年、遗嘱和残疾保险(OASDI),覆盖大约 96%的美国劳动人口。

私人养老金计划同步发展,发展初期便享有税收优惠。1935年《社会保障法》颁布之前,雇主与联邦政府就曾为其雇员设立过私人养老金计划。私营部门的养老金计划首先出现在铁路行业,美国运通公司在1875年建立了第一个正式的养老金计划。联邦政府和州政府一同效仿,联邦政府于1920年为其雇员制定了养老金计划,部分州政府也先后制定了针对公共部门雇员的养老金计划。
私人养老金在其发展初期便享有税收优惠。1921年底,公司可以税前扣除养老金计划缴费,并免于对养老金信托投资收入的纳税。20世纪30年代,养老金主要惠及高薪员工。1942年,《税收法》规定了计划覆盖员工数的最低比例,并提供不过分偏向高薪员工的福利。1949年,美国最高法院认定养老保险属于工资范畴,并对工人将企业养老保险作为与雇主进行集体谈判的重要内容予以支持。1950年美国雇主养老保险覆盖了约25%的企业工人,1960年增加到了41%,在1970年达到了45%。

20世纪70年代后,私人养老金相关法案陆续出台,IRA计划与401(K)计划相继出现并快速发展。1974年美国政府颁布实施了《雇员退休收入保障法》(ERISA),将原来企业养老保险“现收现付制”改为独立于企业雇主资产的“基金制”,同时为了降低企业雇员养老金损失的风险,美国政府要求企业雇主向联邦政府成立的养老金担保公司(PBGC)缴纳保险费,即当企业难以支付工人养老金时,由PBGC向退休工人支付预先确定的养老金。另外,该法案还历史性地提出了个人养老金账户(IRA)的概念:(1)鼓励没有被雇主养老金计划覆盖的雇员通过私人金融机构建立税收递延的退休储蓄账户;(2)准许退休人员和变换工作的雇员把以前积累的雇主养老金计划资产转存至IRA,以便继续积累退休金。
1978年,美国国内税收法第401条新增第(K)项,该条款的主要内容是:雇主给雇员缴纳养老金时,缴费能够在税前扣除;同时雇员可以选择延迟缴税,在缴纳养老金时不纳税,延迟至雇员退休领取养老金时缴纳,另一方面退休账户内的增值部分都免缴资本增值税。401(K)条款给予了雇主和雇员双方税收优惠,大大激发了两方建立和参与雇主养老金计划的积极性。
IRA计划和401(K)计划的出现在短期内缓解了公共养老金的压力,并对股市产生了积极影响。在1978 年创设401(k)条款之后的半年,股市上涨并达到了阶段性高点。1981 年具体规则被追加,市场在第二次石油危机的背景下的快速下跌过程中出现了阶段性的企稳。

老龄化形势加剧,美国进一步促进私人养老金发展。进入21世纪后,美国人口老龄化形势愈发严峻,生育率持续低迷。与此同时,美国财政赤字越来越严重。2002年财政盈余由2001年的1282.4亿美元,锐减至-1577.6亿美元,2002年至今财政盈余一直为负。2001年美国社保公告预测,如果不削减社保支出或者提高工薪税,社保基金将从2017年开始出现赤字,2041年完全耗尽。2001年和2002年美国加强社会保障总统委员会先后提交了旨在促进部分私有化养老保险的报告,但方案最终未能通过国会批准。2001年的经济增长和税收减免协调法案大幅提高了DC型计划的年度总缴费限额与雇员税前缴费的限额,并且允许上限与通胀挂钩。2006年又引入了自动加入和默认投资工具的机制,进一步提高401(K)计划的参与率。

从1935年至此,美国养老保障制度经过初步建立和不断完善,特别是20世纪70年代后关于私人养老金的相关法律陆续出台,逐步形成了三支柱养老保险体系。其中,第一支柱为公共养老金,即老年、遗属和残疾人保险制度(OASDI),第二支柱为雇主养老金计划,按给付方式可分为确定给付型计划(Defined Benefit,DB)和确定收益型计划(Defined Contribution,DC)。DB型计划中,雇主保证退休时给予员工一定数量的福利,养老金的投资风险由雇主承担,在DC计划中,雇主只承担为员工缴款的责任,员工最终能够收到的福利取决于投资表现,投资风险由员工承担。按养老金提供的部门又可分为私营部门和公共部门,401(K)属于私营部门中DC计划的代表。第三支柱为个人养老储蓄计划,其中最主要的是个人退休账户中的传统IRA账户。

2.2、美国三支柱养老体系
美国养老金规模庞大,自20世纪70年代私人养老金计划完善后快速增长。美国是世界上养老基金规模最大的国家,2018年底美国退休市场的总资产规模达到27万亿美元,养老金GDP占比为147%。从总量的增长来看,养老金规模的快速增长期是在2000年以前,1975年到2000年的年均增速达到15%,这正是私人养老金相关法律不断完善的时期,IRA和401(K)的出现推动了总规模的增长。
美国养老金资产以二、三支柱为主,第一支柱为辅。第一支柱OASDI的规模占比自2000年来相对稳定,维持在10%左右;第二支柱占比整体呈下降趋势,从20世纪70年代初的80%下降到如今的55%左右,其中DB计划下降较快,从1974年的61.7%下降到2018年的29.5%,而DC计划则稳步上升;第三支柱IRA计划从无到有,至今占比接近30%。由此可见,美国养老金来源广泛,由政府、企业与个人三方共同承担,相对均衡,其中二、三支柱合计占比超过80%,是目前美国养老体系中最为重要的两部分。

美国养老体系的第一支柱为联邦政府主导的公共养老金计划,是美国建立最早、覆盖范围最广的养老金计划。公共养老金计划的资金主要来源于社会保障税,由联邦政府按照一定工资比率在全国范围内统一征收,强制要求企业每月按照雇员的社会保障号码(SSN)代扣代缴。税率由社会保障署依据人口老龄化预测数据和养老金支出需要进行动态调整。2018年,美国工薪税的总水平为雇员工资总额的15.3%,雇主和雇员各自缴纳7.65%。其中的12.4%纳入老年、遗属和伤残保险计划,就是通常意义上的公共养老金计划。公共养老金遵循“多缴多得”的原则,同时社会保障税对应税工资设置了上限,防止极少数退休人员领取过高的退休金,体现社会的公平性。
美国养老体系的第二支柱为企业补充养老金计划,逐步由DB型计划向DC型计划转移。在1980年代以前,美国的雇主计划以DB为主,但随着时间的推移,DB计划使许多企业不堪重负,DC计划开始逐步替代DB计划,DC计划从1974年占比20%左右上升到如今的46%。目前,DC计划主要有四种类型,分别是401(K)计划、403(b)计划、457计划和TSP计划,它们的主要区别是针对的人群不同,其中401(K)计划针对的是私营企业和部分非盈利组织,是目前美国市场上最主要的职业养老金形式,2018年末401(K)计划占DC计划的69%。


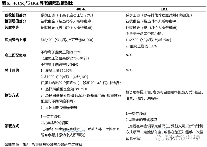
除了联邦政府主导的公共养老金和企业主导的职业养老金,美国从20世纪70年代开始建立起其养老体系的第三支柱——个人储蓄养老计划。个人退休金账户计划(Individual Retirement Accounts,IRAs)是美国联邦政府提供税收优惠、个人自愿参与的个人补充养老金计划。IRA账户由个人设立,所有16岁以上70.5岁以下、年薪不超过一定数额者均可以到银行、基金公司等金融机构开设IRA账户。
个人可根据自己的收入确定年度缴费金额,并在每年4月15日之前存入账户。与公共养老金和401(K)相似,IRA也设置了最高缴费限额。例如,2018年50岁以前每年存储上限是5500美元,50岁以后是6500美元。在资金管理方面,IRA账户由户主自行管理,开户银行和基金公司等金融机构提供不同组合的投资建议,户主根据自己的具体情况和投资偏好进行投资管理,投资风险自负。在资金领取方面,IRA退休金在户主年满59.5岁后方可领取,否则将被处以支付金额10%的罚金。同时,户主年满70.5岁必须开始支取账户金额。户主能够领取的养老金取决于个人缴费多少和投资收益状况。
IRA账户同样具备税收优惠,一是延迟纳税,二是账户内的存款利息、股息和投资收益免征所得税。另外,IRA账户具有良好的转移机制,户主在转换工作或退休时,可将401(K)计划的资金转存到IRA账户,避免不必要的损失。正是由于IRA账户的税收优势与其便利性,IRA计划从推出后便持续快速发展,作为第三支柱的核心,其资产规模占退休资产总规模30%左右。为了满足不同人群的养老需求,美国联邦政府后续又推出了不同品种的IRA账户。目前,IRA账户主要包括传统IRA,罗斯IRA,SEPIRA/SAR-SEPIRP,简单IRA等四种类型,其中传统IRA和罗斯IRA的规模远大于其他类型。


3、公共养老金资金配置
美国公共养老基金,即老年、遗属及残障保险计划(OASDI),资金主要来源于由联邦政府统一强制征收的社会保障税。社会保障税由财政部国内工资局集中收缴后,专项进入养老保险管理机构——美国社会保障署(SSA)设立的社会保障基金。基金账户在维持一定月份的给付金额后,剩余资金就可以进行投资。
根据社会保障法案的规定,信托基金只能投资于联邦政府为其发行的特殊证券和公开发行的政府债券。特殊证券有两种类型:短期债务凭证和长期债券。短期债务凭证每日发行,并于发行日后的6月30日到期。另一方面,特别发行债券通常只有在6月30日这两种类型的特别证券到期时才能获得。信托基金之前也可以投资公开发行的政府债券,但从2005年开始,信托基金就只投资在政府为其发行的特殊证券中。1990年至今,OASDI基金投资集中于长期债券,长期债券占投资组合比例由87%增加至98%。

较为保守的投资范围带来的收益也较低,OASDI投资收益率走势与国债收益率高度一致,自80年代以来不断下降,但仍略高于通胀。2017年投资组合收益率为3%。不过这样保守的投资范围保障了资金的安全,在2008年金融危机期间,组合也取得了5.1%的投资收益。基金收支与政府其他方面的税收和预算完全分离。该计划为政府强制性计划,当资金出现收不抵支时,由财政承担最终兜底责任。

联邦社保基金占GDP的规模逐渐升高后趋稳:2015年美国联邦社保基金占GDP规模的5%,并一直持续增加,预计在2035年达到GDP的6%以后基本稳定。
早在1940年,当时的信托基金理事会在OASDI年度报告中就指出了由于老龄化的原因,现收现付制的筹资制度具有不可持续性。每年报告都会对联邦社保基金的运作状况进行客观预测,90年代后对预测的结果愈发悲观。2018年年报显示,OASDI预计将会在2034年完全耗尽,其中DI将会在2032年耗尽。从20世纪80年代开始,SSI等相关部门为提高养老可持续性提出了一些措施,如修订税率表、养老金征收所得税、提高退休年龄等。2018年报告中也提出需要在2034年养老储备金完全耗尽之前修改立法,并给出了广泛的政策选择,以提高联邦社保基金的可持续性,包括增加OASDI的其他收入来源、将一部分资金投资在有价证券上、对社会保障福利征税等。
4、职业养老金资金配置
美国职业养老金种类繁多,按雇主性质可以分为私营部门的职业养老金与公共部门的职业养老金,按资金的筹集和运作模式可以分为确定缴费型(Defined Contribution,DC)和确定给付型(Defined Benefit,DB)。私营部门养老金逐步从DB计划转变为DC计划,DC计划规模占比从1994年的44.6%增长到65.9%,其中401(K)计划为最主要的DC计划类型。公共部门养老金虽然也在向DC计划转变,但目前仍以DB计划为主,2018年DB计划规模占比为76.2%,其中州和地方政府是DB计划的主要设立者。2018年,401(K)计划管理资产规模为5.7万亿美元,州和地方政府管理的DB计划规模为4.1万亿美元,两者规模相当,分别是私营部门和公共部门的主要部分,因此我们将401(K)计划与州和地方政府管理的DB计划作为研究对象。

4.1、私营部门DC计划的资产配置
私营部门的DC计划包括401(K)计划、Keogh计划、利润分享计划、节约储蓄计划等类型,其中401(K)计划构成了私营部门DC计划的绝对主体。2018年,401(K)计划管理资产规模占私营部门DC计划总规模的91%,而其他类型DC计划占比不到10%。因此我们以401(K)的投资管理模式与资产配置为例进行分析。
401(K)计划是一种完全市场化的运作模式,法律和监管机构对企业年金的投资管理并没有太多的约束。企业可以自主选择是否设立401(K)计划,设立时企业通常先根据自身员工的调查分析或咨询外部专业机构确立计划的方案框架,然后设立受托人,全权负责401(K)计划的组织实施,并进一步确定管理方式和管理机构。管理方式一般分为“混合式”和“分离式”,前者是由一家机构提供一站式的服务,包括养老计划设计管理、帐户管理、资产托管以及投资管理等主要服务,后者则是将不同服务分散到不同的专业机构中,费用相对较高。在管理机构方面,美国的私人养老金市场专业化分工十分细致,提供服务的机构包括托管人、行政管理和帐户管理人、投资管理人、第三方管理者、员工教育、咨询公司、投资顾问、律师、会计师等。随后,受托人会根据市场情况、员工风险偏好和专业投资机构的建议,设计投资菜单,供雇员选择。在整个计划运行过程中,受托人还有负有与计划参与者沟通交流的义务,定期编制报告和披露信息。

雇员对401(K)计划的投资方向具有一定的选择权。企业在设立401(K)计划时一般有两种投资模式可以选择,一是受托人管理(trustee-directed)模式,即雇主将资产委托给受托人管理,由受托人决定计划资产的投资策略和配置。二是参与者主导(participant-directed)模式,雇主向雇员提供一系列投资产品,雇员自主进行资产配置,投资风险自担,目前企业雇主普遍把投资决策权交给雇员个人,以避免承担过多的“受托人责任。雇员虽然能够自主选择资产配置,但其范围仅限于雇主提供的投资菜单,投资菜单中的工具数量、工具类型在很大程度上影响了最终的资产分配。

401(K)计划提供的投资产品通常有共同基金、集合投资基金、可变年金、保证收入合同、雇主股票和自选经纪帐户等,投资工具的数量不能少于3种,目前大型企业的401(K)计划通常会提供20种以上的投资工具。根据BrightScope在2015年做的调查,几乎所有大型401(K)计划都提供了国内股票基金、国际股票基金和国内债券基金。目标日期型基金也是常见的投资选择,大约80%的大型401(K)计划提供目标日期型基金。先锋基金是目前美国最大的共同基金管理公司,管理着3.8万亿的共同基金规模,市场份额在20%左右,是401(K)计划投资产品的主要提供者之一。根据其公布的报告,2018年其管理的401(K)计划中平均提供的投资选择为27.3个基金,61%的计划集中在21-30个投资选择,85%的计划提供了20个以上的投资选择。


共同基金是401(K)养老金最主要的资金去向,在401(K)账户的发展过程中发挥了重要的作用。共同基金投资范围广,可以在股票、债券、货币等资产中进行灵活的配置,养老金可以通过共同基金实现较好的资产配置,获得专业化的资产管理。20世纪80年代至90年代,美国股市正处于一轮较长时期的牛市,1980年至1999年美国标普500股票指数的年均收益率为14.67%,远远战胜通胀指数。在这一背景下,共同基金凭借其专业的投资服务和良好的业绩吸引了大量退休资产,1994年至1999年短短六年间,共同基金管理的401(K)资产占401(K) 总规模的比例就翻了一倍,从27.3%增长到45.3%。许多家庭通过将养老金配置到共同基金中享受到资本市场快速增长的红利,401(K)的资产规模也在这一过程中得到快速增长。
另外,资本市场的长期投资也起到了普及投资者教育的作用,许多美国家庭通过养老金投资接触到共同基金、参与到资本市场,参与者在这一过程中对股权投资和股权文化的认识不断加深,对美国股市中长期的发展充满信心,反过来刺激更多的家庭参与到企业的养老金计划中,投资到共同基金中,同样促进了401(K)的增长以及共同基金管理占比的提升。2012年之后共同基金管理401(K)资产占比进入了稳定阶段,共同基金管理的401(K)资产占比维持在63%左右。

从共同基金的角度来看,退休市场的资金流入也促进了共同基金的发展。2018年美国共同基金市场规模达到了17.7万亿美元,是全球最大的共同基金市场。在其资金来源中,DC计划和IRA计划是最主要资金来源,两者共同规模占共同基金总规模的46.2%,撑起了共同基金行业的半壁江山。根据ICI的调查,美国家庭是共同基金市场的重要投资者,2018年接近一半的美国家庭都参与到共同基金市场中,而1980年时只有5.7%的美国家庭参与到共同基金市场,1980年到2000年这20年间,投资共同基金的家庭比例快速上升,这与401(K)与IRA在这一时期快速发展有关,许多家庭通过退休账户参与到共同基金市场中。
从美国家庭参与共同基金的最主要目的来看,73%的家庭投入共同基金的最主要目的是为退休做打算。近一半美国家庭以退休为主要目的参与到共同基金市场中,为共同基金市场提供了规模庞大、期限较长、可持续的资金来源,有利于共同基金构建长期的投资策略,减少短期的非理性操作,在市场中形成以价值投资为主的投资氛围,促进市场的长期理性发展,市场的良性发展反过来又吸引更多资金进入,以401(K)为代表的退休养老金与共同基金、资本市场逐渐形成了相互促进的良性循环。

从私营部门职业养老金投资共同基金的资产类别来看,权益类资产占比最大。2018年股票型基金规模为2.4万亿美元,占总体共同基金投资的58%。其中,配置于国内股票的股票基金规模为1.9万亿美元,而配置于国外股票的股票基金规模近7千亿美元。混合型基金为配置比例第二高的基金类型,2018年其占比为共同基金规模的27%。考虑到混合型基金也会投资到权益类资产中,因此实际投资到权益类资产的比例会更高。美国员工福利研究所与美国投资公司协会2016年联合调查了2710万401(K)计划参与者,估算出共同基金投资中权益类资产占比高达67.4%。较高的股票资产配置使得401(K)资产规模与美国标普500指数的走势非常接近,两者的相关系数达到了0.94,股市的上涨推动了401(K)规模扩张,而401(K)规模扩张反过来也能为股市提供长期稳定的资金支撑,但较高的权益类资产配置也使得养老金规模极易受到股市波动的影响,如2008年金融危机时401(K)资产规模蒸发掉7千亿美元,同比下降25.95%。


股票型基金内部,海外资产配置逐渐受到重视。1992年时,股票型基金基本上都集中在国内股票中,而国外股票基金资产占比仅为3%。到2018年时国内股票占比下降到了44%,而国外股票占比则上升到14%。更多的海外资产配置可以避免养老金过分暴露在本国股票市场的风险之下,长期来看能使组合的业绩更加稳健。
资产配置的另一个主要变化则是混合型基金配置比例逐年上升。混合型基金的资产份额占比从1992年的4%上升到了2018年的27%,同时间段里股票型基金占比从75%下降到了58%。股票型基金的下降发生在两次股市大跌时,一次是2000年时的互联网泡沫破灭,股票型基金占比从75%左右下降到70%左右,另一次是2008年次贷危机,股票型基金占比进一步下降到60%左右。每次股市泡沫的破灭对401(K)计划参与者来说都是一次沉重的打击,参与者对未来股市信心下降从而减少对股票型基金的配置,股票型基金配置的减少反过来又减少了股市的资金来源,进一步带来股市下跌,直到一个新的均衡,新的均衡背后反映的是参与者在股市崩盘后学到的教训:分散风险。2008年后资产配置的变化并不大,但相比于之前的一个明显特点就是资金更加分散,不管是股票型基金中海外资产比例的上升,还是混合型基金的稳步上升,投资组合的风险相对来说都得到了更好的分散。

混合型基金配置稳步上升的另一个主要因素是目标日期型基金的快速增长。目标日期基金(Target Date Fund)是一种创新型金融产品,专为个人养老投资需求设计。目标日期基金会随着目标日期(通常意味着预计退休年份)的临近不断调整权益类资产的占比。当离目标日期较远时,目标日期基金会持有较高比例的权益类资产,投资目标偏重于增值和成长性;随着目标日期的临近,目标日期基金会逐步降低权益类资产的配置比例,投资目标也逐渐从投资增值向偏重当期收益转变,基金的风险在此过程中也逐步降低。这一设计很好的契合了养老投资者的风险承受能力随着年龄增长而不断下降的特点,因此备受退休投资计划的欢迎。目标日期基金的资产规模从1999年的60亿美元增长到2018年的1.1万亿,年均复合增长率达到31.56%。
目标日期基金的快速增长离不开养老金的资金支持,养老金计划是目标日期基金的主要投资者。2018年末,在目标日期基金的1.1万亿美元资产中,0.95万亿美元来自于雇主DC计划和IRA计划,占比高达86%。雇主DC计划是其最大的投资者,占总资产规模的67%。2006年美国政府通过了《养老金保护法案》(PPA),
该法案设立了“合格默认投资备选机制”(QDIA),即在投资者不作选择的情况下,QDIA允许401(K)账户的受托人默认将养老金投向与个人年龄相对应的退休目标日期基金。该法案设立的自动加入机制进一步提高了计划参与率,从法律上保证了目标日期基金资金来源的稳定性。

目标日期基金的资产配置比例有望进一步扩大。从401(K)计划参与者的角度看,根据美国员工福利研究所与美国投资公司协会对每年401(K)计划新加入者资产配置的调查,持有目标日期基金的人数比例逐年增加,从2006年的28.3%上升到2016的59.2%。目标日期基金随着年龄自动调节权益类资产占比,减少了投资者主动进行资产配置的成本,更受年轻人的喜欢,2016年20-30岁的新参与者中持有目标日期基金的比例为62.3%,高于50-60岁人群的54%。从共同基金公司来看,目标日期基金逐渐成为先锋基金的重要投资产品,含有目标日期基金的DC计划从2004年的13%增长到2018年的93%,即目前其提供的DC计划绝大多数都包含目标日期基金,而提供目标风险基金的DC计划逐渐减少,逐步被目标日期基金所代替。

401(K)计划的资产配置还与参与者的年龄结构有关。根据美国员工福利研究所与美国投资公司协会2016年的数据库,参与者的资产配置会随着年龄改变,较年轻的参与者倾向于持有股票基金和混合型基金,而年龄较大的参与者更有可能投资债券基金,担保投资证和其他稳定价值基金或货币基金。例如,在二十几岁的参与者中,股票和混合型基金的配置比例约为84%,而六十多岁的参与者只配置了63%左右。年轻参与者相对来说更偏好风险,权益类投资占比自然会更高,因此某一时点401(K)计划的资产配置会受到当时参与者整体年龄结构的影响。

4.2、州和地方政府DB计划
美国目前大约有5000多个公共部门退休计划,其中国家层面的计划有297个,州和地方层面的计划有5123个。每个州建立养老退休的时间各不相同,最早可追溯到1911年,马萨诸塞州建立了第一个向国家雇员提供养老金的计划,但大部门州养老计划是在联邦政府强制性的公共养老金计划推出后逐步建立起来的。州和地方政府养老计划建立得相对较早,建立时基本上都属于待遇确定型计划,即保证雇员的退休后福利水平,根据死亡率、投资回报率等精算假设确定现在的缴费率。目前州和地方政府养老计划仍以DB型为主,增长速度较为稳定,2018年资产规模为4.1万亿,占养老金总资产的15%。
州和地方政府DB计划由地方政府负责管理,不同州的财政状况、经济状况各有不同,设计的DB计划在成员构成、融资、投资政策方面都有着显著的差异。从全国层面来看,州和地方政府DB计划资产投资范围较广,涵盖的投资标的包括股票、债券、私募股权、房地产、现金、商品、共同基金等。其中,股票和固定收益占比较高,2018年整体配置比例分别为48.7%和21.5%。

从资产配置的历史变动上看,股票和债券的整体份额在逐年下降。2001年两者合计占总资产规模的89%,而到2018年这一占比下降到了70%,资金逐渐向房地产、私募股权等资产转移,整体的资产配置更加分散。从投资的整体收益看,州和地方政府的年回报率表现较好。1992年到2018年中,只有2008与2009两年的投资收益为负,有四年的投资收益没跑赢通货膨胀,主要发生在股市崩盘等极端情况下。大多数年份投资收益都远高于通货膨胀,1992至2018年平均年回报率为8.74%。投资收益为州和地方政府资金的主要来源之一,根据美国人口普查局的统计,在1989年到2018年的30年间,投资收益占公共养老金收入的63%,雇主供款约占26%,雇员供款约占11%。

目前美国51个州都建立了各自的养老金计划,其中前五大州的资产规模占比48.4%,加州养老金规模最大,2016年为7852亿美元,占州和地方政府DB计划总规模的20.6%。加州目前拥有超过80个公共退休系统,其中加州公共雇员退休系统(CalPERS)和加州州立教师退休系统(CalSTRS),分别是全美最大和第二大公共退休系统,因此我们以加州公共雇员退休系统(CalPERS)为例具体分析州和地方政府DB计划的资产配置。

5、总结
通过梳理美国养老金体系和各支柱的运作情况,我们发现:
1. 在人口老龄化加速的背景下,美国“三支柱”养老体系逐步成熟。自1935年《社会保障法》后,美国逐步形成以公共养老金(OASDI)、雇主养老金计划(DB及DC)及个人养老储蓄计划(IRA账户)的“三支柱”养老体系。其中,第二、第三支柱占比超过80%。第一支柱的规模占比自2000年来维持在10%左右;第二支柱占比约为55%;第三支柱占比接近30%。
2. 公共养老金配置以长期债券投资为主,投资收益与国债收益率高度一致。美国公共养老金的投资范围十分保守,长期债券投资占比达到98%,保守的投资范围保障了该基金在2008年金融危机期间取得5.1%的投资收益率。公共养老金的投资收益率走势与国债收益率高度一致,利率下行背景下投资收益率不断下降,但仍略高于通胀。
3. 私营部门养老金以401(K)计划为代表,偏股型共同基金是主要投资去向。2018年,私营部门养老金的DC计划规模占比为65.9%,其中401(K)计划是DC计划的主要形式,管理规模为5.7万亿。偏股型共同基金是401(K)养老金最主要的资金去向。2018年,共同基金管理的401(K)资产占比约为63%,股票型基金规模占总体共同基金投资的58%。
4. 州和地方政府养老金以DB计划为主,股票与固定收益配置比例较高。2018年,公共部门DB计划规模占比为76.2%,资产规模为4.1万亿美元。1989-2018年的30年间,州和地方政府养老金平均年回报率为8.74%,投资收益占公共养老金收入的63%。股票与固定收益配置比例较高,2018年股票和固定收益配置比例分别为48.7%和21.5%。目前,美国51个州均有各自的养老金计划,加州公共雇员退休系统(CalPERS)是其中最大的公共退休系统。
6、风险提示
1. 持续低利率影响投资收益;2. 可能的政策改革;3. 老龄化加剧;4. 全球经济下滑和贸易战
相关报告:本报告中涉及的行业观点及标的研究内容全文均整理自已发布的报告,完整的研究观点和风险提示请参阅正文中提到的相关研究报告全文。
【兴证海外保险&策略】荷兰养老体系及养老资金投资研究 ——海外养老保险资金配置系列专题报告之三
【兴证海外保险&策略】挪威养老体系及养老资金投资研究 ——海外养老保险资金配置系列专题报告之二
【兴证海外保险&策略】海外养老体系及养老资金投资概述 ——海外养老保险资金配置系列专题报告之一
注:文中报告依据兴业证券经济与金融研究院已公开发布研究报告,具体报告内容及相关风险提示等详见完整版报告。
《美国养老体系及养老资金投资研究(上篇)——海外养老保险资金配置系列专题报告之四》
对外发布时间:2019年10月14日
报告发布机构:兴业证券股份有限公司(已获中国证监会许可的证券投资咨询业务资格)
本报告分析师 :张忆东
SAC执业证书编号:S0190510110012
SFC HK执业证书编号:BIS749
张博
SAC执业证书编号: S0190519060002
SFC HK执业证书编号: BMM189

自媒体信息披露与重要声明
本信息材料仅为对公开资料的整理信息,不涉及分析师的研究观点及投资建议。
使用本研究报告的风险提示及法律声明
兴业证券股份有限公司经中国证券监督管理委员会批准,已具备证券投资咨询业务资格。
本报告仅供兴业证券股份有限公司(以下简称“本公司”)的客户使用,本公司不会因接收人收到本报告而视其为客户。本报告中的信息、意见等均仅供客户参考,不构成所述证券买卖的出价或征价邀请或要约。该等信息、意见并未考虑到获取本报告人员的具体投资目的、财务状况以及特定需求,在任何时候均不构成对任何人的个人推荐。客户应当对本报告中的信息和意见进行独立评估,并应同时考量各自的投资目的、财务状况和特定需求,必要时就法律、商业、财务、税收等方面咨询专家的意见。对依据或者使用本报告所造成的一切后果,本公司及/或其关联人员均不承担任何法律责任。
本报告所载资料的来源被认为是可靠的,但本公司不保证其准确性或完整性,也不保证所包含的信息和建议不会发生任何变更。本公司并不对使用本报告所包含的材料产生的任何直接或间接损失或与此相关的其他任何损失承担任何责任。
本报告所载的资料、意见及推测仅反映本公司于发布本报告当日的判断,本报告所指的证券或投资标的的价格、价值及投资收入可升可跌,过往表现不应作为日后的表现依据;在不同时期,本公司可发出与本报告所载资料、意见及推测不一致的报告;本公司不保证本报告所含信息保持在最新状态。同时,本公司对本报告所含信息可在不发出通知的情形下做出修改,投资者应当自行关注相应的更新或修改。
除非另行说明,本报告中所引用的关于业绩的数据代表过往表现。过往的业绩表现亦不应作为日后回报的预示。我们不承诺也不保证,任何所预示的回报会得以实现。分析中所做的回报预测可能是基于相应的假设。任何假设的变化可能会显著地影响所预测的回报。
本公司的销售人员、交易人员以及其他专业人士可能会依据不同假设和标准、采用不同的分析方法而口头或书面发表与本报告意见及建议不一致的市场评论和/或交易观点。本公司没有将此意见及建议向报告所有接收者进行更新的义务。本公司的资产管理部门、自营部门以及其他投资业务部门可能独立做出与本报告中的意见或建议不一致的投资决策。
本报告的版权归本公司所有。本公司对本报告保留一切权利。除非另有书面显示,否则本报告中的所有材料的版权均属本公司。未经本公司事先书面授权,本报告的任何部分均不得以任何方式制作任何形式的拷贝、复印件或复制品,或再次分发给任何其他人,或以任何侵犯本公司版权的其他方式使用。未经授权的转载,本公司不承担任何转载责任。
在法律许可的情况下,兴业证券股份有限公司可能会持有本报告中提及公司所发行的证券头寸并进行交易,也可能为这些公司提供或争取提供投资银行业务服务。因此,投资者应当考虑到兴业证券股份有限公司及/或其相关人员可能存在影响本报告观点客观性的潜在利益冲突。投资者请勿将本报告视为投资或其他决定的唯一信赖依据。
投资评级说明
报告中投资建议所涉及的评级分为股票评级和行业评级(另有说明的除外)。评级标准为报告发布日后的12个月内公司股价(或行业指数)相对同期相关证券市场代表性指数的涨跌幅,香港市场以恒生指数为基准,美国市场以标普500或纳斯达克综合指数为基准,A股市场以上证综指或深圳成指为基准。
行业评级:推荐-相对表现优于同期相关证券市场代表性指数;中性-相对表现与同期相关证券市场代表性指数持平;回避-相对表现弱于同期相关证券市场代表性指数。
股票评级:买入-相对同期相关证券市场代表性指数涨幅大于15%;审慎增持-相对同期相关证券市场代表性指数涨幅在5%~15%之间;中性-相对同期相关证券市场代表性指数涨幅在-5%~5%之间;减持-相对同期相关证券市场代表性指数涨幅小于-5%;无评级-由于我们无法获取必要的资料,或者公司面临无法预见结果的重大不确定性事件,或者其他原因,致使我们无法给出明确的投资评级。
免责声明
市场有风险,投资需谨慎。本平台所载内容和意见仅供参考,不构成对任何人的投资建议(专家、嘉宾或其他兴业证券股份有限公司以外的人士的演讲、交流或会议纪要等仅代表其本人或其所在机构之观点),亦不构成任何保证,接收人不应单纯依靠本资料的信息而取代自身的独立判断,应自主做出投资决策并自行承担风险。根据《证券期货投资者适当性管理办法》,本平台内容仅供兴业证券股份有限公司客户中的专业投资者使用,若您并非专业投资者,为保证服务质量、控制投资风险,请勿订阅或转载本平台中的信息,本资料难以设置访问权限,若给您造成不便,还请见谅。在任何情况下,作者及作者所在团队、兴业证券股份有限公司不对任何人因使用本平台中的任何内容所引致的任何损失负任何责任。
本平台旨在沟通研究信息,交流研究经验,不是兴业证券股份有限公司研究报告的发布平台,所发布观点不代表兴业证券股份有限公司观点。任何完整的研究观点应以兴业证券股份有限公司正式发布的报告为准。本平台所载内容仅反映作者于发出完整报告当日或发布本平台内容当日的判断,可随时更改且不予通告。
本平台所载内容不构成对具体证券在具体价位、具体时点、具体市场表现的判断或投资建议,不能够等同于指导具体投资的操作性意见。