陕西洛南阳光村镇银行领5张罚单被罚25万
财经网
原标题:陕西洛南阳光村镇银行领5张罚单被罚25万
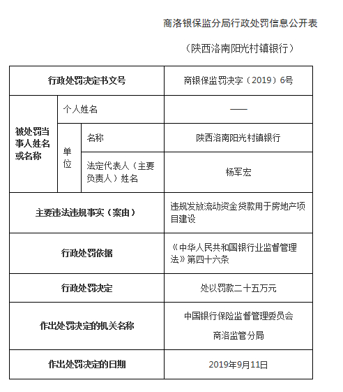
财经网讯10月9日,据银保监会公告,商洛银保监分局连发五张罚单,均与陕西洛南阳光村镇银行有关。
根据处罚信息表,陕西洛南阳光村镇银行因违规发放流动资金贷款用于房地产项目建设被罚款25万元。
同时,相关负责人杨军宏对上述违法违规行为负有领导责任,付强负有管理责任,高忠和李卓弘负有直接责任,四人均被给予警告.
下附罚单原文:





原标题:陕西洛南阳光村镇银行领5张罚单被罚25万
财经网讯10月9日,据银保监会公告,商洛银保监分局连发五张罚单,均与陕西洛南阳光村镇银行有关。
根据处罚信息表,陕西洛南阳光村镇银行因违规发放流动资金贷款用于房地产项目建设被罚款25万元。
同时,相关负责人杨军宏对上述违法违规行为负有领导责任,付强负有管理责任,高忠和李卓弘负有直接责任,四人均被给予警告.
下附罚单原文:




