南兴股份回复运营机柜数量差异:原因在数据统计口径
新浪财经
新浪财经讯 10月8日消息,南兴股份(002757)回复深交所半年报问询函,回复了运营机柜数量存在差异的原因;说明了单位机柜利润与同行业公司是否存在重大差异原因;说明了唯一网络 2018 年 IDC 服务毛利率的合理性等。
深交所问询函问题:收到投资者举报,投资者关注到南兴股份(002757)在回复投资者互动易问题时,回复称“唯一网络在运营的机柜数量超过 3500 个”。后投资者于 9 月 5 日咨询南兴股份(002757)目前运营机柜数量时,回复称“唯一网络外租机 柜约 1200 个,唯一网络控股子公司志享科技已交付机柜 1212 个”。投资者认为南兴股份(002757)在互动易平台前后两次披露的运营机柜数量存在巨大差异,涉嫌信息披露不实。另外,若依据南兴股份(002757)所称唯一网络租用机柜 1200 个,但 2018 年却产生了 7000 多万的净利润,相当于单位机柜利润是同行业上市公司的 3 倍多,不符合行业特征,公司涉嫌业绩造假,要求南兴股份(002757)就以下事项补充说明,2018 年年审会计师核查并发表明确意见:
(1)上述运营机柜数量存在差异的原因;(2)唯一网络 2018 年机柜运营情况,结合同行业公司情况,对比分析单位机柜利润与同行业公司是否存在重大差异,并说明差异的原因及合理性;(3)唯一网络 2018 年前五大客户收入情况, 与前五大客户收入协议以及回款约定情况;(4)唯一网络 2018 年期末运营机柜盘点情况;(5)结合唯一网络 2018 年成本明细(包括但不限于电费、运营人员 等)、同行业公司情况,补充说明唯一网络 2018 年 IDC 服务毛利率的合理性。
(一)运营机柜数量存在差异的原因
南兴股份(002757)回复:
1、投资者于 2019 年 7 月 2 日在互动易平台咨询唯一网络 5G 产品研发情况, 公司在回复投资者“互动易”问题时,回复称“唯一网络在运营的机柜数量超过 3500 个”。
(1)表述的“运营机柜”是指公司配备了运营人员、相关设备等具备销售条件 的机柜,具体包括外租机柜、已建成机柜和在建可预先销售机柜,并非公司目前 系统中正运维的机柜数数量。
①外租机柜:指公司租用三大运营商的机柜,公司依据客户需求,浮动租用 运营商机柜。
②已建成机柜:指公司自有机房已建成的机柜,公司于 2019 年 3 月控股志 享科技,自此公司拥有自有机房。
③在建可预先销售机柜:指公司自有机房中,正在建设且已可预先销售的机 柜。
(2)公司运营的机柜数量超过 3,500 个,该数据截至 2019 年 6 月 30 日,其 中包括:
①外租机柜约 1,200 个。外租的机柜数量会根据客户的需求浮动变化,截至 2019 年 8 月 31 日,外租机柜已达 1,300 个。
②已建成机柜和在建可预先销售机柜合计 2,432 个。其中,已交付机柜 1,212 个,在建可预先销售机柜 1,220 个,具体情况如下:
因此,截至 2019 年 6 月 30 日,公司运营机柜数量约 3,632 个。公司表述为“超 过 3,500 个”符合实际情况。
2、投资者于 9 月 5 日咨询公司目前运营机柜数量时,公司回复称“唯一网络 外租机柜约 1200 个,唯一网络控股子公司志享科技已交付机柜 1212 个”。两次回复差异原因在于数据统计口径,7 月份回复数据包括在建可预先销售机柜,9 月 份回复未包括此部分。
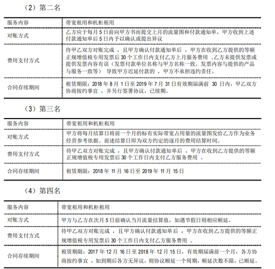
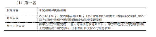
(二)唯一网络 2018 年机柜运营情况,结合同行业公司情况,对比分析单 位机柜利润与同行业公司是否存在重大差异,并说明差异的原因及合理性
南兴股份(002757)回复:
1、唯一网络运营模式
公司 IDC 服务营业收入来源于子公司唯一网络。唯一网络是一家云服务综合 解决方案提供商,主营业务包括 IDC 及云计算相关服务和 IDC 增值服务。其中, IDC 及云计算相关服务包括服务器托管及租用、带宽租用、机柜及机位租用、云 主机等,主要分为带宽业务和机柜业务 2 大类;IDC 增值服务包括网络防护服务 等。唯一网络机柜运营的主要经营模式如下:
(1)IDC 及云计算相关服务收入,主要为带宽收入和机柜收入。主要包括 2 种模式:①一种是自有机柜销售模式,通过对唯一网络子公司志享科技拥有的自 有机柜进行销售;②另一种是外租机柜模式,通过向三大运营商及第三方机房批 量租用机柜、采购带宽、IP 等电信资源进行销售。
(2)IDC 增值服务收入,主要是在 IDC 及云计算相关服务的基础上,为客户 提供网络防护服务、代维服务等。
2018 年度,唯一网络机柜运营模式主要依靠外租机柜模式,2019 年 3 月唯一 网络收购志享科技后,公司增加自有机柜模式。
2、唯一网络 2018 年机柜运营情况
2018年度公司主要依靠外租机柜模式,2019年3月唯一网络收购志享科技后, 公司逐步增加自有机柜模式。
伴随着唯一网络业务规模逐步扩大,公司外租机柜数量也逐步增加,2018 年 12 月公司外租机柜月销售数量接近 1000 个。
唯一网络 2018 年累计销售机柜数量 9,707.00 个,租用机柜使用率 97.68%;营 业收入 28,758.13 万元,机柜单位收入 2.96 万元;营业毛利 12,261.55 万元,机柜 单位利润 1.26 万元。
3、同行业单位机柜利润分析
(1)对比同行业机柜单位利润情况
其他同行业中,2018 年末,自有机柜模式的光环新网和奥飞数据分别有 3 万个和 2950 个机柜,该数据为时点数据,该类公司一年的机柜租赁情况需结合 出租率进行分析,但均未披露;首都在线在全国 40 余个数据中心部署超过 3000 个机柜,该数据仅为“已部署”,未见披露累计机柜销售数据。对已披露机柜使用情况的同行业公司机柜单位利润分析如下:
由上表可知,2018 年度唯一网络公司机柜单位收入、单位毛利高于大一互联 公司 2017 年度数据,单位收入与鹏博士公司相近,而毛利率低于鹏博士。与同 行业可比公司对比,唯一网络 2018 年度机柜单位收入、毛利率符合行业水平。
(2)机柜数量并非影响收入及利润的唯一重要因素
IDC 业务中,由于受业务模式等方面影响,各公司收入水平及利润水平也存 在较大区别。对 IDC 企业收入及利润影响较大的因素包括:
1)自有机柜和外租机柜模式
①自有机柜下可能面临机柜租用率较低,机柜的数量并非影响收入的决定性 因素,决定收入高低的主要因素是出租率。②外租模式下机柜浮动变化,机柜数 量与收入规模关联度较高。
2)运营品种、地域及运营商类别等
机柜是存放服务器的载体,与带宽用量并没有直接的关联性。由于各地区 IDC 业务的价格存在较大差异,相同情况下,一线城市价格可能是三四线城市价格 2-3 倍,不同带宽的品种、地域、运营商类别等价格均存在较大差异,也即不同 公司在选取适合自身情况的运营模式下,其机柜数量并不能完全反映 IDC 企业收 入情况。
3)主营业务类别导致收入规模差异较大
2018 年度同行业上市公司中,公司因主营业务类别的差异,而导致公司收入 差异较大,如:①光环新网主要从事云计算服务;②网宿科技主要从事 CDN 业 务;③同样为 IDC 服务的企业中,机柜及带宽收入占比也存在较大差异。
4)同行业公司客户结构和实际运营情况存在差异
同行业各公司大、小客户销售结构占比高低,各公司实际运营中带宽的复用 率高低,因公司间存在较大差异,导致收入差异较大。
IDC 行业中,公司收入受“机柜运营模式、运营品种、运营地域、运营商类别、 主营业务结构、客户结构和实际运营情况”等诸多因素影响,机柜数量并不能完 全反映出同行业公司的收入情况。
(三)唯一网络 2018 年前五大客户收入情况,与前五大客户收入协议以及 回款约定情况
南兴股份(002757)回复:
1、唯一网络 2018 年前五大客户收入情况如下:
唯一网络 2018 年度销售收入 28,758.13 万元,大客户销售占比相对较高,前 五大客户收入 10,916.21 万元,占比 37.96%。
2、唯一网络 2018 年前五大客户收入协议主要内容如下:
3、唯一网络 2018 年前五大客户应收账款期后回款情况如下:
(四)唯一网络 2018 年期末运营机柜盘点情况
南兴股份(002757)回复:
2018 年 12 月末,机柜合计 991 个,分布于东莞、厦门、深圳和洛阳等 28 个 城市,其中分布最为集中城市为东莞、厦门和深圳,分别占比 39.96%、26.34%和 7.47%,其余较为分散。
2018 年 12 月,公司资源部协同财务部对位于东莞、厦门、深圳、广州的机房 机柜及其对应机柜存放的服务器设备进行全面盘点,机柜盘点比例合计 75.58%, 盘点结果不存在机柜盘盈盘亏情况,对其余分散在各地的机柜请当地机房运营管 理人员协助清查,结果未见异常。
(五)结合唯一网络 2018 年成本明细(包括但不限于电费、运营人员等)、 同行业公司情况,补充说明唯一网络 2018 年 IDC 服务毛利率的合理性
南兴股份(002757)回复:
2、成本及毛利率分析
(1)IDC 服务费成本主要为向各供应商(主要是电信、移动、联通三大运营 商)采购的资源成本,主要包含带宽及机柜的采购租赁,其中:2018 年度唯一网 络采购带宽 11,031.33 万元,机柜租赁 2,740.08 万元,占本期营业成本的 83.48%, 通过对比同行业的带宽采购单价及机柜租赁单价,由于各公司主营业务所在城市 不同,其采购或租赁价格也不相同,唯一网络主要采购范围在东莞及厦门等二线 城市,凭借双方良好的合作信誉,依据多年累积的业务规模及服务水平,其租用 机柜及采购带宽单价处于合理范围之内。
(2)成本中折旧及摊销为服务器、交换机等专用设备的折旧摊销;折旧年 限为 3-5 年,残值率为 5%,折旧政策符合会计准则,对比行业水平无异常。
(3)2018 年度,公司主要机房所在地为东莞和厦门,公司在岗机房运维人 员共 46 人,其中:东莞机房 21 人、厦门机房 24 人、深圳机房 1 人;2018 年度 人工成本共 4,660,157.39 元,人均月工资为 8000 元左右,符合当地运维人员工资 水平。
(4)2018 年度,唯一网络提供 IDC 服务主要通过租赁运营商的机房实现, 无自建机房,提供 IDC 服务的资源成本,通过向各电信服务供应商租赁,所以不存在单独的电费、房租成本。
由数据可见,各公司毛利率差异较大,原因在于毛利率受公司自身的技术水 平、是否拥有自建机房、业务模式、经营规模、经营所处地理区域、与客户的议 价能力、以及 IDC 应用领域等多重因素综合影响。从数据上看,对比同行业公司, 唯一网络毛利率处于中等水平。根据公开信息,简要对比分析如下(注:由于各 公司公开披露的经营信息口径不一致或不完整,进一步分析的准确性会受到一定 影响):
①光环新网(300383),2018 年报中披露的 IDC 及其增值服务毛利率为 56.70%, 较唯一网络 IDC 业务毛利率高 14.06%;因光环新网拥有 7 个数据中心,机柜 30000 余个,其中主要来自自建机房,自建机房的优势在于正式投入使用后由于规模效 应,其固定机房折旧成本被摊薄,使其机柜成本降低。光环新网业务范围主要集 中在北京等一线城市,盈利能力较强,故其 IDC 及其增值服务毛利率在同行业中 较高。唯一网络 2018 年度无自有机房,全部为租赁机房,且客户群体主要集中 在东莞、厦门等二线城市,故综合毛利率较光环新网稍低。
②鹏博士(600804),2018 年度 IDC 业务毛利率为 49.03%,较唯一网络毛利 率高 6.39%,根据鹏博士 2018 年年度报告披露,鹏博士在北京、上海、广州、深 圳、武汉、成都等城市建立了分布式可商用的高标准 T3+、T4 级数据中心机房, 总面积超过 20 万平米,总机柜数约 3 万个,服务器总装机容量超过 33 万台,是 国内规模领先的中立数据中心厂商之一,同时鹏博士拥有以数据中心为核心的云数据管理平台,能够提供完整的高可用性服务器产品线和面向行业特性的解决方 案,其规模效应及自有平台等科技的支持相互协同,使得鹏博士的 IDC 业务毛利 率在同行业中属于较高水平。
③优世联合,根据其年报披露,其 IDC 业务基于物联网经营,在全国开展多 个智慧物联网城市项目,该类业务毛利率较高。
④世纪互联,与京粮集团、华平集团合作在建大量机房,前期机房成本较高, 拉低了总体毛利率。
⑤广州大一互联网络科技有限公司,根据希会审字(2018)2721 号审计报告与 信会师报字[2019]第 ZA12919 号审计报告中披露,广州大一互联 2018 年度 IDC 及 其他互联网综合服务的毛利率为 28.64%,主要原因为大一互联 2018 年度为扩大 经营规模,大客户占比增加,由于与大客户议价的能力较弱,其销售单价较低, 进而导致其毛利率在同行业处于较低水平。 综上,唯一网络 IDC 业务的毛利率在同行业中属于正常与合理水平。