新浪财经

招商策略:数字货币主题定位高 关注预期导入带来机会

新浪财经

关注

【招商策略】自动驾驶乘政策东风,数字货币呼之欲出——科技前沿及新产业观察周报(0924)

来源:招商策略研究 

近期包含全球首张自动驾驶商用牌照发放等有关自动驾驶的事件较多,随着5G商用加速落地,解决行业技术短板问题,叠加政策大力支持,建议关注自动驾驶领域投资机会。9月24日,中国人民银行行长易纲对数字货币推出时间表等热点问题进行了回应。从产业或者主题的角度来看,在央行背书、全球竞争加速的环境下,数字货币主题定位较高,主题较新,市场预期相对不充足,可以关注后续预期逐步导入带来的投资机会。

核心观点

【本周重点关注——自动驾驶乘政策东风,数字货币呼之欲出】

近期包含全球首张自动驾驶商用牌照发放等有关自动驾驶的事件较多,随着5G的到来,利用5G技术低时延、高可靠、高速率和大容量的能力,车联网将实现汽车与中心的高速网络连接,叠加国家自动驾驶行业政策利好,建议关注自动驾驶、车联网等投资主线。9月24日,中国人民银行行长易纲对数字货币推出时间表等热点问题进行了回应。从产业或者主题的角度来看,在央行背书、全球竞争的环境下,数字货币主题定位较高,主题较新,市场预期相对不充足,可以关注后续预期逐步导入带来的投资机会,几条投资思路值得关注:数字货币流通运营服务商:预计将在现有支付清算体系上改造,关注传统支付服务商和网联清算机构+银行IT服务商;对比Libra安全度要求更高,对于数字安全,信息安全提出更高要求,可以关注身份认证、金融安全加密等核心服务供应商。

【其他科技热点追踪】半导体硅片:9月21日下午,国内规模最大、技术最成熟,拥有自主核心技术,并真正可量产半导体大硅片的生产厂——杭州中欣晶圆半导体股份有限公司大硅片项目在杭州钱塘新区竣工投产,实现了8英寸大硅片的正式量产,同时12英寸大硅片生产线进入调试、试生产阶段。预计这一项目明年将实现月产35万枚8英寸半导体大硅片。明年12英寸半导体硅片生产线投产后,月产能将达3万片。(浙江在线);自动驾驶:武汉率先在全国迈出无人驾驶商业化应用的关键一步。9月22日上午,国家智能网联汽车(武汉)测试示范区正式揭牌,百度、海梁科技、深兰科技拿到全球首张自动驾驶商用牌照。这意味着,不仅可以在公开道路上进行载人测试,也可以进行商业化运营。(长江日报)手机产业链:京东战报数据显示,9月20日,iPhone11系列首发后,成交额同比iPhoneXS系列增长200%,AppleWatchSeries5成交额同比增长620%,iPhone新品原装配件同比增长1000%。

【全球科技行业股指走势】全球央行纷纷降息以顺应全球经济进一步下行,美国联邦储备委员会18日如期下调联邦基金利率25个基点,但值得注意的是美联储内部分歧有所加大,此次降息反对票升增至3票,并且点阵图结果也显示美联储官员对未来加息的分歧也在加大。上周对市场影响最大的边缘事件莫过于美国宣布对伊朗中央银行等3家伊朗实体实施制裁,使得地缘政治风险大幅加剧,权益市场走势出现分化。道琼斯指数、纳斯达克指数以及标普500指数分别上涨0.47%、0.50%、0.21%。

【全球重点科技公司跟踪】华为:华为首次发布整体计算战略,计算产业新的大航海时代由此开启。同时,华为重磅发布了全球最快AI训练集群Atlas900,加速科学研究与商业创新的智能化进程;IBM:IBM宣布,将在下月推出53量子比特的可“商用”量子计算机,向外部用户开放使用。这是该公司迄今开发的最强大的量子计算系统。谷歌:谷歌宣布未来两年将额外投资30亿欧元拓展在欧洲的数据中心。谷歌目前正在对可再生能源进行重大投资,该公司在美国、智利和欧洲宣布18笔新能源交易,将使新基础设施增加超过20亿美元。

【科创板企业跟踪】截止到9月24日,本周无新增科创板企业正式发行。

【风险提示】本报告所提及个股仅表示与相关主题有一定关联性,不构成个股投资建议。

目    录

01

科技前沿及新产业观察

1、本周重点跟踪关注:自动驾驶乘政策东风,数字货币呼之欲出

全球首张自动驾驶牌照发放,产业迎政策东风

事件:2019年9月22日,国家智能网联汽车(武汉)测试示范区正式揭牌,百度、海梁科技、深兰科技拿到全球首张自动驾驶商用牌照。另外19日,中共中央、国务院印发《交通强国建设纲要》,提出加强智能网联汽车(智能汽车、自动驾驶、车路协同)研发,形成自主可控完整的产业链。之前举办的2019世界智能网联汽车大会,上汽、宝马、滴滴获得了上海市有关部门颁发的智能网联汽车示范应用牌照。随着5G商用加速落地,解决行业技术短板问题,叠加政策大力支持,建议关注自动驾驶领域主题投资机会。

我们在7月3日发布的科技周报中《MWC大会:5G下游应用进展超预期》中重点提示:MWC会议期间5G支付、5G云游戏、5G智能驾驶、5G超高清视频、VR/AR等应用随处可见,5G终端设备也齐亮相,5G下游应用处于爆发前夜。我们认为5G下游应用主题将类似于4G时代移动互联主题,成为新的主题方向和趋势。在此前我们就提示,5G下游应用将会加速落地,此次《交通强国建设纲要》发布以及上海、武汉颁发自动驾驶载人测试牌照,一系列重大政策将保障智能汽车快速发展,建议关注自动驾驶、车联网等投资主线。

自动驾驶的技术分层主要从L0~L5,从“机器辅助人开车”(L2)到“机器开车人辅助”(L3)”,最终实现“机器开车”(L4/L5),L3将成为是用户价值感受的临界点,将成为产业重要分水岭。美国汽车工程师协会(SAE)根据系统对于车辆操控任务的把控程度,将自动驾驶技术分为L0-L5,系统在L1~L3级主要起辅助功能;当到达L4级,车辆驾驶将全部交给系统,而L4、L5的区别在于特定场景和全场景应用。L3是自动驾驶分水岭,进入L3的汽车开始在部分情况下系统掌控汽车驾驶,在L2及以下的自动驾驶技术尽管可以一定程度上解放双手,但是环境感知、接管仍然需要人来完成,即由人来进行驾驶环境的观察,并且在紧急情况下直接接管。而在L3级中,环境感知的工作将交由机器来完成,车主可以不用再关注路况,从而实现了车主双眼的解放。而L4、L5则带来自动驾驶终极的驾驶体验,在规定的使用范围内,车主可以完全实现双手脱离方向盘以及注意力的解放。

国家政策频出:由于自动驾驶在未来蕴含的巨大的经济效益和社会效益,国家也积极参与到产业中,并出台一系列政策法规以促进行业健康发展。2015年,国务院发布《中国制造2025》,首次将发展智能网联汽车提升至国家战略高度,之后,工信部主导智能网联汽车相关技术标准的制定,在2017年先后发布《汽车产业中长期发展规划》和《国家车联网产业标准体系建设指南》;国家发改委主导产业发展战略,在2018年初公布《智能汽车创新发展战略》(征求意见稿),明确2020年中低级别智能汽车达到规模化生产,中高级别智能汽车实现市场化应用,2035年中国标准智能汽车享誉全球,率先建成智能汽车强国的发展目标。以及近期颁发《交通强国建设纲要》,提出加强智能网联汽车(智能汽车、自动驾驶、车路协同)研发,形成自主可控完整的产业链。

据前瞻产业研究院发布的《中国无人驾驶汽车行业发展前景预测与投资战略规划分析报告》数据显示,2015年,国内智能驾驶的渗透率为15%,其中绝大部分为低级别的自动驾驶,对应的市场规模为353亿;此后,随着汽车智能化的不断发展,2018年中国智能驾驶市场规模达到893亿元左右。预测2019年中国智能驾驶市场规模将突破千亿元,达到1137亿元。2022年中国智能驾驶市场规模将突破2000亿元,并预测在2023年中国智能驾驶市场规模将增长至2415亿元左右,2019-2023年均复合增长率约为20.72%。

5G助力自动驾驶勇往直前:随着5G的到来,利用5G技术低时延、高可靠、高速率和大容量的能力,车联网将实现汽车与中心的高速网络连接,叠加国家自动驾驶行业政策利好,我们认为自动驾驶行业将是大势所趋,随着行业应用进一步展开和深入,细分领域应用场景不断得到丰富,新技术的成熟和普及将为市场的持续增长赋能。从2019年开始,到2020、2021年,根据全球主流车厂的计划表,将陆续开始有量产的自动驾驶车辆出炉,自动驾驶产业有望进入黄金发展期。5G牌照发放后,5G网络最大的应用方向将是车联网,国内外厂商开始积极布局自动驾驶量产产能,建议重点关注自动驾驶主题。

央行行长发话,数字货币呼之欲出

9月24日,在庆祝中华人民共和国成立70周年活动新闻中心第一场新闻发布会上,中国人民银行行长易纲对货币政策走向、数字货币推出时间表等热点问题进行了回应。

2014年至今,央行数字货币的研究已经进行了五年。此前,中国人民银行支付结算司副司长穆长春在中国金融四十人伊春论坛上透露,央行数字货币决定保持技术中性,不预设技术路线,并采取双层运营体系。

易行长表示目前数字货币研究取得了积极进展,要点如下:

ü  我们把央行的数字货币和电子支付工具结合起来,所以叫数字货币和电子支付一揽子计划;

ü  数字货币的目标是取代一部分M0,也就是说替代一部分现金,不是替代M1或M2。数字货币将来的框架是中央银行和商业银行双层运行体系,不改变现在的货币投放路径和体系,这样就充分调动了市场的积极性。

ü  会坚持中心化管理,在研发工作上不预设技术路线,既可以考虑区块链技术,也可采取在现有的电子支付基础上演变出来的新技术。

ü  我们也设立了和市场机构激励相容的机制。我觉得还会有一系列的研究、测试、试点、评估和风险防范,特别是数字货币如果跨境使用,这里面还有反洗钱、反恐融资、反避税天堂和KYC(了解客户)等一系列监管要求。

此前不久,Facebook推出了Libra,Libra是全球数字货币发展史上的重大事件,即使Libra计划没有成功,但也促使各国央行陆续加快开展对数字货币的研究。一些专家表示,Facebook公布其数字货币Libra可能会促使中国监管机构重新考虑央行数字货币(CBDC)的可能模式。如果一切顺利,中国政府支持的数字货币可能会比Libra的官方发布时间更早。因此,Libra的出现从某种程度上来看加速了央行发行数字货币的进程。

从产业或者主题的角度来看,在央行背书、全球竞争加速的环境下,数字货币主题定位较高,主题较新,市场预期相对不充足,可以关注后续预期逐步导入带来的投资机会,几条投资思路值得关注:

Ø  数字货币流通运营服务商:预计将在现有支付清算体系上改造,关注传统支付服务商和网联清算机构+银行IT服务商;

Ø  对比Libra安全度要求更高,对于数字安全,信息安全提出更高要求,可以关注身份认证、金融安全加密等核心服务供应商。

2、其他新兴产业跟踪

(1)半导体硅片——国内最大规模大硅片生产厂在杭州投产,打破国外企业垄断

9月21日下午,国内规模最大、技术最成熟,拥有自主核心技术,并真正可量产半导体大硅片的生产厂——杭州中欣晶圆半导体股份有限公司大硅片项目在杭州钱塘新区竣工投产,实现了8英寸大硅片的正式量产,同时12英寸大硅片生产线进入调试、试生产阶段。预计这一项目明年将实现月产35万枚8英寸半导体大硅片。明年12英寸半导体硅片生产线投产后,月产能将达3万片。(浙江在线)

(2)自动驾驶——全球首发:武汉发出首张自动驾驶商用牌照

武汉率先在全国迈出无人驾驶商业化应用的关键一步。9月22日上午,国家智能网联汽车(武汉)测试示范区正式揭牌,百度、海梁科技、深兰科技拿到全球首张自动驾驶商用牌照。这意味着,不仅可以在公开道路上进行载人测试,也可以进行商业化运营。(长江日报)

(3)量子计算——谷歌声称已实现量子霸权、IBM将推出53量子比特的可“商用”量子计算机

据英国《金融时报》报道,谷歌在一篇论文中透露,他们的量子处理器在3分20秒内解决了最强超算“顶点”需要跑上1万年的计算问题。谷歌这次使用了53个量子比特,处理器名为Sycamore。论文称,“相比起所有已知的经典算法,这种巨大的加速意味着量子霸权已经在计算任务上实现,昭示着一种人类期待已久的计算范式。”量子霸权即量子计算机能在特定问题上超越世界上性能最好的经典计算机。(澎湃)

美国国际商用机器公司(IBM)18日宣布,将在下月推出53量子比特的可“商用”量子计算机,向外部用户开放使用。IBM说,这是该公司迄今开发的最强大的量子计算系统。(新华社)

(4)手机产业链——京东:iPhone11系列成交额同比增长200%

京东战报数据显示,9月20日,iPhone11系列首发后,成交额同比iPhoneXS系列增长200%,AppleWatchSeries5成交额同比增长620%,iPhone新品原装配件同比增长1000%。

(5)农村金融——央行发布《中国农村金融服务报告(2018)》:加强数字普惠金融领域的金融标准建设,规范互联网金融在农村地区的发展

《报告》指出,要积极稳妥推广农村承包土地的经营权抵押贷款业务,推动集体经营性建设用地使用权、集体资产股份等依法合规予以抵押。继续推动农业保险“扩面、提标、增品”,鼓励地方政府完善农村产权登记、评估、流转等机制,积极推进农村信用体系建设。鼓励商业银行统筹实体和数字两种方式下沉服务,加强数字普惠金融领域的金融标准建设。规范互联网金融在农村地区的发展。

(6)智能光伏——工信部将开展智能光伏试点示范

工信部发布关于开展智能光伏试点示范的通知。支持培育一批智能光伏示范企业,包括能够提供先进、成熟的智能光伏产品、服务、系统平台或整体解决方案的企业。支持建设一批智能光伏示范项目,包括应用智能光伏产品,融合大数据、互联网和人工智能,为用户提供智能光伏服务的项目。

(7)交通强国——《交通强国建设纲要》:推动国家铁路企业股份制改造、邮政企业混合所有制改革

纲要指出,不断深化铁路、公路、航道、空域管理体制改革,建立健全适应综合交通一体化发展的体制机制。推动国家铁路企业股份制改造、邮政企业混合所有制改革,支持民营企业健康发展。统筹制定交通发展战略、规划和政策,加快建设现代化综合交通体系。强化规划协同,实现“多规合一”、“多规融合”。

(8)智慧农业——发改委等多部委:支持因地制宜发展数字农业、智慧农业、绿色农业等长效扶贫产业

发改委等多部委印发《关于支持推进网络扶贫项目的通知》。通知提出,支持因地制宜发展数字农业、智慧农业、绿色农业等长效扶贫产业;支持“互联网+”农产品出村进城工程,建立完善适应农产品网络销售的供应链体系、运营服务体系和物流、仓储等支撑保障体系,推动贫困地区农产品上网销售;支持发展适应“三农”特点的信息终端、技术产品,推动偏远农村地区远程医疗设施设备普及。

(9)可穿戴设备——自IDC:第二季度中国可穿戴设备市场出货量同比增34.3%

IDC《中国可穿戴设备市场季度跟踪报告,2019年第二季度》显示,2019年第二季度中国可穿戴设备市场出货量为2307万台,同比增长34.3%。基础可穿戴设备(不支持第三方应用的可穿戴设备)出货量为1846万台,同比增长31.9%;智能可穿戴设备出货量为461万台,同比增长45.0%。

(10)5G芯片——最强“中国芯”本月商用 ,华为抢跑5G芯片大战

据悉,本月伴随苹果新机发售的A13预计还是4G芯片,至于被高通寄予厚望的5G集成芯片骁龙865可能到明年初才能量产。这次华为推出的麒麟990芯片已将5G基带集成在内,成为全球首款5G一体化芯片。本月,内置麒麟990 5G的华为Mate 30就会正式发布,麒麟990 5G也将商用。华为院士艾伟披露,迄今为止华为在5G相关芯片研发的累计投入上已超过10亿美元。

(11)集成电路等——工信部:支持集成电路、信息光电子、智能传感器、印刷及柔性显示创新中心建设,加强关键共性技术攻关

《工业和信息化部关于促进制造业产品和服务质量提升的实施意见》提出,加快发展5G和物联网相关产业,深化信息化和工业化融合发展,打造工业互联网平台,加强工业互联网新型基础设施建设,推动关键基础软件、工业设计软件和平台软件开发应用,提高软件工程质量和网络信息安全水平。发展超高清视频产业,扩大和升级信息消费。规范对智能终端应用程序的管理,改善信息技术产品和服务的用户体验。

(12)石墨烯——我国科学家实现原子级石墨烯可控折叠,属世界首次

经过研究攻关,中国科学院物理研究所的研究团队在世界上首次实现了对石墨烯纳米结构的原子级精准、按需定制的可控折叠,构筑出一种新型的准三维石墨烯纳米结构。这是目前世界上最小尺寸的石墨烯折叠,对构筑量子材料和量子器件等具有重要意义。这一成果今天(6日)在国际学术期刊《科学》上发表。(央视)

*注:此处个股仅作列示,不代表个股投资建议,具体个股推荐请以招商各行业研究为准。

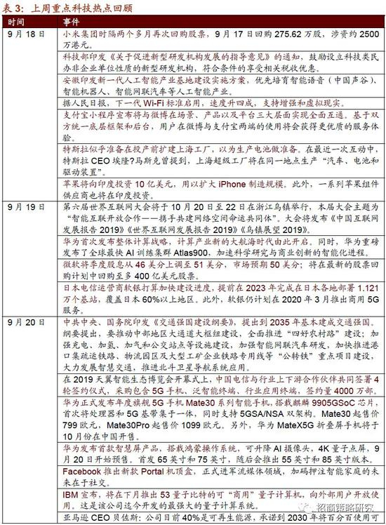
3、 上周重点科技热点回顾

4、 全球科技行业股指走势和公司动态

上周全球央行纷纷降息以顺应全球经济进一步下行,美国联邦储备委员会18日如期下调联邦基金利率25个基点,但值得注意的是美联储内部分歧有所加大,此次降息反对票升增至3票,并且点阵图结果也显示美联储官员对未来加息的分歧也在加大。上周对市场影响最大的边缘事件莫过于美国宣布对伊朗中央银行等3家伊朗实体实施制裁,使得地缘政治风险大幅加剧,权益市场走势出现分化。

分地区来看,上周权益市场走势分化,A股跌幅最大,其中上证综指和深圳成指分别下跌1.77%和1.38%。其中俄罗斯指数、德国指数以及恒生指数收跌,分别下跌1.62%、0.31%、3.33%,美股收跌,其中道琼斯指数、纳斯达克指数以及标普500指数分别下跌0.47%、0.50%、0.21%,法国CAC40以及富时100分别上涨0.51%以及0.06%。

(1)地缘形势再度收紧,科技股指受到影响

上周美国宣布对伊朗中央银行等3家伊朗实体实施制裁,另外美国联邦储备委员会18日如期下调联邦基金利率25个基点,但值得注意的是美联储内部分歧有所加大,此次降息反对票升增至3票,并且点阵图结果也显示美联储官员对未来加息的分歧也在加大。

再看美国重点科技行业上周涨跌情况,费城半导体指数、标普500信息技术,通信设备、纳斯达克中国科技股以及生物技术指数分别下跌1.03%、0.27%、0.59%、2.31%、0.54%,标普医疗收涨,上涨0.61%。

(2)港股收跌,亚太股市出现分化

上周恒指跌幅明显,科技领跌。A股通信行业迎来调整,其中电子半导体受益于上周新机发布的影响,供应链厂商股价带动指数应声上涨。看行业股指方面,台湾半导体指数、台湾资讯科技指数、半导体(申万)指数、电子(中信)指数、台湾生技医疗指数分别上涨0.48%、0.12%、6.00%、2.79%、1.57%,恒生资讯科技业、恒生电讯业以及中信通信分别下跌1.75%、2.91%以及1.62%。

(3)全球重点科技公司跟踪

5、招商研究:科技前沿透视

(1)招商传媒:5G应用提升板块情绪,建议关注游戏板块

核心观点:传媒行业上周继续大涨,板块年初到现在涨幅为15.77%,已经脱离倒数行业。我们重复上周的观点,前期率先看多传媒板块,并且率先提出看好传媒板块三逻辑,同时提出明确的投资主线:先云游戏,后OTT+细分板块龙头(人民网,凤凰传媒,视觉中国等),最后看好影视板块,结果已经在逐步被验证,我们继续看好上述三条投资主线。同时我们再次建议投资者重视VR/AR产业链,同时我们也建议关注近期滞涨的有线网络板块。

评论:

1、三大核心原因助推传媒行业上涨:1)5G的带动作用。我们认为,传媒行业的发展,特别是13年和15年的大行情,离不开3G和4G的应用普及,包括手游,视频,移动广告,移动支付等等,而现在到了5G时代,我们仍然认为5G有望推动包括云游戏,VR/AR等发展,特别是VR/AR产业,它很有可能对内容产业进行重塑,从而帮助包括游戏,影视和OTT行业的估值重估。2)业绩的超预期。龙头公司已经率先走出阴霾,迎来业绩反转,包括三七互娱,芒果超媒,吉比特,凤凰传媒,人民网等一批细分龙头公司业绩超预期,从而带动市场对传媒板块的投资信心;3)传媒行业在经历了多年的政策严监管后,预期后期板块政策可能相对温和改善的预期。

2、国庆档上映电影有望带动票房攀升,电影院线板块值得期待。今年国庆档预计要上映《攀登者》《我和我的祖国》《中国机长》等电影大作。其中吴京、章子怡主演的《攀登者》,是中国历史上第一部冒险灾难片,讲述的是两代攀登者誓死登顶,捍卫国家领土的故事,都是根据真人真事改编,我们预计这部电影无论是剧情题材还是视觉效果上都有望超预期,票房可能超过30亿;另外一部电影《中国机长》,其导演是刘伟强,主演是张涵予、袁泉、欧豪等,也是根据四川航空的一次紧急情况成功脱险的事件改编,剧情扣人心弦,同样值得期待,我们预计票房可能会超过15亿元。而去年国庆档票房相对比较冷清,只有22亿,我们认为今年国庆档有望冲击35亿。

3、游戏板块在5G浪潮下的云游戏、VR游戏方面均有看点,且目前估值水平仍在低位,有望迎来估值重估。随着后期5G手机的逐步推出,5G应用已经成投资者最为关心的话题。我们认为,现在最为确定受益的就是“云游戏和VR、AR”,特地要强调的是,云游戏在5G下的应用几乎是确定的。此外,根据我们查阅VR/AR相关资料分析,5G情况下,VR/AR将在多个方面进行显著改善,从而推动其发展,包括头显的重量会显著降低,云中的存储和计算可以显著提高运营效率,5G网络具备快速和低延时特点,同时云端很多资源可以利用,从而支持很多应用和场景。游戏龙头公司有望受益于技术迭代下的行业发展,建议重点关注游戏龙头公司。

风险提示:1)相关政策收紧风险;2)行业竞争加剧风险;3)产品发布进度和表现不及预期风险;4)市场经营环境变化风险等;5)系统性风险。

(2)招商计算机:四维图新用户大会召开,智能驾驶渐行渐近

本周关键词:四维图新用户大会召开。9月17日,2019四维图新用户大会在上海中心召开。会上,四维图新展示了人工智能赋能汽车驾驶整体解决方案。“高精度地图+AI”将成为公司未来在智能驾驶领域的发展方向。

评论:

1、计算机板块指数本周下跌0.91%。计算机板块目前TTMPE为58.5倍左右。以云计算、人工智能为代表技术的新一轮科技浪潮已经来临。A股计算机板块各个细分领域龙头公司基于过往业务与技术的积累,通过产品与服务智能化升级,有望体现出超越行业的成长性,我们看好研发型龙头的投资机会。

2、AI打造车联网智能运力大脑,智能驾驶渐行渐近。在四维图新用户大会上,公司旗下商用车智能网联技术公司中寰正式发布公司战略愿景:打造“智能运力大脑”。针对司机运营过程中的三大需求:节能、安全、降损,中寰从运力端入手,用科技赋能交通物流行业,打造智能运力大脑,以规模化商用车车联网和大数据平台为基础,逐步建成行业级智能化基础设施,并将分阶段落地“智能运力大脑”战略。此外,新一代人工智能车机系统雅典娜OS2.0正式发布,改变了传统的IVI方式,以大数据及云计算能力驱动创新,提供云到端的整体解决方案,为客户带来更有内涵、更有价值的服务。

3、高精度定位初露峥嵘,六分科技与海克斯康签订合作协议。四维图新旗下高精度定位服务提供商六分科技与海克斯康签订合作协议,双方将在高精度定位服务与应用,尤其是面向自动驾驶领域的高精度定位技术进行全方位深度合作,共同打造地基+星基一体化定位解决方案,并伴随我国北斗卫星导航系统在2020年完成全球组网,共同拓展全球业务。

4、与宝马签订TLP框架协议,智能驾驶业务再获肯定。今年2月,公司与宝马集团签署了自动驾驶地图及相关服务许可协议,公司将为宝马在中国销售的2021-2024年量产车提供L3级以上自动驾驶地图产品、在线发布与更新服务,是中国首个乘用车L3级自动驾驶地图量产订单。此次,公司再次与宝马签订TLP框架协议,进一步巩固了公司产品在智能汽车位置服务领域的领先地位,表明公司在汽车全面智能化、网联化、电气化的创新变革中持续获得市场的高度认可,能够通过强势头部客户带动更多项目落地,有利于促进公司盈利能力和经营业绩的不断提升。

5、《交通强国建设纲要》发布,关注前沿技术革命,智能驾驶再迎利好。纲要指出,未来应瞄准新一代信息技术、人工智能、智能制造、等世界科技前沿,加强对可能应发交通产业变革的前瞻性、颠覆性技术研究;加强智能网联汽车(智能驾驶、自动驾驶、车路协同)研发,形成自主可控完整产业链。此外,纲要指出推动大数据、互联网、人工智能、区块链、超级计算等新技术与交通行业深度融合,推进数据资源赋能交通发展,打造智慧交通生态圈。

风险提示:1、商誉风险;2、股权质押平仓风险;3、应收账款坏账风险。

(3)招商计算机:用友网络:籍“鲲鹏”之翼,助推企业云服务

本周关键词:华为全联接大会上,用友联合华为发布全面适配的国产化多产品应用解决方案,我们认为双方的合作在大型企业集团具有排他性优势,既能够帮助打磨企业应用产品,又能助推企业云服务的发展,用友云将进一步快速发展,继续强烈推荐。

评论:

1、携手华为,共筑国产软硬件生态。用友与华为合作由来已久,与华为云更是深度融合,我们认为华为的打磨极益于用友产品的完善和升级,以华为为核心的自主化体系的崛起对于国产云服务的快速推进将大有裨益。公司已经完成NCCloud、A++等产品与华为GaussDB数据库、鲲鹏云服务等IT基础设施产品的适配工作,下一代ERP产品YonSuite亦在测试与部署中。双方的合作基本覆盖了公有云专属云混合云的模式,并且已进行完善的压力测试验证以及业务模拟:针对公有云客户采用华为云+华为PG数据库;针对混合云和私有云客户,TaiShan服务器+GaussDB+NCCloud的全自主可控解决方案。双方在大型企业集团的服务基础具有排他性优势,产业生态的融合有望带来更进一步的协同价值。

2、大企业是云产业主力,不必纠结私有部署。海外SaaS巨头的成长历程以及国内近几年云服务的发展已经越来越凸显出大型企业集团对云产业的核心拉动作用,服务大型企业在标准化程度上虽有让步但具备更长久的成长性。私有/混合部署是目前大中型企业IT需求的常态,但云原生技术解决了应用移植性以及定制化开发成本的问题。用友PaaS+SaaS的产品布局生态有助于提高客户粘性并通过体系内的交叉销售带来持续的再销售收入,持续开拓业务空间。

投资建议:“强烈推荐-A”投资评级。预计公司19-21年净利润为8.91/11.87/14.73亿元,稀缺型综合云服务霸主,极大的集群生态发展优势,企业信息化升级最受益标的,维持“强烈推荐-A”评级。

风险提示:云服务业务进展不达预期;人才流失风险。

(4)招商通信:深度复盘全球公有云变迁史,掘金万亿云市场

本周关键词:本篇报告对全球公有云市场变迁史以及海外云巨头成长史进行了深度复盘,同时对公有云市场的发展进行了对比,我们认为国内云市场发展尚处于导入期,云产业链具备长期高成长性,行业目前有拐点向上投资机遇,维持“推荐”评级。

评论:

1、公有云市场马太效应显著,研发实力为核心竞争力,对标全球,我们预判阿里云龙头地位有望持续强化,腾讯云、金山云、华为云有望紧随其后,其他竞争者将逐步转型或退出。互联网巨头通过“先发优势+研发实力”抢跑云市场,其他企业通过“高粘性软件应用+研发实力”持续追赶;设备商的云业务与传统业务“左右手互搏”,打造混合云为发展方向;运营商缺乏研发和运营能力,逐渐退出;小公司缺乏资金和研发能力,逐渐转型为云托管服务商。

2、云计算是对传统IT模式的颠覆,为5G时代最受益方向,具备长期发展周期。云计算是对传统IT模式从底层硬件到业务模式的颠覆,改变了核心芯片、网络体系、硬件体系、软件模式、IT服务等,对外提供按需分配、可计量的IT服务,传统IT市场空间为万亿级别,目前云计算收入在IT支出占比还较低,未来提升空间较大,尤其到了5G时代,移动互联网向人工智能+万物互联过渡,产业重心将从“端”转“云”,云计算有望在5G时代迎来发展新风口。

3、海外云巨头资本开支增速逐步回暖,有望带动云产业链走出小周期底部。从2018年Q2开始,受到宏观经济等因素的影响,海外云巨头资本开支增速开始回落,云厂商相继下调资本开支指引,而进入到2019年Q2,云巨头资本开支增速有所回暖,同比上升6.2%,我们预计未来几个季度全球云巨头有望逐步恢复到正常建设水平,带动云产业链重回高增长轨道。

4、投资建议:云产业链具备长期高成长性,重点推荐IDC:光环新网;光网络:星网锐捷、中际旭创、天孚通信、太辰光、新易盛;服务器:浪潮信息(计算机组覆盖);云视频:亿联网络、会畅通讯。建议关注:宝信软件、数据港、万国数据、英维克(机械组覆盖)、紫光股份。

风险提示:5G建设不及预期;云巨头资本开支增速下滑;宏观经济不景气

(5)招商通信:华为以芯片为引擎全面发力智能计算,利好云计算产业链发展

本周关键词:华为全面发力智能计算,推出全球首款搭载麒麟9905G芯片并支持SA和NSA双组网手机,利好云和5G发展

评论:

1、华为以芯片为引擎全面发力智能计算,打造“一云(华为云)+两翼(智能计算、智能数据与存储)+双引擎(鲲鹏+昇腾芯片)”产业布局,利好云计算产业链发展,推出全球首款搭载麒麟9905G芯片并支持SA和NSA双组网手机,5G发展进入新阶段。华为在全联接大会上提出计算产业的四大发展趋势(数据中心演变为计算中心、端和云算力同构、芯片与系统优化降低功耗、计算架构创新),面对计算产业发生的深刻变革,华为以“鲲鹏+昇腾”芯片为双引擎,在芯片、AI算法、操作系统及开放生态等方面进行了完整智能计算产品布局。目前云产业链上游的计算芯片主要被Intel、AMD、NVIDIA、Xilinx等企业垄断,在贸易摩擦的大环境下,华为全面发力智能计算,将进一步推进我国计算芯片国产化进程,利好我国云产业链(IDC、网络设备、服务器、云视频)发展。

2、海外云巨头资本开支增速逐步回暖,有望带动云产业链走出小周期底部。从2018年Q2开始,受到宏观经济等因素的影响,海外云巨头资本开支增速开始回落,云厂商相继下调资本开支指引,而进入到2019年Q2,云巨头资本开支增速有所回暖,同比上升6.2%,亚马逊、谷歌、苹果、微软资本开支增速分别从2019年Q1的6.2%、-36.5%、-47.3%、-12.6%提升至2019年Q2的9.8%、11.8%、-0.1%、1.8%,我们预计未来几个季度全球云巨头有望逐步恢复到正常建设水平,云计算长期逻辑清晰,5G和企业持续上云将带动云产业链(IDC、交换机、高密度连接器、光器件、光模块、云视频)重回高增长轨道。

3、运营商传输网络逐渐清晰,前传光模块用量和价值大幅提升,持续看好未来5G光通信行业机遇。三大运营商传输网技术方案逐渐清晰,多种前传方案并存,传输网络的融合和下沉将成为5G时代传输网新的趋势,大带宽大容量的传输设备和高速率长距离光模块将逐渐成为市场主流,同时软硬件解耦开放和运营商直采光模块等新变化将对传输设备和光模块的市场格局产生影响。针对5G潜在的多种前传方式,业界光模块技术均可提供成熟的商用方案,加上中回传的相关需求,5G传输网对光模块的需求已基本明确,对前传25G,中回传50G/100G/200G/400G光模块的需求较为明朗,持续看好未来5G光通信侧需求爆发和价值提升带来的投资机遇。

4、投资建议:5G建设进入落地阶段,5G通信网络建设落地拉动行业中上游产业进入向上周期,5G带动的IT云化趋势确立,下游物联网等应用需求逐步兴起,结合核心器件进口替代自主可控趋势,通信板块景气度持续向上。重点推荐:中兴通讯(通信设备龙头)、海能达(专网龙头拐点向上)、烽火通信(光通信设备)、天孚通信(无源光器件龙头)、中际旭创(光模块龙头)、新易盛(5G光模块+数据中心突破)、世嘉科技(射频天线及滤波器)、光环新网(IDC龙头)、天源迪科(支撑网优势企业)等。

本周组合:

重点推荐:中兴通讯、海能达、中际旭创、天孚通信、光环新网、天源迪科、中国联通

建议关注:太辰光、和而泰、宝信软件、光迅科技、世嘉科技、烽火通信、新易盛、华工科技

风险提示:贸易摩擦升级、5G建设进度不及预期、5G投资规模不及预期。

(6)招商通信:海能达:突破北欧公共安全领域,海外拓展持续强劲

本周关键词:9月22日,公司收到北欧某国当地合作伙伴的专业无线通信终端设备采购订单,主要为北欧某国公共安全客户提供DMR终端产品及相关配件。本项目合同总金额为314.36万英镑(约合人民币2,780万元)。

评论:

1、中标北欧某国DMR终端项目,海外子公司协同效应凸显

此次海能达获得北欧某国当地合作伙伴的专业无线通信终端设备采购订单,订单总金额约为人民币2,780万元,占公司2018年度经审计营业收入的0.4%。本项目主要为北欧某国公共安全客户提供DMR终端产品及相关配件。该项目由北欧某国当地合作伙伴承接,专业无线通信终端设备将由当地合作伙伴向公司采购。本项目是公司在北欧地区公共安全领域的重要突破。自2017年成功收购Sepura以来,公司大力推进欧洲营销体系整合,并取得显著成效。此次项目,公司充分发挥自主研发的DMR数字产品与子公司Sepura合作渠道的协同,实现了渠道业务在该北欧国家公共安全领域的规模订单。近年来,公司在欧洲地区综合竞争力和市场占有率不断提升,已成为欧洲最大的专网通信厂商之一。

2、公司实现与海外子公司良好融合,构建全球一体化营销体系

赛普乐深耕专网领域多年,在欧洲地区渠道优势明显,与海能达从技术、市场、产品等多个维度进行全面整合,综合竞争实力得到大幅提升。今年以来,公司海外拓展较为顺利,公告的大项目订单达历史同期最好水平,公司与Sepura和HMF整合持续深入,此次借助海外子公司良好的渠道能力,公司将自主研发的DMR数字产品输出至北欧公共安全领域,实现在欧洲地区业务的稳步拓展。未来公司将充分发挥海外子公司的渠道优势,明确分工,构建全球一体化营销体系,通过资源整合进一步提高整体效率,看好公司未来渠道能力的拓展和盈利水平的提升。

3、海外本部同时发力,把握新兴市场专网通信发展机遇

独联体、南亚、非洲等“一带一路”国家专网通信建设相对落后,但专网通信需求强劲,潜在市场空间较大,海能达凭借产品技术融合优势,在新兴市场不断取得突破。随着我国“一带一路”政策的实施,海能达积极跟随国家“走出去”,进一步深化海外新兴市场布局。公司对海外客户具有深入的理解,在海外的行业地位和品牌影响力不断提升,有望受益于“一带一路”沿线国家基础设施的建设和贸易往来的持续深化推动的市场份额提升。新兴市场缺乏前期专网技术积累,有利于公司输出自己掌握专利的PDT、DMR产品以及宽窄融合解决方案。公司凭借高质量的产品以及良好的服务不断在欧洲等发达市场以及拉美、非洲等新兴市场取得突破,全球业务实现稳健拓展。

4、宽窄融合产品成功落地验证行业宽带化趋势,打开公司增长空间

公司传统数字产品在国内外顺利拓展,新产品落地有望成为公司新增长动力。海能达是全球稀缺的具有自研宽窄融合解决方案的专网厂商,目前已陆续推出宽带集群、多模终端、多媒体指挥中心、自组网通信等多类新产品。其中,宽窄带融合产品已实现量产交付,第三代融合指挥中心也在国内外开始规模商用。在国内,2019年初,公司中标中国移动和对讲自主品牌系列终端研发与量产项目,为其提供智能宽窄融合PoC终端以及配件(中标金额为2.88亿元);在国外,公司中标非洲宽窄融合项目,为客户提供宽带系统和TETRA数字系统产品及网络建设、双模智能终端和TETRA数字终端。今年上半年公司新产品顺利落地,新产品收入贡献大幅提升,预计全年收入占比有望持续提高,打开公司增长空间。

5、海外市场持续拓展,宽窄融合新业务加速落地,公司经营拐点逐步显现,维持“强烈推荐-A”评级

公司密集中标海外项目,全球市场稳健拓展,下半年业绩可期。海外子公司整合效应日渐凸显。公司逐步从跑马圈地式的粗放型增长向以盈利为目的的精细化运营转型,现金流状况改善明显。海能达是全球稀缺的具有全套自研宽窄带融合解决方案的专网通信龙头。专网宽带化趋势已得到验证,预计将会带来数倍的市场规模增长。今年上半年公司新产品收入贡献大幅提升,成熟产品陆续得到市场认可,未来有望乘搭专网宽带化之风,实现业绩和估值双增长。预计2019-2021年归母净利润分别为7.06亿元、9.23亿元、11.51亿元,对应2019年-2021年PE分别为27.8、21.3和17.0倍,维持“强烈推荐-A”评级。

风险提示:业务拓展不及预期,费用控制不及预期,市场竞争加剧。

(7)招商计算机:首张商用牌照催化智能驾驶落地

本周关键词:9月22日,国家智能网联汽车测试示范区正式揭牌,百度、海梁科技、深兰科技等企业获得武汉市交通运输部门颁发的全球首张自动驾驶车辆商用牌照。

评论:

1、产业进展超预期,自动驾驶商用化正式开启破冰之旅。本次自动驾驶牌照是全球首次颁发自动驾驶商用牌照,相较于过去上海、广州等地颁发的示范应用牌照,商用牌照意味着无人驾驶车辆不仅可以在指定区域进行载人测试,也可以进行商业化运营的探索,是自动驾驶技术普及的重要里程碑,也标志着我国在自动驾驶领域已处于世界领先水平。据悉,武汉智能网联汽车示范区虽不是国内最早建立,但采用了当下最先进的技术,5G+北斗高精度定位系统是国内首次大范围应用,可以实现毫秒级的时延和厘米级的定位。

2、5G渐行渐近,自动驾驶加速推广。随着5G基础设置逐步完善,使用5G进行远程驾驶、车路协同等应用不再是纸上谈兵。武汉智能网联汽车示范区是全国首个基于5G通讯技术V2X车路协同协同全覆盖的示范区,一期道路全长28公里,公交车、环卫车、出租车、物流车等多种车型自动驾驶场景同时开发,已吸引国内外40多家汽车企业入驻。我们认为武汉颁发商用牌照将树立行业标杆,其余示范区有望复制其商业模式,自动驾驶商用化加速推广。

3、产业链相关企业有望提前释放业绩。在此之前,我们判断自动驾驶产业链相关企业业绩释放节点大概率在2021年,随着本次自动驾驶商用化及后续可能带来的连锁反应,我们认为行业下游需求高峰可能提前,部分商用化产品将在2020年下半年放量,相关企业业绩有望提前释放。

4、投资建议:

本次武汉商用牌照发布利好自动驾驶产业链相关公司,我们重点推进四维图新、千方科技。

四维图新:中国电子地图制作头部企业,深耕高精度地图多年,在高精度地图制作所需要的软硬件储备处于行业领先、与华为、滴滴、BBA等多方势力保持紧密合作。公司生产的高精度地图已获得产业广泛认可,承接了中国首个L3级自动驾驶地图量产订单,高精度地图有望在2021年放量。预计19-21年净利润4.78/5.15/7.25亿元,维持“强烈推荐-A”评级。

千方科技:公司V2X技术成功通过世界首例“三跨”互联网测试,智能车联产业创新中心完成自动驾驶道路测试历程超12万公里。阿里36亿入股,布局边缘计算及车路协同领域,预计19-21年净利润9.64/12.04/15.22亿元,维持“强烈推荐-A”评级。

风险提示:自动驾驶进展放缓;商誉减值风险。

(8)招商机械:补贴退坡环境下,锂电设备怎么看?

本周关键词:受6月26日正式实施的补贴退坡政策等因素影响,新能源汽车7、8月产销量连续两月出现下滑,整车销量下滑也导致整个新能源产业链投资的低迷。一方面是对销量持续低迷的担忧,一方面是电动化确定性的大趋势,在当前补贴退坡环境下,我们怎么看锂电设备行业?如何探寻产业链的投资机会?——本系列报告将作出详细解答。我国新能源汽车销量从2013年1.76万辆,快速增长到2018年的125万辆,锂电池需求量大增,带动电池企业对上游设备的投资规模。2015年国内领先设备企业先导智能、赢合科技相继上市,开启了国产锂电设备后发超越的新篇章。但2018年以来,中国汽车消费大幅放缓、新能源汽车补贴退坡、日韩电池企业即将登陆本土竞争,这些变化使得中国动力锂电池产业链进入新的行业生态,随之而来的除了更大的挑战,还有全球扩张的机遇。作为2019年锂电设备系列专题的首篇报告,本文主要介绍锂电池生产制造环节及价值量较大的核心设备,行业特点和壁垒,前段-中段-后段环节的主要企业的竞争格局,并分析锂电设备行业的格局演化方向。给予行业中性评级,看好锂电池设备行业长期发展,建议布局2020年全球锂电扩张的投资机会。

评论:

1、锂电设备按照电池生产制造流程,可以划分为前段设备、中段设备、后段设备。前段产线价值占比约40%,其中涂布机价值占75%;中段产线价值占比约30%,其中卷绕机(叠片机)价值占比70%;后段产线价值占比约30%,化成分容系统占70%,组装占30%。

2、锂电设备区别于其他行业的特点包括:①定制化研发,毛利率普遍较高,当前行业35%~45%的平均毛利率水平虽然较除隔膜以外的其余锂电原材料稍高,但下游客户对设备厂商溢价给予认可;②以销定产,存货中库存商品少,发出商品占比高,只有当客户验收完成才从预收款转为收入;③由于存货和应收账款较多,前期经营性现金流净流出较普遍,对设备企业提出资金门槛要求;④大客户粘性和技术积累相互促进,设备商集中度在提升。

3、前-中-后段环节竞争格局有差异,盈利能力前段<中段<后段。前段设备核心技术尚不自主,核心部件靠进口压缩利润。中段集中度较高,高价值量产品卷绕机受益于较高的技术壁垒,基本实现进口替代。后段掌握化成分容核心技术的龙头性价比已超越海外,高温高压等技术的稀缺性带来高盈利能力。

4、从短期格局看,先导智能、赢合科技、杭可科技(电新覆盖)等客户结构较好,地位稳固。长期看锂电设备行业集中度仍会继续提升,主要驱动在于:①下游大客户集中度提升,叠加大客户扩产意愿强;②设备企业横向整合加速,多工序集成设备成为亮点产品;③海外领先设备供应商正在逐渐丧失国内的市场份额,国产替代高端先行。

行业投资策略:2019年行业处在快速成长后的调整期,短期下游动力电池需求不确定,导致设备增速明显放缓,给予行业中性评级。虽然短期订单业绩增速承压,但看好行业长期趋势,国产龙头过去受益于下游集中度提升,行业格局逐渐清晰,将在新一轮全球锂电扩张中占据主动。建议布局2020年全球锂电扩张的投资机会,重点关注先导智能(强烈推荐),赢合科技(中性)。

风险提示:汽车行业景气度下降;下游竞争恶化,应收账款高企及设备降价。

02

科创板企业跟踪

截至2019年9月24日,本周无新增科创板企业正式发行。

加载中...