格力奥克斯再互怼 高管隔空举报产品问题真相周一见?
新京报网
原标题:格力奥克斯再互怼!高管隔空举报产品问题,真相周一见? 来源:新京报
格力举报奥克斯两个多月后,奥克斯高管实名回怼董明珠,并称格力空调在沙特曾出现产品质量问题,随后,格力高管实名回应奥克斯在沙特也出现问题。真相如何?奥克斯高管称“周一见”。
新京报讯(记者 陈维城)格力举报奥克斯一事再生波澜。
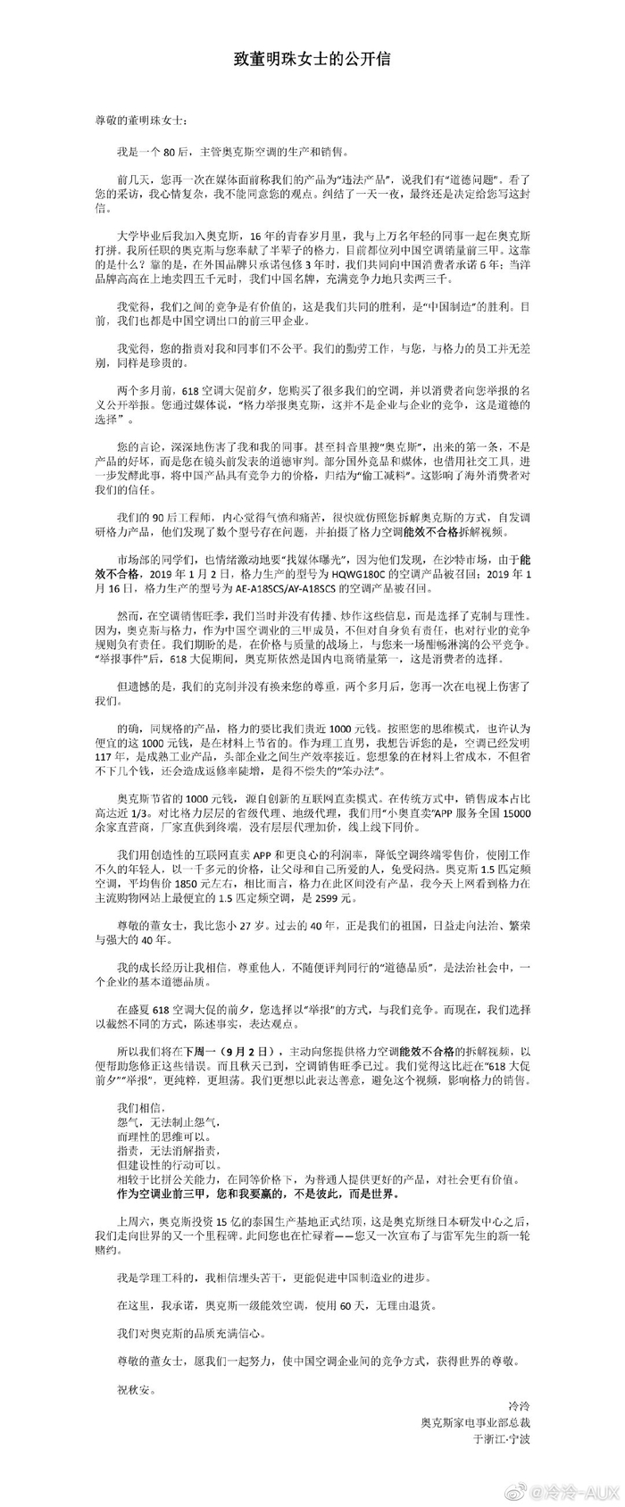
8月30日傍晚,奥克斯家电事业部总裁冷泠在个人微博上发布了《致董明珠女士的公开信》,对董明珠指控奥克斯产品违法是道德问题表示不认同。此外,提到格力出口沙特的空调产品不合格被召回;将于9月2日公布不合格产品的拆解视频。
8月30日23时23分,格力电器法务部副部长李明晶通过格力电器官方微博回应奥克斯家电事业部总裁冷泠,对于不合格产品,任何人、任何企业都有权随时监督举报,欢迎监督。确认从无格力品牌空调在出口沙特时被召回的事件。
同时,李明晶还提到,格力发现奥克斯品牌7款空调产品因能效不合格问题和安全问题被召回,奥克斯品牌空调因此被沙特政府列入“黑名单”。
今日凌晨1时48分,冷泠再次通过微博回应,称格力生产的两个型号产品因效能问题被召回3841套,并称格力海外市场售价略低于国内。再次强调“周一见”。
中国家用电器商业协会常务副秘书长张剑锋认为,两家企业是行业的“运动员”,并不是“裁判员”,如果对方有质量问题直接向执法部门提交证据,不适合公开炒作给对方定性,企业之间“以恶交恶”,也不是行业协会鼓励的方向。格力电器与奥克斯之间的竞争源于今年6月,当时地方公安、质检等部门都已介入调查,如今两个多月已经过去还没有出结果,一定程度也令该事件升级。
董明珠曾称奥克斯“违法产品”有道德问题;奥克斯冷泠:不认可
自称80后的冷泠今年38岁,为奥克斯家电事业部总裁,在奥克斯工作16年,目前主管奥克斯空调的生产和销售。
他在30日傍晚发布的《致董明珠女士的公开信》中表示,不能同意董明珠前几天在媒体面前称奥克斯的产品为“违法产品”有“道德问题”的观点。
8月28日,据中国新闻网报道,董明珠在接受专访时表示:“我们对奥克斯的举报很有价值,欢迎所有消费者维护自己的权益,督促企业进步。举报的初衷是为了推动高质量发展,要打破劣币驱逐良币的现状。”同时,董明珠还认为,一个劣质产品,低于国家强制性标准的产品,是违法产品,这跟企业道德品质有关系。
上述言论引起了冷泠的不认同,并称上述指责不公平。
双方纠纷源于今年6·18空调大促前夕。当时,格力电器发布《关于奥克斯空调股份有限公司生产销售不合格空调产品的举报信》,指出奥克斯空调价格便宜但耗电量很大,产品与其宣传、标称的能效值差距较大,能效比和制冷消耗功率的检测结论均为不合格。
在举报奥克斯之后,董明珠于6月18日早间在其自媒体披露,“格力举报奥克斯,这并不是企业与企业的竞争。对于企业来说,这是道德的选择”。
奥克斯随后做出回应。奥克斯表示,对于格力的不实举报,已向公安机关报案,并将向司法机关提起诉讼,依法保护公司合法权益,维护市场正常秩序。
冷泠在30日的公开信称,上述言论通过发酵后将奥克斯不合格产品归结为“偷工减料”,这影响了海外消费者对奥克斯的信任。冷泠强调奥克斯同规格产品比格力便宜的核心在于商业模式的差异,而并非奥克斯偷工减料。不同于传统销售模式,奥克斯互联网直卖模式的渠道,没有层层代理加价,以更低价格销售。
对此,在格力当晚的回应中,并未就上述问题正面回应。
互称对方产品在沙特存问题
格力:确认无召回产品,欢迎监督;奥克斯:周一见
冷泠在公开信中表示,奥克斯工程师们通过拆解格力产品发现,在沙特市场,由于能效不合格,2019年1月2日,格力生产的型号为HOWG180C的空调产品被召回;2019年1月16日,格力生产的型号为AE-A185CS/AY-A18SCS的空调产品被召回。
最后,冷泠还表示,将在下周一(9月2日),主动向董明珠提供格力电器能效不合格的拆解视频。同时强调,秋天已到,空调销售旺季已过,选择这个时间提供视频,可以避免影响格力的销售。
对此,8月30日晚间,格力电器法务部副部长李明晶回应称,对于不合格产品,任何人、任何企业都有权利随时监督举报,奥克斯若发现格力空调有能效不合格情况,及时举报才是对社会和消费者负责任的行为。欢迎全社会所有消费者所有同行对格力空调质量进行监督。
格力电器法务部副部长李明晶表示,经核实查证,确认从无格力品牌空调在出口沙特时被召回的事件。如对查证结果存疑,请公布格力品牌空调因能效不合格被召回的具体型号和相关证据。
李明晶还提到,格力发现奥克斯品牌7款空调产品因能效不合格问题和安全问题被召回,奥克斯品牌空调因此被沙特政府列入“黑名单”。
今日凌晨1时48分,冷泠再次通过微博回应,称格力生产的两个型号产品因效能问题被召回3841套,并称格力海外市场售价略高于国内。再次强调“周一见”。
张剑锋表示,目前事件已涉及出口产品问题,影响国内家电企业的国际形象,无论双方谁对谁错,都需要一个公正公开、可信度高的官方结果。作为行业协会来说,企业有维护行业健康规范发展的责任。
互相举报背后: 排位起变化,屡现价格战与挖人战,董明珠多次喊话奥克斯
值得注意的是,8月30日是格力电器2019财报发布日。财报显示,实现营业总收入983.41亿元,较上年同期增长6.89%;实现归属于上市公司股东的净利润137.50亿元,较上年同期增长7.37 %。空调业务营收793.25亿元,同比增长4.62%;毛利率36.02%,同比增长1.65%。
与此同时,另一白电巨头美的集团公布的半年报显示,2019年上半年暖通空调营收714.39亿元,同比增长11.84%;毛利率32.08%,同比增加1.83%。从2019年半年报看来,美的集团的空调营收也与格力接近。
此前,格力电器2018年财报显示,空调营收1556.82亿元,同比增长26.15%;毛利率36.48%,同比微降0.59%;而美的集团2018年年报显示,暖通空调业务营收1093.95亿元,占营业收入比重42.13%,同比增长14.73%,毛利率为30.63%。
不过,奥克斯非上市公司,其各项营收、净利润、各项经营数据尚不得而知。
此外,格力和奥克斯在市场上的竞争态势也处于微妙变化中。
据中怡康发布的《2018年度空调人气排行榜》显示,在线下市场,格力依然是空调市场的龙头老大。2018年线下市场零售额排名前三的空调品牌为格力、美的和海尔,其份额分别为37.6%、24.5%和11.5%。
而在线上市场奥克斯表现更强一些,2018年线上市场零售额排名前三的空调品牌为美的、奥克斯和格力,其份额分别为24.4%、23.4%和21.4%。
冷泠昨日在公开信表示,“举报事件”后,6·18大促期间,奥克斯依然是国内电商销量第一,这是消费者的选择。
中国家用电器商业协会常务副秘书长张剑锋介绍,奥克斯在互联网渠道的销量有优势,格力在年中6·18电商促销的关键时点举报,或对奥克斯空调销售产生一定影响。此外,举报时间与今年以来空调市场竞争加剧分不开。
新京报记者注意到,中怡康数据显示,格力空调在2019年Q1季度家用空调线上线下市场的表现相差较大。格力在线下市场有一定优势,零售额排名上,格力35.4%、美的30.2%、海尔12.7%;零售量排名上,美的32.0%、格力30.7%、海尔11.5%,与美的“贴身肉搏”。
不过,格力在线上市场表现不如奥克斯,更不及美的。零售额排名上,美的35.1%、奥克斯22.8%、格力16.3%;零售量排名上,美的35.1%、奥克斯24.4%、格力12.1%,格力与奥克斯差距拉大。
双方恩怨已久
事实上,格力此番举报奥克斯,并非双方首次交恶,二者恩怨已久。
2017年格力曾起诉奥克斯。2018年4月,广州知识产权法院对该案做出一审判决,认为被诉侵权产品落入原告专利权的保护范围,奥克斯公司提出的技术抗辩不能成立,判令奥克斯立即销毁库存侵权产品及制造侵权产品的专用模具,并赔偿格力经济损失及维权合理费用共4000万元。
同一天,广州知识产权法院还宣判了格力诉奥克斯侵犯其他5项专利权案件。其中在3起案件中,奥克斯被认定为不构成侵权,其余2起案件,奥克斯被认定存在侵权行为,被判按照格力诉请的全部金额600万元进行赔偿。
一审宣判后,奥克斯上诉。中国裁判文书网显示,2018年7月17日,最高法发布了奥克斯和格力电器之间的实用新型专利权纠纷二审民事裁定书。裁定书显示,驳回上诉,维持原裁定。
除了专利诉讼之外,今年以来,格力电器董事长董明珠多次在公开场合对奥克斯表达不满,认为奥克斯挖格力人才,专利侵权。
据公开报道,2010年起,奥克斯通过各种方式从格力电器挖走了300多位研发、质检等部门的核心骨干人员,力求壮大自己的科研队伍。随后,便有格力电器起诉奥克斯所售卖多型号空调侵权。
今年1月中旬在格力电器2019年第一次临时股东大会的问答环节中,格力电器董事长兼总裁董明珠曾表示:“千万不要给我讲奥克斯。现在奥克斯天天在我这里挖人,连工人都挖,甚至我的人去了他那里还要更名换姓,这是我现在的心情,偷了我们的技术,而且弄虚作假。”
新京报记者 陈维城 编辑 程波 校对 王心
责任编辑:刘万里 SF014