新浪财经

国瓷材料-陶瓷材料行业深度研究报告

DENNIS-黄爽

关注

原标题:国瓷材料-陶瓷材料行业深度研究报告 来源:DENNIS-黄爽

我们是一群极致研究上市公司基本面并实盘公开基金的小伙伴,快来加入我们!

在分析洁美的时候,留意到了同样MLCC产业链上关键的配方粉供应商-国瓷材料。翻开国瓷的发展轨迹,我们将会围绕以下2个问题来多维度剖析:

1. 从MLCC配方粉起家,国瓷到底有什么核心材料技术?

2. 这些年频频出手收购下游产业链,从上游到下游,国瓷能否多分食一杯羹?

下面是本文研究员对国瓷材料核心内容的视频版本深度解读,请直接点击观看!视频讲解一:关注公众号:蝉听教育 观看更多个股分析视频内容!

基于核心技术的材料平台▼趁着2019年中报还热乎,先看看数据,增速还是挺猛的!

国瓷说自己是一个材料平台,那么无论他延伸到多少个下游产业,无论他的产品是什么,其核心源头一定是围绕着陶瓷材料工艺,所谓百变不离其宗。那技术实力到底如何?

三环集团和东方锆业的粉体制备主要采用沉淀法:而国瓷的水热法,见上表,综合来说工艺是比较先进的。国瓷申请了“一种连续制备钛酸钡粉体工艺”专利,摘了几个核心点:

1.高活性前驱体+钡盐;连续生产工艺,彻底颠覆了传统间歇式水热合成工艺;

2.自主研发连续合成反应设备:纳米级,高纯度,高结晶度,颗粒分布均匀,分散性好;

3.世界首创商业化:60纳米级钛酸钡粉体材料,可制备10纳米级钛酸钡粉体材料;

4.与间歇式相比:能耗减低30%-40%;制备时间缩短50%。从这个专利描述可以看出国瓷具备MLCC配方粉老大的资格,以水热法工艺为核心,延伸到相关产业链也就变得可以理解了。

总结下国瓷的技术和产品:

• 继日本堺化学之后全球第二家成功运用高温高压水热工艺批量生产高纯度、纳米级钛酸钡粉体的厂家,也是国内最大的高纯纳米级电子陶瓷材料钛酸钡系列产品和 MLCC用系列功能陶瓷材料的产商。• 已形成电子材料板块、催化材料板块、生物医疗板块三个核心板块为主的业务板块,板块之间在市场、技术工艺、品质管理方面发挥高度的协同作用。

行业模式

▼从销售模式看行业特点

以直销模式为主,代销为辅。大部分产品都是直销模式,但为了开拓市场,部分产品在国外的部分地区会采用代销的模式

1. 电子材料主打产品:MLCC用配方粉价格方面:元器件和上游原材料有所区别,上游原材料基本上寡头垄断格局,保持长期稳定的合作关系,所以原材料的价格波动不会太大,但是下游MLCC元器件的客户比较广泛,还有诸多贸易商,导致元器件价格波动较大。

信用账期:下游也都是大客户,但国瓷是MLCC材料老大,不同的客户可能有不同的信用账期。国内一般直销,国外尤其是日本一般通过商社来销售。

2. 催化剂主打产品:汽车尾气处理用蜂窝陶瓷由于产品特性,一般是直销,交付给涂覆公司或者封装公司(注意,国瓷也可以自己做涂覆),也就是说国瓷是2级或3级供应商,主流模式为主机厂指定蜂窝陶瓷供应商。主机厂以及1级零部件厂商一般话语权都比较强,正常情况下行业内都会要求有一定的账期。下图红框是目前国瓷覆盖到的环节:

3. 生物医疗主打产品:齿科用氧化锆以及设备

- 国内客户:主要为牙科技工所、牙科门诊等客户,采用直销方式,直接销售氧化锆瓷块、牙科设备及耗材。有医美的需求,应该暂时不会医保集中采购?- 国外客户:主要为国外医疗器械经销商。采用买断式经销的销售方式,直接将氧化锆瓷块等齿科材料销售给国外经销商。从数据看行业特点

1. 2019年中报毛利高达49.42%,净利率也高达25.68%,毛利率在上升。3项结合管理费用占营收比例高达11.46%,技术密集型,有较强的壁垒。

2. 固定资产比例18.76%,重资产公司,业绩增长和产能利用率以及后续产能扩张有关。

3. 现金流净额1.84亿占净利润2.48亿的比例为0.74,仍然较低,现金流情况不好;

4. 应收账款占收入比例为0.90,进一步说明这个行业需要先货后钱。 营业收入10.31亿。 应收票据+应收账款:1.15亿+8.22亿=9.37亿, 应付票据+应付账款:1.66亿+1.71亿=3.37亿。

总结:平台型公司,超细粉体制备技术是核心竞争力,针对精细化工业务,主打进口替代。行业特点是产品种类非常多,下游客户比较分散但基本都需要通过客户认证或者行业监管,因此反映到应收账款的话语权不一定强,但有一定门槛。业务板块分析▼先来看下表的构成情况:

一. 电子材料板块1)MlCC配方粉MLCC指多层陶瓷电容,主要用于音视频设备、手机、电脑以及汽车领域,高端产品集中在日本,韩国企业中,中低端集中在大陆和台湾包括风华高科,三环集团,国巨电子等。陶瓷配方粉是MLCC的核心原材料,占 MLCC 成本的20%~45%(不同容量的用量不同)。

配方粉是在钛酸钡基础粉的基础上添加稀土金属氧化物进行改性制成的电介质陶瓷粉体。陶瓷粉的微细度、均匀度和可靠性直接决定了下游 MLCC 产品的尺寸、电容量和性能的稳定。(这里注意下,国瓷也有做MLCC用的电极材料,后面我们会简单介绍下)

国瓷现状:全球市占率:30%;国内市占率:80%。国瓷是全球主要的MLCC配方粉供应商。国瓷是国内首家、全球第二家运用水相法生产钛酸钡的企业,打破了日本在这一领域的长期垄断,从最初到现在走的也是进口替代的路。成本优势:陶瓷分已钛/钡/稀土为原料,日本厂商多数依赖进口,国瓷在山东东营,原材料资源丰富,生产成本比较低,与日本竞争对手类似品质的钛酸钡基础粉,价格差距在30%。

而配方粉是基于基础粉,自然也有一定的价格优势。目前达成年产1万吨MLCC介质粉的产能,如果需求稳定,产能持续释放,还有2000吨的扩能空间,以6.85 万元/吨合理价位计算,未来还有大概1.37亿左右的营收增量。

由于日系MLCC产商如日本TDK,村田淡出低端市场,转攻车电高端市场,国内中低端产商将会进一步扩大产量。对于国瓷来说,其国内市占率虽然不见得进一步提高,但由于其国内寡头垄断地位,随着下游国内产商的产量提高,将会进一步扩大国瓷配方粉的用量。而国瓷新的制造车间具备生产小颗粒、高可靠基础粉和配方粉的能力,可以满足高容、车载用高可靠MLCC 的需求,将有可能进一步分食高端配方粉市场。

竞争对手:全球 MLCC 配方 粉主要集中在日本:日本堺化学是全球最大的 MLCC 配方粉生产厂家,市场占有率 28%左右;美国 Ferro 公司及日本 化学分别位列第二和第三,市场占有率分别为 20%、14%。

国内竞争对手也是客户:(以下这些即使自己生产也不对外销售)-三环集团:具备添加剂生产能力,但仅自产自用,不对外销售;配方粉应由国瓷提供;- 风华高科:具备MLCC配方粉的生产能力;- 火炬电子:开始研发瓷粉配方以及超精细制作工艺。

市场空间:根据调研数据,目前全球 MLCC 配方粉市场需求 5 万吨, 其中 70%市场份额属于自产自用,30%配方粉需要向外部供应商采购,外购市场需求大约 1.5 万吨。

从招商证券的报告看,5G手机单机MLCC使用量相对于普通手机,使用量从300~500颗增加到550~990颗,提升了80%~200%;同时在电动汽车方面,纯电动汽车使用的MLCC颗数是汽油车的6倍。增长率约10%。

总结:已经是国内老大,市占率很难有大的提升,但可以跟着下游MLCC稳步增长。

2)电子浆料把金属的导电粉末,加连接体和有机载体进行搅拌混合,形成一种跟牙膏类似形态的东西。后面的工艺,就是加热烧结,做成成品。比如近年火热的太阳能电池上,正极就是用银和铝的浆料做成的,负极也是用银浆料做的。还有柔性电子、电容器、敏感元器件、集成电路等等,浆料的使用无处不在。2016年收购江苏泓源光电和东莞戍普电子,产能3000吨左右,抢先占据国内市场。

主要产品:镍内电极浆料、铜端电极浆料、银靶电极浆料、树脂银浆片式电感内电极浆料、片式电感外电极浆料、片式电感感光浆料

竞争对手:美国的杜邦和日本的贺利氏占据了60%以上的份额。国内有三环集团。市场空间:规模约 75 亿,产品技术门槛高、附加价值高,国内企业布局少。

总结:目前重点方向也是MLCC,和配方粉客户高度协同,未来保持稳步增长。3)氧化锆粉体:(手机陶瓷背板)

主要用于手机陶瓷背板/智能手表和陶瓷假牙,假牙这块后面单独介绍。由于手机的市场空间比手表大,这里只介绍陶瓷背板。随着无线充电技术逐渐使用和5G商用化即将到来,手机将摒弃对信号屏蔽的金属后盖,改而使用非金属材质----陶瓷后盖和玻璃后盖2种方案。其中陶瓷后盖的优点是表面硬度比玻璃甚至更高,更耐磨耐划伤,陶瓷的色彩可调性及手感舒适性都非常好。

陶瓷背板的缺点是后加工占成本的比例比较大,主要是由于精密陶瓷部件的加工工艺复杂、加工难度高、工时耗费大,导致综合成本比玻璃要高出很多。

良率低,在60-80%。下图价格是根据2017年底的信息,现在陶瓷价格大概在100块左右(不同手机价格会有些不同),那么现在整体价格应该比较接近玻璃方案,就看产能和效率能否跟得上了。

注意:氧化钙也可以用于指纹模组上面的盖板,一小片大概在5块钱左右。但是知了君认为虚拟指纹识别将替代实体的指纹识别盖板,而且金额比较小,因此忽略不计。

2017年12月和蓝思科技成立合资公司蓝思国瓷,国瓷占股51%。这个合资是双赢,国瓷擅长陶瓷原料,蓝思擅长后端加工。蓝思本来是国瓷的客户,玻璃盖板行业龙头之一,后又拓展了陶瓷盖板,客户有苹果,并已经打入国产一线手机品牌厂商阵营比如小米。目前已成为市场绝大多数智能可穿戴产品陶瓷粉料的主供应商。

主要客户:蓝思科技(有合资公司)、伯恩光学、顺络电子等。

竞争对手:三环集团、伯恩光学、蓝思科技、日本京瓷、顺络电子(收购东莞信柏)、长盈精密,晋城富士康、宏通陶瓷、丁鼎陶瓷,比亚迪,通州湾新材料等。

其中三环集团是唯一掌握从粉体到成品全制程技术及工艺的企业,甚至连95%以上的设备都自制,是蓝思最强劲的竞争对手,这也就能理解了蓝思为什么和国瓷合资。前面我们分析过,国瓷的粉体理论上是比三环更好,那么国瓷和蓝思的联手,将进一步提高竞争力。

总结:玻璃、陶瓷后盖取代金属是长期趋势,而陶瓷性能突出,是中高端手机差异化首选。在中低端产品上玻璃仍然会是主流趋势。因此玻璃背板的竞争以及5G的推广速度将会影响他的放量。对于公司来说,5G推广速度不可控,但如果能解决成本高/良率低的问题,将有可能会逐步分食玻璃背板的市场。

4)氧化铝、氮化铝

1. 超细高热稳定性氧化铝材料-----锂电池隔膜涂覆行业主要客户涵盖了这个行业所有优质企业,随着新能源车的发展,将继续放量。

2.高端高纯超细氮化铝粉体项目------用于半导体打破了日本长达30年的垄断,解决了国内高导热基板基础材料的瓶颈问题,已获得客户认可并且量产,未来会向下游基板发展来增加附加值。

需要注意的是:年产5000吨高纯超细氧化铝材料项目已经暂停,只投资了5280.58万元。国瓷给出的解释是高纯超细氧化铝在蓝宝石等应用方面市场发生了较大变化,经谨慎研究,拟暂缓相关投资进度。剩余30,975.39万元全部用于支付收购王子制陶100%股权的部分价款。

知了君觉得可能也有缺钱的因素吧。

总结:看着挺高端,说明了在材料方面的实力还是可以的。但这块占比不大,而且原本要投资的也暂停了,就不详细介绍了。

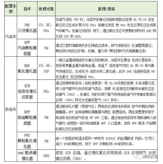
二.催化材料载体、涂层、活性成分和各种助剂作为车用催化剂的主要组成部分,用于汽车尾气处理。国六标准 2020 年起实施,是目前世界上最严格的排放标准之一,比国五限值加严 40%~50%以上。

以下内容中基本都会用到蜂窝陶瓷,感兴趣的可以学习下:

车用催化剂主要结构:

1.载体(蜂窝陶瓷,占催化剂总质量的80%以上);

2.催化剂涂覆 - 贵金属:铂、钯、铑。铂和钯对CO和HC的催化转化效果好,铑对NOx的效果好。 - 稀土氧化物:以铈和锆为主,储放氧材料,拓宽催化剂的空燃比窗口。

- 改性氧化铝:具有大比表面积,使贵金属在其上高度分散,提高催化剂的催化性能。- 其他助剂:提高催化性能及涂层的粘性强度。贵金属是主要活性组分,但是只有贵金属是不可能发挥催化作用的,在工业的实现上也非常困难;稀土氧化物和改性氧化铝本身对汽车尾气没有催化性能,但是和贵金属发挥协同作用,可以提高催化效果。

这里可以看出,想要降成本,在无法掌控贵金属价格的情况下,从个其他几个材料以及配方上动脑筋反而可以最大限度扩大效果和降低成本。

载体原料:以高岭土、滑石和氧化铝为原料,通过高温反应合成堇青石。国内高岭土的实验生产已经成功,但处理成本较高,两个矿带出产的原料所含杂质元素有差异,导致颗粒有差异。目前国外原料的成本更低,优先选择国外进口,推测是美国。

生产基地和产能:王子制陶(已有10年以上)和东营工厂(2018年一期投产)。目前共1700万升。

价格以DPF为例:由于体积的原因柴油车更贵,小轿车便宜但是数量大。大小售价会有不同,小的约80/升,大的约120元/升,平均约100元/升,单车载体计算,重卡常规品种平均按18-20升算,一件DPF价值在2000元左右。

看看国瓷是怎么布局的?2016 年11 月~2017 年 5 月年先后收购了如下企业:- 江苏天诺(55%股权),分子筛,甲醇制烯烃(MTO)和甲醇制丙烯(MTP);- 江西博晶科技(100%股权),稀土氧化物和铈锆固溶体;- 宜兴王子制陶(100%股权),蜂窝陶瓷。

这就很有意思了,可以看到国瓷的收购加上已有的高热稳定性氧化铝高端催化材料,覆盖了除贵金属以外的全部材料,这也使他成为目前全球唯一一家能够为客户提供除贵金属以外的全系列催化材料解决方案的供应商,并计划打造国际一流的蜂窝陶瓷产业园。质量方面,产品直通率(也就是一次合格率,不用返工)提升到90%以上。

简单点说,国瓷的优势是(国瓷旁白:要么不做,要做就做到性价比最高):- 通过提高稀土氧化物和改性氧化铝的性能,从而提高催化剂的催化效果,可以从技术角度降成本;- 除贵金属以外全部自制,有成本优势。- 配方和烧结比较关键,趋势是薄壁化,需要粉体材料足够细,配方足够均匀,公司配方材料和烧结的技术具有一定的优势。

目前进展:蜂窝陶瓷正在切入国六应用的换挡期,上半年汽油机方面,GPF公告进展顺利,现在发货数量正在逐步增长;柴油机方面,直通式载体(SCR/DOC)及壁流式载体(DPF)都已进入国六、T4验证阶段,并取得了阶段性的结果。上半年OEM市场份额明显上升,随着GPF的上量,下半年增长预计将加速。

市场开拓:新增国内外客户30余家,成功进入国产主流汽车的国六公告目录。威孚有合作,庄信万丰、巴斯夫的合作需要时间,国外比较大的汽车厂家刚审厂完毕,在给巴斯夫验证。部分供给国内外催化剂涂覆生产厂家。另外催化剂有使用寿命,如跑三到五万公里后催化剂失效,DPF堵塞等,也需要替换新的DPF。也就是说除了新车市场还有售后市场。

竞争对手:外资:美国康宁和日本NGK和Denso,占据全球 90%左右市场份额。Denso 仅供丰田使用。国内:集中分布在山东、江苏等地,比如宜兴化机、凯龙蓝烽。 奥福环保(预计科创板上市),国六标准SCR、DOC、DPF、TWC、GPF等载体量产。

行业壁垒:1. 超低热膨胀系数、大尺寸载体模具制造及烧成工艺、造孔控制等一系列关键核心技术。2.车辆工作环境涵盖山地、高寒、涉水等多样化环境,而尾气自发动机直排后将通过尾气处理系统,蜂窝陶瓷需适应零下几十度至零上几百度的工况要求,同时以TWC/SCR产品为例要求蜂窝陶瓷与主机等寿命,故主机厂商对于蜂窝陶瓷的产品准入审核极为严格(如要求较好的抗热震性、抗碎裂性等)。

行业颠覆:电动车普及对催化剂的影响,从长期来看肯定是负面的,但是国瓷在汽车催化剂市场的核心逻辑是国产化替代,目前占陶瓷催化剂市场才0.5%,所以从中期看,电动汽车替代燃油车对公司的影响是微小的。

市场空间:全球蜂窝陶瓷市场规模约为100亿美金,几乎被日本和美国垄断,中国是领先的新兴汽车市场,国六标准下催化剂和 GPF 的蜂窝陶瓷需求量为 2017 年的 2.1倍,市场空间超过 119亿元。公司蜂窝陶瓷市场占有率不足1%,2020年开始实施国六标准,将极大增加蜂窝陶瓷市场的规模。国六用的铈锆材料,国瓷已经做得比国外的最好两家的性能都要好,而且成本低,验证已经到最后阶段的整车试验。如果通过基本就可以大批量应用,数量非常可观。这个材料是配合着蜂窝陶瓷一起的,可以先不计算。

总结:国瓷目前重心是快速通过主机厂验证,快速抢占康宁和NGK的份额,除了个别原材料外大部分都自制,成本优势明显,又是一条明朗的国产化替代道路。

三.生物材料

爱尔创本来是国瓷纳米级复合氧化锆产品的主要客户之一。2018年5月底,国瓷完成了对爱尔创剩余75%股权的收购,使其成为全资子公司,再一次实现了对下游的延伸。占国内市场份额约35%,占全球市场份额约10%。主营义齿用氧化锆瓷块/齿科设备、数字口腔、光通信陶瓷等业务。是中国产销量最大的氧化锆高技术陶瓷专业制造厂商之一,约占国内氧化锆陶瓷牙齿市场份额的70%。已建设数字化口腔中心和义齿精密部件加工中心。核心竞争力是拥有核心的材料优势,在国内齿科材料市场上的竞争对手很少。

研发方面:

提交专利申请3项,新增授权专利2项;新增医疗器械产品一类备案1项,二类新产品注册2项,延续注册1项;科技部“十三五”国家重点研发项目立项批复1项,“十二五”国家科技支撑计划项目验收1项。项目进展方面:爱尔创数字化椅旁开放系统解决方案通过全数字化流程,提高了诊疗的精准度,缩短了修复体交付时间,患者可在当日完成诊疗,目前已经覆盖全国二十二个省及三个直辖市,超过两百二十余家口腔专科医院、综合医院口腔科、口腔门诊已投入使用。

竞争对手:行业巨头日本东曹,美国 Sagemax 公司。同时做设备的:登士柏西诺德、义获嘉伟瓦登特等,产品种类更齐全,包括牙病预防、齿矫正修复、根管治疗及种植等口腔健康整体解决方案

市场空间:据智研咨询的数据,中国2018年假牙的市场规模为75.1亿,并且每年以10%的速度增涨。爱尔创2018年营收为2.76亿元,份额是陶瓷牙的70%,从数据反推目前陶瓷牙的市场空间为5.52亿。就算不考虑氧化锆假牙的渗透率,保守估计也有10%的行业本身增长。

四.其他材料板块

2018年年报,国瓷的产品分类统计口径发生了变化,把除以上板块的材料都并入了其他材料板块。这块毛利率的增长率最低的,虽然占营收的比重较大,但是在逐渐缩小,从2017年的44.73%缩小到了33.26%。主要是以下两类产品:高端陶瓷球:产销两旺,目前已经通过国际知名客户认证。高端液相法4N氮化硅粉体是制造高端氮化硅陶瓷的关键原料,全球仅日本一家公司可量产,价格昂贵。2018年成功完成了该产品的中试实验,性能完全达到进口水准。

解决了国瓷高端氮化硅陶瓷轴承球的关键原材料问题.陶瓷墨水:成熟产品了。也是收购过来的国瓷康立泰。2013年,陶瓷墨水基本以进口为主,但是到2018年,国产化率已经达到了90%,其中国瓷康立泰和道氏技术国内市场合计市占率已经到达了70%以上,双寡头局面基本已经确立。随着环保要求提高,陶瓷墨水大幅度降价,一些小厂商会逐渐的退出市场,预计市场会更加向龙头集中。2019年上半年稳定增长。

总结:这块不是国瓷目前的发展重心,市占率也足够高,未来保持稳定就可以了。

技术研发▼

三大科研平台:“山东省电子陶瓷材料工程试验室”、“山东省电子陶瓷材料工程技术研究中心”和“山东省企业技术中心。

主持和参与制定了:行业标准:《电子工业用高纯钛酸钡》,国家标准:《纳米钛酸钡》和《纳米技术材料规范》,国际标准:《纳米级二氧化钛》和《硅橡胶用气相二氧化硅》。

正在制定:国家标准:《纳米氮化硅》、《超细氧化钇粉》,《纳米氧化铝》。承担了多项国家级、省部级科技计划,成为了国内特种陶瓷材料领域的引领者,打破了美国、日本在本行业的垄断地位。。总结:仍在持续推进研发。

风险点

1. 大量收购带来的15亿商誉是否过高?

即使只考虑王子制陶、爱尔创和康立泰,这3家在2018年净利润1.9亿,国瓷PE为38,按10来算,估值是19亿。如果考虑其他被收购或控股的公司,整体PE会更低。以商誉15亿来看收购标的并不算贵。从绝对值来说确实有点高,需要关注爱尔创和王子制陶后续的业绩,如果发生重大的商誉减值,会对利润造成很大影响。

2. 应收账款情况:

结合短期借款情况,确实资金比较紧张。需要持续关注。另有几起诉讼也都是和应收账款有关的,下游客户比较分散,应收管控不容易。货币资金:2.64亿含其他流动资产,应收款:9.37亿。

流动负债:8.18亿:应付款3.37亿,预收款项965万,短期借款3.16亿,应付工资、税费6663万。(其中因抵押、质押或冻结等对使用有限制,以及放在境外且资金汇回受到限制的货币资金明细如下)

坏账:应收账款计提比例充分,但也显示出了国瓷的下游客户众多带来的管控风险。

短期借款:

2019半年报短期借款共3.16亿。2017年2次,其中一次为4年期。一年内到期7140万元。2018年向银行借了4次,都是1年期,共1.55亿。2019年上半年向银行借了9次,从6个月到1年都有,利率从4.79到6%都有。

总结:国瓷缺钱,可能和2018年花了8亿收购爱尔创有关。需持续跟踪偿债能力。

价值评估▼

1. 投资逻辑

围绕高端陶瓷材料行业的业务有很高的技术壁垒,国瓷的水热法是做纳米陶瓷材料得心应手的办法,业内领先地位。MLCC粉、氧化锆、氧化铝、陶瓷墨水、氮化硅都是以此技术为核心。5G,老龄化,国6标准的实行,国产化替代都带来长期的需求,公司新切入的口腔和汽车催化剂行业打开了新的增长点。

优点:大行业小公司,涉及的行业很多但都属于协同性很高的相关产品,属于东边不亮西边亮。高客户粘性,强竞争优势,通过外延式收购围绕陶瓷行业开拓新的增长点,较全的纵向产业链和丰富的横向产品种类带来成本和协同优势。

缺点:重资产,扩张依靠产能先行;产品依附于下游的景气周期关系紧密,延伸的下游产品从长期来看可能会遇到行业颠覆(比如不使用这个产品了),现金流差。由于涉及的行业多,将会增加对下游客户的管理难度。收购的公司很多,很考验整合能力。

ROE:从17年的13%提升到了18年的21%,处于ROE提升的初期阶段,王子陶瓷和爱尔创这些高毛利率业务的释放,存在进一步提升ROE的可能。

3. 估值评估

1)电子板块:2019年上半年营收增速32.95%- MLCC介质粉:2019年开始从原来7000吨扩产至年产1万吨,还有一个2000吨预留产能。以6.85 万元/吨合理价位计算:2019年:8.73亿(满产)2021年再扩产2000吨:1.37亿(满产)

- 氧化锆

市场空间:手机市场,陶瓷背板 2020 年渗透率有望提升至 10%以上。预期 2020 年手机背板用陶瓷使用规模约2万 吨,假设良率达到80%,则需求量约25000 吨。智能手表市场, 预期 2022 年智能手表背板用陶瓷使用规模将达到 4000 吨,假设良率达到 80%,则需求量可达 5000 吨。

综上预期到 2020 年陶瓷粉体需求总量约 3万吨,按照目前氧化锆 30 万/吨计算,约 90 亿规模。如果国瓷占15%的份额约4500吨。

国瓷产能:总产能6000吨,无法确认分配给假牙和背板的产能。2018年和2019年上半年产能:2500吨,其中根据年报销量假牙板块1077吨,反推陶瓷背板约1453吨.2019年新增产能:3500吨。

- 电子浆料/氧化铝、氮化硅/微波陶瓷材料和器件:占比较小,作为安全边际,不做估值。

2)催化材料板块:2019年上半年营收略跌0.84%推测没有放量,下半年开始方量。产能共1700万升,每升最低金额30元,满产5.1亿。

3)生物医疗材料板块:2019年上半年营收增速82.38%主要是2018年5月底并表,因此不能按此计算全年增速。进口品牌替代,氧化锆假牙增速10%(考虑市场本身增速和渗透率提高)根据2018年国瓷假牙板块销量1077吨,营收3.35亿,预计每吨31万元;

4)其他材料板块:2019年上半年营收增速14.45%,2018年为9.81由于市占率已经很高,预测未来每年在8%到10%之间。销售额预估

扣非净利润预估

PE 38.27,高于历史20.77的日子,不算特别底部,最近半年报出来略涨了点。目前处于成长期,盈利的确定性高,但是现金流较弱。假设PE不变,以下是扣非每股收益,2019年上半年每股收益0.31元,扣非是0.25.

后续跟踪关注重点:

1、 5G手机何时上市?下游手机厂商尤其是领导者是否有意向推广陶瓷后盖?

2、陶瓷背板供应商的技术和成本可否和玻璃竞争?

3、 氧化锆义齿的渗透率,整个假牙市场的增长率。

4、蜂窝陶瓷的客户开发情况和上量情况。5、公司短期借款的问题后续能否避免和解决,资金流是否可控。

6、对所收购公司的整合能力。

更多的内容请点击文章上方视频观看,视频部分有详细的逻辑分析过程!

提示:我们只负责将行业及企业的基本面信息分析清楚,不负责您后期的交易体系,股市有风险,投资需谨慎!

$国瓷材料(SZ300285)$ $洁美科技(SZ002859)$ $江丰电子(SZ300666)$

加载中...