新浪财经

华昌达2亿借贷案"局中局" "好处费"实为咨询服务费?

中国经营网

关注

原标题:独家 | 华昌达2亿元借贷纠纷案“局中局”:天沣天盈400万元“好处费”实为咨询服务费?

华昌达智能装备集团股份有限公司(以下简称“华昌达”,300278.SZ)与武汉国创资本投资有限公司(以下简称“国创资本”)围绕2亿元借贷纠纷案展开的隔空对垒并没有收手的迹象。

8月13日,华昌达在北京邀请包括《中国经营报》记者在内的多家媒体召开媒体交流会,公司法务部负责人魏薇再度对案件进展情况以及民间借贷背后隐藏的事件等热点问题做了介绍。此案经本报多次独家披露相关细节和证据后引发监管机构、社会公众和广大股民的极大关注。

据了解,除上述诉讼案件发生的背景、诉讼进展及华昌达应对措施外,国创资本股东天沣天盈投资有限公司(以下简称“天沣天盈”)收取400万元“好处费”的违规交易情形也成为媒体关注的焦点话题。在交流会上,华昌达方面表示,天沣天盈在经营活动中利用国资平台公司收取的类似400万元“好处费”数量、金额惊人,是私营股东天沣天盈通过国资平台谋取私利达到个人敛财为目的的经营模式。

不过,《中国经营报》记者独家掌握的相关证据显示,华昌达在2016年确曾与天沣天盈(曾用名“天风天盈投资有限公司”,2018年2月变更为“天沣天盈”)签署有《咨询服务协议》(编号:ZF-TY-2016-009号),并向公司原实际控制人兼董事长颜华下达了《委托书》,委托颜华将咨询服务费划入天沣天盈账户。

本报记者掌握的证据显示,上述《咨询服务协议》签订于湖北省武汉市武昌区中南路99号,即国创资本当时的办公场所保利广场A座48楼所在地。该份协议除盖有两家公司公章外,还分别盖有公司法定代表人或授权代表陈泽及刘翔的印章,不过并未写明协议所签署的具体日期。截至发稿时,本报记者尚无法核实上述文件中所加盖华昌华公章及法定代表人陈泽印章的真实性。

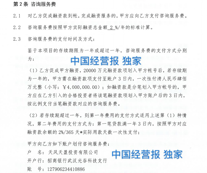
根据协议约定,华昌达拟聘请境内有咨询顾问经验的机构为其“补充流动资金借款”项目提供咨询服务,融资金额为2亿元,天沣天盈遂接受华昌达邀请担任上述融资项目的咨询顾问,天沣天盈为华昌达提供的主要服务内容包括:向其推介有投资意向的资金方,并协助其就融资相关事宜与资金方进行沟通、谈判以促成签订合作协议;安排专人为其提供咨询服务工作人员,协助联系各方等。

“上述2亿元融资款一经划入华昌达账户,即视为天沣天盈已完成融资的咨询服务。”协议约定,天沣天盈促成融资款到账,完成融资任务后,华昌达需向天沣天盈按实际融资金额的2%支付咨询服务费。咨询服务费的支付方式包括:2亿元融资款项划入华昌达账户后,若存续期为一年,华昌达需在融资款项支付至账户3日内一次性付清400万元;如融资款分笔划入华昌达账户,华昌达需按比例支付当笔融资款对应的咨询服务费。

根据国创资本提供的转账凭证,2016年7月25日,国创资本经汉口银行营业部向工商银行十堰六堰支行转账2亿元,收款人户名为华昌达,备注为“现金平台借款”。

本报记者掌握的证据还显示,华昌达向颜华下达了《委托书》,委托颜华将咨询顾问费划入天沣天盈在招商银行武汉光谷科技支行开设的公司账户。该《委托书》盖有华昌达公章及受托人颜华签名及手印。

对于上述《咨询服务协议》及《委托书》的真实性,魏薇告诉记者,此前公司对此并不知情,在庭审时,我们还没有了解到400万元好处费的事情,直到颜华在个人声明中披露细节后公司才知道,“公司从未和天沣天盈签署过委托服务相关协议,公司对400万元咨询顾问费不知情,也从未给颜华出具过支付咨询费的委托书”。

“公司曾在二审判决作出之前,向湖北省高院提交了一份新的证据,即颜华签署的《声明》,以及一段视频,然而湖北高院均未采纳,遂驳回华昌达的上诉申请,维持原判。”华昌达方面表示。

对于400万元费用的汇款记录,华昌达及天沣天盈分别向本报记者提供了汇款凭证和收款回单。记者对比发现,汇款凭证和收款回单登载的各项信息都相吻合。

颜华银行转款记录显示,2016年7月25日,颜华通过工商银行将费用转入天风天盈投资有限公司(以下简称“天风天盈”)银行账户,代理人为胡凯。天沣天盈收款回单显示,公司于当天收到了该笔费用,付款人账号及姓名显示为颜华。

华昌达方面在8月13日的交流会上表示,颜华为获取借款向国创资本相关利益方支付400万元好处费,并向借款中间人李晴霞支付200万元好处费;该巨额好处费是获取借款的前提条件,并且可以免除正常的贷款审查程序。

“国创资本私营股东天沣天盈与中间人勾结,收取合计600万元巨额贿赂,不履行规定的尽调审查程序违法发放巨额贷款,造成国有资产重大损失,涉嫌严重贿赂犯罪。”华昌达方面表示,我们认为,国创资本在贷前、放贷以及贷后管理的整个过程中,存在至少6大类33项过错,包括:非法从事信贷业务、业务来源非法;贷款程序存在重大过错;必须提供的文件未提供即签订合同并发放贷款;前提条件未满足即发放借款;全面失守的贷后管理。

该笔2亿元借款的核心当事人颜华在此前出具的个人声明中也明确表示,上述400万元系“好处费”而非咨询顾问费。“李晴霞说需要给国创资本的相关利益人2%的好处费,不然就不能获得借款,我为了获得贷款就答应了。国创资本没有提出对华昌达进行现场核实了解上市公司的经营情况以及贷款需求,说给了好处费,就可以通融走绿色通道,正常的贷款审查程序都可以免掉。”据颜华在声明中介绍,在国创资本放款的当天即2016年7月25日,其就把400万元打入了李晴霞给的天沣天盈银行账户,作为给国创资本相关利益方的好处费,同时通过华昌达原职员谢佺支付给了李晴霞200万元好处费。

天沣天盈法定代表人、总经理姚瑶此前在接受本报记者采访时确认,公司对公账户确曾收到过颜华支付的400万元,但系财务顾问费。“公司之前与华昌达签署过咨询服务协议以及委托支付协议,华昌达曾委托颜华个人支付合同费用。公司收入属于全体股东所有,不存在颜华所称的支付国创资本个人好处费问题。”姚瑶告诉记者。

根据武汉中院近日下发的《执行通知书》及《报告财产令》,责令华昌达履行本院作出的【2018】鄂01民初3403号民事判决书确定的各项义务。截至2018年7月15日利息2012.88万元,之后至付清之日止的利、罚息以1.5亿元本金为基数按照年利率19.50%计算,即截至今年6月30日的本金及利、罚息总计1.99亿元。

“国创资本及其相关利益方联合中间人违法收受巨额贿赂而导致上市公司遭受重大损失,未经上市公司董事会、股东会决议、上市公司公告等即违法合谋诈骗广大股民利益,已给上市公司、股东、投资者、广大股民乃至整个证券市场带来巨大风险;武汉市中级人民法院以及湖北省高级人民法院的不公正审判,导致上市公司败诉承受巨额债务。”华昌达方面在媒体交流会上表示。

加载中...