新浪财经

完美世界:上市公司内部项目的整体孵化机制设计

和君咨询

关注

原标题:完美世界:上市公司内部项目的整体孵化机制设计 来源:和君咨询

(图片来自完美世界官网)

|文 / 和君股权激励研究中心

企业发展到成熟型的集团公司,往往积累了丰富的资金、资源与人才优势,但同时也会面临两大问题:

一是因为规模大、相关利益方众多、经营管理更加求稳健而丧失组织灵活性和业务创新性;

二是集团公司内部虽资源众多却无法有效利用,存量价值无法放大,新业务无法出新。

因此,如何激活组织让大象也能跳舞,如何整合公司资源、赋能新业务,使公司业务不断推陈出新,是集团公司必须要解决的问题。

完美世界经过多年的快速发展,积累了丰富的平台资源,但随着组织和规模的不断扩大,同样也面临着上述问题,尤其是在当今以“IP”为主导的娱乐行业,创新更是企业存在的生命力。在娱乐行业,一个明星或者网红可能会基于一部电影或电视剧、一个话题或现象迅速成为一个“IP”,但这样的“IP”是有时效性的,不会永远保持热度,如何在有热度的同时及时变现,并不断的创造内容和话题维持热度,达成一种相对稳定的商业模式,成为娱乐产业可持续发展的重要基础。为此,完美世界建立了内部孵化机制,为创新型人才提供平台和资源,围绕公司明星“IP”,不断孵化产业链中与“IP”相关的项目,持续推动并维护“IP”热度,实现流量循环变现。

凭借其极具特色的内部项目孵化机制,完美世界孵化出众多脍炙人口的电视、电影、综艺及游戏作品,公司业务也由单一的游戏开发,逐步演变为以电视剧、电影、综艺、游戏为核心的泛文化内容生态,未来将基于四个板块之间的IP互动,打造文化娱乐全产业链优势。和君股权激励中心深入研究完美世界的内部项目孵化机制,阐述其内部逻辑,总结提炼亮点。

一、公司介绍

完美世界2004年成立,从事游戏开发业务,凭借端游《完美世界》、《武林外传》、《诛仙》跻身国内一流游戏公司,并于2007年7月在美国纳斯达克上市,逐步成为全球知名的游戏公司平台。2008年成立完美影视,开始涉足电影、电视剧以及艺人经纪业务,陆续打造出《北京青年》、《咱们结婚吧》、《失恋33天》、《极限挑战》等影视或综艺经典之作。2014年12月,影视板块业务成功在A股借壳上市,2015年游戏板块业务顺利完成私有化,并于2016年注入上市公司,最终形成了游戏、影视齐头并进的业务格局。如今的完美世界业务涵盖影视、游戏、院线、动画、文学、媒体、教育等板块,产品遍布全球100多个国家和地区,围绕IP的多元化发展业务进行的如火如荼。

2018年完美世界实现营业收入80.36亿元,同比增加1.34%,实现营业利润18.42亿元,同比增加15.96%。在整个市场及大盘环境低迷的背景下,业绩实现稳中有进,净利润实现大幅增长。获得如此业绩,一方面是其基于IP打造的全产业链业务模式受到市场的认可,另一方面则是其内部项目孵化平台源源不断孵化出优秀项目,推动公司“IP”的持续变现。

二、内部项目孵化机制解读

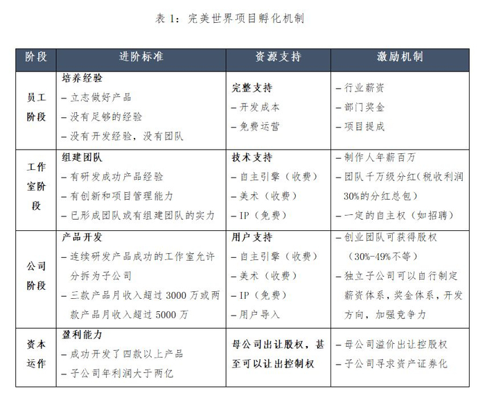
完美世界的内部项目孵化机制共分为员工、工作室、公司、资本运作4个阶段,每个阶段根据员工的能力情况,配以不同的资源支持和激励机制(如表1所示)。比如一位员工想要加入孵化机制,公司会根据员工的经验和能力,评估其所处的阶段,提供阶段所需要的资源支持和薪资结构,帮助员工从一名基础的开发人员,到组建团队、成立工作室,然后再成立公司,一步步进阶,直至进入资本市场。

以工作室阶段为例,完美世界为同时具有以下三种特质的员工创建独立工作室:(一)有研发成功产品的经验;(二)有创新和项目管理能力;(三)已经有团队或者有组建团队的实力。工作室成立之后,成为完美世界的一个小的利润单元,财务上独立核算。在资源支持方面,完美世界提供免费的IP资源,但公司的自主引擎和美术服务需要收费。在激励机制方面,工作室带头人可享有百万年薪,团队可享受税后利润的30%作为分红,另外团队在管理上具有一定的自主权,比如可按照工作室需求独立招聘等。

随着工作室人员经验及能力的不断提升,平台内部给予的资源也就越来越有限,束缚也会越来越多,成立子公司一方面可以提升游戏的开发效率,确保研发设计可以针对市场趋势快速反应;另一方面可以鼓舞员工士气,吸引新的人才加入。目前公司在北京、上海、成都、重庆、美国设有研发孵化部门,已经成功孵化出星云、不动山、玩聚等工作室,且祖龙、乐道、惊蛰、逍遥游、热点五个工作室已经独立,由完美世界(北京)数字科技有限公司(2017年更名为完美世界控股集团有限公司)统一持股。

以“乐道”为例,掌门人葛志辉对游戏开发有着很大的热情,先后在网易、巨人任职,2007年成立百战工作室,战绩卓越,曾参与开发多款国内著名网络游戏。2010年葛至辉带领团队加入完美世界,成立乐道工作室,在公司相关资源支持下,迅速成为公司旗下最具实力的王牌工作室之一,陆续开发出《神雕侠侣》、《魔力宝贝》等热门手游,多次登顶IPAD APP STORE的热门畅销榜榜首。2014乐道工作室独立,成立乐道互动(天津)科技有限公司,葛志辉控股的百战互动(天津)科技有限公司持股49%,完美世界(北京)数字科技有限公司持股51%。其后随着乐道业务的逐步拓展及资本化运作启动,完美世界进一步缩减持股比例,让出乐道的控股权,2017年1月,完美世界将持股比例减少为24.34%。

亮点解读

1、完美世界通过4个不断进阶的组织结构设计,打造出以“创新”为核心的赋能模式,不断吸引与激励优秀人才,充分利用了平台的存量价值,通过新项目打开了业务边界,实现了集团内部的资源共享和产业协同。

2、完美世界的项目孵化从种子阶段即开始,并有顶级开发系统、大热“IP”支持,项目孵化成功率非常高,未来资本化路劲可预期性较强,完美世界可以在早期以较低的价格持股,未来实现资本增值收益。

案例总结

完美世界项目孵化机制围绕集团自身的明星“IP”展开,孵化成功的项目一般是处在集团主营业务上游或下游的环节,其项目孵化成功的过程即是其产业链不断延伸的过程。由此,完美世界可凭借项目孵化机制,有效服务于其“基于IP打造文化娱乐全产业链”的战略目标,进一步巩固行业龙头地位。

加载中...