新浪财经

【兴证海外保险&策略】海外养老体系及养老资金投资概述 ——海外养老保险资金配置系列专题报告之一

新浪财经

关注

来源:张忆东策略世界

研究目的。1)本文研究了海外22个国家或地区养老保险体系及其资金配置,希望在人口老龄化、利率下行的大环境下,为优化中国养老金的资金配置从而提高投资收益带来启发。2)养老金资金在全球资本市场占据重要地位,研究其资产配置策略对投资亦有重要意义。3)我们将在后续的系列报告中分别以挪威、荷兰、美国、加拿大、日本、韩国及澳大利亚为例,探讨国际养老保险资金在利率下行周期的资金配置经验。

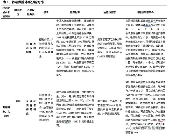
全世界各国家地区养老保险体系各异。大部分国家的养老保险体系以美国的养老保险三支柱体系发展最为成熟。中国香港和智利的养老保险体系与传统的三支柱体系差异较大:智利实行强制性个人保险制度,个人成为唯一的供款主体;中国香港实行私人托管强制性供款计划,企业与个人强制缴纳存在的公积金归个人账户所有,不参与社会统筹。此类完全积累的养老金制度体现“多缴多得、少缴少得、长缴多得”,没有横向再分配机制。

发达国家养老资金存量巨大,发展中国家增长迅速。1)美国、英国、瑞典、荷兰、日本、加拿大和澳大利亚是全球的七大养老金市场,合计资产规模为36.6万亿美元,占全球规模前22大养老金市场总和的91%。2)从GDP占比看,2017年全球养老基金占GDP超过100%的国家分别为丹麦、荷兰、冰岛、加拿大、瑞士、美国、澳大利亚及英国。3)从养老金资产增长率来看,2007至2017年十年年复合增速超过20%的国家有:希腊、法国、土耳其、拉脱维亚、罗马尼亚、马其顿、多米尼加、塞尔维亚、其中中国大陆复合增速21.0%,均为养老金GDP占比低于20%的国家。

通过更激进的股票配置提升资金收益率。1)权益类资产配置比例总体上和所在国金融市场发展水平、风险偏好程度呈正比。OECD国家权益资产配置比例总体上高于非OECD国家。在养老金Top7市场中,澳大利亚2017年权益资产占比58.2%,荷兰、瑞士、加拿大介于30%至35%。2)在Top7市场中,美国和澳大利亚的投资收益率表现出众,2017年分别为7.5%和7.3%。日本与多数欧洲国家的总投资收益率则介于2%至4%。3)养老金成为权益市场的重要投资力量。2017年,仅美国、澳大利亚、荷兰、加拿大和日本五国养老金股票投资金额占全球股票市值比重达到14.86%。

启示:我国养老保险资金投资范围有望拓宽。目前,我国10年期国债到期收益率约为在3.20%,处于下行周期。我国企业年金基金和基本养老保险基金投资范围分别自2013和2015年扩大,央行票据、公司债券、证券投资基金、股票、股权和股指期货等品种的加入。在金融开放的大背景下,养老保险资金投资标的拓宽及海外投资经验有利于我国养老保险资金获得稳定的长期收益率。

风险提示:1)资本市场波动;2)保费收入不达预期;3)保险行业政策变动风险;4)公司经营风险。

—●●●●—

报告正文

—●●●●—

养老保险是世界各国应对老龄化挑战的重要举措,养老保险基金是全球资本市场的重要机构投资者。在全球实际利率水平处于低位,十年期国债收益率接近于历史性低位的经济环境当中,由于我国保险业固收类资产的配置资金比例占据保险行业资金配置的大部分,十年期国债收益率走势对保险资金的投资收益十分重要。

本文对海外养老保险体系及其资金配置做一个综述,希望在人口老龄化越来越突出、利率下行的大环境下,为优化中国养老金的资金配置从而提高投资收益带来启发。我们亦将在后续的系列报告中分别以挪威、荷兰、美国、加拿大、日本、韩国及澳大利亚为例,探讨国际养老保险资金配置经验。

1、世界主要国家养老基金体系

截至2017年底,世界人口中65岁以上人口占比8.70%,较1962年的5.05%提升了3.65个百分点。其中,高收入国家的老龄人口占比提升8.68个百分点至17.44%点;中国香港老龄人口占比提升13.41个百分点至16.30%;中国大陆老龄人口占比提升7.70个百分点至11.39%。

2017年,经济合作与发展组织( OECD )36个成员国的总退休储蓄工具( all retirement saving vehicles)为43.4万亿美元,其中养老基金(pension funds)28.5万亿美元,占比65.6%。除2008年受金融危机影响,养老基金规模下降外,2007年至今,OECD成员国的养老基金规模呈现稳步上升趋势。

在一些国家,养老基金以外的其他工具被用来为退休储蓄。例如奥地利、德国、瑞典的pension rights included in employers’ books、比利时、丹麦、法国、瑞典的养老保险合同pension insurance contracts、以及比利时、丹麦、美国的由银行、投资公司或其他实体提供和管理的其他退休储蓄工具。

狭义的养老保险是指社会基本养老保险,是国家和社会根据一定的法律和法规,为解决劳动者在达到国家规定的解除劳动义务的劳动年龄界限,或因年老丧失劳动能力退出劳动岗位后的基本生活而建立的一种社会保险制度。它是社会保障制度的重要组成部分,亦是社会保险五大险种中最重要的险种之一。广义的养老保险包括社会基本养老保险和商业养老保险两部分,后者是以获得养老金为主要目的的长期人身险,是年金保险的一种特殊形式。

世界银行在其1994年出版的《防止老龄危机——保护老年人及促进增长的政策》中首次提出公共养老金计划(第一支柱)、职业养老保险计划(第二支柱)和个人储蓄计划(第三支柱)“三支柱”的概念。2005年世行提出“零支柱”和“第四支柱”的概念,将“三支柱”扩展为“五支柱”。但从养老基金的运行现状来看,当前各国主要采用“三支柱”模式。

全世界各国家地区养老保险体系各异,根据咨询机构韬睿惠悦咨询公司(Towers Watson)2019 年 2 月发布的最新全球养老金市场研究(Global Pension Assets study 2019),2018年全球前22 大养老金市场合计管理规模 40.17 万亿美元,同比下滑 3.3%。我们选取这22个养老金市场所在的国家和地区,对其养老保险体系进行分析和对比。大部分国家的养老保险体系都与世界银行提出的多支柱相近,其中以美国的养老保险三支柱体系发展最为成熟,而中国大陆也在不断发展三支柱养老保险体系。此外,中国香港和智利的养老保险体系与传统的三支柱体系差异较大,智利的养老保险是强制性个人保险制度,个人成为唯一的供款主体;中国香港私人托管的强制性供款计划,俗称“强积金”退休养老制度,企业与个人强制缴存在的公积金归个人账户所有,不参与社会统筹,缴多缴少,完全归自己个人所有。此类完全积累的养老金制度完全体现“多缴多得、少缴少得、长缴多得”,没有横向的再分配机制,缺乏互济功能,不同收入、性别人群的养老金待遇差距悬殊。

由全球人力资源咨询公司美世咨询编制的墨尔本美世全球养老金指数,旨在审视全球各国的养老金体系,评估它们提供的福利、在老龄化趋势下所具备的可持续性以及透明度和受信任度。指数分为三个分指数:充足性、可持续性、完整性,权重分别为40%、35%、25%。其中,充足性从养老金体系的福利、体系设计、储蓄、税收支持等指标进行评估;可持续性从养老金体系的养老金覆盖率、总资产、缴费、人口统计、政府债务和经济增长等指标来进行评估;完整性从养老金体系的法规、治理、保护、沟通、成本等指标来进行评估。根据2018墨尔本美世全球养老金指数,荷兰养老金以总体指数80.3位居第一,第二第三分别是丹麦和芬兰,指数值为80.2和74.5。在我们选取的22个地区中,养老金指数排名前三的地区为荷兰,芬兰和澳大利亚,排名最后三位的地区分别是中国大陆,墨西哥和印度。

美国、英国、瑞典、荷兰、日本、加拿大和澳大利亚是全球的七大养老金市场,合计资产规模为36.6万亿美元,占上述 22 个国家总和的 91%。我们选取其中的美国、荷兰、日本、加拿大和澳大利亚,对其养老金体系的发展过程进行梳理;此外,我们再选取挪威——世界上最适合养老的国家、韩国——亚洲地区的发达经济体、智利——非“三支柱”模式的强制性个人养老金制度这3个国家,一并对其养老金体系发展过程进行梳理。

2、全球养老基金资产状况

2.1、养老金资产规模及增长

根据OECD官网公布的信息,美国、英国、加拿大是世界上养老基金规模最大的国家,2017年分别为281,690亿、29,033亿和26,364亿美元;同年,上述三国养老基金GDP占比分别为145.3%、105.3%和154.7%。

经济合作与发展组织,简称经合组织(OECD),是由36个市场经济国家组成的政府间国际经济组织。根据OECD官网信息,2017年全球养老基金规模超过1兆美元的有美国(28.2兆)、英国(2.9兆)、加拿大(2.6兆)、澳大利亚(1.8兆)、荷兰(1.6兆)、日本(1.3兆)、瑞士(1.0兆)七个国家。同期,养老金GDP占比超过100%的国家有八个,均为OECD成员国,且均为发达经济体,分别为:丹麦208.4%、荷兰184.2%、冰岛164.5%、加拿大154.7%、瑞士148.8%、美国145.3%、澳大利亚130.2%、英国105.3%。养老金规模Top7的国家中,除日本外,其余国家该占比均超过100%。36个OECD成员国的加权平均占比为134.0%,算数平均占比为51.0%,中位数占比为21.7%,分别比主要的非经合组织成员国高出92.3、31.0和10.1个百分点。

从养老金资产增长率来看,2007至2017年十年年复合增速超过20%的OECD国家有:希腊47.8%、法国26.2%、土耳其22.8%、拉脱维亚21.3%;非OECD国家有:罗马尼亚115.7%、马其顿31.8%、多米尼加24.4%、塞尔维亚21.5%、中国大陆21.0%,均为养老金GDP占比低于20%的国家。养老金规模最大的七个国家近十年来养老金规模增速则保持较低水平,其中,美国2017年GDP同比增长2.2%,养老金规模增速近十年来为3.1%、澳大利亚2017年GDP同比增长2.4%,养老金规模增速近十年来为4.3%、瑞士2017年GDP同比增长1.6%,养老金规模增速近十年来为4.0%、荷兰2017年GDP同比增长2.9%,养老金规模增速近十年来为4.2%、日本2017年GDP同比增长0.8%,养老金规模增速近十年来为0.2%、加拿大2017年GDP同比增长1.3%,养老金规模增速近十年来为3.9%、英国2017年GDP同比增长1.8%,养老金规模增速近十年来为4.3%。

2.2、养老金资产配置、收益及支出

从养老金资产配置来看,OECD国家权益资产配置比例总体上高于非OECD国家,固收类资产(票据和债券、现金及存款)配置比例则低于后者。权益类资产配置比例总体上和所在国金融市场发展水平、风险偏好程度呈正比。在养老金资产Top7国家中,澳大利亚资产配置较为激进,2017年权益资产占比58.2%;固收类占比仅为16.0%;荷兰、瑞士、加拿大的权益类资产配置均介于30%至35%;日本则低于15%。此外,美国和英国单独披露了集体投资计划基金(CIS),CIS在两国养老金投资的占比均在30%左右。

“其他”类别包括贷款、土地和建筑物、未分配的保险合同(unallocated insurance contracts)、对冲基金、私募股权基金、结构化产品、其他共同基金(即不投资于股票、票据和债券或现金和存款)和其他投资。“其他”类别在澳大利亚的资产配置中占比25.7%,高于票据及债券、现金和存款的配置,这主要是由“其他”类别中的土地、建筑物和设备(合计占总资产的7%)以及在life office reserves中的净权益(合计占总资产的6%)导致的。“其他”类别在日本的资产配置中占比51.1%,远高于其他3类资产,这主要是由对证券的对外投资(合计占总资产的26%)导致的。

我们选取2017年养老金规模前7的国家中的美国、澳大利亚、荷兰、加拿大和日本(英国和瑞士由于某几年数据缺失而未选取)为样本,计算养老金股票投资与股票市值的比值。2008年,上述国家养老金股票投资金额占全球股票市值比重为25.06%。2016年比重下降较多至14.72%,随后2017年又开始缓慢上升,占比14.86%。养老金资金为市场注入长期稳定的增量资金,有利于改善资本市场的投资者结构,引导偏短期、多投机性的投资风格。从全球市场来看,养老金入市能够起到稳定股市的作用。

2017年这一年,全球养老金资产实际投资回报率(Real investment rates ofreturn of pension assets)最高的地区为中国香港20.2%(仅指香港强积金MPF schemes的数据),实际投资回报率高于8%的还有:马拉维17.8%、波兰14.5%、乌拉圭13.4%、哥伦比亚8.8%。在Top7市场中,美国和澳大利亚的投资收益率表现出众,2017年分别为7.5%和7.3%。日本与多数欧洲国家的总投资收益率则介于2%至4%。

2017年养老金支出在当年GDP中的比重为8.0%,在主要国家中居于首位。该指标高于4%的国家还有:澳大利亚6.9%、瑞士6.8%、冰岛5.8%、丹麦5.5%、加拿大4.5%、荷兰4.4%、韩国4.3%、南非7.0%、列支敦士登5.1%。

2.3、养老金资产类别

全部养老金计划分为强制性/准强制性养老金(Mandatory / Quasi-mandatory)、自动注册养老金(auto-enrolment)、自愿型养老金(Voluntary)三种。2017年,拉脱维亚和瑞典的强制性/准强制性养老金覆盖率(养老金覆盖人口占劳动年龄人口之比)达到100%。芬兰、冰岛、智利、丹麦、爱沙尼亚、以色列、保加利亚该比率高于80%。同期,韩国的强制性/准强制性养老金覆盖率仅为16.9%。

在企业年金和商业型养老金方面,将养老金资产按照对应的养老金类别——待遇确定型年金(Occupational DB)、缴费确定型年金(Occupational DC)、个人年金(Personal)进行划分,可知芬兰、瑞士、波兰、加拿大以DB为主,2017年DB计划资产占比分别为89.4%、89.1%、68.9%和60.1%;冰岛、丹麦、法国、意大利以DC为主,2017年DC计划资产占比分别为76.6%、69.1%、66.5%和64.2%;智利、捷克、斯洛伐克等国的Personal计划资产占比100%,澳大利亚、韩国、新西兰、西班牙、巴西也以Personal为主,2017年Personal计划资产占比分别为59.8%、59.1%、57.0%、54.2%和50.2%。美国三类计划的资产占比较为均衡,2017年DB占比32.1%、DC占比25.7%、Personal占比42.1%。

3、我国养老基金投资范围有望拓宽

2018年以来,我国10年期国债到期收益率从2018年1月的3.90%一路下行,2019年3月降至3.06%的低点,下行幅度超过80BP,继而开始小幅上升。目前,十年期国债收益率在3.20%左右。2013年保险行业资金有72.9%投资于固定收益类资产,2013-2018这5年间固收类资产的配置资金比例逐渐下降,但是仍旧占据保险行业资金配置的大部分。十年期国债收益率走势对保险资金的投资收益十分重要。

上市险企投资资产主要分为固定收益类投资、权益类投资、现金及现金等价物、投资性物业四大类,并以前两者为主。固定收益类投资分为债券类投资和定期存款两大类,一直是各险企最主要投资资产,2013至2018年,主要险企固定收益类资产占比虽呈现下降趋势,但占比仍然很高。

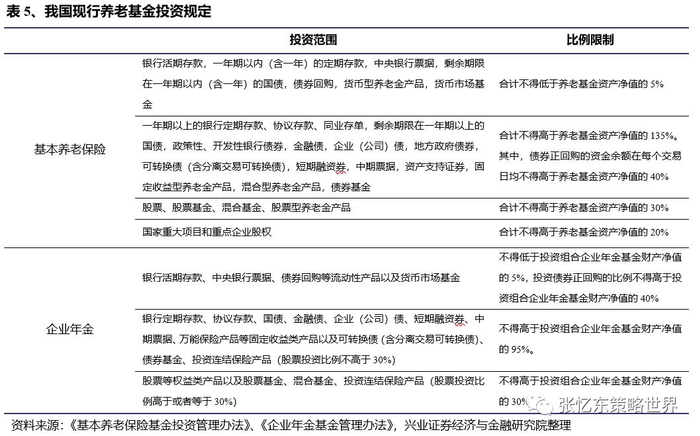
相较于保险公司的保险资金,我国国家基本养老保险和企业年金资金从资金的投资范围和投资比例上都做了具体的规定。养老基金严格的投资规定使固定收益类产品占比很高,在人口老龄化越来越突出、利率下行的大环境下,应当更加关心如何优化养老金的资金配置从而提高投资收益。

20世纪80年代,专业性养老金管理公司率先在拉丁美洲十几个国家成立,随之在全球化养老基金投资浪潮中,占有越来越重要的市场地位;中国香港强积金的正式运转和澳大利亚超年金取得的业绩也证明了养老金管理公司的重要作用。中国养老资产管理行业发展空间巨大,随着养老保险制度改革的加快,养老金市场空间巨大,养老金管理公司在未来会有很大的用武之地

2015年11月建信养老金管理公司成立,作为国内第一家“试点”养老金管理公司,引起广泛关注。2016年底,国务院办公厅印发《关于全面放开养老服务市场提升养老服务质量的若干意见》提出稳步推进养老金管理公司试点,按照国家有关规定积极参与养老金管理相关业务,做好相关受托管理、投资管理和账户管理等服务工作,为养老金管理公司的蓬勃发展打开制度之门。2019年7月20日,国务院金融稳定发展委员会办公室发布《关于进一步扩大金融业对外开放的有关举措》,其中“允许境外金融机构投资设立、参股养老金管理公司”这一举措有利于增加主体类型,增强市场活力,引入成熟养老金管理经验,提升养老金投资管理水平。下一步,银保监会将推动完善相关法律法规,并继续采取成熟一家、批准一家方式,会同相关部委共同做好养老金管理公司许可准入工作。

4、风险提示

保险公司发展面临以下风险:1)资本市场波动;2)保费收入不达预期;3)保险行业政策变动风险;4)公司经营风险。

相关报告:本报告中涉及的行业观点及标的研究内容全文均整理自已发布的报告,完整的研究观点和风险提示请参阅正文中提到的相关研究报告全文。

两朵乌云和拨云见日——中国权益资产投资策略报告

中国内地已成港股最大外地投资来源 ——港交所《现货市场交易研究调查报告2018》点评

沉睡的菲利普斯曲线或将苏醒?联储降息之路并非坦途 ——从周期角度看美国通胀

突围,中国核心资产的新征程 ——中国资本市场(H+A)投资策略报告(6月11日海外中期策略会演讲内容)

突围,中国核心资产的新征程 ——中国资本市场(H+A)投资策略报告(6月10日海外中期策略会PPT)

夏日寒风,以战促和的代价及黄金坑 ——中国权益资产投资策略报告

夏日寒风,核心资产的“黄金坑” ——中国权益资产投资策略报告

夏日寒风,N型走势的第二折 ——中国权益资产投资策略报告(简要版)

核心资产牛市的大趋势及小波段 ——中国资本市场(A+H)投资策略报告(4月23日海外春季策略会PPT详细版)

基本面“预期差修复”继续,精挑细选 ——中国权益资产投资策略(简要版)

拥抱基本面的确定性,利用快涨后的颠簸

基本面和机构资金驱动行情

兑现“倒春寒”,回归基本面

倒春寒时节,科创、开放打造行情新方向 ——中国权益资产投资策略报告

这个春天有点热 ——中国权益资产投资策略报告

春水泛滥,A股和港股的春季行情继续 ——中国权益资产投资策略报告

中美携手反弹第一季,且共从容——中国权益资产投资策略报告

春天的声音,春天的升因;——中国权益资产投资策略报告

凡是过去,皆为序章 ——中国权益资产投资策略报告

华山只有一条路,走出险境须激活资本市场 ——中国权益资产投资策略报告

山不转,水转 ——中国权益资产投资策略报告

中国权益资产投资策略报告

螺蛳壳里做道场 ——中国权益资产投资策略报告

一溪流水泛轻舟——中国权益资产2019年投资策略

注:文中报告依据兴业证券经济与金融研究院已公开发布研究报告,具体报告内容及相关风险提示等详见完整版报告。

《海外养老体系及养老资金投资概述 ——海外养老保险资金配置系列专题报告之一》

对外发布时间:2019年07月24日

报告发布机构:兴业证券股份有限公司(已获中国证监会许可的证券投资咨询业务资格)

本报告分析师 :张忆东 

SAC执业证书编号:S0190510110012

SFC HK执业证书编号:BIS749

自媒体信息披露与重要声明

本信息材料仅为对公开资料的整理信息,不涉及分析师的研究观点及投资建议。

使用本研究报告的风险提示及法律声明

   兴业证券股份有限公司经中国证券监督管理委员会批准,已具备证券投资咨询业务资格。

   本报告仅供兴业证券股份有限公司(以下简称“本公司”)的客户使用,本公司不会因接收人收到本报告而视其为客户。本报告中的信息、意见等均仅供客户参考,不构成所述证券买卖的出价或征价邀请或要约。该等信息、意见并未考虑到获取本报告人员的具体投资目的、财务状况以及特定需求,在任何时候均不构成对任何人的个人推荐。客户应当对本报告中的信息和意见进行独立评估,并应同时考量各自的投资目的、财务状况和特定需求,必要时就法律、商业、财务、税收等方面咨询专家的意见。对依据或者使用本报告所造成的一切后果,本公司及/或其关联人员均不承担任何法律责任。

   本报告所载资料的来源被认为是可靠的,但本公司不保证其准确性或完整性,也不保证所包含的信息和建议不会发生任何变更。本公司并不对使用本报告所包含的材料产生的任何直接或间接损失或与此相关的其他任何损失承担任何责任。

   本报告所载的资料、意见及推测仅反映本公司于发布本报告当日的判断,本报告所指的证券或投资标的的价格、价值及投资收入可升可跌,过往表现不应作为日后的表现依据;在不同时期,本公司可发出与本报告所载资料、意见及推测不一致的报告;本公司不保证本报告所含信息保持在最新状态。同时,本公司对本报告所含信息可在不发出通知的情形下做出修改,投资者应当自行关注相应的更新或修改。

   除非另行说明,本报告中所引用的关于业绩的数据代表过往表现。过往的业绩表现亦不应作为日后回报的预示。我们不承诺也不保证,任何所预示的回报会得以实现。分析中所做的回报预测可能是基于相应的假设。任何假设的变化可能会显著地影响所预测的回报。

   本公司的销售人员、交易人员以及其他专业人士可能会依据不同假设和标准、采用不同的分析方法而口头或书面发表与本报告意见及建议不一致的市场评论和/或交易观点。本公司没有将此意见及建议向报告所有接收者进行更新的义务。本公司的资产管理部门、自营部门以及其他投资业务部门可能独立做出与本报告中的意见或建议不一致的投资决策。

   本报告的版权归本公司所有。本公司对本报告保留一切权利。除非另有书面显示,否则本报告中的所有材料的版权均属本公司。未经本公司事先书面授权,本报告的任何部分均不得以任何方式制作任何形式的拷贝、复印件或复制品,或再次分发给任何其他人,或以任何侵犯本公司版权的其他方式使用。未经授权的转载,本公司不承担任何转载责任。

   在法律许可的情况下,兴业证券股份有限公司可能会持有本报告中提及公司所发行的证券头寸并进行交易,也可能为这些公司提供或争取提供投资银行业务服务。因此,投资者应当考虑到兴业证券股份有限公司及/或其相关人员可能存在影响本报告观点客观性的潜在利益冲突。投资者请勿将本报告视为投资或其他决定的唯一信赖依据。

 

投资评级说明

   报告中投资建议所涉及的评级分为股票评级和行业评级(另有说明的除外)。评级标准为报告发布日后的12个月内公司股价(或行业指数)相对同期相关证券市场代表性指数的涨跌幅,香港市场以恒生指数为基准,美国市场以标普500或纳斯达克综合指数为基准,A股市场以上证综指或深圳成指为基准。

   行业评级:推荐-相对表现优于同期相关证券市场代表性指数;中性-相对表现与同期相关证券市场代表性指数持平;回避-相对表现弱于同期相关证券市场代表性指数。

   股票评级:买入-相对同期相关证券市场代表性指数涨幅大于15%;审慎增持-相对同期相关证券市场代表性指数涨幅在5%~15%之间;中性-相对同期相关证券市场代表性指数涨幅在-5%~5%之间;减持-相对同期相关证券市场代表性指数涨幅小于-5%;无评级-由于我们无法获取必要的资料,或者公司面临无法预见结果的重大不确定性事件,或者其他原因,致使我们无法给出明确的投资评级。

 

免责声明

   市场有风险,投资需谨慎。本平台所载内容和意见仅供参考,不构成对任何人的投资建议(专家、嘉宾或其他兴业证券股份有限公司以外的人士的演讲、交流或会议纪要等仅代表其本人或其所在机构之观点),亦不构成任何保证,接收人不应单纯依靠本资料的信息而取代自身的独立判断,应自主做出投资决策并自行承担风险。根据《证券期货投资者适当性管理办法》,本平台内容仅供兴业证券股份有限公司客户中的专业投资者使用,若您并非专业投资者,为保证服务质量、控制投资风险,请勿订阅或转载本平台中的信息,本资料难以设置访问权限,若给您造成不便,还请见谅。在任何情况下,作者及作者所在团队、兴业证券股份有限公司不对任何人因使用本平台中的任何内容所引致的任何损失负任何责任。

   本平台旨在沟通研究信息,交流研究经验,不是兴业证券股份有限公司研究报告的发布平台,所发布观点不代表兴业证券股份有限公司观点。任何完整的研究观点应以兴业证券股份有限公司正式发布的报告为准。本平台所载内容仅反映作者于发出完整报告当日或发布本平台内容当日的判断,可随时更改且不予通告。

   本平台所载内容不构成对具体证券在具体价位、具体时点、具体市场表现的判断或投资建议,不能够等同于指导具体投资的操作性意见。

加载中...