新浪财经

【深度】华兴源创:国际化FPD&IC检测/测试设备供应商

电子后花园

关注

原标题:【深度】华兴源创:国际化FPD&IC检测/测试设备供应商 来源:电子后花园

报告摘要

1. 华兴源创:国际化FPD&IC检测/测试设备供应商:公司主营产品为平板显示及集成电路用检测/测试设备,产品应用于国内外知名的平板或模组厂商以及消费电子终端品牌商。2018年公司营收10.05亿元,净利润2.43亿元,公司主要客户包括苹果、三星、LG、夏普、京东方、JDI等行业内知名厂商,16-18年,公司来自前五大客户的销售收入占营业收入的比例分别为78.99%、88.06%和61.57%,公司主要产品应用于LCD与OLED平板显示、集成电路、汽车电子等行业。

2. OLED&半导体检测/测试设备:大陆需求旺盛,国产化机会大:根据IHS数据,2018年全球FPD设备市场规模约180亿美元,其中LCD和OLED约各自占比50%左右,2019-2023年OLED行业设备占比逐步提升,每年行业规模维持在60-100亿美元左右。2017年全球半导体测试设备销售额达到47.0亿美元,占半导体设备整体8.3%。国家大力鼓励和支持FPD和集成电路及其装备制造业的发展,亦为包括检测/测试设备在内的专用设备行业发展带来了历史性机遇,行业发展前景良好。

3. FPD设备技术领先,集成电路设备处于规模量产拐点:公司在FPD和IC检测/测试设备领域技术领先,主要对手为精测电子、致茂电子、泰瑞达、爱德万等。公司重视技术研发的积累、技术储备与下游发展水平的匹配并保持较高的研发投入。16-18年公司研发投入分别为0.48/0.94/1.39亿元,占营业收入的比例分别为9.25%、6.83%和13.78%,研发投入一直稳定在较高水平。

4. IPO募投10亿新产能,创造新的增长点:本次预计发行不超过4010万股本,募集资金约10亿元,公司平板显示生产基地建设项目、半导体事业部建设项目和补充流动资金,给公司创造新的利润增长点。

5.盈利预测和投资建议:我们预计公司2019-2021年营收分别为13.7/18.1/25.1亿元,归母净利润分别为2.89/4.02/4.96亿元,可比公司中精测电子与公司收入结构类似,同时我们认为公司有一定估值溢价,建议IPO询价区间为24.5-25.2元(对应2019年34-35xPE,增发后4.0亿股本)。

风险提示:下游扩产进度不及预期,下游需求不及预期,公司新产品发展不及预期

报告正文

1. 华兴源创:国际化FPD&IC检测/测试设备供应商

1.1. 公司主营:FPD&IC检测/测试设备

华兴源创是国内领先的检测设备与整线检测系统解决方案提供商,主要从事平板显示及集成电路的检测设备研发、生产和销售,公司主要产品应用于LCD与OLED平板显示、集成电路、汽车电子等行业。公司在柔性OLED的Mura补偿技术、柔性OLED的显示与触控检测技术、柔性OLED的机器视觉检测技术、移动终端平板显示屏的移栽平台、移动终端电池管理系统芯片测试技术、超大规模数模混合芯片测试平台等技术方面处于具有较强的市场竞争力。

根据公司财报,2018年华兴源创营收10.05亿元,同比下降26.63%,净利润2.43亿元,同比增长16.03%,2018年营收下降的原因主要是2017年业务基数较高(iPhone X机型发布,苹果和三星当年较多新增订单)。

2016 年及 2017 年公司毛利率与可比公司精测电子差异不大。近三年,公司综合毛利率分别为 58.90%、45.03%和 55.38%。

经营性现金流稳定,持续经营能力良好。2016 年度、2017 年度和 2018 年度,公司经营活动产生的现金流量净额分别为 14,534.90 万元、14,719.64 万元和 18,443.43 万元,经营活动产生的现金流量净额与净利润的比例分别为 80.62%、70.20%和 75.81%,近三年公司现金流量良好。

1.2. 陈文源、张茜夫妇为公司实际控制人

公司股权结构中,源华创兴为第一大股东,发行前持股比例 64%,公司的实际控制人为陈文源、张茜夫妇。

1.3. 主营产品:检测设备+检测治具

公司主要产品分为检测设备、检测治具两大类:

1. 检测设备

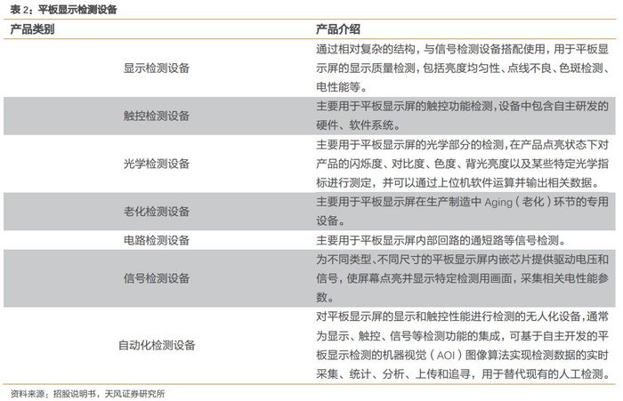
平板显示检测设备主要作用于 LCD、OLED 等平板显示器件。平板显示检测是平板显示器件生产各制程中的必备环节,平板显示检测设备可在 LCD 和 OLED 产品平板显示器件的生产过程中进行显示质量、触控、光学、信号等各种关键功能进行验证、检验、筛选和补偿修复,尤其是自动化检测设备具有精度高、速度快、无接触的优点,克服了人工检测的弊端,可有效降低平板显示厂商的生产成本。

测试机能够检测芯片功能的有效性。集成电路的测试主要包括芯片设计中的设计验证、晶圆制造中的晶圆检测和封装完成后的成品测试。公司研发和生产的集成电路测试设备主要包括测试机和分选机。测试机是检测芯片功能和性能的专用设备,测试机对芯片施加输入信号,采集被检测芯片的输出信号与预期值进行比较,判断芯片在不同工作条件下功能和性能的有效性。分选机和探针台是将芯片的引脚与测试机的功能模块连接起来并实现批量自动化测试的专用设备。

公司还有用于车载显示屏检测的汽车电子检测设备。

2. 检测治具

1.4. 下游 FPD/IC/汽车电子,苹果、三星是公司大客户

公司收入构成中,按照下游应用统计,主要有平板显示、集成电路和汽车电子等,目前平板显示行业营收占比较高, 2018 年公司营收 10.05 亿元,其中平板显示是 9.73 亿元收入。

➢ 公司客户情况:

华兴源创产品具有定制化研发的特点。由于公司产品主要为非标准化的自动化设备,客户在项目中对产品的检测性能、精度、机械性能等方面均存在一定差异,公司取得项目任务后,通常会根据客户的需求, 提供定制化服务。2018 年公司前五大客户占据公司主营业务收入的 61.57%。

按照最终实际用途口径统计,公司检测设备最终主要用于苹果公司产品的生产检测,因此苹果公司直接和间接对公司营收影响较大,2016-2018 年苹果公司对公司营收影响的金额占公司销售收入比例分别为 75.1%、91.9%、66.5%。

公司检测设备产销率维持稳定。2018 年检测设备产销率达 103.27%。公司生产环节主要是进行设备组装和质量测试,对公司产能影响较大的是生产设备规模、生产和质量测试的生产人员的数量和工作效率。

1.5. 高研发支持高毛利率

自动化平板显示检测设备的高造价影响了产品的毛利率。2016-2018 年,公司检测设备类产品毛利率分别为 57.79%、 42.76%和 52.00%。2017 年检测设备类毛利率相对较低,主要是因为当期检测设备产品以用于苹果公司新一代产品 OLED 屏幕的自动化检测设备、触控检测设备为主,主要销售对象为越南三星和苹果公司,其中对越南三星销售的产品主要为大型自动化平板显示检测设备,该类产品通常安装于客户自动化生产线上,可根据定制化需求高效完成 OLED 屏幕的触控检测等工序,相对于需要辅助人工的手动其造价较高;对苹果公司直接销售的产品主要为 OLED 屏幕触控检测设备,相对于 LCD 屏幕触控检测设备,其产品技术要求有所提高、组件成本增加。公司检测治具种类繁多、应用领域较广,因此各年间种类结构变化造成了该类产品毛利率波动。

公司研发投入一直稳定在较高水平。2016 年度、 2017 年度和 2018 年度公司的研发投入占营业收入的比例分别为 9.25%、6.83%和 13.78%。公司所处行业是一个涉及多学科跨领域的综合性行业,行业企业需要大批掌握机械系统设计、电气自动化控制系统设计、深刻理解下游行业技术变革的高素质、高技能以及跨学科的专业研发人员,行业门槛较高,行业内企业需要始终重视技术研发的积累、技术储备与下游发展水平的匹配并保持较高的研发投入。目前公司已取得了 20 项发明专利、50 项实用新型专利及 2 项外观设计专利等知识产权成果。

2. OLED&半导体检测/测试设备:大陆需求旺盛,国产化机会大

2.1. 全球 OLED 产业保持高速增长,增速领跑 FPD 产业

全球 LCD 产能向中国大陆转移趋势强烈,为面板设备国产化带来机遇。韩国、中国台湾、中国大陆是全球三大主要面板生产基地。2011 年以来,国内以京东方为首的面板厂商开始加大投资规模,我国面板产能逐渐上升。根据 WitsView 数据,2017 年中国大陆 LCD 面板产能(主要包括 PC、TV、Tablets)为 3.61 亿片,占全球总产能的 46.4%,居于世界首位。面板产能大规模向中国大陆转移,为面板设备的国产化带来历史机遇。2017 年全球显示面板出货量为 38.27 亿片,同比增长 4.9%。

可折叠的 AMOLED 面板成为改变移动设备需求状况的关键因素。自 2016 年以来,随着曲面和全屏显示器需求的增加,用于智能手机的柔性 AMOLED 面板需求不断增长。主流智能手机品牌一直在其高端产品中推广柔性 AMOLED 屏幕,以便与刚性 AMOLED 和 LTPS-LCD面板的外形设计形成差异化。高端智能手机品牌已推出可折叠应用,而这一应用只能采用柔性 AMOLED 面板。

根据 IHS 数据,2018 年柔性 AMOLED 面板出货量将达到 1.576 亿片,比 2015 年 4,650 万片增加三倍以上,年复合增长率为 50%。IHS 预测在 2020 年柔性 AMOLED 面板出货量预计将达到 3.357 亿片。在 2020 年,柔性 AMOLED 面板出货量预计将占 AMOLED 面板总出货量的 52%。

主流非晶硅面板逐渐被 LTPS TFT-LCD、AMOLED 取代。随着中高端智能手机对高分辨率智能手机显示屏的需求量日益增多,预计 LTPS TFT-LCD 面板需求量将从 2017 年的 6.56亿片增至 2018 年的 7.85 亿片,增长率为 19%。预计 2018 年用于低端智能手机和功能手机的非晶硅(a-Si)TFT-LCD 面板出货量将达到 8.07 亿片,和 2017 年的 9.65 亿片相比,减少 16%,抵消了 AMOLED 和 LTPS TFT-LCD 面板需求量的增长。

大尺寸 TFT-LCD 面板长期供过于求。据 IHS 数据,大尺寸 TFT-LCD 面板将长期供过于求,从 2018 年至 2021 年,大尺寸 TFT-LCD 面产能将增加 7770 万平方米,产能大幅提升 31%。预计 2021 年市场需求量将超过 4900 万平方米。供需过剩预计将从 2018 年的 12%继续增加到 2021 年的 23%。

中国平板显示行业迅猛发展,显示技术进步有加。随着中国平板显示产业的高速发展,整个平板显示行业已由原来的日韩台三足鼎立,转变成三国四地的产业新格局。随着中国高世代线的加快建设以及新型显示技术的发展,中国大陆在全球平板显示产业中的地位快速提升。我国平板显示产业的核心竞争力随着面板产能、技术水平的稳步提升而逐渐增强,产业整体规模持续扩大,全球市场份额不断提高,面板自给率快速攀升,技术水平与国际先进水平差距逐渐缩小,产业发展进入良性循环轨道;技术创新能力逐步提升,产业聚集区初步形成,全球影响力不断增强。

中国 OLED 产线密集投资。近年来,在重点企业和地方政府的推动下,国内 OLED 产线布局加快,不仅吸引平板显示业内企业加快项目投资,也吸引了非本行业企业涉足 OLED 领域。除了京东方(成都)在 2017 年底已量产的第一条 6 代柔性 AMOLED 面板产线外, 2018年天马、维信诺等都开始量产 6 代柔性 AMOLED 产线。未来几年内,包括和辉光电、华星光电也都规划了新的产线量产计划。

中国 RGB OLED 产能稳步提升, 2019-2020 年新增产能达到峰值。中国在 RGB OLED 产能方面、尤其是柔性面板方面增长迅速,预计未来几年会有高速的增长。中国大陆面板制造商,包括京东方、华星光电、天马、维信诺、和辉光电、信利和柔宇,均在扩大 RGB OLED面板产能。尽管许多中国(大陆)面板厂商正在建造 RGB OLED 工厂,但产能均远小于三星显示。中国的面板产能将主要针对智能手机显示器市场,同时供给虚拟现实、增强现实和车载显示。

本土产业链不断完善,形成初步配套体系。平板显示产业发展带动了上下游材料、设备和技术的发展,推动了配套产业的国产化进程,国产上、下游材料和装备在产业竞争中已经具备了一定优势:价格和成本较低;产能和技术快速成长;与国际企业相比,更贴近市场和客户,目前国内中、低世代线国产化供应体系基本建成,如京东方在玻璃基板、液晶材料等重要材料方面基本实现了本土企业配套供应;华星光电则通过与本土企业一起技术攻关,扶持配套国产化。在国内面板龙头企业带动下,产业集聚效应逐渐显现,产业链本土配套率越来越高,预计未来平板显示产业本地化配套能力将进一步提升,带动包括检测设备等相关配套企业快速成长。

2.2. 检测设备贯穿 FPD 制造全程,中前段设备国产替代空间巨大

面板产业高速发展,检测设备需求高涨。全球平板显示检测行业发展与全球平板显示产业具有较强的联动性,通常会受下游平板显示产业新增产线以及产线升级投资所驱动。近年来,受各国消费电子产业持续增长的影响,全球面板显示检测产业保持稳定增长。在平板显示产业投资方面,中国大陆在 2011 年以后开始成为全球平板显示行业投资的主要地区,而韩国、中国台湾等地区则均放缓了投资。其中中国大陆的投资主要来自京东方、天马、华星光电等中国平板显示厂商,以及三星、友达、富士康等韩国和中国台湾地区厂商在中国大陆的模组生产线投资。

显示检测行业进入壁垒高。虽然平板显示产业发展较快,但能够提供检测设备的企业较少,尤其是能够提供 Array 和 Cell 等前端制程检测设备的企业更少。国内平板显示检测行业规模正在迅速扩大,中前段设备国产替代空间巨大。AMOLED 显示面板的工艺更为复杂,良率提升难度更高,对设备的需求量和投资会更大。虽然市场容量广阔,但是在面板中前段市场的 AOI 检测,国内设备企业鲜有涉及。

检测设备贯穿面板制造全程,中国厂商集中在后端模组段。检测贯穿面板制造全程,是保证良率的关键环节。面板生产包含阵列(Array) -成盒(Cell) -模组(Module)三大制程,而检测环节是各制程生产中的必备环节。检测设备主要在 LCD、OLED 等平板显示器件生产过程中进行显示、触控、光学、信号、电性能等各种功能检测,从而保证各段生产制程的可靠性和稳定性,达到分辨各环节器件良品与否,提升产线整体良率的目的。平板显示检测设备以 LCD 检测设备为主,OLED 检测设备的市场规模增长较快。各制程检测设备技术原理存在较大差异,不同制程对应检测设备也大不相同。模组段检测设备国产化程度高,但阵列和成盒段依然主要被外资所占据。

根据 IHS 数据,2018 年全球 FPD 设备市场规模约 180 亿美元,其中 LCD 和 OLED 约各自占比 50%左右,2019-2023 年 OLED 行业设备占比逐步提升,每年行业规模维持在 60-100亿美元左右。

2.3. 半导体测试设备行业:自主可控核心环节

根据国际半导体设备材料协会(SEMI)公布的数据,在韩国等半导体制造强国以及中国等半导体新兴国家的带动下,2017 年全球半导体专用设备销售额为 566.9 亿美元,相比较2016 年 412.4 亿美元的销售额,市场规模增长率达到了 37.5%,增长势头强劲。

2017 年,晶圆制造设备达到 455.1 亿美元,占比达到 80.3%;半导体测试设备销售额达到47.0 亿美元,占比达到 8.3%;封装设备部分销售额达到 38.8 亿美元,占比为 6.8%;其它前端部分,包括 FAB 设施设备、晶圆制造和掩模设备,增加至 26.0 亿美元,占比为 4.6%。

大力发展国产集成电路产业,是我国工业转型和制造升级的关键,也是保障国家信息安全的重要手段。国家大力鼓励和支持集成电路及其装备制造业的发展,亦为包括测试设备在内的集成电路专用设备行业发展带来了历史性机遇,行业发展前景良好。

2.4. FPD 和半导体检测/测试设备行业竞争格局

平板显示检测设备企业历经十余年发展,目前在相关领域解决方案上以及产品供应上趋于成熟,从全球企业来看,主要集中于四大阵营:(1)韩国设备企业;(2)日本设备企业;(3)中国台湾设备企业;(4)中国大陆设备企业,公司的主要竞争对手主要有精测电子、台湾致茂电子、韩国赛泰克、台湾由田新技等。

目前,中国集成电路测试专用设备市场主要被国外企业占据,国内企业近几年进步较大,但是与国际巨头相比,规模和市场法份额仍然偏小。在测试机领域,主要企业包括国际企业泰瑞达Teradyne)、爱德万测试(ADVANTEST)、科休半导体(COHU)以及国内企业华峰测控、长川科技等。

3. IPO 募投约 10 亿元,创造新的增长点

3.1. 扩产 FPD&IC 设备产能

本次发行所募资金将投资于华兴源创平板显示生产基地建设项目、半导体事业部建设项目和补充流动资金,拟使用募集资金总额约 10 亿元,具体如下:

平板显示检测设备产能扩充,提升公司智能化制造水平。平板显示生产基地建设项目是公司基于多年来深耕平板显示检测设备行业的技术积累、研发优势、客户资源和对消费电子行业未来需求不断增长的预期,对目前公司现有产能的进一步扩充。通过对平板显示检测设备生产、制造、交付等全流程的深入理解,在借鉴国内外知名消费电子厂商的基础上,进一步提高公司智能化、信息化渗透程度,以打造智能工厂为目标,贯彻工业 4.0 的发展理念,提升公司“智造”水平和响应速度。

半导体事业部建设项目是公司在国家对集成电路产业大力扶持以及全球集成电路产业向我国转移趋势日趋加快的大背景下的重要布局。半导体事业部建设项目将针对 ATE、自动化分选机、测试服务解决方案和定制化测试系统四个方向进行重点研发及配套建设,就国内外集成电路测试设备领域的前沿技术建立研发跟踪机制,为公司产品提供技术保障。

3.2. 补充流动资金

开拓新的利润增长点,保证公司的竞争优势。随着公司业务规模的不断扩大,公司加强研发力量、提升生产规模、进一步提高市场占有率等方面均需要大量流动资金的补充。为提高经营灵活性和抗风险能力、加强技术开发实力,公司拟以部分本次使用募集资金35,000.00 万元补充营运资金。根据公司发展规划,在立足平板显示检测行业的基础上进一步开拓集成电路、新能源汽车等行业的应用,从而创造新的利润增长点。充足的流动资金保证也将使公司能够拥有更多的能力来保持技术的领先地位,从而确保公司的竞争优势。

4. 盈利预测和投资建议

公司各项业务发展顺利,目前收入结构中以显示面板为主,公司集成电路行业 2018 年有小规模销售, 2019 年开始有望实现较大规模销售, 公司移动终端电池管理系统芯片测试技术研发项目已经获得国际知名消费电子企业认证,并与多家客户签订订单,总金额超过 3 亿元。

根据我们对 FPD 检测设备和集成电路测试设备行业以及公司业务和未来发展情况的分析,我们预计公司 2019-2021 年营收分 别为 13.7/18.1/25.1 亿元,归母净利润分别为2.89/4.02/4.96 亿元。

可比公司中, A 股精测电子与公司收入结构类似,同时公司业务布局有两大特点:(1) FPD业务以中小尺寸为主,景气度较高;(2)集成电路设备已经取得批量订单,进展较快,我们认为公司相比较精测电子有一定估值溢价,目前股价精测电子 PE(2019E)为 32x,我们建议 IPO 询价估值为 34-35 倍,我们预测公司 2019 年 EPS 为 0.72 元,因此建议 IPO 询价区间为 24.5-25.2 元。

➢ 产品结构:公司中小尺寸特别是 OLED 占比较高,精测电子大尺寸 LCD 占比较高;

➢ 客户结构:公司以三星、LG 国际客户为主,精测电子以京东方等大陆客户为主;

➢ 半导体进展:公司已经有约 3 亿 IC 测试设备订单,进展更快。

证券研究报告:《华兴源创:国际化FPD&IC检测&测试设备供应商》

对外发布时间:2019年6月24日

报告发布机构:天风证券股份有限公司

本报告分析师:

潘暕 SAC 执业证书编号:S1110517070005

张健 SAC 执业证书编号:S1110518010002

陈俊杰 SAC 执业证书编号:S1110517070009

崔宇 SAC 执业证书编号:S1110518060002

马慧芹

加载中...