酷狗音乐、艺龙旅行等42款APP违规收集用户信息
TechWeb
原标题:酷狗音乐、艺龙旅行等42款APP违规收集用户信息 来源:TechWeb.com.cn
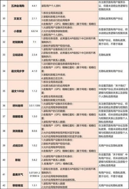
[TechWeb]7月6日消息,据广东省公安厅官方消息,近期,广东省公安机关持续开展2019年第二季度超范围收集用户信息APP清理整治工作,共监测发现1048款APP存在超范围收集用户信息行为。
其中,“酷狗音乐”、“艺龙旅行”、“语文100分”等42款APP,存在超范围读取用户通话记录、短信或彩信,收集用户通讯录、用户设备上已知账号,超权限使用用户设备麦克风等突出安全问题。
以下为超范围收集用户信息APP名单:


