新浪财经

南北船合并获确认:曾由中国船舶工业总公司分拆而成

新浪财经综合

关注

原标题:南北船合并获确认

来源:微信公号“券商中国”

南北船合并获确认,旗下8公司同晚公告

从南车北车,到神华与国电…每一次巨头合并,都带来无限想像空间,这一次,南北船的机会终于来了!

历史性时刻!8家上市公司集体公告,坐实南北船启动战略性重组!

南北船合并终于要成事实!

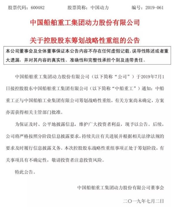
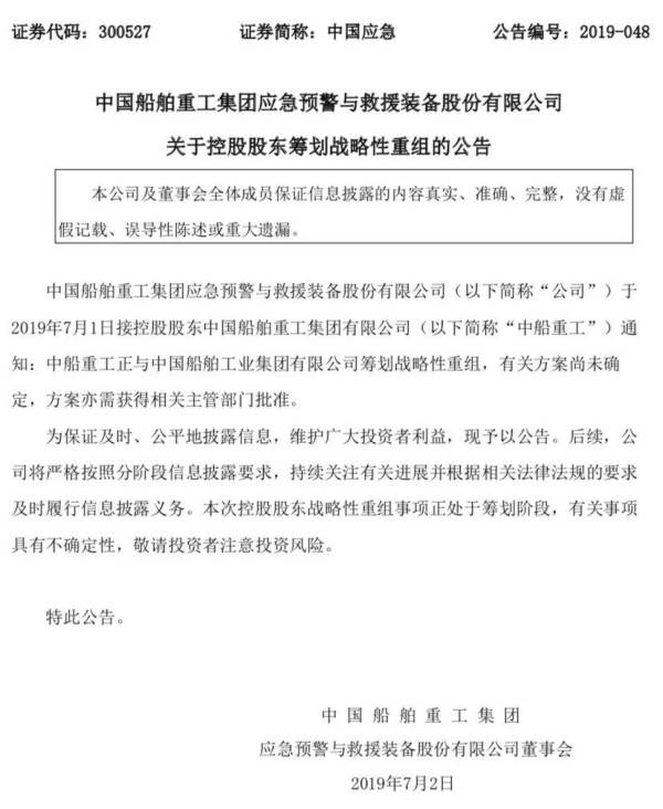
据微信公众号“券商中国”7月2日消息,1日晚间,中国重工(601989)、中国海防(600764)、久之洋(300516)、中国动力(600482)、中国应急(300527)、中船防务(600685)、中船科技(600072)、中国船舶(600150)等8家上市公司均发布公告,公司7月1日接实际控制人通知,中船重工正与中国船舶工业集团有限公司筹划战略性重组,有关方案尚未确定,方案亦需获得相关主管部门批准。

今年5月份,中船重工就召开整合重组工作推进会,称将从近期和长远发展的角度整体推动整合重组工作。今年二季度以来,南北船体系资本运作的节奏明显加快。

自6月份以来,上述8家上市公司几乎全部上涨,仅中国应急出现小幅下跌。截至7月1日,8家上市公司总市值为2501.66亿元,而在一个月前(6月1日)8家合计市值为2290.22亿元,即一个月时间,8公司市值飙升211.45亿元。

作为国企混改的重要进展,南北船合并必将影响资本市场,南北船概念股今日走势如何?南北船合并又会为中国船舶业发展带来什么深远影响?

南北船合并将成真

关于南北船合并的讨论,从南北车合并为中国中车之后,就不断出现。2016年9月,国资委主任肖亚庆谈起南北船是否会合并时说,“任何情况都可能发生。”

今年两会期间,肖亚庆在谈到优化国有资本布局时提到,要积极稳妥地推进装备制造、造船领域的战略性重组,持续推动海工设备等领域的专业化整合,不断提高资源的配置效率。坊间对此解读为:沉寂一段时间的南北船合并猜测或许成真!

据媒体报道, 5月13日,中船重工在集团总部召开整合重组工作推进会,中船重工组副书记、总经理吴永杰出席会议并讲话。

吴永杰指出,此次会议是落实中央巡视工作要求及集团公司强建、促提升、立知立改促发展部署会议的具体举措,是集团公司组抓改革落实、加快推进整合重组工作取得更多实效的重要举措。要充分发挥委的领导核心和政治核心作用,突出以军为本的核心理念,统一思想、凝聚共识,从近期和长远发展的角度整体推动整合重组工作。

国务院国资委秘书长彭华岗在4月16日也表示,关于南北船的合并,由于涉及上市公司,因此“按照有关规则,能公布的时候,企业一定会按照有关规则和要求公布”。

二季度来,资本运作节奏明显加快

2019年二季度以来,南北船体系资本运作的节奏明显加快。一方面,南船通过资产置换和重组的方式重整了旗下两个上市公司的资产,将船用动力业务归集到中船防务,同时把造船资产归集到中国船舶;另一方面,北船体系内,中国重工将青岛轨道注入上市公司,吸纳新的优质资产,同时通过破产清算,出清旗下不良资产。

其实,早在2016年开始,中国重工就不断推进资本运作。比如,当年2月份,中国重工把陕柴重工、重庆齿轮箱转让给中船重工;2017年10月,中国重工计划定增募资220亿左右,购买大船重工42.99%的股权和武船重工36.15%的股权;去年12月,中国重工又将旗下的青岛武船等股权卖给中船重工,卸下海工业务资产。

国资委研究中心有研究员此前对媒体表示,之所以要推动船舶、化工等领域战略性重组,以及海工装备、电力等领域专业化整合,主要是因为这些行业重复建设严重、产业集中度低、自主创新能力不强、市场竞争力偏弱等问题较为突出。推进区域资源整合,有利于减少同质化竞争。仅从海工装备角度来说,推进其整合主要是针对多个央企海工装备产业面临的经营困难问题,达到帮助其脱困的目的。

“两船”再次谋求合体

说“两船”为兄弟单位一点不为过。中船集团与中船重工均成立于1999年7月1日,由原第六机械工业部转制而来的中国船舶工业总公司分拆成立,是目前我国造船行业两大国企。

早在1963年9月,国务院决定将船舶工业从三机部分出来成立第六机械工业部。1982年5月,经国务院批准,在六机部135个企事业单位和交通部15个企事业单位基础上组建成立中国船舶工业总公司。

而在国企改革背景下,1999年7月,中国船舶工业总公司一分为二,成立中国船舶工业集团公司(俗称南船)和中国船舶重工集团公司(俗称北船)。时逢新一轮国企改革和央企整合的大潮,南北船再次迎来“合体”消息。

在分家之后,二十年的发展中,两家公司均已成为行业“巨无霸”,资产规模超过千亿,成为行业龙头。

中船集团:组建于1999年7月1日,是在原中国船舶工业总公司所属部门企事业单位基础上组建的中央直属特大型国有企业,是国家授权投资机构,由中央直接管理,在世界500强中名列第364位。

中船集团是中国船舶工业的主要力量,旗下聚集了一批中国最具实力的骨干造修船企业、船舶研究设计院所、船舶配套企业及船舶外贸公司,共有约60家独资和持股企事业单位,产品涵盖散货船、油船、集装箱船等主要船型和液化天然气船(LNG船)、海洋工程装备等高技术、高附加值产。

截至2017年底,中船集团拥有40余家二级单位,分布在北京、上海、广东、江苏、江西、安徽、广西、香港等地,拥有中国船舶工业股份有限公司、中船海洋与防务装备股份有限公司、中船科技股份有限公司3家上市公司。中船集团在中国香港及美国、俄罗斯、泰国等8个国家和地区设有驻外机构。 

中船重工:成立于1999年7月1日,是由原中国船舶工业总公司部分企事业单位重组成立的特大型国有企业,是国家授权投资的机构和资产经营主体,主要从事海洋装备产业、动力与机电装备产业、战略新兴产业和生产性现代服务业的研发生产。

截至2018年,中船重工已连续7年入选世界500强企业,排名第245位,位居全球船舶企业首位。拥有上市平台公司5家,境外机构18家,二级成员单位95家,其中二级企业66家,科研院所29家,总资产5002亿元,员工17万人。

中船重工拥有较强的大型成套设备和高科技产业的开发制造能力,自主开发生产了上百种非船舶产品,研制的“蛟龙号”深海载人潜水器成功下潜7062米,刷新了世界同类作业型载人潜水器下潜深度纪录;承接了三峡升船机、港珠澳大桥等国家一批重点工程,赢得同行业好评。

中船重工目前拥有11个国家级研发中心,9个国防科技重点实验室,12个国家级企业技术中心,150多个专业实验室,形成了比较完整的海军武器装备与军民融合产业科技创新体系。拥有院士12名,“万人计划”人才3名、百千万人才工程人员29名,连续四个任期荣获国务院国资委科技创新优秀企业。拥有专利13139项、其中发明专利5981项。

据研究人士指出,南北两船的合并可使双方在研发、制造和配套方面实现资源互补,同时化解造船业存在的产能过剩问题,避免内耗的产生。

两船相较,中船集团在制度建设和市场能力上更加成熟,而中船重工的研发和配套能力更强,因此合并对双方未来的发展都有利。同时,两船合并有助于发挥规模效应,提高中国全球竞争力。

基于目前我国推动装备走出去,打造面向全球的竞争新优势的战略方向,央企的合并能避免本国企业间的恶性竞标,加大海外竞争优势,提高产品的海外占有率。

合并利好国内民船、军船两领域发展

研究机构怎么看待南北船合并?

太平洋证券指出,南北船合并利好国内民船、军船两领域发展。一方面,民船是国际市场,目前,全球民用船舶需求不足,我国在高端船舶方面竞争力仍处于劣势,南北船互相抢单压价竞争不利于整体利益,也不利于提高国际竞争力。

太平洋证券认为,南北船重组将减少民船领域国内不必要的竞争以及重复建设问题,促进低端产能去化和技术进步。而在军船方面,由于南北船在军船研制上一直存在密切合作,合并后将更加利于我国海军装备实力的提升。

国金证券研报认为,南北船资产、业务部分重叠且各有侧重,南船侧重船舶制造,北船侧重船舶设计与配套,若重组成功,军船业务将更好协同、民船业务有望形成合力,突破高技术船型与共拓海外市场。

南北船概念股或将受益

在南北船合并消息之下,相关概念股自然更值得关注。Wind数据显示,共有以下8只个股被认定为是“南北船合并”概念股。

1.中国应急

公司简介:中国应急自设立以来主要从事应急交通工程装备的研发、生产和销售,是国内军用应急交通工程装备领域中规模领先、产品线齐全和研发实力突出的专业制造商之一,也是军方应急交通工程装备的重要供应商和总装单位。

主营业务:其他应急交通工程装备、应急钢制桁架桥、应急机械化桥、应急交通工程装备。

2.中船科技

公司简介:中船科技是我国大型纲结构、成套机械工程制造基地,具有建设部颁发的钢结构专业承包一级资质,收入和利润主要来自于钢结构业务。公司以大型钢结构工程、重型港口机械、特种压力容器等产品为主导。拥有设计制造我国第一台万吨水压机、第一座导弹发射架、第一台过江和地铁用隧道盾构掘进机等众多国内“第一”。

主营业务:工程咨询、工程设计、勘察、工程项目总承包,能承担多类大型项目的工程总承包业务,公司业务由产业链的制造端延伸至高附加值的设计、勘察、工程总承包等领域。

3.中国船舶

公司简介:中国船舶是中船集团核心民品主业上市公司,整合了中船集团旗下大型造船、修船、动力及机电设备、海洋工程等业务,具有完整的船舶行业产业链。目前,公司下属外高桥造船、中船澄西、沪东重机三家子公司

主营业务:业务涵盖船舶建造、修船、海洋工程、动力业务、机电设备等,在规模、品牌、技术结构、转型发展等方面具有优势。

4.中国动力

公司简介:中国动力原是军用起动铅酸蓄电池的定点生产单位,多年来公司引进了多条蓄电池专用生产线和检测设备。公司是一汽大众、上海大众、上海通用、北京现代、东风汽车、长安汽车的常年合作方,是奥迪A6、帕萨特领驭、别克荣御等中高端车型的独家配套商,国内汽车起动电池市场占有率较高并连续多年跻身于“中国汽车零部件百强企业”、“中国机械工业百强企业”。

主营业务:业务范围涵盖燃气动力、蒸汽动力、化学动力、全电动力、民用核动力、柴油机动力、热气机动力等七大动力,成为多维度的高端动力装备研发、制造、系统集成、销售及服务的上市公司。

5.中船防务

公司简介:中船防务是集海洋防务装备、海洋运输装备、海洋开发装备和海洋科考装备四大海洋装备于一体的大型综合性海洋与防务装备企业集团。公司拥有广船国际、黄埔文冲两家主要子公司,先后荣获“中国制造业500强”、“中国品牌500强”等荣誉称号。

主营业务:业务涵盖防务装备、船舶修造、海洋工程、非船业务四大板块,主要产品包括军用舰船、特种辅船、公务船、油船、支线集装箱船、客滚船、半潜船、极地模块运输船、海洋平台等船舶海工产品以及钢结构、成套机电设备等非船产品。

6.中国海防

公司简介:中国海防原是一家电子行业类高科技公司,以集成电路(IC)卡及模块封装、计算机系统集成与分销业务为主.2017年通过重大资产重组,公司置出原有资产和负债,并置入长城电子100%股权。

主营业务:水声信息传输装备、水下武器系统专项设备、压载水特种电源。

7.久之洋

公司简介: 公司主要从事红外热像仪、激光测距仪的研发、生产与销售,是国内少有的、同时具备红外热像仪和激光测距仪自主研制生产能力的高新技术企业。 公司组建有非制冷红外、制冷红外、激光产品三条生产线,能够满足不同客户定制产品或批量产品的要求。

主营业务: 红外热像仪、激光测距仪。

8.中国重工  

公司简介:中国重工是国内研发生产体系最完整、产品门类最齐全的船舶配套设备制造企业,业务贯穿整个船舶配套业的价值链,可生产从铸钢件、锻钢件等基础船舶配套材料到船用柴油机、甲板机械等复杂船舶配套设备等。

主营业务:中国重工船用齿轮箱、中国重工船用阀门、中国重工船用控制系统等。

责任编辑:梁斌 SF055

加载中...