新浪财经

华泰李超:一文读懂什么是存款保险制度 如何处置风险

新浪财经

关注

【华泰宏观李超】存款保险制度如何处置风险?

华泰证券宏观研究 李超宏观研究与资产配置

摘要

1. 核心观点

5月24日央行设立存款保险基金,在金融供给侧改革推进的背景下,完善存款保险制度成为市场热点。2015年3月《存款保险条例》出台宣布我国存款保险制度落地。我们认为,设计中国存款保险制度的关键在于限额赔付、差别费率和早期纠正制度,但由于多方原因,早期纠正和风险处置功能未能充分有效的发挥,存款保险制度仍需要改革发展,主要着力点包括:做实早期纠正机制、确立规则式处置触发机制,明确存保处置当局地位等。

2. 什么是存款保险制度?

存款保险制度是指成立存款保险机构,由各家存款性金融机构交纳保费,一旦投保机构面临破产,由保险机构为存款人支付一定存款的制度。国际上把存款保险制度分为隐性与显性两种。我国在2015年实行显性存保制度之前曾长期实行隐性存保制度,过去中央银行和财政很大程度上承担着隐性的存款保险职能,这在一定程度上助长了商业银行的道德风险。制度显性化以及体系的进一步完善有利于推进利率市场化 、保护家庭和中小企业存款者并促进建设公平竞争的银行业市场。5月24日央行设立存款保险基金,在金融供给侧改革推进的背景下,完善存款保险制度体系尤为重要。

3. 中国存款保险制度如何设计?限额赔付、差别费率和早期纠正是关键

2015年3月《存款保险条例》出台宣布我国存款保险制度落地,央行金融稳定局存款保险制度处是负责主体,《条例》结合我国国情和国际经验在限额赔付、投保主体范围、费率要求、存款保障范围做出适当性安排。我们认为,设计中国存款保险制度的关键在于三点:1、限额赔付,起始限额较高适用于我国高储蓄特性,有助于化解“存款搬家”;2、风险差别费率,其设计重点是考虑道德风险和金融稳定的关系;3、早期纠正职能,是央行维护金融稳定的重要工具,仍需进一步拓展、落到实处。

4. 为什么要采取限额赔付?主要为了防范道德风险

限额保险是指仅对存款者的部分存款提供存款保险,本质上就是对中小存款人和大额存款人的保护政策有所区分。我们认为,全额保险容易导致道德风险问题,可能会导致银行提高其经营风险偏好,不利于实现维护金融稳定的目标初衷。我们认为,限额保险主要是为了防范道德风险,目前我国限额存款保险的最高偿付额度为50万元(包含利息)。而在设定保险范围时,参考国际经验,应以居民储蓄存款为主。

5. 存款保险制度处置风险有哪几种形式?

存款保险机构相较于中央银行、监管机构和财政部门,处置机制和资金来源都更加市场化,有助于控制系统重要性金融机构的道德风险。存款保险机构的风险处置主要包括收购与承接、“过桥银行”、经营中救助、直接赔付存款等方式。由于收购与承接、“过桥银行”的处置成本更低,更有利于优化市场资源配置,目前国际上主要采用这两种方式,据国际存款保险协会(IADI)数据,截至2017年底,70%的国家可以实施收购与承接,61%可以设立过桥银行,2010年两项数据分别仅为53%和35%。

6. 存款保险制度未来仍需改革发展

我国存款保险制度在维护金融稳定方面发挥重大作用,但因早期纠正工具有限、存款保险机构法定地位不强以及强制接管程序不充分不健全等问题,早期纠正和风险处置功能未能充分有效发挥。为此,存款保险制度仍需要改革发展,主要的着力点包括:做实早期纠正机制、确立规则式的处置触发机制,明确存款保险处置当局地位,强化存款保险处置性权力和工具等。

什么是存款保险制度?

1. 5月24日央行百亿设立存款保险基金,聚焦存款保险制度完善

5月24日,中国人民银行成立注册资本为100亿元的存款保险基金管理有限责任公司,进一步完善了我国存款保险制度体系。过去,中国长期存在隐性存款担保制度,储户存款由政府隐性担保,银行对政府兜底存在预期不仅加剧了政府负担,也造成了严重的道德风险,即使不良贷款率很高,也少有银行退出。2015年5月1日,《存款保险条例》正式实施,明确赋予我国存款保险基金管理机构早期纠正和风险处置的法定职责,标志着我国存款保险体系正式建立。

根据《条例》,存款保险实行限额偿付,最高偿付限额为人民币50万元,自此中国存款保险制度正式将政府隐性存款担保制度显性化,把保证全部存款安全的隐性制度改为限额偿付的显性制度。2019年以来,随着利率市场化等金融供给侧改革的加速推进,完善存款保险制度体系进而稳步推进市场化改革显得尤为重要。

2. 什么是存款保险制度?存款保险制度的含义及发展背景介绍

存款保险制度(Deposit Insurance System)和金融监管当局的审慎监管以及中央银行的最后贷款人功能一起被公认为金融安全网的三大基本要素。存款保险制度是指为从事面对公众的存款性业务的金融机构,建立一个保险机构,各机构成员向保险机构交纳保险费,当存款性金融机构面临危机或经营破产时,保险机构向其提供流动性资助或者代替破产机构在一定限度内对存款者给予偿付的制度。其核心目标在于为金融体系提供一张安全网,防止存款者因个别金融机构倒闭而对其它金融机构失去信心,由此引致挤兑,进而引发银行恐慌和金融危机。

存款保险制度的创设开始于美国。大萧条后,美国国会于1933年通过格拉斯·斯蒂格尔法,1934年1月1日第一个正式的国家银行存款保险体系——联邦存款保险公司开始正式运行,且在该年便颇有成效。当年倒闭的银行中,有9 家是投保银行,其余52 家都是未参保银行。之后,存款保险制度为越来越多的国家所采用,不仅包括金融制度较为成熟的发达国家,如德国(1994年开始实行存保制度),也包括尚未建立成熟金融体系的发展中国家,如俄罗斯(2004年开始实行存保制度)。

根据国际存款保险协会(IADI)的统计数据,截至2018年12月,已有143个国家和地区施行显性存款保险制度,另有25个正在研究或考虑实施。总的来说,存款保险制度在各国的普及在各国金融领域产生重要的积极影响,其作用主要体现在两个方面,其一为维护金融系统的稳定性,通过存款保险制度,避免由挤兑引发银行危机以及更进一步的金融危机;其二为保护小储户的利益,因为存在信息不对称问题,难以获取银行信息的小储户实则处于信息劣势一方,存款保险制度可以减轻小储户在银行危机中受到的伤害。

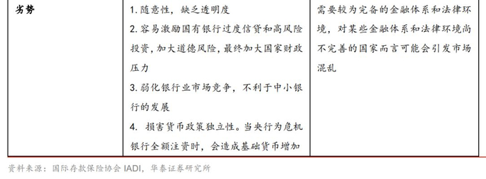
与上述的积极影响相伴而生的是存款保险制度所引发的争议。发生在80 年代末的美国储贷协会危机暴露了存款保险制度的缺陷。存款保险制度的核心缺陷便是由存保机构与银行之间的信息不对称引发的“道德风险”和“逆向选择”问题。“道德风险”问题体现为保险机构无法全面了解银行借贷和投资信息,储户也倾向于因存保制度而放松对银行的监督,参保银行更容易选择高风险项目;“逆向选择”问题在于,若自愿参保,只有高风险银行愿意参保,而若强制参保,则低风险银行被迫补贴高风险银行。“道德风险”和“逆向选择”问题可能扭曲既有的金融体系,激励银行过度信贷,进行高风险投资,从而为银行危机埋下伏笔。

3. 我国从“隐性存款保险制度”向“显性存款保险制度”的迈进

目前,国际上把存款保险制度分为隐性存款保险制度与显性存款保险制度两种。二者皆致力于在银行遇到危机时保护存款人利益,但二者存在显著差异。隐性存款保险制度多见于发展中国家或者国有银行占主导的银行体系中,其基础为存款人对政府行为的一种稳定预期,而政府也默认这种预期,没有明确的制度安排,能够充分保留政府决策的灵活性。一旦公众对政府的信心出现动摇便难以维持。而显性存款保险制度的基础是明确的法律规章和专门的存款保险机构,通常以法律形式对存款保险的特征、机构设置、以及问题金融机构的处置等方面做出明确规定,能够针对突发事件做出迅速反应。

我国在2015年实行显性存款保险制度之前曾长期实行隐性存款保险制度,中央银行和财政很大程度上承担着隐性的存款保险职能,这在一定程度上助长了商业银行的道德风险,再叠加公司治理不健全、财务软约束等问题,商业银行存在盲目扩大规模、忽视风险管理的行为。相比之下,显性存款保险制度从多个方面对金融系统有所裨益。其一,显性存款保险制度能够促进利率市场化以及金融自由化的进一步深入,随着银行间经营的差异不断扩大,银行风险逐年上升,显性存款保险制度是利率市场化的有力屏障;其二,显性存款保险制度有利于保护家庭和中小企业存款者;其三,显性存款保险制度保护中小银行、支持农村金融机构,促进建设公平竞争的银行业市场,激励银行不断加强自我管理和提供优质服务

  
  

4. 当前我国更接近“成本最小化”模式,未来向“风险最小化”模式靠拢

按照存款保险是否具有监测和处置功能,以及是否该赋予其一定的监管权,可以将存款保险制度划分为三种模式:付款箱模式、成本最小化模式和风险最小化模式。总体来看,付款箱模式是指存款保险只有赔付存款功能;成本最小化模式强调最小化存款保险基金损失;风险最小化模式则强调在事前或可控的情况下对银行的某些高风险行为进行监管与纠正。三种模式不是完全的彻底划分,具体职能上也略有交叉。我国当前更接近“成本最小化”模式,介于三种模式的中间,也就是比“付款箱模式”增加了风险处置职能,但是比“风险最小化”模式少了早期纠正的职能。未来“风险最小化”模式是我国存款保险制度改革的方向。

(1)付款箱模式:强调存款保险的事后赔付,只有赔付存款功能

付款箱模式强调存款保险机构应对破产银行进行赔付。首先由投保银行定期上交保费与管理费,在银行倒闭时,已筹集的存款保险基金会予以银行一定的赔付。单一付款箱模式下的存款保险机构对银行缺乏监管,没有防范银行高风险操作、事后处置风险的职能,在银行出现倒闭时,只能被动赔付。因此该模式的施行还需政策制定者注意为保险制度配备其他职能。目前英国、澳大利亚、新加坡、瑞士等国家的存款保险制度更为侧重于该模式。

(2)成本最小化模式:增加风险处置职能,最小化存款保险基金损失

成本最小化模式强调尽可能降低银行危机或破产造成的保险基金损失,从而最小化投保银行所承担的成本。因此存款保险机构被赋予一定的风险处置功能(如介入银行早期重组、接管破产银行的资产负债和财务等),这也是该模式较付款箱模式相比最大的不同。该模式能够一定程度上控制道德风险,避免了被动赔付模式下的高昂成本。虽然成本最小化模式仍旧无法在事前纠正风险,但其能够在所需人力成本较小的情况下尽可能的处置风险。成本最小化模式的典型代表国家是日本、墨西哥、俄罗斯、意大利、西班牙、土耳其等。我国当前的存款保险制度也更接近成本最小化模式。

(3)风险最小化模式:在风险处置职能的基础上,增加早期纠正职能,防范化解风险

风险最小化模式的理念是存款保险机构不仅要关注存款赔付和存款保险基金的安全,更要关注银行和银行体系的风险,尽量在风险形成前或可控的情况下将其化解。存款保险制度设计的核心就是为了控制银行的风险或银行体系的风险。这就要求存款保险机构在风险处置职能的基础上,增加早期纠正职能。具体来看,就是要赋予存款保险机构现场检查权,在风险刚有苗头时,采取早期纠正措施及时的控制住风险,从而实现风险的最小化。风险最小化模式由于赋予的职能较多,需要较多的机构设置和人员配备。所以在风险管理过程中,需要承担一定的成本,但是由于及早的能够发现和纠正风险,所以其降低的成本可能大于人工成本。风险最小化模式的典型代表国家是美国、韩国、加拿大。

  
  

中国存款保险制度如何设计?

1. 《存款保险条例》问世,宣布中国存款保险制度落地

2015年3月底《存款保险条例》出台,廿载磨一剑,今朝终出鞘,中国存款保险制度正式落地。我国存款保险制度的正式出台经历了长期探讨,早在确立市场经济方向前的1992年,我国首次提出要建立存款保险制度,1993年,中国人民银行开始了比较系统性的存款保险制度研究。随着经济进入新常态、改革进入攻坚期,金融深化、金融创新和金融监管不断演进,出台存款保险机制的必要性和紧迫性相应提升。截至2013年,世界上有110多个国家和地区建立了存款保险制度。随即,2013年11月,党的十八届三中全会明确要求“建立存款保险制度,完善金融机构市场化退出机制”。2014年国务院常务会议审议通过中国人民银行关于建立存款保险制度实施方案的汇报。2014年11月30日下午5点,千呼万唤始出来,国务院法制办公室全文公布《存款保险条例(征求意见稿)》,向社会各界征求意见。2015年3月31日,廿载磨一剑,今朝终出鞘,国务院令第660号《存款保险条例》正式出台,标志着酝酿20多年的存款保险制度正式建立。2015年5月1日起,《存款保险条例》正式施行。

  

我国建立存款保险制度,目的是依法保护存款人的合法权益,促进金融机构审慎稳健经营,及时防范和化解金融风险,建立维护金融稳定的长效机制。存款保险制度建立后,其与中央银行最后贷款人职能、审慎监管一起,构成我国金融安全网的三大支柱。

(1)《存款保险条例》重点关注限额赔付、投保主体范围、差额费率等方面

我国存款保险制度正式出台,限额赔付、投保主体范围、差额费率是关注重点。2015年3月31日,《存款保险条例》正式出台,快速成为市场关注热点,《存款保险条例》中的各项制度安排和制度设计是重要内容,《存款保险条例》对存款保险制度、投保主体范围、保障范围、赔付方式、资金来源、费率要求、缴费频次、存款保险基金使用原则等进行了介绍,其中限额赔付、投保主体范围、差额费率等方面是各界关注的核心问题。

为全面、充分保障存款人的利益,保证存款保险制度的公平性和合理性,促进银行业公平竞争,我国存款保险制度覆盖所有存款类金融机构。我国存款保险投保主体范围是:商业银行、农村合作银行、农村信用合作社等存款类银行业金融机构,但不包含国内境外银行和国外境内银行。

  
  

从存款保险覆盖的范围看,既包括人民币存款,也包括外币存款;既包括个人储蓄存款,也包括企业及其他单位存款;本金和利息都属于被保险存款的范围。但金融机构同业存款、金融机构高级管理人员在本机构的存款,以及其他经存款保险基金管理机构规定不予承保的存款除外。根据央行2015年金融稳定报告表态,《存款保险条例》将少数特定存款排除在存款保险的保护范围之外,目的是发挥市场约束机制作用,促进银行业稳健发展,这也是国际通行做法。

赔付额度方面,我国存款保险制度施行限额赔付,最高偿付限额为50万人民币。确定存款保险的偿付限额,既要确保充分保障存款人的利益,又要注重防范道德风险。借鉴国际经验,存款保险制度的偿付限额一般是人均国内生产总值 的2~5倍,IMF的参考建议也是略超2倍,基本上可以将90%的存款进行全额保障,美国约为5.3倍、英国约为3倍、韩国约为2倍、印度约为1.3倍;我国50万限额保障几乎实现了存款“全”覆盖,约为2014年我国人均国内生产总值的10.7倍,根据2013年央行数据,可以有效对99.63%的存款进行全额保障。

存款保险基金费率由基准费率和风险差别费率组成,其中风险差别费率是根据投保机构的自身经营情况对其设置不同费率,投保机构需定期向存款保险管理机构报送被保险存款余额、存款结构等数据。我们认为,实行基准费率和风险差别费率相结合的费率制度,是进一步理清银行激励约束机制,有利于促进公平竞争,形成正向激励机制,强化对投保机构的市场约束,促使其审慎经营,健康发展。同时,根据2015年《金融稳定报告》显示,综合考虑国际经验、金融机构承受能力和风险处置需要等因素,我国存款保险费率水平将低于绝大多数国家存款保险制度起步时的水平以及现行水平。

(2)央行金融稳定局是我国存款保险制度的实施主体

中国人民银行-金融稳定局-存款保险体制处是我国存款保险制度的负责主体,央行是存款保险基金的管理主体。2015年3月31日,国务院令第660号《存款保险条例》正式出台后,次日4月1日,国函〔2015〕60号《国务院关于同意存款保险制度实施方案的批复》的文件正式出台,明确人民银行会同有关部门组织落实《存款保险条例》,存款保险基金由人民银行设立专门账户,分账管理,单独核算,其管理工作也由人民银行承担。

在存款保险制度的推出过程中,央行始终扮演着重要角色。2012年1月8日闭幕的2012年央行年度工作会议上,会议明确提到要全力维护金融稳定,进一步做好建立存款保险制度的准备工作,存款保险制度在2012年前已经讨论过较长时间,但由于费率等核心内容存在争议,没有实质性进展,也是自2012年起,央行开始着力推进存款保险制度的建设。其中,央行的金融稳定局是存款保险体制的核心负责主体,在2015年存款保险制度推出前,存款保险体制设计的早期纠正职能便是依托人民银行的金融稳定局和分支机构的稳定部门来完成。当前,央行金融稳定局下设存款保险体制处,是存款保险体制的核心责任主体,也是存款保险基金的负责主体。

  

《货币政策执行报告》和《金融稳定报告》是了解存款保险制度推进、落实的重要方式。2015年5月1日《存款保险条例》正式实施后,央行作为存款保险制度的重要推手,在其《货币政策执行报告》和《金融稳定报告》中向市场传达存款保险制度的推进、落实情况。

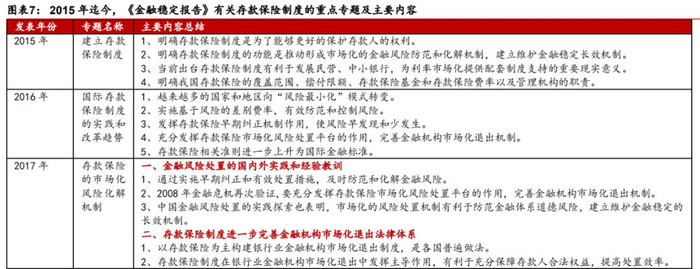
总体来看,《货币政策执行报告》表态可以分为三个阶段,2015年一季度至2016年二季度,工作重心是“扎实做好存款保险制度的组织实施工作”;2016年三季度至2017年三季度,完善存款保险制度功能是核心内容,强调加快完善存款保险的风险识别与处置功能、风险监测和早期纠正机制。2017年四季度至今,《货币政策执行报告》并未就存款保险制度的下一步方向给予指导。

《金融稳定报告》方面,自2015年起,《金融稳定报告》每年披露央行有关存款保险制度的最新研究成果,2015年主要介绍我国存款保险制度的基本内容;2016年侧重国际存款保险制度的实践和改革趋势,目的在于在风险最小化、差异费率、早期纠正等方面为我国存款保险制度的发展提供参考;2017年关注存款保险的市场化风险化解机制,笔墨着力在金融风险处置和金融机构市场化退出两方面;2018年介绍存款保险处置金融风险的四种方式,其中收购承接是主流处置方式,占比达94.6%,即存款保险按照成本最小化原则,通过招标、竞争性磋商等方式选择健康银行收购或者承接问题银行全部或者部分的资产、负债、业务。

  
  
  

(3)2019年5月24日,存款保险基金管理有限公司正式落地

2019年5月24日,存款保险基金管理有限公司注册成立。国家企业信用信息公示系统网站显示,中国央行于5月24日成立了存款保险基金管理有限责任公司;注册资本为100亿元。经营范围为进行股权、债权、基金等投资;依法管理存款保险基金有关资产;直接或者委托收购、经营、管理和处置资产;依法办理存款保险有关业务;资产评估;国家有关部门批准的其他业务。

关于存款保险基金的投资范围,2015年《存款保险条例》明确要求,存款保险基金的运用应当遵循安全、流动、保值增值的原则,主要投资政府债券、中央银行票据、信用等级较高的金融债券以及其他高等级债券,由于存款保险基金的特殊性和较低的风险偏好,我们认为,寄希望于存款保险基金配合扩信用、甚至入市持股的幻想几无概率。

  

最新存款保险收支情况显示,存款保险基金覆盖近4000家机构,账户余额达821.2亿元。截至2018年末,全国4017家吸收存款的银行业金融机构按规定办理了投保手续。存款保险对存款人的全额保障水平持续保持高位,50万元保护限额能够为全部投保机构99.5%的存款人提供全额保护,有效维护了银行体系稳定运行。银行业存款格局总体保持稳定,中小银行存款占比稳中有升。按照《存款保险条例》规定,投保机构每6个月交纳一次保费。2018年,存款保险基金专户共归集保费329.9亿元,利息收入11亿元。截至2018年12月31日,存款保险基金专户余额821.2亿元,且未发生支出和使用。

  

2. 限额赔付、差别费率、早期纠正是设计中国存款保险制度的关键

(1)当前50万上限尚合理,较高限额可防止存款搬家,中长期考虑道德风险调整限额

结合邻国和高储蓄国情,我国当前50万的上限尚属合理。我国目前采用的50万存款保险限额是指单一存款人在同一家投保银行的账户合计不超过50万元。根据2014年人民银行网站的数据,存款保险限额为人均GDP的10.75倍,这一比例显著高于国际货币基金组织(IMF)建议的2倍左右,也显著高于其他国家(美国 4.7 倍)。我国存款保险制度采取比较高的限额,一方面可以解释为我国是一个高储蓄率的国家,另一个值得注意的存款保险限额决定因素可能是参照了其他周边国家和地区的存款保险限额。中国的存款保险限额绝对水平与周边国家和地区相似,我国香港地区的存款保险限额是50万港币,日本的存款保险限额是1000万日元,尽管基数之间不能完全可比,但都与我国的50万存款保险限额接近。

此外,欧洲国家在考虑自身存款保险限额时会把周边国家的存款保险限额作为重要的参考指标,很可能是由于欧洲国家采用同样的货币且资本流动性强的原因。中国目前虽未完全资本项目开放,但与周边国家和地区的资金流动越来越多,存款保险限额的绝对数额接近,有利于保持境内存款的稳定,也有利于下一步资本项目开放。

较高的存款保险限额可以防止“存款搬家”。较高限额的设计有利于存款保险制度的平稳推出,可以有效防止“存款搬家”问题。显性的存款保险制度限额如果过低,存款人就可以明确知道自己的储蓄在一家银行是否超过了存款保险的限额,如果超过了存款保险限额,存款人就可以把超过存款保险限额的部分存到另一家银行,如果存款数额较大,就可以按存款保险限额存至若干家银行,这样存款人的全部存款都是受到保障的,存款人转移存款的过程就是―存款搬家。而如果存款保险限额设计的较高,存款人采取这种行为的概率就大大降低,并且即使有较少大额存款者的存款流动,也是银行之间相互的。不会出现大银行流向小银行,或小银行流向大银行的单向流动。

中长期角度,关注潜在的道德风险以调整存款保险上限。存款保险限额过高不利于防范道德风险,存款保险限额越高越接近全额存款保险,全额存款保险的弊端会进一步显现。现阶段为了制度的平稳推出,设计较高的存款保险限额可以理解。但是从中远期看,这样不利于存款保险制度有效发挥市场约束作用,如果道德风险不能得到有效防范,最终还是会影响金融稳定。因此,我们认为,应根据宏观经济金融状况、存款结构、人均收入水平等因素对我国存款保险限额进行调整,调整不宜频繁,建议5至8年调整一次。原因在于:未来我国仍将以中高速经济增长,通货膨胀水平和人均收入水平也会不断提高,但目前的存款保险限额水平已经设计较高,且随着人均收入水平的提高,存款人会将其存款转化为投资,如投资股市、理财产品等,个人存款余额不会上升很快,不必频繁调整。

(2)如何设计我国存款保险体制的差别费率?

我国目前公布的《存款保险条例》并没有规定具体的存款保险费率,但是提出了存款保险费率由基准费率和风险差别费率构成。2015年4月前夕,时任央行行长的周小川 接受采访表示,“我国存款保险制度以低费率起步,综合考虑国际经验、金融机构承受能力和风险处置需要等因素,我国存保起步时的费率水平大概在万分之一到万分之二,远低于绝大多数国家存保起步时的水平以及现行水平”。而风险差别费率方面,目前以投保机构自评、央行核查的方式执行。

2017年12月初,央行上海分行日前向上海银行、上海农商行、华瑞银行及各村镇银行、外资行下发《关于进一步做好存款保险费率管理工作的通知》,《通知》要求各家银行先按实际情况自评,然后汇总上交。若投保机构申报数据、信息存在错误,影响存款保险风险评价与费率核定,人行上海分行将同时采取惩治措施。具体表现为:1、根据核查后的真实数据,重新核定适用费率,补交保费,交纳滞纳金;2、由中国人民银行分支机构进行费率调整依据记录,并在原费率基础上继续上调费率万分之0.1;3、费率核定有关数据、信息出现严重偏差的,视为重大风险问题,适用红线指标调整,费率档次上调一档;4、人行上海分行将在存款保险依法履职工作中加大监测、核查、警示、早期纠正等工作力度等。

  

中长期角度,我国存款保险体制有关风险差别费率的设计重心,应在于有效防范道德风险、维护金融稳定。从国际经验上看,差别存款保险费率并不是根据某个复杂模型直接算出一家投保银行的保费,核心是风险差别费率能够有效防范道德风险。我们认为没有必要采用看跌期权法和预期损失法等方法直接计算每家投保银行的保费,因为我国存款保险制度设计不是只为了赔款,而是如何化解风险。未来主要采取先确定存款保险费率的基准或大致范围,根据投保银行的风险状况、资本水平、经营情况等进行调整,这样高风险的投保银行就对应较高费率作为惩罚,低风险的投保银行就对应低费率作为奖励,从而建立正向的激励约束机制。

国际上还有一类确定存款保险费率的方法是先根据历史经验数据确定存款保险筹资总额,然后按照不同银行的风险水平等因素,把保费按比例分配至每家投保银行。我们建议,我国采取在基础费率基础上,根据每家银行的风险状况、资本水平、经营情况进行调整。这一调整应采用逐步调整的方式,防止出现某些投保银行存款保险费率被大幅度调整,引起市场恐慌,威胁金融稳定。此外,我们认为,还可以建立有中国特色的存款保险风险差别费率体系,把金融生态建设与存款保险定价结合。

(3)早期纠正职能是存款保险制度的重要内容,风险早发现和少发生

“美国储贷危机”经验凸显存款保险体制中早期纠正机制的重要性。20世纪80年代,美国储贷危机最终导致近3000家储贷机构和银行倒闭及9240多亿美元的损失。1989年《美国国会调查报告》指出,存款保险没有权力检查和干预问题银行,是导致储贷危机发生、发展的重要原因,因此建议采取“结构化早期干预和处置”,即在银行损失超过其资本前,尽早发现并采取必要干预措施。为此,1991年美国颁布《联邦存款保险公司改进法案》,核心条款就是建立早期纠正机制(Prompt Corrective Action,PCA),明确当银行资本出现不足时,由联邦存款保险公司(FDIC)对其采取纠正措施或及时接管处置,将存款保险基金可能发生的损失降到最低。

从改革实施1991至1993年底,美国银行业资本充足率从6.75%升至8.01%,到1995年末,储贷危机基本得到化解,根据美国实践表明,存款保险对问题投保机构进行早期纠正和及时处置,在提高金融监管整体效率、提升美国银行业资本充足水平、增强抗风险能力方面的确实有一定作用。2014年11月,联邦存款保险公司(FDIC)进一步完善了早期纠正机制的资本状况评估标准和阈值,加强对投保机构风险的多角度介入和提前介入,以进一步发挥存款保险在加强市场约束、防范金融体系风险方面的重要作用。存款保险作为银行倒闭的最大利益相关方,具有主动防范和约束金融机构风险的内在动力,赋予存款保险早期纠正职责,可以防止或减少监管宽容,促进监管质量和效率的提升。

早期纠正职能是存款保险制度是重要内容,是央行维护金融稳定、降低系统性风险的重要工具。早期纠正是什么意思呢?周小川解释为“一个企业最近开始赔钱,正在消耗自有资本,最好的办法就是在自有资本耗尽之前关门歇业,不会给社会造成大的不良影响。这就是早期纠正”,存款保险制度的早期纠正就是对银行不当行为进行早期约束和纠正,避免风险恶化;简单举例,比如银行资本金消耗至6%,存保部门就会提醒银行,并开始限制其经营行为,例如在业务范围上不准吸收经纪或代理存款。如果资本金继续降低到4%,就会进一步加以限制。等快到2%了,存保部门就会开始采取行动,强制接管处置,要么通过招标“拉郎配”找人收购,要么“关门”。

与差别费率相似,存款保险机制的早期纠正职能,可以对经营不善的银行施加压力,理顺激励约束机制,有助于提高金融稳定和监管部门的监管效率。同时,早期纠正措施可以在一定程度上抑制机构“恶性循环”现象,机构快要倒闭之前,往往会千方百计自保,例如不顾风险提高存款利率,想尽办法融资,发柜台债、非法集资等等不一而足,容易放大风险进而出现风险事件冲击。而早期纠正措施有助于抑制和纠正这种现象,防止金融机构在破产之前把问题捅得越来越大。

中长期来看,早期纠正职能是防患于未然、维护金融稳定的重要方式,通过早期纠正以是实现金融风险的防范和化解。20世纪80年代以来,中国经历了两个大规模处置金融风险的阶段。一是1997年至2001年,集中整顿金融秩序,及时处置中小金融机构风险。二是2003年至2007年,大规模处置证券、信托投资公司等金融机构风险,完善防范金融风险的长效机制,同时,采取行政撤销和停业整顿等方式妥善处置了一批高风险中小银行业金融机构。

总体来看,我国在处置金融风险方面积累了一些经验和实践基础,但在防范金融风险方面制度体系仍不健全,存款保险体制仍有完善方向,早期纠正职能扮演重要角色,继续推进早期纠正机制的落实和执行,对问题机构做到“早发现、早处置”具有重要意义;我们认为,“早”是解决风险最小化和成本最小化难以平衡的关键,早期纠正职能若实现风险的早发现和少发生,则有助于降低存款保险基金损失、减轻机构市场化退出带来的负面风险。综合来看,我们认为,完善早期纠正职能是设计我国存款保险制度的重要任务,是防范金融风险、维护金融稳定的重要工具。

为什么要采取限额赔付?主要为了防范道德风险

根据对存款人的保护程度,存款保险制度分为全额保险和限额保险。全额保险是指对存款者的所有存款提供存款保险,一旦银行发生倒闭,存款保险机构对储户的全部存款提供赔偿。限额保险是指仅对存款者的部分存款提供存款保险,一旦银行发生倒闭,存款保险机构仅对储户的受保存款提供赔偿,本质上就是对中小存款人和大额存款人的保护政策有所区分。目前,世界各国对采用限额存款保险制度是有共识的。

1. 隐性存款保险制度实质是全额保险

隐性存款保险制度与显性存款保险制度最重要不同之一,就是隐性存款保险制度是全额保险,而且是或有的全额保险。或有的全额保险对市场机制有扭曲作用,并且会对金融稳定产生不利影响。在我国的具体体现就是无论金融机构种类和大小,都是全额救助。所以我国存款人对银行的认知,就是各种类型的银行存款都是没有风险的,即使出现风险国家也会全部赔付,这种隐性的存款保险制度必然引起道德风险。

  
  

2. 全额保险制度可能导致银行逆向激励,不利于实现维护金融稳定的目标

我们认为,全额保险容易导致道德风险问题。商业银行的最终目的是追求利润最大化,而在全额存款保险制度下,即使银行面临较大的风险冲击,也有存款保险为其全额赔付存款者,这可能会导致银行提高其经营风险偏好,倾向选择高风险-高收益的业务,这样不利于实现存款保险制度维护金融稳定的目标初衷。

3. 我们认为,限额保险有助于防范道德风险

我们认为,企业和高净值储户与中小储户的最大区别,是其识别和承担风险的能力相对较强。存款保险制度设计的初衷之一是为了保护中小存款者利益,但对于企业和高净值储户而言,其获取信息的能力强,一旦银行有风险爆发的迹象,其可能先选择提出存款,带来挤兑风险;而中小存款者获取信息能力弱,容易成为最后的实际损失承担者。因此应该在存款保险制度设计中充分保护中小存款者的利益,通过限额保险制度,对中小存款人和大额存款人的保护政策进行区分,相对于全额保险,更能降低道德风险问题。

限额赔付通过让储户分担部分存款风险,抑制道德风险。在全额赔付的存款保险机制下(包括隐性存款保险),储户没有动力对银行的信用风险进行评定和甄选、通过选择存款银行以保证其存款的安全性,而仅依据银行的存款利率高低来选择存款银行,因而高风险、高收益(存款利率)的银行可能吸收到更多的存款。限额保险制度让储户分担了一部分存款风险,从而抑制道德风险的发生。

4. 我们认为存款保险的范围应以居民储蓄存款为主

我们认为,对于存款保险范围适当限制,有利于防止道德风险;在设定保险范围时,参考国际经验,应以居民储蓄存款为主。从国际经验来看,匈牙利(上世纪90年代末)、牙买加(1997年)、韩国(2001年)、日本(2002年)、墨西哥(2005年)等都先后取消全面的存款保险,实行限额存款保险;多数国家的存款保险制度排除了所有外币存款和银行间存款,而主要对居民储蓄存款进行保险。以美国为例,美国便只对支票账户、储蓄账户、存单、退休金账户等银行存款账户进行保险,对共同基金投资、股票、债券、国库券等其他投资产品不予保险。

  

5. 在金融危机过后,大多数国家从全额存款保险逐渐转向限额存款保险制度

金融危机时期,有些国家采用临时全额存款保险政策。这些提高存款保险限额、或实行临时全额保险政策的发起者并不是存款保险机构,而是政府本身,一般作为政府应对金融危机一揽子计划中的一部分。主要考虑是,金融危机期间,整个金融市场和所有金融机构都处于恐慌之中,存款者也对银行处于质疑之中,限额存款保险制度防止银行免于挤兑的有效性大大降低。如果危机期间推出限额存款保险制度可能会动摇存款者的信心,导致出现更大的恐慌和风险。

在1997 年亚洲金融危机中,包括日本在内的许多亚洲国家均采取了临时性的全额存款保险政策,但在亚洲金融危机结束后,各国均恢复了原有的限额保险制度。2008 年,国际金融危机期间,据国际货币基金组织(IMF)的数据统计,共有20 个国家和地区在金融危机中推出了全额存款保险政策(有些并不仅仅是针对存款),而截至2014 年末,20 个国家均已退出了全额存款保险政策,恢复了原有的限额保险制度。

一般情况下, 危机结束后大多数国家从全额存款保险政策向限额存款保险制度转变。我们认为,在宏观经济和金融状况已经趋于稳定后,应通过恰当的预期引导,告知公众长期的全额存款保险政策可能引发银行的道德风险;在向限额存款保险制度转变的过程中,应注意防止在制度转换过程中出现存款搬家,甚至引发不必要的挤兑。同时监管机构和存款保险机构对于银行的审慎监管和信息披露等方面的要求也应进行修改和实施,如提高资本充足率等。

存款保险制度处置风险有哪几种形式?

1. 存款保险制度风险处置主要有收购与承接、“过桥银行”、经营中救助、直接赔付存款等方式

国际上主要经济体在风险处置方式上大多遵循两个原则:1、成本最小化原则,是指在发现风险时需要果断对风险机构采取早期纠正措施,并做好风险处置准备,一旦早期纠正失败,需要及时启动风险处置程序,最大限度降低风险;2、市场化原则,是指尽可能采取收购与承接等市场化模式来处置风险机构,优化市场资源配置,降低处置成本。

存款保险机构相较于中央银行、监管机构和财政部门,处置机制和资金来源都更加市场化,通过市场化资源和手段,有效控制系统重要性金融机构的道德风险。存款保险机构的风险处置主要包括收购与承接、“过桥银行”、经营中救助、直接赔付存款等方式,目前国际上主要采用前两者。

“收购与承接”是指存款保险机构通过向有收购意向的银行提供贷款或担保帮助其收购破产银行,由收购方完全承接破产银行的资产和负债,对不良资产进行处置。而对于收购方而言,一方面可以获得稳定存款,也可以通过破产银行的原有分支机构进一步拓展业务。

“过桥银行”是指存款保险机构暂时寻找不到有收购意向的银行,采取了自己先收购的方式,收购完成后对该银行进行经营,向银行派驻管理层,同时,寻找新的收购方。由于存款保险机构毕竟不是银行的经营者,所以其股东只是临时性的。甚至可以采用“股转债”的方式帮助未来收购方承接该银行的经营。

如果长时间找不到收购方,存款保险机构将对破产银行的处置成本进行全面评估,如果确实远高于直接赔款,才会选取直接赔款的方式,因此直接赔款的方式并不常见,仅有澳大利亚、荷兰、瑞士等国采用过。金融危机后,直接赔付的方式证实失败,要有序化解金融风险,并实现处置成本最小,关键仍是赋予存款保险机构风险处置职能,使用市场化的手段处置风险。

国际存款保险协会(IADI)2018年调查,各国存款保险的风险处置工具在不断完善,2017年底,70%可以实施收购与承接,61%可以设立过桥银行,2010年两项数据分别仅为53%和35%。

  

2. 存款保险制度风险处置的案例介绍

在应对金融风险时,不同经济体采取的措施不同,进而可能导致不同的结果。在应对2008年金融危机时,欧洲国家更多的采用公共资源处置风险,最终演变成了主权债务危机。我们以存款保险制度较为完善的美国为例介绍风险处置的具体案例。

在2008年金融危机中,大量的金融机构倒闭,美国联邦存款保险公司(FDIC)灵活运用多种市场化方式实施快速有序处置,有效稳定了公众和市场信心。FDIC在处置破产银行时,一般按照“成本最小化”原则,主要运用“收购与承接”、过桥银行、经营中救助等方式处理问题机构。

一是收购与承接,美国大多数的投保机构均采取此模式。FDIC为破产银行的潜在收购者提供收购和承接协议,并承诺分担部分贷款和房地产方面的损失。较为典型的案例是金融危机时期的美联银行处置,富国银行以更具竞争力的报价成功收购了美联银行。

二是采取“过桥银行”策略,先自行短暂经营再择机出售,典型案例如IndyMac银行(印地麦克银行)的处置。IndyMac银行总资产虽没超过500亿美元,但是美国第一大住房按揭贷款银行,与其他银行关联度高,具有系统重要性。FDIC首先在没有收购方以合适价格收购的情况下,成立了过桥银行承接了IndyMac银行的所有资产和负债;其次,FDIC在经过半年的经营后,将IndyMac银行的各项业务成功理顺,以较高价格卖给了私募股权 投资基金IMB公司,有效的控制了处置成本。

三是“经营中救助”,一般适用于对大型复杂金融机构的处置。FDIC与美国财政部、美联储联合对花旗银行等具有系统重要性的银行实施“经营中救助”,使用存款保险基金以优先股形式注资,并按一定比例分担资产损失。以花旗银行为例,在可能转换为损失的风险暴露数额急剧上升时,FDIC、美联储和美国财政部采取了联合救助,并采纳了FDIC的处置方案。由FDIC和财政部认购了该行的优先股并对不良资产进行担保,美联储对资产损失的10%提供无担保贷款。这些处置模式都是FDIC常用或根据以往经验创新的工具和方法,只是由于存款保险基金过小,需要财政和中央银行出手。

同时,FDIC还对非银行系统重要性金融机构的银行子公司采取早期纠正措施(Prompt Corrective Action,PCA),防范道德风险。2008年9月,雷曼兄弟(Lehman Brothers)股价暴跌,英国巴克莱银行和美国银行相继放弃了对其收购,美联储和美国财政部也决定不再对其进行救助,最后无奈进入破产程序。FDIC及时对雷曼兄弟的银行子公司采取纠正措施,禁止其向母公司雷曼兄弟分红及其他任何形式的资金支持、担保,从而防范了该银行救助其母公司的道德风险。

存款保险制度未来仍需改革发展

从目前的金融实践中来看,我国的存款保险制度在增强公众信心、维护金融稳定方面取得了显著成效,但由于在金融机构风险处置方面缺乏更为完善的顶层设计,导致存款保险体系的早期纠正和风险处置功能未能充分有效的发挥。根据中国人民银行金融稳定局的统计数据显示,截止2018年末,全国4017家吸收存款的银行业金融机构办理了投保手续并以半年为周期支付保费,归集保费共计329.9亿元,存款保险基金专户余额821.2亿元,未发生支出和使用。中国人民银行办公厅主任周学东2018年(时任金融稳定局局长)在《中国金融》上撰文指出:我国金融体系中多年累积的周期性、体制机制性矛盾和风险正在水落石出,化解潜在风险隐患的任务依然艰巨,特别是一些高风险机构难以出清,不能及时退出市场,优胜劣汰的市场机制难以建立,也积累了系统性风险隐患。这对改革和完善存款保险制度,使其更好地发挥作用提出了更高的要求。

今年两会期间,多名委员就完善我国存款保险制度提出了建议。我们认为,存款保险制度目前的问题根源主要在于早期纠正工具有限、存款保险机构的法定地位不强以及强制接管程序不充分不健全等。

第一、尽早识别问题机构的风险点、尽快制定校正对策对于最小化后期风险处置成本、降低金融机构倒闭可能性具有积极作用。截至2018年6月末,存款保险已对194家投保机构采取早期纠正措施,其中要求补充资本的129家、控制资产增长的40家、控制交易授信的21家、降低杠杆率的10家。但由于目前我国的早期纠正工具有限,集中于采取补充资本、控制资产增长、控制重大交易授信、降低杠杆率四大早期纠正措施,不能很好的实现“早期识别和及时干预”。

第二、FSB在2011出台的《金融机构有效处置机制核心要素》中指出成员经济体应指定专门的部门负责金融风险处置以提高处置的权威性、专业性与可问责性。今年两会期间,全国政协委员、央行上海分行行长金鹏辉也表示,下一步应赋予存款保险机构更充分直接的信息获取权、现场核查权及建议处罚权,确保存款保险机构全面并持续获得投保机构安全稳健经营的内控和监管信息,及时识别问题和风险,及时采取风险控制和纠正措施;央行广州分行行长白鹤祥提出应制定《存款保险法》,明确存款保险基金管理机构在担任金融机构接管和清算组织中的职能与责任划分,提高风险处置规则的法律效力。

第三、在发现金融机构出现风险隐患,必要的早期纠正措施无法遏制风险时,必须有一套行之有效的由存款保险机构强制接管的程序,来避免风险的进一步发酵。国际实践经验为存款保险制度应对危机、处置风险提供了一系列成熟有效的市场化处置方式,包括“收购承接”、“过桥银行”、“经营中救助”和“存款偿付”等,相较于我国过去对高风险机构处置采取的停业整顿和撤销关闭等易引发道德风险的行政方式,更利于维护市场纪律和金融稳定。中国人民银行金融稳定局局长王景武在今年两会期间建议设立触发指标和具体定量标准,明确“非纠正即接管”。参照美国《联邦存款保险法》的规定,明确无论是监管部门还是存款保险基金管理机构采取早期纠正措施,一旦限期自救不成功的,都应当及时启动接管程序,由存款保险基金管理机构接管处置,从而避免错过最佳处置时机。

针对未来我国存款保险制度的改革方向,中国人民银行金融稳定局局长王景武在今年两会期间的建议给出了更为详细的方案,我们认为,这些改革措施对现在存款保险制度领域的一些不完善之处很有针对性,预计未来的改革措施将围绕其发力。

一是丰富早期纠正机制。在原有“补充资本、控制资产增长、控制重大交易授信、降低杠杆率”四项措施的基础上,结合人民银行早期纠正实践,增加“限制分配红利或实施激励、限制股权投资或回购资本工具、限制资本性支出、停办高风险资产业务、限制增设新机构或开办新业务”等措施,避免问题投保机构股东“吃完股本”通过分配红利或者实施激励“吃存款”,在早期纠正期间及时进行瘦身自救,回归主营业务,限制杠杆业务扩张,有效降低风险敞口,避免损失扩大和风险传染。

二是确立规则式的处置触发机制。明确“非纠正即接管”,即当投保机构资本充足率低于2%或者存在其他引发严重信用风险的情形时,立即触发处置程序。具体来看,对于符合触发情形的投保机构,存款保险基金管理机构、中国人民银行、银行业监督管理机构应当要求其在90天内限期实施自救,规定具体期限的目的是避免出现拖延处置的倾向,使得问题投保机构迟迟无法进入处置程序。

三是确立存款保险处置当局地位,强化存款保险处置性权力和工具。具体涵盖了以下三方面:首先,纳入实施经营中救助的处置方式,明确存款保险基金管理机构可以使用基金对SIFIs实施注资,有利于提高系统重要性金融机构(SIFIs)的可处置性。其次,进一步丰富风险处置工具箱,可选择其他合格投保机构实施收购承接,也可以设立过桥金融机构、资产管理实体、特殊目的载体(SPV)等处置工具直接实施收购承接。最后,在考虑整体风险和损失最小化的情况下,可使用存款保险基金处置系统性风险的例外条款,即基金使用成本可以超过存款偿付的成本。但这种方式只能用于系统重要性金融机构的风险处置,以防止存款保险基金被滥用的道德风险。

  

本文作者:华泰宏观李超团队,华尔街见闻专栏作者,来源:李超宏观研究与资产配置,原标题:《【华泰宏观李超】存款保险制度如何处置风险?》

加载中...