新浪财经

火锅深度:餐饮行业的最优赛道

华尔街见闻

关注

火锅发展历史悠久,赛道优质潜力大

我国火锅发展历史悠久,经历数千年,派系众多,其中川渝火锅对现代火锅的发展和文化的塑造影响深远。从行业发展看,火锅目前是餐饮细分品类中市占率第一,2017年达13.7%,火锅行业的规模也维持稳定增长。由于火锅具备食品安全度可控、口味适应度较强,易于标准化等特点,近两年在规模和区域方面扩张较快,但目前市场竞争格局总体分散,CR5仅超5%,目前的客单价水平也主要是以80元以下的大众火锅为主。但火锅行业具备盈利能力和经营指标较好,翻台率较高,布局场景广泛,针对消费者群体宽度较宽,白领人群和高学历人群逐渐增多等特点,反映其具有较强的消费者适应性和扩张性,未来赛道发展潜力较大。

火锅产业链涵盖范围较广,供应链及经营管理战略成关键

火锅产业链主要分上游、中游和下游,上游主要涉及原材料供应和供应链的管控,其中火锅企业对于供应链的管控能力和议价能力是关键,火锅龙头企业分别采取通过掌控关联公司来掌控供应链以及设立多层级的全国配送中心,统一管理等方式加强供应链管控,提升效率;中游主要包括火锅底料和调味料市场,这也是火锅的核心竞争力之一,过往底料和调味料主要在堂食中呈现,随着火锅产品的标准化,火锅底料和调味料逐渐发展成为标准化产品,作为单品也可借助火锅品牌进行销售,目前我国复合调味料市场空间广阔,渗透率较低,未来火锅料和中式复合底料空间较大;火锅下游则主要针对终端门店的战略、管理、营销等。门店管理、员工激励等因素往往决定门店服务质量和吸引力,营销模式也不断推陈出新,内容营销快速崛起,好的管理和营销战略可以为火锅企业带来巨大的客流粘性。

火锅下游管理模式和机制成核心因素,文化及营销呈多元化趋势

火锅行业下游主要为终端门店的管理及战略,而从龙头火锅企业的发展中,可看出门店管理和运营模式是火锅企业成功的关键。海底捞呷哺呷哺均采取直营店的模式保证管理的统一性,海底捞凭借扁平化的管理机制,抱团小组及师徒制的门店管理模式,良好的员工激励制度,锻造了自身优质的、可标准化的服务,成为重要护城河;新时期火锅的营销方式也逐渐多元化,凭借内容营销和线上线下配合的精准营销,可以为新式品牌带来巨大的流量效应;随着火锅文化的演变,新式火锅文化开始出现,通过对比分析火锅文化对于消费者的吸引力,传统火锅文化中社交属性强、口味及底料调料独特、菜品丰富多样仍是吸引消费者的核心因素,结合了传统火锅文化优势的新式火锅预计有较大空间。

风险提示:火锅行业政策变化;火锅食品安全问题;火锅企业过快扩张带来成本及费用压力。

一、我国火锅行业发展简况:历史悠久,赛道优质

(一) 我国火锅的起源和发展

我国火锅文化的历史源远流长,普遍认为火锅起源于东汉末年或三国时期,距今已有近 2000 年的历史,最早的火锅是铜鼎的形式,类似于现在铜火锅的前身。火锅餐饮的特点主要为用沸水加以配料煮制食物,这种烹调方法一直得以延续下来。在各个朝代的传承和改进后,宋朝开始出现关于火锅的记载。清朝时,火锅已经成为御膳中不可或缺的部分,也是深受宫廷喜爱的餐饮形式,这也使得火锅无论在所用器具、食材处理手段、食材丰富程度、营养程度和文化内涵的角度都得到极大的提高,也进一步为火锅的发展和普及奠定了基础。

川渝火锅具有代表意义。现代火锅的发展主要以成都和重庆两地引领,两地的火锅也逐渐演化出各自的特色。火锅味道的精髓主要在于锅底和调料,而其中锅底又至关重要。重庆火锅更多使用牛油,不倾向于使用大料提味,但口感总体上突出麻和辣,较火爆;成都火锅更倾向使用清油,倾向使用大料提味,口感相对于重庆火锅的火辣要略有缓和,也有自身独特的特色。由于火锅在全国范围内具备受欢迎的基础,越来越多重庆和成都的火锅开始走连锁化道路,成为全国知名品牌,如成都的皇城老妈、谭鱼头、小龙坎,重庆的刘一手、朝天门,以及四川简阳著名的海底捞等。在向全国扩散的过程中,火锅企业也对火锅的口味进行了较多的改良以使得其适宜大众的口味,火锅底料和火锅蘸料也成为火锅粉丝最热衷的东西,随着生产技术的进步,这些也被逐渐做成标准化产品进行售卖。

在火锅必点的菜品中,排在前几位的多是毛肚、肥牛、肥羊、牛肉丸、虾滑、鸭血、海鲜等菜品,可见在此种较为独特的餐饮形式中,餐饮的口味更加趋于一致性,爆款产品的口味对于消费者的吸引力比较接近。也反映出火锅在全国范围内具有易于被接受,口味趋同等一致性特点,利于区域扩张。

我国火锅派系众多。从火锅大的派系来分类,我国的火锅又可分为北派火锅,包括老北京火锅、羊蝎子火锅等;川系火锅,包括四川和重庆火锅;粤系火锅,以豆捞、海鲜、潮汕牛肉等为特征;云贵系火锅;江浙系火锅,包括一品锅、三鲜火锅等。北派和南派火锅在口味和特征上也差别明显,北派火锅汤底多为清汤、骨汤或鲜汤为主,蘸料多为麻酱等酱料,采用传统铜锅的形式,而南派火锅则更多无辣不欢,调味料和食材均非常丰富,如今各种火锅风格也在快速融合。

(二) 火锅赛道优质,竞争格局分散,受欢迎程度高

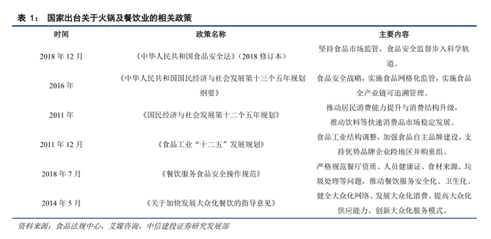
食品安全成为餐饮政策的重要关注点。国家对于餐饮行业的很多政策都有提及火锅市场,对于餐饮食品安全也非常重视,火锅行业曾经也出过较多食品安全的丑闻和问题,未来食品安全将成为火锅行业以及整个餐饮业的重中之重。

火锅是餐饮行业中最宽赛道。我国的餐饮市场规模 2018 年末已突破 4 万亿元,其中火锅市场规模达到 4800亿元,占比仍维持 10%以上,是所有细分菜系和餐饮品类中占比最高的,即火锅是目前餐饮行业中最宽的赛道。近两年,全国餐饮市场规模仍保持约 10%左右的增长,火锅市场也保持较高的增速,近年来平均增速较总体餐饮市场发展较快,2011-2017 年火锅工业销售产值 CAGR 约为 14%,发展态势健康。

从布局范围看,火锅在我国各地均具有较强的受欢迎度,具备全国扩张的基础。其中尤以中部省份的火锅渗透率最高,其中川渝为代表的火锅文化享誉全国,此外,云贵高原、甘肃、宁夏、陕西、山西、河北等地的火锅渗透率也非常高,火锅文化盛行。火锅在全国范围内具备广泛的群众基础,为其快速扩张和成为餐饮行业中最具备发展潜力的赛道提供了坚实基础。

近年来火锅规模发展快,地域扩张快。2018 年,火锅经营面积、餐位数量、员工总数以及门店数量的增长均在 20%以上,其中营业面积大增 27.5%。从火锅店布局来看,2017 年下半年和 2018 年上半年火锅门店经历了快速扩张和门店范围的迅速扩大,明显增加了中部省份、内蒙古及东北地区的门店数量,这也与火锅店渠道下沉的趋势有直接的关联,中部及北方二三四线城市门店数量快速增加,并预测未来增长的空间仍非常广阔, 火锅半年内在地域上的迅速扩张,一方面继续印证火锅较好的群众基础和可扩张性,另一方面也反映出近两年以火锅巨头为代表的火锅企业已开启快速扩张和渠道下沉的战略。

火锅市场竞争格局极其分散,集中度较低。根据 2017 年的数据,火锅市场排名第一的海底捞,市占率尚不到 3%,CR5 仅 5.3%,市场集中度非常低。其竞争格局类似于餐饮行业整体市场,市场空间巨大,竞争者众多,龙头所受到的挑战也非常大,为应对后续竞争者渠道下沉和快速扩张的战略,龙头必须在战略上保持跟进,也更多采取增加开店数和加速渠道下沉的经营方式。

从客单价和消费人次变化看,2018年均出现不同程度的提升。其中,中档火锅的人均消费额及消费人次分别同比增长 11.6%和 13.8%,大众餐饮人均消费额及消费人次也同比增长接近 10%。从消费能力看,目前中档及大众火锅仍为受众最广的火锅形式,中档火锅呈现快速崛起的势头,随着渠道下沉趋势的进一步推进,中档火锅在近两年的扩张中相对具有更加广阔的市场。随着三四线及以下城市的消费能力逐渐提升,未来高档火锅也将迎来高速增长。

火锅社交属性强、口味好等突出特征使其广受欢迎。从 2017 年各菜系的市场占比看,火锅和川菜占据前两位,印证麻辣口味在全国较多地区具有较为广阔的市场。另外,火锅的一些突出特征也使其得以在全国范围内受到欢迎。例如就餐气氛热烈,社交属性较强,人工成本占比相对较低,淡化烹调易于标准化,口味独特成瘾性强等。根据美团大数据,20-40 岁之间的火锅消费用户占比近 90%, 年轻化趋势非常明显。其中北派和粤系火锅 30 岁以上占比略高于其他,传统川式火锅深受年轻群体的喜爱。虽然火锅行业目前集中度较低,但随着渠道下沉趋势的确立以及火锅品牌及 IP 的效应增强,近两年火锅龙头的营收规模取得快速的提升。

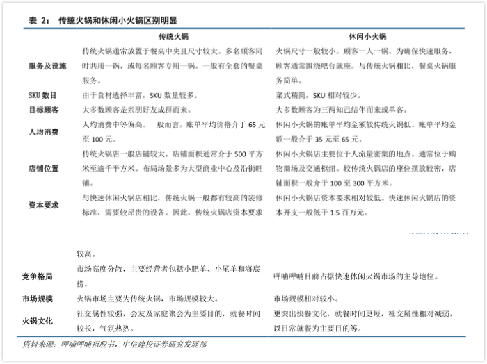
细分赛道中传统火锅与休闲小火锅定位区别明显。火锅赛道当中又包含不同的细分赛道,从用餐的时间和用餐体验文化的角度,目前又主要可分为传统火锅和以休闲小火锅代表的新式火锅,其中休闲小火锅的代表主要以呷哺呷哺为首,通过对比传统火锅和休闲火锅在经营特点、运营能力等方面的特点,发现休闲火锅相对客单价较低、SKU 数目较精简、布局场景限制不多、定位偏大众餐饮,并且传统的休闲火锅具有偏快餐的属性,用餐时间相对较短,且因为其“一人一锅”模式更多结合了快餐文化的特点,使其社交属性相对较弱。通过对比可发现,休闲火锅与传统火锅间的区别较大,休闲火锅的快餐文化基本较难以继承火锅的优势属性,故而在市场规模方面较传统火锅仍有不小的差距。

目前已有较多类型的新式火锅出现,比如采取“一人一锅”模式,但具有传统火锅文化和社交属性的小辉哥、左庭右院等热门火锅产品;将高端火锅餐饮和休闲茶憩结合的“湊湊”品牌;包括最近几年数量快速增多的以韩日为代表的东南亚地区特色的火锅等。

新式火锅有些是餐厅技术创新,有些是运营模式创新,还有些是将原来的部分火锅业态进行整合,以寻求优势文化的结合和火锅文化的创新,并期望通过文化融合来拓宽受众群体。

在火锅发展的新趋势当中,伴随外卖发展而生的自热火锅成为火锅发展的重要趋势之一,也是火锅外卖中目前最重要的承载形式,自热火锅是火锅标准化产品当中具有开创性意义的产品,这也成为火锅形式的重要创新,目前自热火锅主要是搭载成熟火锅品牌,作为外卖形式呈现,未来也可能发展出独立品牌。

火锅店数量有一定增长, 目前近 40 万家。目前国内连锁火锅品牌出现高速增长的势头,火锅店数量也自2017 年第三季度以来呈现明显的上升趋势,至 2018 年 Q2,全国火锅店已接近 40 万家,占全国餐饮门店的比例相对稳定。预计未来随着渠道下沉步伐的进一步加快,巨头下沉加速,火锅门店进一步增加。从 2015-2018年前十大火锅品牌的快速变化中,也反映出近两年火锅市场竞争的激烈程度。

(三)火锅经营能力及经营指标领先餐饮行业

火锅盈利能力及营业额增速在餐饮各细分赛道中领先。2017 年 H1 火锅以 6%的店铺比例做到了 22%的销售额占比,说明火锅单店销售规模普遍较大。火锅不仅具备易于全国扩张的属性,在经营指标和经营效率上相较其他餐饮模式也有比较明显的优势。其中 2018 年营业额增速达 24.7%,远高于正餐、快餐、西餐及休闲餐饮等赛道,增速迅猛。在净利率方面,火锅达到 11.8%,而其他三种餐饮赛道的净利率均在 8%以下,火锅优势明显。

从成本角度对比看,火锅在原料成本上占比较大,而由于对厨师及烹饪等要求不高,在人员成本上相对偏低,随着中高端火锅迅速扩张,对于物业的质量需求也不断提升,故火锅行业的房租成本占比较大。总体来看,各种餐饮形式的成本占比相差不多,火锅赛道略占优势。

目前火锅消费仍以 50 元以下的大众火锅为主。分品类看,台式火锅人均消费 50 元以下占比超过 80%,这也与呷哺呷哺等定位休闲小火锅的快餐文化相匹配,粤系火锅的人均消费价格相对较高,也与粤系火锅较为精致,档次偏高有关。总体来看,大部分火锅派系的人均消费价格均偏大众化,50 元以下的消费占比基本均超过50%。截至 2018 年上半年,火锅人均消费在 80 元以下的占比达到 91%,火锅整体档次仍偏大众化,这也与火锅店普及度较高有关。

火锅与其他餐饮形式相比,每平米营收占据明显优势。根据饭店业协会餐饮报告,火锅每平米营收高达 2.63万元,高于正餐的 1.02 万元,快餐的 2.51 万元及西餐及休闲餐饮的 1.45 万元,这与火锅本身的门店运营模式有关,火锅坪效和餐厅的空间利用效率相对较高。

但从人员角度看,火锅行业平均的员工流失率较高。根据 2018 中国餐饮业年度报告,火锅行业的年平均员工流失率达到 38.46%,而正餐市场为 25.72%,快餐市场为 44.04%,西餐及休闲餐饮市场为 37.11%,总体上火锅行业员工流失率较高,这也与火锅行业的属性有一定的关系,但行业龙头海底捞通过自身良好和通畅的晋升机制以及内部激励机制,通过优质的管理和企业文化的辅助,使员工流失率低于 10%,在整个餐饮企业中都处遥遥领先的地位,反映企业优质的管理能力对于降低员工流失率的作用非常明显。

(四) 火锅布局场景及受众群体广泛

火锅的布局场景总体较为广泛,大型商业中心是中高端火锅布局的主要场所。目前在大型商业中心中,普遍均引入两至三家高端火锅店,且大型商场内的火锅店平均客单价均较高。除了大型商业中心,沿街旺铺也是火锅店布局的重要场景之一,且火锅店具有一定的集聚效应,沿街的火锅店往往较为集中,互相形成客流的引流作用。

从受众性别看,女性比例远超男性,达到 58% ,这也充分证明火锅受众群体的广泛,且由于女性的消费品类相对更加广泛,这也为火锅企业更多搭载其他业态,实现附加值的提升提供了更多的可能性。未来火锅经济有望更多与“她经济”实现配合,例如现在的热门火锅店更多包含网红性质,提供包括拍照纪念、周边纪念品、美甲美肤等服务,在内部环境和菜品、酱料等的口味上也进行改良,比如更加清新舒适的内部环境布置,更加滋补的菜品食材,也推出如奶茶锅底等具有网红效应的搭配,可爱的玩偶配饰和玩偶状酱料等等。

从受众职业来看,50% 以上的火锅消费者为白领,而目前的传统火锅客单价仍较低,这也从侧面反映出火锅受众群体的范围较宽,另外随着大型综合商业体的数量快速增加,中高档火锅更多进入商业综合体,布局场景开始倾向于高端化,这对于年轻白领的吸引力也进一步增强。因为传统火锅社交属性较强,交流氛围热烈,中高端火锅正逐渐成为商务聚餐的新趋势。就餐人数上,目前也仍以 6 人以内的小范围聚餐为主,占比达到 91.4%,小范围聚餐成为主要形式,也更有利于火锅朝向高端化和商务化发展。

从火锅消费者家庭状况分布和学历分布来看,总体处于比较平均的状态, 火锅消费者逐渐偏向高学历人群。从单身家庭到养育孩子上学的家庭均有较强的火锅消费需求,学历上仍以本科占比最多,达到近 60%,且硕士及以上的人群比例有一定的提升,结合目前我国本科及以上学历的人群总体占比仍然不到 10%,可见我国火锅消费群体的学历水平较高,且硕士及以上群体占比的提升也反映出中高端火锅崛起加速。 另一方面,我国的火锅渠道下沉尚不充分,部分知名火锅品牌尚处在渠道下沉的起始阶段, 未来渠道下沉的空间仍然非常巨大,目前火锅行业的市场空间距离市场最大容量仍有很大的差距。

与友人及家人的聚会仍是火锅消费的最重要目的。其中,与朋友交流占到所有火锅用餐目的比例的约 43%,与家人聚会的目的从 2016 年的 19.8%提升至 2017 年的 21.8%,聚会成为火锅消费中越来越重要的目的

而从消费者选择火锅品牌最看重的因素来看,“菜品口味好”的比例由 29.5%提升至 30.3%,“食材新鲜”从21.4%提升至 21.8%,“餐厅质量保证”从 13.2%提升至 15%,“服务质量”从 14.2%提升至 14.4%,“菜品多样化”从 12.2%提升至 12.8%,提升均比较明显。而对于“价位合理”、“交通便利”等的关注程度相对以上因素有所下降, 总体反映出火锅消费者更加注重菜品的质量和餐厅的质量,期望火锅朝着质量更高的方向发展。

二、火锅产业链寻踪:体系庞大的特色餐饮王国

火锅产业链也分为上游、中游和下游。上游主要是以原材料以及供应链为主的火锅供应体系;中游主要包括锅底、火锅调味料等市场;下游主要包括终端的火锅门店战略,包括门店布局选址、经营战略、扩张战略、主要定位客群、营销及门店管理等方面。

(一) 上游:供应链管控能力成为重中之重

火锅原材料的产地和运输管控能力决定火锅口味和品质,由于火锅的食材较为丰富,尤其以毛肚、牛羊肉、鱼虾类海鲜等菜品最受欢迎,其食材来源多为北部草原、南部沿海等地。以呷哺呷哺为例,其食材来源从原产地到加工地全流程都实行严格把控。

以呷哺呷哺为例,“秘制酱料+11 道羊肉工序”造就高品质食材优势。 公 司选用食材质量上乘,独特的酱料从原产地到加工工序再到最终配方都十分考究,其原料花生产于享誉“青岛后花园”美名的平度,土壤肥沃、光照充足,产地选送的花生到达加工厂后要经过多道工序,为保证秘制调料口感与健康品质,坚持不添加防腐剂。公司羊源主要来自其战略合作伙伴锡林郭勒盟威远畜产品有限责任公司,位于有“天堂草原”美誉的锡林郭勒盟天然牧场。在生产车间,11 道生产工序以及严格的监管标准确保羊肉的高品质。呷哺呷哺所用食材从生产、运输到消费整套环节,都由公司 IT 系统监控并记录数据,且定期分析结果、及时调整,以实现效益最大化。

由于火锅产业链的上游还涉及到畜牧产业、农副产业,故而部分火锅企业还需要与农业县区等签订合作协议。通过与食材供应商的直接签约,可以保证尽可能减少中间环节的介入,提升火锅原材料供应的品质。但此种方式对于火锅企业自身供应链的构建能力和管控能力都提出了极高的要求。

原材料成本是火锅企业成本中占比最大的环节之一,故上游原材料价格的波动对于火锅企业的整体成本影响较大。而除了原材料市场价格的波动外,火锅企业对于上游食材供应商的议价权以及整体的供应链管控能力同样直接影响火锅企业的成本。

强大的供应链管控能力的提升助力火锅龙头成长。以火锅业排名前二的海底捞和呷哺呷哺为例,海底捞主要因超过 85%的原材料来自关联企业,从而实现对供应链的超强管控能力。而呷哺呷哺则主要通过构建三级网络架构配送体系,通过完备的机制和监管实现对于供应链的高度把握和管控。

呷哺呷哺三级网络架构配送体系打造规范化模式 。为了力求公司的运营规范化和标准化,呷哺呷哺只做直营店,在整个餐饮链条上力求高度标准化和规范化,以同样的标准来保证品牌品质。呷哺呷哺设置了全国总仓——区域分仓——运转中心三级网络架构。全国总仓以及华北区域分仓设置在北京,华东区域分仓设置在上海,天津、沈阳、石家庄设置了运转中心。根据当地市场门店数量、布局、食材消耗量以及配送成本综合考量建立配送网络。根据配送半径以及对成本的衡量,总仓可以将货品配送到区域分仓,也可以直接配送到运转中心。运转中心负责收集门店的订单,并且将订单进行分解以及根据自己的库存满足门店需求。随着门店数量增多,运转中心辐射能力加大,分摊到每家门店的费用减低。

海底捞通过关联方打造上下游餐饮产业链,构建了海底捞生态体系。海底捞生态体系上游覆盖了火锅底料生产、食材供应链服务及餐厅装修翻新;中游覆盖了多元餐饮品牌;下游覆盖了人力资源管理、火锅外卖等。集团上游的颐海国际是公司主要的火锅底料供应商,2015-2017 年从颐海国际采购的原材料占比自 16.8%提升至20.9%。蜀海集团主要为公司提供火锅食材及食材仓储服务,蜀韵东方主要为公司提供餐厅的装修及翻新服务;集团中游的优鼎优是海底捞旗下的冒菜品牌;集团下游的海鸿达为海底捞提供外卖服务,海海科技布局餐饮零售和游戏运营,微海咨询为公司提供人力资源管理及资讯服务。完整的海底捞生态体系为海底捞的多元化发展提供了很好的支持。

整合供应链,更有效控制食材质量和供应效率。2017 年,海底捞超 80%的食材是由关联公司或附属公司提供,其中涉及到向蜀海集团、四川海底捞采购食材,向颐海集团采购火锅底料和调味品,向扎鲁特旗海底捞采购羊肉。通过与关联方合作,海底捞可有效把控食材的供应端,确保食材来源的可追溯性,为食品质量和安全提供保障。公司在北京、上海、西安、郑州设立了四个大型物流配送基地、四个大型配送中心和一个大型生产基地,采购、加工、仓储、配送等功能整合效应明显,有助于公司打造最有效率和最低成本的供应链。另外,由于食材供应和配送都是关联方,其库存水平便于根据海底捞的需求来进行分配,在进货等环节保持跟海底捞餐厅的战略和节奏一致性,有助于降低成本。

食材端的把控是火锅质量的源泉。通过对比呷哺呷哺和海底捞的供应链体系,可发现双方均采用在全国各地主要城市设置物流配送基地、仓储基地,从而实现全国食材的统一管理、仓储和调配,海底捞还通过关联方的方式进一步加强控制。通过对供应链的控制和保障,保证了火锅上游食材来源的新鲜和品质,配送的高效性和标准化,这也成为火锅企业品质的基础保证和重要护城河。

企业投入更多力量在供应链管理培训和供应链管理团队的建设。海底捞大学致力于为餐饮产业链及海底捞企业培养人才。微海咨询公司成立于 2015 年,前身为海底捞员工招聘和培训中心,目前主要针对餐饮、连锁经营及其他城市服务业提供培训、咨询及部分员工招聘服务,同时对于餐饮供应链管理专业技能也提供较为专业的培训服务,旨在推动中国服务业发展规范。其提供店长培训班、总裁培训班以及相关咨询业务等, 供应链管理等正成为餐饮企业和火锅企业提高员工素质的重要 手段,也是加强火锅店自身质量管理的重要途径。

目前餐饮 SaaS 平台成为越来越多的餐饮企业供应链。 其可以覆盖餐饮产业链的各个环节,也主要包括上游供应链管理、采购平台的管理等等。目前餐饮类 SaaS 企业数量较多,竞争较为激烈,并且门槛相对较低,更多为重服务、重人力的属性。餐饮 SaaS 作为未来餐饮业的基础设施,目前在数据端、技术端和服务端都存在较多不成熟的地方,整体行业尚处培育期,另一方面,由于竞争者较多,整体获客成本较高,对于单个 SaaS 企业的生存压力巨大。

餐饮 SaaS 企业经过近年的发展,由最先满足点餐收银等基础服务逐渐过渡到满足供应链应用和以数据为基础的个性化服务开发。包括采购、库存管理、加工管理、门店管理、运输管理、数据安全及处理、智能化决策系统等。未来预期为火锅企业的供应链管理和门店管理提供强大数据支持,使运营效率大幅提升。

(二) 中游 : 底料和调料市场空间巨大, 逐渐标准化、品牌化

火锅市场的中游主要是火锅底料及火锅调味料的市场,作为火锅市场最重要的组成部分之一,火锅的底料和调料是火锅味觉中的核心元素,也是决定火锅口味的最重要元素。一个备受欢迎的火锅餐厅,必然有着富有韵味的底料和口味丰富多彩的秘制调料。

以往,火锅底料和调料只是火锅企业配方中的重要部分,主要以堂食火锅的方式呈现,随着火锅企业和餐饮企业将其富有特色的产品逐渐标准化,以食品的方式进行包装和生产,许多原先被大众所喜爱的餐饮产品能以易于广泛扩张的食品形式呈现。目前如海底捞、呷哺呷哺等,越来越多将自己的火锅底料进行标准化生产售卖,在主要商超渠道上货。同时,如海底捞、呷哺呷哺等企业也开始有子公司或关联公司专门负责调味料或锅底等的生产。

2016 年呷哺呷哺与其董事会主席贺光启订立了合资协议,成立合资公司,主要为呷哺呷哺生产调味料,包括火锅底料、火锅蘸料等,并通过天猫、京东等电商渠道进行销售。目前,在呷哺呷哺食品京东自营旗舰店平台上,呷哺呷哺已开发 9 种火锅底料,5 种火锅蘸料以及 2 种调味酱。2017 年呷哺呷哺火锅调料市场全年实现收入 3404 万元,营收占比不到 1%,2018 年上半年销售调料产品 1722 万元,营收占比不高是因为调味品主要是通过第三方代工的模式进行生产,受限于产能。2017 年上半年公司在北京购买了新地用于修建新厂房,预计最快三年之内才能修建成功,2021 年后投入运营。

我国复合调味品市场及火锅调料市场规模快速扩大,新兴产业迅速崛起。根据咨询机构数据,2013-2018年我国复合调味品市场的 CAGR 约为 14.4%,且每年保持较稳定的增长速度。从细分品类来看,预计到 2021年,火锅调味料和中式复合调味料市场空间都将迎来快速增长,相加份额预计约占复合调味料市场的近 40%。

另外火锅企业未来可以直接将食材组成的成品火锅以食品的形式进行标准化。速食和自热火锅开始成为火锅企业的重要产品和收入来源。自热火锅为火锅这种过往几乎全部采取堂食形式的餐饮模式提供了外卖的承载形式,也进一步延展了消费者的消费场景和消费时间,借目前外卖竞争的趋势,大幅提升了火锅品牌消费的人次和受众宽度。

火锅底料和火锅调料的制作工艺非常复杂,也是火锅企业的核心竞争力之一,一种传统的火锅底料抛去秘制配方外,就需要十几到二十种配料或香料。 传统制作工艺的复杂通过现代高科技生产技术得以标准化,从而可以实现在市场的领先地位。

以海底捞的关联公司颐海国际为例,根据咨询机构的统计,按 2015 年销售值计算,其是中国最大的中高端火锅底料生产商,市场份额超过 30%,也是国内第二大火锅调味料生产商,市场份额 6.8%。在研发领域,公司拥有较多研发专业人员,定期对市场进行调查,并从销售团队、合约生产商等处及时收集市场资料,研发团队主要负责开发新产品、改进现有产品及优化设备及生产流程。

生产基地的配套规模较大且契合市场需求,河北霸州生产基地最大年设计产能高达 10 万吨,并聘请第三方物流服务提供商订立相关运输安排。

颐海国际经营增长非常亮眼。2013-2018 年公司营收 CAGR 超 50%,2018 年营收达 26.87 亿元,增长率自2016 年以来快速提升,2013-2018 年净利润 CAGR 接近 90%,从 2013 年的 2200 万元增至 2018 年的 5.18 亿元,增速非常可观。这也印证了火锅底料和调味料市场空间较大,且目前标准化的底料和调味料市场尚处起步阶段,市场渗透率不高,预计未来几年底料和调味料仍维持较高增速,颐海国际受益火锅巨头海底捞的快速扩张,预计在 2019-2022 年,仍保持年均 30%以上的较高营收增速,规模仍快速提升。

颐海国际的成功反映了依托龙头火锅企业所发展的火锅底料和调味料公司,借助火锅品牌自身的需求和品牌运营,发展的市场空间非常广阔,无论是作为火锅外卖的配套还是单品出售,在渗透率上均有大幅提升的空间。

(三) 下游: 火锅餐厅终端,经营战略及管理模式凸显

火锅产业链的下游主要为以火锅餐厅为主的终端布局 ,以及其一系列运营战略和管理规划 。火锅餐厅是火锅餐饮的重要承载形式,在门店的布局位置和内部风格上,相对来说偏中高端的火锅企业,其门店面积相对更大,门店装修风格也相对更精致,主要布局场景也以大型商业中心或核心地段的沿街店铺为主。

1、布局场景多样化,装饰风格多元化

火锅店布局场景更多进驻商业中心及核心地段。火锅店要维持正常运营,需要周边的人口密度及流量达到一定的标准。海底捞曾有相关开店标准,要求两个分店距离在 3 公里以上,并且需要考察选址周边地区的商场、写字楼、学校、居民区等人口较为集中的建筑。选址周边 3 公里之内人口数量基本在 20 万以上,周边 1-2 公里内有大型品牌商业和购物中心等。周边固定半径范围内的人流量对于支撑中高端火锅店的经营状况非常重要,目前中高端及大众火锅更多开始进驻商业中心或核心地段,一方面因为综合商业中心的数量近年开始快速增长,另一方面也反映出火锅店布局场景和战略开始更多向商业繁荣地带集中。

火锅店的内部装修风格与氛围的打造对于客流的吸引有一定的直观作用,且内部装修风格与火锅品牌内涵的文化风格以及其所定位的客群有比较紧密的联系,比如小龙坎作为四川地区知名的火锅品牌,其整体风格古朴豪迈,且以盘旋的腾龙作为主要品牌形象深入人心,充满江湖侠气和地方特色,与传统火锅文化结合非常紧密,在火锅文化浓厚的地区以及渠道下沉中具有较强的客流吸引力。而一人一锅式的高档小火锅品牌“小辉哥”,诞生于上海,其定位带有高端休闲和商务会餐的属性,小辉哥的装修风格偏轻奢、优雅,对于该定位契合度高。

2、内容营销契合火锅发展趋势

火锅企业营销推陈出新。如同其他餐饮形式,火锅品牌的营销战略对于火锅品牌的运营和发展同样具备极其关键的作用。其中一个重要形式即通过团购等方式让利消费者,与各类团购网站进行合作。除了在价格方面给予优惠,通过门店运营的细节进行营销也至关重要。如小龙坎,能在短短几年迅速实现门店数量的高突破,一个重要因素就是依靠品牌形象的塑造和细节处的营销。首先在门店布局场景上,小龙坎并未为了追求低租金而一味寻求较偏的区域,而是直接进入大型 CBD 及商圈,通过在人流量较大的区域获得成功,从而充分曝光和营销品牌,再适时根据低线城市消费升级的趋势,进行渠道下沉战略,实现门店数量的快速突破,也抢占了部分未来消费潜力巨大的空间。

内容营销对于火锅和餐饮企业来说具有较好的效果。目前很多火锅品牌借助自媒体进行内容营销,由于火锅本身的受众较广,较受年轻群体的欢迎,内容营销往往能够形成爆款产品的概念。成功的内容营销对于火锅企业的宣传和推广有着巨大的引流作用。以长沙线上火锅品牌“38 火锅”为例,其通过线上配合线下的一系列营销所创造的火锅青年文化现象为其带来巨大客流。其一系列海报和 GIF 起到了良好的内容营销作用,主要定位客群为青年群体,抓住青年群体在职场、聚会、游戏等场景中的痛点精准营销,在内容上易于引起共鸣。

线上线下营销相配合,充分造势。在线上成功精准营销后,38 火锅的营销也开始深入线下各个场景,并且力求投放的精准和性价比最大化。线上的成功搭配线下广告营销的精准投放,让“38 火锅”迅速成为网红产品,取得高关注度。“38 火锅”进一步通过“38 火锅舱”、“火锅青年千人涮大会”等线下活动集中造势,取得优质的效果。

对于门店运营较为成熟、品牌知名度较高、门店数量较多的火锅品牌,可借鉴线上内容营销的方式,线上营销对于大型连锁火锅品牌的渠道下沉,即火锅店进驻低线城市,有较好的宣传和营销作用。

门店运营战略需要与整体品牌战略相契合。在门店内部的运营细节上,小龙坎也是精益求精,除了在设计上的古色古香,给人典雅舒适的感觉外,在内部品牌意识上也非常强,大到整体品牌的曝光,小到筷笼、围裙、特制酱料等,都印有小龙坎的品牌标识,突出品牌统一的效应。

3、直营及加盟的扩张模式各有利弊

门店的扩张战略主要分为直营店模式和加盟店模式。海底捞、呷哺呷哺等火锅龙头,为了保证其产品的质量和门店的品牌,提升质量把控程度,只运用直营店的方式进行扩张;而如小龙坎、小肥羊等开放了加盟店的扩张模式,加盟店吸收物业主的自有物业,通过特许经营等方式授权使用品牌,具有低投资的优势,但也存在一定的门店利润分配问题、产品质量不可控问题以及品牌形象如何维持的问题。

火锅巨头直营的管理模式为其带来较强竞争优势。海底捞通过直营店管理,推行抱团小组、师徒店等门店管理模式,实现了良好激励,从而将较难标准化的服务质量通过门店管理的模式得以最大程度的标准化,呷哺呷哺也通过直营店管理将其休闲火锅的文化得以较好的传承;加盟店的扩张模式带来的益处主要是扩张速度较快,投入的资金成本较低,可考察和选取较成熟的物业,投资回收期较短,但管理结构相对松散,对于单个加盟门店的质量控制较难标准化。

火锅门店下游的外延服务也更加丰富。由于现在很多火锅店需要排较长时间的队,包括在火锅产品越来越趋同的情况下,下游的服务质量和特色化服务成为关键,服务的深度和广度成为顾客满意度评价的重要标准。在服务领域,海底捞凭借其优秀的内部管理和激励制度塑造出行业内独树一帜的服务水平,也凭借这一显著优势,取得了经营效率、翻台率等长期的优秀和领先。而此优势也很大程度上得益直营模式带来的管控标准化。

4、门店管理及人员激励是运营的关键

除了门店选址、内部装修及品牌塑造、品牌营销、服务水平外,内部人员的管理是门店管理的重要组成部分。此方面,海底捞同样具备较强的经验,其每年 10%以下的员工流失率在行业内处于绝对领先的地位,且大幅低于行业平均值。对于人员管理环节,为员工提供良好的待遇和激励制度以及畅通的晋升及内部流动机制,是提升员工积极性和归属感的根本。海底捞通过海底捞大学、教练团队的构建以及人才库制度和完善的晋升规章,使员工利益得到充分保证;另一方面,海底捞通过“抱团小组”的方式形成了较为全面和扁平化的管理模式,同时将员工薪酬与其业绩紧密挂钩就大幅激发了员工的工作潜能。通过这样的方式,员工自发的约束力得以体现,使得海底捞赖以生存又难以标准化的服务优势在最大程度上得以标准化。

5、不同档次火锅单店营收及成本测算

从单店营收及成本测算看,由于火锅档次不同,定位客群不同等因素,营收能力及相关成本差距也较大。高端火锅店和中端火锅店开始快速扩张,也拥有不错的营收能力,但目前火锅形态仍主要以大众火锅为主。

6、传统火锅文化生命力较强

把握中式餐饮市场驱动因素。中国火锅数量 2013 年至 2017 年快速增长,约 40 万家,受益于其受欢迎程度高以及易标准化、易扩张的独特业务模式,火锅餐饮在中国餐饮业中增长潜力巨大。究竟塑造什么样的火锅文化是火锅品牌一直以来探索的方向。根据沙利文调查,中国火锅餐厅市场驱动因素主要包含品牌认知度及声誉、食品安全、新技术、外卖服务市场以及外出就餐文化。中式餐饮市场高度分散,前五大餐饮企业仅占总市场份额 0.8%。火锅市场同样高度分散,不同的火锅文化对于火锅品牌的塑造以及客流粘性的构建都具有极强的意义。

传统火锅文化与新式火锅文化存在过渡。我国火锅在近年发展过程中,出现了火锅文化和定位上的差异,传统火锅仍以大锅为主,主要依靠锅底料及调味酱料作为核心竞争力,以口味为突出特色,在口味、店面运营、装修风格上都接近传统火锅的风格;而新式火锅创新的模式较多,最为突出的以呷哺呷哺为代表,包括“一人一锅”式的休闲小火锅,在定位上更加偏向于快餐的形式。包括呷哺呷哺的高端品牌“湊湊”,将火锅与中国特色的茶饮文化相结合,开创休闲火锅的新形式。包括很多火锅品牌目前的定位和风格开始偏向时尚、商务等,以求更快融入都市餐饮文化,寻求定位客群的年轻化和商务化。从运营效果来看,目前总体上传统火锅仍然更胜一筹,一方面因为传统火锅本身在国内的受众群体较大,被接受程度较高,传统火锅文化具备全国扩张的基础;另一方面,部分新式火锅所营造的火锅文化与传统火锅差距较大,传统火锅底料和调味料的精髓、极强的社交属性和氛围以及其他优质特性被掩盖,故而在消费者的接受度上表现不良。综合来看,传统火锅特色和文化仍具备极强的适应性和扩张性,在科技元素和多元化元素越来越多渗透到餐饮行业和火锅行业的情况下,坚持传统火锅特色和文化仍然具备较强的市场竞争力。

风险提示:火锅行业政策变化;火锅食品安全问题;火锅企业过快扩张带来成本及费用压力。

本文作者:贺燕青、李铁生、陈语匆,来源:中信建投证券研究,原文标题:《火锅深度系列一: 餐饮行业的最优赛道》

加载中...