新浪财经

【安信策略·经典重温】长三角一体化:国家战略,加速推进

新浪财经

关注

来源:陈果A股策略

投资要点

在2018年11月5日的首届中国国际进口博览会上提出了“将支持长江三角洲区域一体化发展并上升为国家战略,着力落实新发展理念,构建现代化经济体系”。

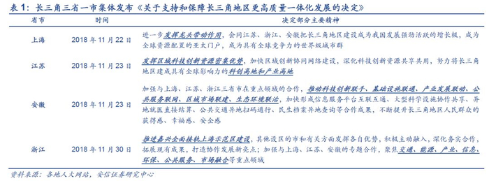
随后,沪苏浙皖三省一市人大常委会同步作出《关于支持和保障长三角地区更高质量一体化发展的决定》,并将于明年1月1日起施行。

区域重点关注G60科技走廊、嘉昆太、青浦区等,行业重点关注科技创新。

我们认为随着长三角一体化上升为国家战略之后,沪苏浙皖将进一步加深合作,着力将长三角地区建设成为我国发展强劲活跃的增长极,成为全球资源配置的亚太门户,成为具有全球竞争力的世界级城市群。

长三角加深一体化的过程中也蕴藏着投资机会,主要有三条主线可以关注:1、区域内关键重点领域的科技类企业有望进行更好的协同创新,科创板的设立也将进一步为研发创新提供资金支持;2、长三角未来几年将加快推进综合交通基础设施互联互通等一系列重点工程,区域内的龙头建筑施工企业有望获得新增订单;3、伴随着更为一体化的区域关系,城市间的人流、物流、信息流、资金流的流动将更为频繁,交运物流类公司有望获益。

■风险提示:长三角区域经济出现超预期下行。

正文

1.  长三角一体化正式上升为国家战略

在2018年11月5日的首届中国国际进口博览会上提出了“将支持长江三角洲区域一体化发展并上升为国家战略,着力落实新发展理念,构建现代化经济体系”。

近期,沪苏浙皖三省一市人大常委会同步作出《关于支持和保障长三角地区更高质量一体化发展的决定》,并将于明年1月1日起施行。

2. 长三角一体化前期合作基础良好,18年以来进入快车道

2005年12月25日,首次长三角两省一市主要领导座谈会在浙江杭州召开,至今已13余年。今年3月,由上海、浙江、江苏、安徽三省一市联合组建的长三角区域合作办公室也在上海正式挂牌成立。

最近的一次的长三角地区主要领导座谈会是2018年6月在上海召开,本次座谈会一大重点成果是发布了《长三角地区一体化发展三年行动计划(2018-2020年)》。行动计划涵盖12个合作专题,并拓展到产业合作和民生工程方面。同时进一步聚焦交通互联互通、能源互济互保、产业协同创新、信息网络高速泛在、环境整治联防联控、公共服务普惠便利、市场开放有序等7个重点领域,形成一批项目化、可实施的工作任务。到2020年,长三角地区要基本形成世界级城市群框架。 

2008年以来,国家层面针对长三角地区共出台过三个文件: 2008年的《国务院关于进一步推进长江三角洲地区改革开放和经济社会发展的指导意见》、2010年的《长江三角洲地区区域规划(2011-2020)》、2016年的《长江三角洲城市群发展规划》。根据澎湃新闻从2018中国城市规划年会现场获悉,国家发改委当前正启动编制《长江三角洲区域一体化发展规划纲要》。此外,交通部也正在编制长三角区域交通一体化发展相关规划。

除了部委层面,地方也积极出台相关政策。据上海证券报报道,随着长三角一体化上升至国家战略,沪苏浙皖等地也纷纷积极筹划出台一系列对接政策,围绕交通互联互通,《长三角区域城际铁路网规划》、《江苏省沿江城市群城际轨道交通网建设规划(2018-2025)》等多个规划都在制定。

11月17日上午,长三角产业创新峰会在上海开幕,作为峰会的重头戏,上海市普陀区作为首发倡议方,与江苏南通、江苏盐城、江苏连云港、浙江舟山、浙江台州、安徽淮北、安徽铜陵等七个苏浙皖的地市,共同启动“长三角产业创新城市联盟”,这一开放创新平台将着力在“产业+资本”方面,探索区域合作的新模式。同时,会上签约成立了“长三角产业创新股权投资基金”,基金总规模100亿,首期规模25亿,主要聚焦区域内龙头公司的并购重组、国企混改、股权投资等。

3. 长三角一体化具有良好的经济底子

三省一市(沪苏浙皖)的地域面积35.9万平方公里、常住人口2.3亿,分别约占全国的1/27和1/6,但经济总量近20万亿,占到全国的近1/4。

另外,长三角不仅经济总量大,且发展也较为均衡,在最新的百强县排名中,苏浙皖共占据43席,强大的县域经济也为区域间合作奠定了良好的基础。

4. 区域重点关注G60科技走廊、嘉昆太、青浦区等,行业重点关注科技创新

4.1. G60科技走廊

G60科创走廊包括:上海、嘉兴、杭州、金华、苏州、湖州、宣城、芜湖、合肥等9个城市,覆盖面积约7.62万平方公里。2016年,G60科技走廊最早由上海松江区提出,是沿G60高速公路构建产城融合的科创走廊, 2017年,上海松江区与浙江杭州市、嘉兴市合作建设沪嘉杭G60科创走廊,签订《沪嘉杭G60科创走廊建设战略合作》

6月1日上午在松江举行的G60科创走廊第一次联席会议上,九地市共同审议发布了G60科创走廊总体发展规划3.0版,确定了G60科创走廊新定位、新布局、新举措。

新定位:即打造长三角贯彻落实新发展理念引领示范区重要引擎,主要内涵是长三角率先迈向高质量一体化发展的重要引擎,长三角率先建立区域协调发展新机制的试验田,科创驱动中国制造迈向中国创造的主阵地。

新布局:即打造“一廊一核多城”总体空间布局,“一廊”即G60科创走廊;“一核”即全球科创中心——上海,松江背靠上海科技创新资源优势,成为向东承接上海全球科创中心和先进制造功能、向西辐射江浙皖腹地的枢纽和要冲;“多城”包括嘉兴、杭州、金华、苏州、湖州、宣城、芜湖、合肥等城市。

新举措:即聚焦五大着力点,推动五个一体化。

4.2. 嘉昆太协同创新核心圈

5月21日,嘉定区与江苏省苏州市签订战略合作框架协议,未来,嘉昆太协同创新核心圈将重点以科技创新领域的合作共赢为突破口,此次战略合作签约还明确了“1+6C”的“同圈”谋划。“1”即探索“党建联建”,区域化党建联建助推长三角更高质量一体化发展;“6C”即在规划、科创、产业、交通、生态、民生等6个方面全面加强合作。。

根据央广网报道,到2020年,嘉昆太协同圈新核心圈要实现的目标是,GDP总量超过8000亿元,规模以上工业总产值超20000亿元,战略性新兴产业产值超6000亿元。

产业中,汽车产业有望成为昆嘉太的重点合作产业,嘉定有上海国际汽车城、外冈镇新能源汽车及关键零部件产业基地,太仓有中德合作产业园,昆山有开发区的汽车零部件产业,三者优势互补,引领起嘉昆太汽车产业化、集群化、规模化发展。

另外,上海市政协委员、中国民用航空华东地区管理局局长蒋怀宇在5月30日召开的上海市政协召开主题为“发挥世界级城市群核心城市作用,推动长三角一体化发展”的常委会议发言表示“对于规划建设上海第三机场,蒋怀宇说,基于区位、市场尤其是空域等优势,经过专业调研,建议机场选址在虹桥机场以西30公里昆山市域内,并与江苏省合作建设和运营。”

4.3. 青浦区拥有独到的区位优势

作为上海唯一与苏浙两省交界的区域,青浦区率先研究制订 《深度融入长三角一体化发展的若干意见》,聚焦规划契合、推动设施汇合、推动产业耦合、推动功能聚合、推动治理融合、推动环保联合六大领域。

据文汇报报道,青浦区此前已与江苏省苏州市及其所辖昆山市、吴江区,浙江省嘉兴市及其所辖嘉善县进行反复沟通并实现对接。交通方面,共梳理出21条“断头路”,其中与江苏省昆山市对接15条,与江苏省苏州市吴江区对接4条,与浙江省嘉善县对接2条;旅游方面,5月23日,上海市青浦区、江苏省昆山市、苏州吴江区、浙江嘉善市四个旅游部门共同签订了《长三角湖区旅游联盟合作备忘录》;环境治理方面,以淀山湖、太浦河、吴淞江“一湖两河”为重点,落实上下游水资源保护协作机制。

4.4. 科技创新是长三角一体化的取胜之匙

长三角区域过去主要依靠利用国内低端要素进行国际代工的外向型发展模式,而随着自身开发强度已较大且全球贸易保护主义抬头,长三角也迫切需要谋求新动能,基于国内外市场需求的自主创新在未来长江三角洲打造具有全球影响力的世界级城市群和推动中国更高质量发展具有重要战略意义。

长三角科技创新资源密集:在中国科技部发布的2016-2017年综合科技创新水平指数排名中,上海、江苏、浙江在全国各省市中分别排名第二、第五和第六位,安徽位居第十五位。《2017福布斯创新力最强的30个城市》报告显示,长三角有14个城市入围,包括上海、苏州、杭州、合肥、南京等城市。而珠三角只有7个城市,京津冀也只有2个城市。

进博会中宣布的另外一项重大改革——科创板,也将促使资本市场的力量进一步助力科技创新。上海市委书记李强在上交所主持召开座谈会指出:“要加强功能建设,提供精准高效的专业服务,助推长三角优质科创企业到科创板上市融资、加快发展,为科创板注册制提供‘源头活水’。要瞄准集成电路、人工智能、生物医药、航空航天、新能源汽车等关键重点领域,让那些具有新技术、新模式、新业态的‘独角兽’‘隐形冠军’企业真正脱颖而出。”

5. 三条主线布局长三角一体化

我们认为随着长三角一体化上升为国家战略之后,沪苏浙皖将进一步加深合作,着力将长三角地区建设成为我国发展强劲活跃的增长极,成为全球资源配置的亚太门户,成为具有全球竞争力的世界级城市群。

长三角加深一体化的过程中也蕴藏着投资机会,主要有三条主线可以关注:1、区域内关键重点领域的科技类企业有望进行更好的协同创新,科创板的设立也将进一步为研发创新提供资金支持;2、长三角未来几年将加快推进综合交通基础设施互联互通等一系列重点工程,区域内的龙头建筑施工企业有望获得新增订单;3、伴随着更为一体化的区域关系,城市间的人流、物流、信息流、资金流的流动将更为频繁,交运物流类公司有望获益。


 

欢迎和我们联系

 

陈果  首席策略

021-35082010   chenguo@essence.com.cn

朱海洋   政策研究

021-35082032      zhuhy2@essence.com.cn

彭玮骏   主题策略&专题研究

021-35082835      pengwj@essence.com.cn

易斌  市场策略

021-35082835          yibin@essence.com.cn

夏凡捷   主题策略&专题研究

 021-35082835           xiafj@essence.com.cn 

林荣雄   行业比较

 021-35082906         linrx1@essence.com.cn 

免责声明