新浪财经

在宁工作博士享安居福利:租房 买房均有优惠

国际金融报

关注

在宁工作博士享安居福利,租房、买房均有优惠

今年以来,全国范围内的“人才争夺战”愈演愈烈,尤其是二线城市,多地纷纷通过下调落户门槛、提高购房或租房补贴等手段来吸引人才。

近日,第十二届中国留学人员南京国际交流与合作大会(以下称“南京留交会”)在南京国际博览中心开幕,吸引了来自30多个国家、1200名海内外留学人员和国内博士报名参会。本次南京留交会集中展示了南京优越的人才和创新生态环境,以高端岗位招引一批海内外“金领”人才。

5月13日,距离南京留交会尚不到一周,南京市人民政府正式印发《南京市企业博士安居工程实施办法的通知》,对在宁企业工作的博士提供住房、租房等一系列安居政策。

作为首个提出“人才安居房”概念的城市,南京的“求贤”之心一目了然。

图片来源:图虫创意

人才新政持续升级

早在2017年1月,南京就公布了《2017年南京市城乡建设计划》,首次提出“人才安居房”概念。该计划强调了对部分可建住宅建筑面积在5万平方米以上的用地出让时,配建不低于5%的人才安居住房,并计划当年筹建人才安居房20万平方米。

同年4月,南京出台《南京市人才安居办法(试行)》,提出将对当地无房且5年内无住房登记信息和房屋交易记录的6类人才,给予每月最少600元的租房补贴,最大可提供150平方米的共有产权房,以解决创新创业人才的住房问题。

2018年3月,南京出台并启动《南京人才办法的实施细则》,其中包括40岁以下本科生可直接落户南京;大学生租房补贴的期限由2年延长至3年,最高每月可领取1000元;通过企业申请租赁补贴,享受政策期限最长5年;外地大学生来宁求职可领1000元补贴等。

此外,人才落户方面,南京市的“抢人”力度也在不断加大。

2018年出台的《南京市关于大学本科及以上学历人才和技术技能人才来宁落户实施办法(试行)》中规定,以下三类人才均可直接落户南京:取得研究生以上学历或年龄在40周岁以下且取得本科学历的毕业生;取得中级以上专业技术资格人员;取得三级以上国家职业资格(技能类)人员。该政策计划自2018年3月1日起执行,试行1年。

不过,在上述“人才落户”政策进入倒计时的最后两天,南京这场“人才争夺战”的战线被再度拉长,南京市公安局发布通知称,将该政策的有效期延长一年至2020年2月29日。

首个博士生安居政策

记者发现,本次出台的《南京市企业博士安居工程实施办法的通知》(以下简称《通知》)是全国第一个针对博士生出台的人才安居政策,导向性明显。

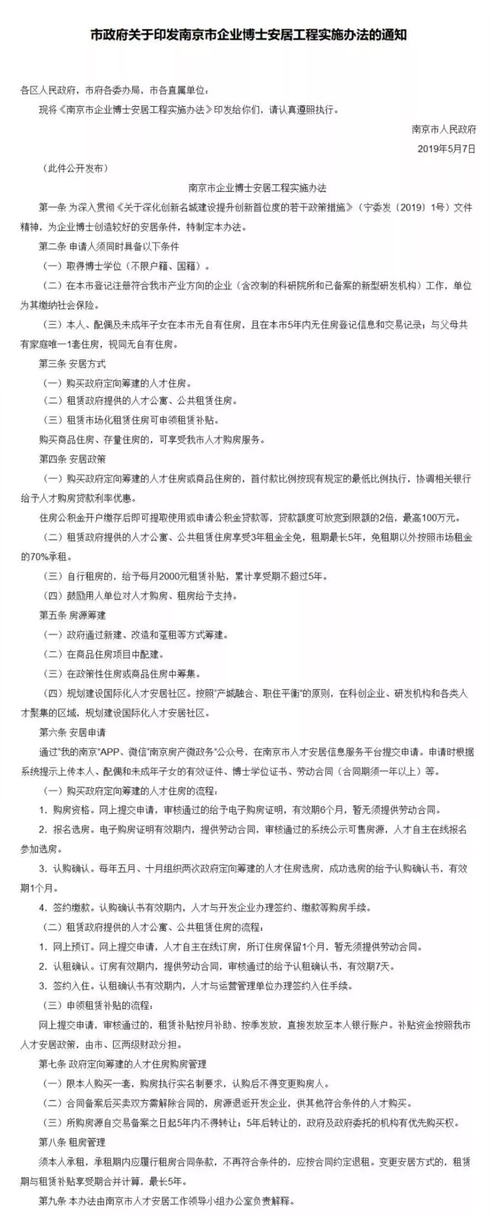
《通知》指出,将对在宁工作的博士生提供安居政策。其中,最受关注的当属免房租政策,即在宁工作的博士生租赁政府提供的人才公寓、公共租赁住房享受3年租金全免,租期最长5年,免租期以外按照市场租金的70%承租。针对自行租房的博士生,给予每月2000元租赁补贴,累计享受期不超过5年。

易居研究院智库中心研究总监严跃进指出,对于南京来说,租房成本较高,该政策降低了博士生的相关住房成本,吸引力较大,预计会有部分人才积极进入南京。

购房方面,在宁工作的博士生在购买政府定向筹建的人才住房或商品住房时,首付款比例按现有规定的最低比例执行,协调相关银行给予人才购房贷款利率优惠。且住房公积金开户缴存后即可提取使用或申请公积金贷款等,贷款额度可放宽到限额的2倍,最高100万元。

此外,《通知》明确指出,对于政府定向筹建的人才住房仅限博士生本人实名制购买一套,且认购后不得变更购房人,所购房源自交易备案之日起5年内不得转让;5年后转让的,政府及政府委托的机构有优先购买权。

严跃进认为,近期,南京、广州等城市都推出了人才购房和租房的优惠政策,普遍表现为优惠力度大、市场关注度高,此类大城市本身就业机会相对高端,预计会吸引很多高端人才进入,各地政府在引进人才的过程中也应防范各类房价炒作的现象出现。

土拍市场火热

值得注意的是,近期,南京的土拍市场也异常火爆。

5月7日,南京江北新区出让1宗综合用地,经历了106轮竞价后,由弘阳地产以2.8亿元+3000平方米自持面积的代价摘得,楼面价1.55万元/平方米,溢价率为47.37%。

据地产深度报道不完全统计,这是2019年以来,南京第3块抢拍轮次超百轮的地块。4月30日出让的江心洲G08地块,经过112轮竞价由荣盛以15.6亿元摘得;3月29日出让的迈皋桥G01地块,经过120轮竞价由成都新希望以53.2亿元拿下。

不仅如此,在“五一”小长假前一天,南京集中出让了8宗地块,总成交价约76亿元,其中,6宗地块的成交价格达到最高楼面限价,进入竞争自持商品住房面积阶段。

记者发现,南京地区今年以来的土拍数据与2018年第四季度的相比,简直是“冰火两重天”。土拍网数据显示,2018年第四季度,南京共有49宗地块出让,总成交价为243.67亿元,平均楼面价6156.08元/平方米,平均溢价率仅为3.3%,且多数地块以底价或低溢价率成交;而2019年至今,南京共出让了27宗地块,总成交价为216.84亿元,平均楼面价7602.01元/平方米,平均溢价率为26.77%。

面对土拍市场的火热,南京是否会像苏州一样,出台相应的楼市调控政策预防楼市过热?

对此,中原地产市场分析师卢文曦对《国际金融报》记者表示,江苏分为苏南和苏北,苏南地区的购房者多前往苏州,苏北地区的购房者多涌向南京,所以这两个城市有一定的相似性。目前来看,南京市场虽然有所回暖,但与苏州相比还有一段差距,如果出台限购限贷等政策,回温的态势或会马上停滞,这同样不利于市场稳定。不过,如果南京市场出现过热、暴涨等情况,不排除有调控政策出台的可能。

▲本次人才新政详情

(国际金融报记者 左宇)

加载中...