新浪财经

广发戴康:国改主题“新”在哪 怎么“改”

新浪财经

关注

【广发策略】国改主题:“新”在哪,怎么“改”——“主题说”系列

来源:广发策略研究 

倪赓、戴康

●  一、“新国改”的政策与微观动态变化

19年是国企改革关键攻坚年,“419政治局会议”政策边际向结构性、体制性因素倾斜,未来一段时间内,与(金融)供给侧改革相辅相成的“新国改”有望聚力破局。政策层面,今年两会报告强调国资平台试点、混改、职业经理人、网运分开等要点;微观层面,A股国企“示范性”资本运作不断。

●   二、当前时点,“新国改”加速的理由诠释

1)结构去杠杆、减税等因素导致地方财政压力加大,盘活国有资产化债;2)社保缺口扩大,国资划转股权充实社保迫切性高;3)科创周期、贸易战倒逼国家资本驱动创新,促进国资结构调整;4)公司制改制完毕、国资平台基本搭建、国企利润表修复为国企综合改革作铺垫。

●   三、回顾政策路线,“新国改”有何趋势性特征?

1)资本化,国资平台是纽带、上市平台是重要载体;2)综合改革,强调公司治理;3)由点及面扩散,强调影响力龙头“示范意义”;4)利润表切换至资产负债表;5)科创色彩,科创周期强调国家资本驱动创新。

●   四、“新国改”四大演绎线索

1)国资平台,基金化、ETF盘活国资;2)混改,转让控股权,竞争性领域国资率先退出;3)资产证券化,国企金控平台优质资产曲线上市;4)职业经理人制,券商先试先行市场化选聘机制。

●   五、“新国改”A股投资方向:行业、地方、微观三重视角

1)行业视角:混改关注油气、电力、医药;资产证券化关注军工、铁路;并购重组关注汽车、化工。2)地方视角:山西、云南地方政策推进速度较快;天津、云南财政压力较大;四川国企改革ETF创新。3)微观视角:建议关注“世界一流示范企业”、“双百行动”、第三批国有资本投资公司试点、第四批发改委混改试点(尚未公布)等重点名单。

●   六、投资策略:潜伏“新国改”主题投资机会

主题策略:建议潜伏19年国企改革带来的风险偏好提振投资机会:1)央企层面重点关注油气与电力混改、军工资产证券化、汽车重组、央企金控平台资产注入;2)地方层面重点关注山西、四川。

●   核心假设风险:

国企改革推进情况不达预期;中美贸易摩擦超预期;A股风险偏好下降,整体估值系统性下行。

报告正文

引言

15-17年“1+N”顶层框架落地、央企先试先行,18年国资国企改革涉深水区、啃硬骨头,19年又一轮国资国企改革攻坚蓄势待发,“419政治局会议”强调结构性、体制性因素,进一步成为开启本轮国企改革周期热潮的重要一环。

本文从两会报告解读、“示范性”案例出发,回答如下市场疑惑:当前“新国改”加速有何深层次缘由?与过去比,有何趋势性特点,有什么演绎新线索?未来如何把握“新国改”投资机会?

我们认为,19年是国企改革关键攻坚年,A股资本运作将大大加快,建议潜伏改革带来的风险偏好提振投资机会:1)央企层面重点关注油气与电力混改、军工资产证券化、汽车重组、央企金控平台资产注入;2)地方层面重点关注山西、四川。

1

新国改”的政策与微观动态变化

1.1 政策层面:重视结构性、体制性因素,19年是国企改革“攻坚年”

根据新华社,4月19日习近平主席主持召开中共中央政治局会议,指出“外部经济环境总体趋紧,国内经济存在下行压力,这其中既有周期性因素,但更多是结构性、体制性的”,当前经济工作部署“注重以供给侧结构性改革的办法稳需求,坚持结构性去杠杆”。我们认为,“419政治局会议”政策边际向结构性、体制性因素倾斜,未来一段时间内,与(金融)供给侧改革相辅相成的国企改革有望聚力破局。15年《关于深化国有企业改革的指导意见》顶层规划指出阶段性目标:“到2020年,在国有企业改革重要领域和关键环节取得决定性成果”,19年将是关键攻坚年。

从两会报告看,今年国企改革“自上而下”有哪些要点延伸?

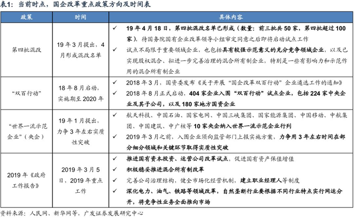
要点1:“推进国有资本投资、运营公司(以下简称国资平台)改革试点”。根据新华社,截至19年2月11日全国范围内各地共计在122家地方国企推开了国资平台试点,央企国资平台试点已有21家(新一批新增11家试点),包括2家投资公司试点和19家运营公司试点。我们认为,国企改革已经到了“国资国企改革”新时代,国资平台将是未来系列利用A股资本化运作的纽带。

要点2:“积极稳妥推进混合所有制改革”。与17年“深化”、18年“稳妥”词眼相比,19年两会报告添加“积极”表述暗示今年混改推进广度和深度将有所提升。目前发改委正积极推进第四批混改试点,4月18日名单已形成(尚未公开),相比前三批有如下亮点:1)试点数量超过100家,是前三批50家的2倍多;2)试点领域强调“示范意义”与“充分竞争领域”。

要点3:“建立职业经理人等制度”。职业经理人制是优化公司治理、打破国企体制性阻碍的突破性举措,今年有望在规则制定、微观试行(比如券商)有较大进展。

要点4:“深化电力、油气、铁路等领域改革,自然垄断行业要根据不同行业特点实行网运分开,将竞争性业务全面推向市场”。今年央企改革行业重点划定,并且强调“网运分开”,从目前三大行业动向看:1)油气改革方面,去年年底国家油气管网公司组建方案已上报,3月19日深改组通过了《石油天然气管网运营机制改革实施意见》形成制度供给,有望今年上半年面世吸引社会资本;2)电力改革方面,有序向社会资本放开配售电业务;3)铁路方面,根据北京证监局,19年2月26日京沪高铁开始接受上市辅导,铁总股改取得实质性进展。

1.2 微观层面:A股国企“示范性”资本运作不断

自17年年中央企混改引发市场“示范效应”后,国企改革微观A股平台层面示范性案例罕见,而今年4月示范性案例频发进一步成为开启本轮“新国改”热潮的重要一环,我们认为,与今年“双百行动”、第四批混改政策相吻合,“示范性”微观资本运作有利于试点扩围。

2

当前时点,“新国改”加速的理由诠释

当前时点,内外部环境日益复杂严峻,推进国企改革驶入深水区已成为破局关键点:1)内部环境而言,经济下行期亟需破除体制性阻碍,未来国企去杠杆将持续推进,改革将更加重视质量与效益;2)外部环境而言,全球经济转型趋向明朗,国家资本驱动创新的迫切性提高。虽然短期内中美贸易摩擦有所缓和,但美国仍可能针对中国制造业升级采取多元化贸易措施,国企应加快改革步伐进一步提升全球竞争力。

我们认为,新时代国企改革将紧密围绕“效率”与“创新”两大目标,结合(金融)供给侧改革,率先吹响新一轮深化改革号角:1)十九大以来,国企改革思路由“做强做优做大国有企业”到“做强做优做大国有资本”转变,加快从“管企业”为主向“管资本”为主转变,意在通过国资平台和上市平台增强国有资本流动性,注重资产质量与资本回报;2)国有改革将进一步深化战略布局调整,逐步退出竞争性行业,加速探索推进国有资本支持战略新兴产业发展。

围绕“效率”与“创新”国企两大核心目标,结合内外部经济形势、政策微观动态变化,我们认为,当前时点,“新国改”加速背后主要有以下理由:

理由1:结构去杠杆、减税等因素导致地方财政压力加大,盘活国有资产化债

在结构性去杠杆目标下,更大力度的减税降费措施增大了地方政府财政压力,债务余额增长与隐性债务负担困境凸显。根据国际清算银行(BIS)的数据显示,我国政府部门杠杆率逐年上升,由2000年的22%攀升至2018年的48%。地方政府可以通过出售资产偿还债务的方式来解决地方债务问题。在价格合理时,可通过出售国企股权的方式实现资产价值变现,并用于清偿地方债务、降低政府杠杆。其中,今年年初牛市行情也为地方政府以合理价格出售优质国有资产(股权转让)提供契机。

理由2:社保缺口扩大,国资划转股权充实社保迫切性高

自2013年始,我国社保基金每年的征缴收入不足以覆盖其当年支出,主要依靠政府财政补贴来补足缺口,人口老龄化趋势下,未来社保基金将面临更大的亏空风险。17年11月份国务院印发《划转部分国有资本充实社保基金实施方案》,决定选择部分中央企业和部分省份试点,统一划转企业国有股权的10%充实社保基金,划转范围包括中央和地方国有及国有控股大中型企业、金融机构,通过股权分红弥补我国基本养老保险基金的缺口。根据国资委,截至18年底,已完成18家中央企业股权划转,划转规模达到750亿元。从国有企业的角度来看,划转国资是把引入社保基金作为多元化股东、调整股权结构的重要手段。政府以市场化价格出售优质资产意味着实现国有资产价值最大化,国资长期增值利于补充社保。

理由3:科创周期、贸易战倒逼国家资本驱动创新,促进国资结构调整

中美贸易摩擦背景下,美国可能依然针对中国制造业升级采取多元化贸易措施,国企在全球贸易新形势通过深化改革“做大做优做强”提升全球竞争力的迫切性更高。另外,国企资本结构也逐步向战略新兴产业倾斜,根据Wind,A股上市国企市值金融、采掘、食品饮料占比最高,合计超过30%。国企改革新的结构调整方向大致包括:1)通过科研院所改制强化自主可控领域;2)通过混改往战新产业靠拢;3)通过专业化重组凝结资源打造国际优势品牌;4)通过ETF将国资流向战兴产业;5)央企子公司分拆上科创板。

理由4:公司制改制完毕、国资平台基本搭建、国企利润表修复为国企综合改革作铺垫

17年央企公司制改制大力推进,目前全面完成,83家中央企业、90%省属国资委企业建立了规范的董事会,为后续公司治理改革(比如职业经理人制度)、混改扫除体制性障碍;

18年国资平台基本搭建完成,央企三批试点21家,各地方1-3家改制或新建,平台建立是后续ETF、股权受让等资本化运作的前提条件。

与供给侧改革共振,国企在17年迎来利润表修复并至今呈现可持续性,有利于提高混改积极性。根据财政部数据,19年Q1全国国有及国有控股企业利润总额为8197.7亿元,同比增长15.6%,其中央企利润为5814.4亿元,同比增长17.9%;地方国企利润为2383.3亿元,同比增长10.4%。

3

回顾政策路线,“新国改”有何趋势性特征?

从政策路线看,十八大以来,新一轮国企改革度过了13-15年“1+N”制度框架搭建(第一阶段)、16-17年“十项改革试点”推进(第二阶段)两大初期阶段,18年至今以“双百行动”、国资平台试点、世界一流示范企业为标志,国企改革进入了全新的第三阶段。

第一阶段(2013-2015年):顶层制度框架设计完成。2015年9月,国务院颁布《关于深化国有企业改革的指导意见》在发挥“1”引领作用;此外,出台“N”个配套文件,强化各项改革之间的协调配合, 形成“1+N”系列指导文件,重点任务包括分类推进国企改革、完善现代企业制度、完善国有资产、发展混合所有制经济、强化监督防止国有资产流失以及加强等。

第二阶段(2016-2017年):“十项改革试点”工作开展。2016年2月,在14年7月“四项改革”基础上,“十项改革试点”落实计划披露,包括国有资本投资运营公司、央企兼并重组、部分重要领域混改、混合所有制员工持股、落实董事会职权、市场化选聘经营管理者、企业薪酬分配制度差异化改革、推行职业经理人制度、国有企业信息公开、剥离企业办社会职能和解决历史遗留问题十大内容,细化改革的具体方向,以形成试点经验,便于复制和推广。其中,“6+1”首批混改试点企业名单公布推动混改进入深化阶段,国资委明确在电力、石油、天然气、铁路、民航、电信、军工七大垄断领域开展混改试点。

第三阶段“新国改”有何趋势性特征?

特征1:资本化。即利用上市公司平台开展资本运作而不是限于集团层面,十九大以来,“做强做优做大国有企业”表述变为“做强做优做大国有资本”,“国企改革”表述变为“国资国企改革”,体现为国资流动加快、保值增值、结构调整诉求,契合金融供给侧改革,国资平台是纽带、上市平台是重要载体。根据国资委数据,截至2017年底,央企约65%已进入上市公司,比2012年底的54%增长了11个百分点;省级国有企业约40%的资产进入了上市公司,其中上海、重庆、安徽等地均超过了50%。

特征2:综合改革过去强调“并”(强强联合式重塑)和“混”(七大垄断领域混改),在总结过去经验下,国企改革由外向内、由形式向实质转变,强调公司治理方面的体制性问题,公司制改制是前提,综合改革强调“改”,比如CEO制、薪酬改革、股权激励等。

特征3:由点及面扩散。过去从央企十项改革试点、地方模式创新尝试入手,现在更加强调影响力龙头国企改革的“示范意义”,试点扩围至一流国企,即“双百行动”,(404家国企,其中224家中央企业及其子公司、180家地方国资企业)。

特征4:利润表切换至资产负债表。17年之前,国企盈利增长缓慢,16年国企利润同比仅增长1.7%,央企同比下降4.7%;17年后,供给侧改革(兼并重组去产能)促使国企利润表修复并可持续,17年国企利润同比增长23.5%。但是,国企杠杆率一直居高不下(整体维持在64%左右),近两年推行的混改、债转股效果一般,未来竞争力领域退出力度有望加大(卖上市平台控股权混改),补充资本金化解金融债务。

特征5:科创色彩。过去国企改革集中两种思路:1)做大做强,采用强强联合式并购,契合“一带一路”战略走出去;2)提质增效,采用混改解决一股独大问题,修复利润表。参考美国,科创周期除了关注民企硬科技,还强调国家资本驱动创新,未来国企一方面积极培育“世界一流示范企业”,目前10家大多都是战略新兴、国家命脉领域;另一方面资本结构调整,比如国改ETF指数成分多以战略新兴为主、鼓励央企子公司上科创板等。

4

新国改”四大演绎线索

4.1 线索一:国资平台——基金化、ETF盘活国资

什么是国有资本投资、运营平台?根据7月30日国务院《关于推进国有资本投资、运营公司改革试点的实施意见》的官方功能定位,“国有资本投资、运营公司均为在国家授权范围内履行国有资本出资人职责的国有独资公司,是国有资本市场化运作的专业平台。”国有资本投资、运营平台的目的是实现国有资本所有权与企业经营权分离,通过市场化运作促进国有资本合理流动、调整优化国有企业产业结构。伴随近两年央企和地方国资平台基本搭建完成,19年一系列市场化运作速度将继续加快,应重点关注基金化运作撬动社会资本、国企改革ETF发行加速等模式:

模式一:基金化打造升级版国资平台,撬动社会资本优化产业布局

国资基金矩阵已成为国资平台市场化运作的重要生力军。根据国资委,目前国有资本运营公司共发起设立6只基金,总规模近9000亿元,已初步建立成规模的基金体系;在地方国资方面,根据澎湃新闻不完全统计,截至18年12月,各地成立了29只国企改革主题类基金,实际管理基金规模已达数万亿元。以诚通集团旗下的国调基金为例,国资基金将以市场化运作方式打造升级版国资平台:1)推动国有企业结构调整;2)支持中央企业混合所有制改革;3)布局战略新兴产业,促进国有资本布局节能环保、金融科技、互联网、智能制造等领域;4)助力国有企业改革脱困、降杠杆。

模式二:国企改革ETF发行加速,大股东换购促进国资流动

18年6月14日,华夏、博时、银华三家公司首批获得央企结构调整ETF和联接基金资格,此基金由诚通发起;19年4月18日,由四川金控集团(四川国资平台)牵头发起四川国改ETF在深交所成功上市,首发规模约60亿元,引入社会资金超过20亿元。截止目前,我国发行的国企改革ETF及其联接基金(一般以不低于90%的仓位投资于该标的ETF基金)共计13只,其中国企改革ETF为5只,相关联接基金为8只,基金总规模达642.69亿元,占我国ETF基金总规模的8.83%。我们认为,今年四川国企改革ETF顺利发行将起到一定示范作用,其他地方国企ETF发行有望受益加速。

国资平台与国企改革ETF存在一定的内在联系:国资平台(旗下基金)可灵活受让上市公司股权,国资平台可将其持有的国企股权换购为相应的国企改革ETF份额,这种运作模式具有四方面重要意义:1)实现投资组合分散化,降低单一股价波动带来的非系统性风险,ETF可以看做是一种更加市场化的国资流动平台,有利于加强市值管理,对于国资的保值增值大有裨益;2)提供适当的股权退出路径,提升国有资本流动性,同时避免直接交易造成的股价冲击成本;3)在保持国有资本控制力的基础上引入混合所有制,提升国企的运营效率,更广泛地享受国企改革红利;4)促进国资向战略新兴产业调整,从5只国企改革跟踪的3只指数成分股看,制造业净值占比最大(上海23%、央企32%、四川51%)。

4.2 线索二:混改——转让控股权,竞争性领域国资率先退出

从政策路线看,当前国企混改将在广度和深度上有所提升:1)广度上试点扩围,一是100多家发改委第四批混改国企名单,二是“双百行动”,根据国资委18年11月透露,2/3试点企业已提出混改意向;2)深度上强调“示范性”意义。当前混改创新性突破主要表现在:

公司的实际控制权可能会发生改变,股权转让或将该改变公司国资“一股独大”的局面,混改后,持股比例将进一步分散,有可能成为无实际控制人,对国资非控股模式形成示范效应,进而加速国有企业改革向“管资本”转变;

国有股权定价更为市场化。股权转让的受让方通过公开征集的方式确定,相比于直接指定受让方,股权转让的价格更为市场化;

混改行业由垄断行业过渡到竞争行业。这一轮混改的重点可能会由原来的电力、石油、天然气、铁路、民航、电信、军工等七个领域逐步过渡到竞争性的行业。本次混改也表明国有资本在竞争性领域退出力度逐渐增大。

4.3 线索三:资产证券化——国企金控平台优质资产曲线上市

金控平台主要指控股两家或两家以上不同类型金融机构的法人主体,19年以来国企金控平台加快将金融资产注入上市公司,为提高资产证券化率和加大混改力度进行相关布局。

国企金控平台主要通过国有资产证券化与国有资本运营两种方式提升资产证券化率,在国企改革发展中起到至关重要作用:1)国企金控平台可通过IPO方式直接上市或通过资产注入实现间接上市,直接提高国有企业资产证券化水平;2)协同国有资本投资解决产能过剩、不良资产和并购重组等问题,有力助推国企混改;3)利用金融牌照资源与规模化资金池,为国企改革增力减压。

4.4 线索四:职业经理人制——券商先试先行市场化选聘机制

2019年政府工作报告首次提出“建立职业经理人制度”,并与完善公司治理、健全市场化经营机制并列,预示着国企管理体制机制加快转变。根据《经济参考报》,国资委表示将积极酝酿建立职业经理人制度,将在央企二级企业和地方国企扩大试点,逐步提高市场化招聘高管的比例。

我国国企职业经理人制度改革大致分起步期、发展期、完善期三个阶段。目前处在改革完善期,职业经理人制度方向早在15年顶层规划已经明晰:“推进职业经理人制度,实现内部培养与外部引进相结合,畅通现有经营管理者与职业经理人身份转换通道,董事会按市场化方式选聘和管理职业经理人,合理增加市场化选聘”。当前强调体制性因素背景下,预计今年将加速推行职业经理人改革计划,将市场化选聘和薪酬改革纳入重要组成部分。

目前已经有多家央企实施了职业经理人改革,18年至今券商行业职业经理人改革提速。

5

“新国改”A股投资方向:行业、地方、微观三重视角

5.1 行业视角:混改、资产证券化、并购重组三条路径

路径1:混改“网运分开”和“竞争性退出”,重点关注油气、电力、医药。

油气:19年管网公司组建成为油气改革突破口。一方面,我国天然气行业尚未实现输配、输售分离,仍是上中下游高度一体化的垄断经营模式。中游管道建设严重滞后,15-18年天然气管道里程数实际增速约6%,低于预设目标。因此,国家管网公司组建或成为油气改革关键突破口,根据新华社,19年3月19日深改委通过《石油天然气管网运营机制改革实施意见》,强调组建国有资本控股、投资主体多元化的石油天然气管网公司。我们认为,管网公司组建改革意义重大:1)有效实现了“网运分离”,打破油气行业的一体化垄断,提升整体市场化程度;2)进一步引入社会资本,通过上市提高资产证券化率,进而有效推动全产业链的混改进程。

电力:国家电网特高压、增量配点等领域全面深化混改。15年3月16日,国务院印发《关于进一步深化电力体制改革的若干意见》提出按照“管住中间、放开两头”架构,有序向社会资本放开配售电业务。根据国家电网报,18年12月25日,国家电网发布全面深化改革十大举措,具体包括在特高压直流工程领域引入社会资本,支持社会资本参与增量配电试点,推进电动汽车、信息通信、通航、金融业务混改等。

医药:充分竞争领域国改加速。国有企业在医药行业中占据重要地位,根据Wind,截至19年4月23日,生物医药行业中含国企53家,包括12家央企、38家地方国企与3家校办企业,在全行业中数量占比达18%,市值占比达19.5%。作为典型的充分竞争行业,在混改示范效应下,未来医药国企有望依赖资源与品牌优势,以更大力度引入社会资本,释放国企改革红利。

路径2:资产证券化进入“十三五”末期小高峰,重点关注军工、铁路。

军工:科研所改制助力19年军工集团资产证券化。我国五年规划具有一定“前松后紧”阶段性特点,军工集团的资产证券化属于典型的计划性推进工作,同样受五年规划影响,2018年资产证券化率较低的“电科系”、“航天系”提速明显,2019年是“十三五”规划末期,军工集团资产证券化有望恢复到一个“小高峰”,部分未上市的军工厂资产和部分事业单位资产划转成企业后上市。目前军工集团全市场综合资产证券化率为40%左右(根据广发证券发展研究中心军工组测算),虽然已实现部分重要军品资产证券化,但包括战术级导弹、空军新一代战机、火箭及大卫星总装、航天发动机、军工信息化等在内的核心军品仍在体外,对比欧美军工企业70%-80%的资产证券化率仍有较大提升空间。此外,首批41家军工科研院所转制有望在2019年完成,改制完成后相关资产的资产证券化有望进一步加速。

铁路:京沪高铁上市,铁总股改取得实质性进展。加快股份制改造是铁总19年的主要任务之一,进而切实降低资产负债率,根据铁总18年三季报显示,中铁总负债达5.28万亿元,同比增加9.32%,负债率达65.24%,略高于去年同期的64.83%,亟需通过资产证券化提高直接融资比例。根据北京证监局,19年2月26日京沪高铁开始接受上市辅导,将成为铁路领域资产证券化“样板”。

路径3:并购重组新趋势,重点关注汽车、化工

根据国资委研究中心18年4月发布《2018年中国国企国资改革发展报告》,提出从央企层面已实施重组分为龙头重组、纵向重组、横向重组;地方层面还包括倾斜重组、强弱重组等,并提出2018年将呈现出四个“更加”趋势:1)更加聚焦提升竞争力,扎实推进战略性重组;2)更加注重重组质量效果,加快推进内部资源重组,地方国企可能会出现按照“一个业务板块,一家集团公司”,或是按照“一个产业,一家集团公司”去进行重新整合的情况;3)更加发挥产业协同作用,稳步推进企业重组整合;4)更加关注产业发展方向,积极推进新业态新领域重组并购。我们认为,19年国改攻坚背景下并购重组有望延续四大趋势,根据年初国资委表述,19年要积极稳妥推进装备制造、船舶、化工等领域企业战略性重组,持续推动电力、有色金属、钢铁、海工装备、环保、免税品等领域专业化整合。“示范效应”下,建议重点关注汽车、化工等延伸领域。

5.2 地方视角:地方政策、财政、ETF三大主线

主线1:山西、云南地方国企改革政策推进速度较快

云南省2018年11月出台《云南省深化国有企业改革三年行动方案(2018-2020年)》,提出了“1+1+X”的国资监管与国企发展发展模式,重点打造有色金属、能源、生物医药、大健康、高原特色现代农业、化工、新材料、现代物流和国际贸易等板块;

山西省国资委于今年4月组织召开省属企业、市国资委负责人会议,提出将开放股权比例限制,推动竞争类企业和三家科研院所改制企业,同时大力实施“上市公司+”战略,推动新三板挂牌企业择机转板上市,鼓励新动能企业科创板上市。

主线2:天津、云南财政压力较大,或倒逼国改提速

随着“减税降费”政策的实施,地方政府财政税收增幅下降明显,2019年Q1全国税收收入增幅同比下降11.9个百分点。在地区影响上,东北、西部地区减税降费压力偏大,东部与东南沿海地区影响较小,因为后者税源更充足。综合考虑地方财政广义负债率与未来三年偿债压力,天津、云南等省份财政压力相对较大,国企改革有望提速,以增厚国有资本变相化债。

主线3:四川国企改革ETF探索国资改革创新

4月18日,四川国企改革ETF在深交所上市,是首只在深交所上市的省级国企改革ETF,四川国企改革ETF及联接基金首发规模约60亿元,其中引入社会资金超过20亿元,表明四川国企改革步伐加快。根据新华社,四川国改ETF指数对软件、高端消费、高新科技等代表“新经济”的行业企业给予了更高份额配比,以体现其高成长性。国企改革ETF目的在于通过国企认购、社会资本吸纳等盘活上市国企、调整产业布局、加强市值管理等,我们认为,四川地方国企有望持续提升资产证券化率契合ETF,未来大股东换购ETF案例将增多,共享改革红利。

5.3 微观视角:“世界一流”、“双百行动”等重点名单

当前国企改革进入“试点扩围”阶段,按照政策路线划定重点企业名单及旗下上市公司有助于我们“自上而下”和“自下而上”优选标的,建议关注“世界一流示范企业”10家央企、“双百行动”404家骨干国企、第三批国有资本投资公司试点11家、第四批发改委混改试点超100家(尚未公布):

“世界一流示范企业”(10家央企,旗下上市公司50多家)一定程度代表国家核心竞争力,3年力争突破,关注并购重组预期;

“双百行动”(224家央企+180家地方国企,涉及上市公司约160家)代表骨干国企,同样3年期计划突破,强调“综合改革”,关注混改、员工持股、职业经理人等改革预期;

第三批国有资本投资公司试点(11家央企,旗下上市公司60多家)代表“资本化”改革加速推进,资产增值预期大;

第四批发改委混改试点(超100家,尚未公布名单)强调影响力企业改革“示范效应”,关注竞争类国企控股权转让预期。

6

投资策略:潜伏“新国改”主题投资机会

19年是国企改革关键攻坚年,“419政治局会议”政策边际向结构性、体制性因素倾斜,我们认为,未来一段时间内,与(金融)供给侧改革相辅相成的“新国改”有望聚力破局。

“新国改”加速进行时:1)政策层面,今年两会报告强调国资平台试点、混改、职业经理人、网运分开等要点;2)微观层面,A股国企“示范性”资本运作不断。

当前时点,“新国改”加速的四大理由诠释:1)结构去杠杆、减税等因素导致地方财政压力加大,盘活国有资产化债;2)社保缺口扩大,国资划转股权充实社保迫切性高;3)科创周期、贸易战倒逼国家资本驱动创新,促进国资结构调整;4)公司制改制完毕、国资平台基本搭建、国企利润表修复为国企综合改革作铺垫。

“新国改”的五大趋势性特征:1)资本化,体现为国资流动加快、保值增值、结构调整诉求,契合金融供给侧改革,国资平台是纽带、上市平台是重要载体;2)综合改革,强调公司治理方面的体制性问题,公司制改制是前提,比如CEO制、薪酬改革、股权激励等;3)由点及面扩散,强调影响力龙头“示范意义”,试点扩围至一流国企,即“双百行动”;4)利润表切换至资产负债表,未来竞争力领域退出力度有望加大,补充资本金化债;5)科创色彩,科创周期强调国家资本驱动创新,未来国企一方面积极培育“世界一流示范企业”,另一方面资本结构调整。

“新国改”四大演绎线索:1)国资平台,基金化、ETF盘活国资。国资平台(旗下基金)可灵活受让上市公司股权,国资平台可将其股权换购为相应的国企改革ETF份额,加强市值管理;2)混改,转让控股权,竞争性领域国资率先退出。混改已升级,体现为实际控制权改变、国有股权市场化定价、竞争性领域国资退出;3)资产证券化,国企金控平台优质资产曲线上市;4)职业经理人制,券商先试先行市场化选聘机制。

“新国改”A股投资三重视角:1)行业视角:一是混改“网运分开”和“竞争性退出”,重点关注油气、电力、医药;二是资产证券化进入“十三五”末期小高峰,重点关注军工、铁路;三是并购重组新趋势,重点关注汽车、化工。2)地方视角:一是山西、云南地方国企改革政策推进速度较快;二是天津、云南财政压力较大,或倒逼国改提速;三是四川国企改革ETF探索国资改革创新。3)微观视角:建议关注“世界一流示范企业”10家央企、“双百行动”404家骨干国企、第三批国有资本投资公司试点11家、第四批发改委混改试点超100家(尚未公布)等重点名单。

主题策略层面,我们认为,结构性、体制性因素权重提升环境下,新一轮国企改革A股资本运作层面有望加码,建议潜伏改革带来的风险偏好提振投资机会,沿着 “自上而下”(央企)、“自下而上”(地方)两条思路选股:1)央企层面重点关注油气与电力混改、军工资产证券化、汽车重组、央企金控平台资产注入;2)地方层面重点关注山西、四川等地,“自下而上”筛选标准包括:低估值地方国企、盈利性低于同行业、主业清晰、公司内部存在体制性问题等。

风险提示:

国企改革推进情况不达预期的风险;

中美贸易摩擦超预期;

A股风险偏好下降,整体估值系统性下行风险。

详细推荐逻辑和具体标的请参考报告《国改主题:“新”在哪,怎么“改”——“主题说”系列(6)》(2019-4-25)