新浪财经

吉林德惠农商行被罚170万:为非标准化资产提供担保

新浪财经

关注

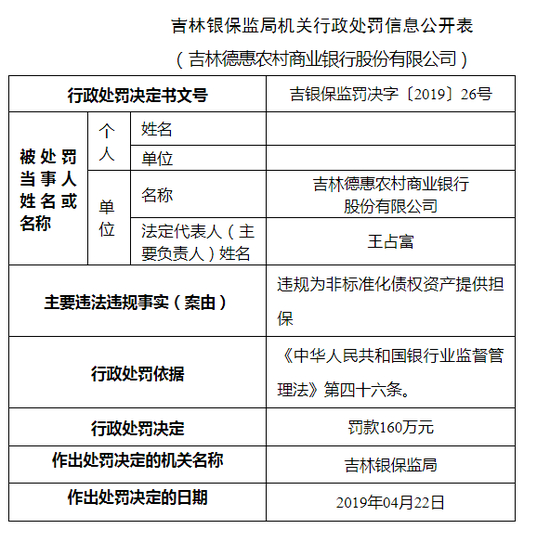
新浪财经讯 4月29日消息,吉林银保监局近日公布关于吉林德惠农村商业银行股份有限公司的行政处罚信息。

吉林德惠农村商业银行股份有限公司存在违规为非标准化债权资产提供担保。

吉林银保监局决定对吉林德惠农村商业银行股份有限公司罚款160万元;阴洪智吉林德惠农村商业银行股份有限公司违规为非标准化债权资产提供担保负有领导责任,被警告并罚款5万元;李岩吉林德惠农村商业银行股份有限公司违规为非标准化债权资产提供担保负有承办责任,背警告并罚款5万元。

以下为行政处罚信息:

加载中...