新浪财经

深度解析国盾量子:硬核真科创 科创板最耀眼的星?

新浪财经

关注

【相关阅读】

国盾量子:身负国家安全重器 能否成科创板“一哥”?

新浪财经上市公司研究院出品  

编者按:如果说科创板是属于中国科创企业的天空,那么国盾量子可能是这片天空中最闪耀的星星。和“中国创新”常被诟病为模式创新不同,国盾量子在量子通信行业的创新是真的硬科技创新。尽管公司目前营收规模有限,但是其背后不仅有全球顶尖的中国科学家,更有国家战略的加持,那么公司的前景究竟如何?本文详细介绍量子通信的技术背景和行业情况、国盾量子的产品和财务情况、公司存在的风险和需要持续跟踪的核心指标以飨读者。

目录:

1.国盾量子基本情况介绍

2.量子通信的技术特性及含金量

2.1技术背景

2.2技术介绍

3.量子通信行业空间

3.1世界各国激烈竞争

3.2国家战略和自主可控

3.3行业空间

3.4具体刚需行业

4.国盾量子公司介绍

4.1公司产品介绍

4.2核心竞争力分析

4.3财务分析

4.3.1营收利润和现金流情况

4.3.2财务较为稳健

4.3.3较为依赖政府补贴

4.3.4管理费用相对同行业上市公司较高

4.3.5大客户和关联交易问题

5.国盾量子存在的风险

5.1行业发展处于早期 面临较多不确定性因素

5.1.1市场推广方面

5.1.2在产业链建设层面

5.1.3在市场生态培育层面

5.1.4在技术方面

5.2 toG业务现金流可能存在一定风险

5.3公司属无法证伪的大故事 股价有大幅波动风险

6.核心跟踪指标

1. 国盾量子基本情况介绍

我国于2016年8月成功发射世界首颗空间量子科学实验卫星“墨子号”,并于2017年8月实现所有既定科学目标,获得了千公里级星地量子密钥分发、量子隐形传态以及纠缠分发等多项具有国际领先水平的科学成果,我国第一次在空间量子科学研究领域走到了世界最前列,牢牢占据了空间量子科学研究领域的引领地位。

量子卫星项目的成功实施,使自由空间量子通信研究受到国际同行的广泛关注。2019年2月,中科大“墨子号”量子卫星团队荣获2018年度美国克利夫兰奖,为该奖项设立90多年来首次授予中国科研团队。

而我们现在研究的国盾量子公司和上文提到的引领世界的中国科研团队有着千丝万缕的联系。其实国盾量子本身就是中科大为了打通“产学研一体化”,于2009年5月牵头组建的。其技术亦来自以潘建伟、彭承志为核心的中国科学技术大学合肥微尺度物质科学国家研究中心的量子信息研究团队。

公司的控股机构方面:目前中国科学技术大学通过科大控股间接持有公司18%的股份,是单一第一大股东。同时中国科学院亦通过国科控股间接持有公司7.6%的股份。

自然人股东方面:中科大常务副校长、中国科学院院士潘建伟作为创始人直接持有国盾量子11.01%的股份,目前其表决权已经悉数委托给科大控股。曾任中科院“量子科学实验卫星”(墨子号)科学应用系统总师和卫星系统副总师的彭承志担任公司董事长,直接和间接持股比例合计为6.32 %

业务方面:国盾量子目前主要从事量子通信产品的研发、生产、销售及技术服务,为各类光纤量子保密通信网络以及星地一体广域量子保密通信地面站的建设系统地提供软硬件产品,为政务、金融、电力、国防等行业和领域提供组网及量子安全应用解决方案。公司现阶段研制的量子通信产品基于量子密钥分发技术,实现量子保密通信应用。

2019年3月27日,国盾量子申请科创板上市,选择了第二套上市标准,即:预计市值不低于人民币15亿元,最近一年营业收入不低于人民币2亿元,且最近三年累计研发投入占最近三年累计营业收入的比例不低于15%。

公司最近一次(2018 年6 月21 日)股权转让价格为167 元/股,估值为100.2 亿元。公司本次拟发行不超过2000 万股,占发行后总股本比例为25%,拟融资3.04 亿,用于量子通信网络设备项目和研发中心建设项目。

2.量子通信的技术特性及含金量

2.1技术背景

讲完国盾量子强大的技术背景,读者可能还不清楚量子通信这项技术的意义。其实量子通信技术之所以意义重大主要有两方面的原因:

第一,现有的通信技术的安全性即将受到新技术的颠覆。随着人类在量子计算机等方面的科研进步,未来的量子计算机相比传统计算机在计算能力方面有了指数级的提升,而这种强大的算力配合一定的算法可以直接破解目前世界上通信系统中广泛使用的基于计算复杂度的传统公钥算法。(2015年美国国家标准与技术研究院(NIST)建议立即淘汰RSA1024算法,并在2018年前淘汰RSA2048;2017年2月谷歌公司对SHA-1算法进行了有效破解。)

第二,量子通信作为新型通信技术,可以实现理论上的“绝对安全”。 基于量子物理基本原理的量子密钥分发技术,提供了不再依赖于数学计算复杂度的新型密钥分发方法,这为加密技术化解量子计算威胁甚至未来任何计算能力的威胁提供了创新的解决方案。

2.2技术介绍

量子通信为什么可以实现理论上的“绝对安全”呢?

在这里我们首先插一句题外话,我们知道索罗斯旗下基金叫做”量子基金“,以这个名字命名基金是因为索罗斯认为金融市场中存在的”反身性“现象类似于物理中的量子测不准定理。“反身性”指的是:市场参与者的认知在特定情况下会影响市场基本面本身。量子测不准定理指的是:对量子的测量行为本身就会干扰到观察对象。索罗斯认为这两者的相似在于参与者或者说观察者的认知或行为均会影响到事实本身。

而量子通信之所以能实现理论上的“绝对安全”,其实也是依赖于上文中提到的“量子测不准定理”。量子测量的坍缩导致外部测量行为必然会留下痕迹,因此没有办法精确的复制还原,所以量子通信是不可克隆窃听和绝对安全的。

更学术的解释是:未知单量子态无法精确测量。根据海森堡测不准原理(现在多称为不确定性原理),量子的一对非对易物理量(也叫共轭物理量)不能被同时测准。在量子密钥分发双方随机选择非对易物理量的其一进行编解码时,攻击者即使截取了量子信号,也无法有效测准单量子的状态。如果攻击者根据测量结果重新制备一个量子发送给接收方,将不可避免地改变单量子状态,导致解码结果与编码不一致。量子密钥分发双方可通过检测误码率来判断攻击行为及其强度,并在后处理中进行消除。

除此之外,量子通信之所以绝对安全还和单量子不可再分以及未知单量子无法精确复制这些最基本的量子物理学定理有关,我们在此不赘述。

量子通信行业的发展目前聚焦于应用量子密钥分发的量子保密通信技术发展和网络建设。国盾量子现阶段研制的量子通信产品亦是基于量子密钥分发技术,实现量子保密通信应用。

具体产品和实际应用方面,国盾量子的主要产品是QKD设备(Quantum Key Distributor)即量子密钥生成终端,其处于量子保密系统底层,即密钥传输层,起到接受指令完成量子密钥的分发作用。QKD设备的基础原理是使用量子态来编码信息,通过对量子态的制备、传输和检测来达到安全分发随机数——即密钥的目的。对于量子态的编码、传输和测量方法的规定,称之为QKD协议。相关技术目前较为成熟,科学家们已经给出了严格的数学推导,可证明其信息理论安全性(也可称为“无条件安全”)。

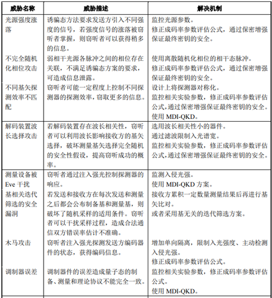
此外,对于实际条件下QKD系统面临的安全威胁,在学术界亦已经有比较充分的研究,对于已发现的安全威胁全部都具有相应的有效易行的防御措施。具体见下表。

简而言之,量子通信的绝对安全是科学可以证明的,同时国盾量子选择的技术路线也是学界充分研究后切实可行安全的技术路线。因为可预见的计算机算力的进步,现有通信网络安全性受到颠覆已成定局,从这个角度上看量子通信作为新一代信息系统中的安全基石,其铺开或只是时间问题。

同时值得一提的是量子通信技术是可以在现有通信网络上实现的,具有较高经济性。具体实现方法是通过量子信道与经典光信道复用光纤传输,可有效节省量子保密通信网络部署所需的纤芯管道资源,利用现有光通信网络资源,实现经济、高效建网的目标。在承载绝大多数数据传输业务的光纤网络的机房、站点内部署量子保密通信网络核心设备,即可快速、平滑地形成覆盖面较为完整的量子保密通信网络,从而实现对基础信息网络、重要信息系统、重要工业控制系统和政务信息系统等进行强有力的安全保护。

3.量子通信行业空间

3.1世界各国激烈竞争

通过对技术的介绍,我们知道基于量子密钥分发技术的量子保密通信网络,可作为信息基础设施解决密钥安全分发难题,结合现代加密通信系统,能够为广大用户提供抵御经典破译和量子计算挑战的量子安全服务。

在目前网络安全事件此起彼伏的情况下,一个绝对安全的通信网络的重要战略意义不言而喻。信息安全牵涉到国家安全和社会稳定,我国已将信息安全提升为国家安全战略。

同时在全球范围内,世界主要国家均高度关注量子信息技术发展,甚至上升为国家战略,特别是2016 年以来,各国支持政策密集出台。欧盟量子技术旗舰计划,计划 2035 年左右形成泛欧量子安全互联网;英国希望在 10 年内建成国家量子通信网络;德国提出“量子技术——从基础到市场”框架计划,希望推动实现量子技术的产业化发展;美国正式通过国家量子计划法案。日本、韩国、俄罗斯、加拿大等国也启动了各自的量子通信发展计划,一系列量子通信卫星研发等众多项目纷纷出台并付诸实施。

因此从这个角度看,如果国盾量子在科创板成功上市并且融资发展,应该是符合科创板设立初心的:向我国高科技企业提供股权融资支持,在一个目前全球主要国家激烈竞争的战略科技领域保持产业化实践的领先。

3.2国家战略和自主可控

除了面对全球范围内的激烈竞争之外,贸易摩擦的经验亦让国内意识到核心技术自主可控的重要性,因为量子通信对事关国计民生的政务、金融、电力、国防等行业和领域的信息安全具有巨大的现实意义和高度的战略价值,因此把支持量子通信的发展上升到国家战略的高度是必要的。

首先看自主可控方面,其实目前我们除了努力自身发展外别无选择。美国在其 2017 年 8 月更新的针对信息安全类商品的出口管制清单中,明确列入“专门设计(或制造)以用于实现或使用量子密钥(也称量子密钥分发 QKD)”的商品;在 2017 年 12 月更新的针对“许可证例外”的说明中,量子密码类商品或软件只对中国非政府类用户可以适用“许可证例外”。

但外国对相关核心组件的出口管制没能阻止我国在量子通信领域取得的进展,国盾量子作为我国量子通信行业龙头企业,目前已经取得了包括近红外单光子探测器、量子光源、光频率转换模块以及量子随机数发生器等核心组件成果。

其次再来看政策支持方面。信息安全作为国家安全的重要组成部分,已经上升到与政治安全、经济安全、领土安全等并驾齐驱的战略高度。2014年以来,我国对网络安全的重视达到一个全新的高度,中共中央网络安全和信息化领导小组做出了“没有网络安全就没有国家安全”的重要指示。

在对信息安全高度重视的背景下,2015 年我国关于“十三五”规划建议的说明中明确指出,要在量子通信等领域部署体现国家战略意图的重大科技项目。2016年7月量子通信更是被列入了我国“十三五”国家科技创新专项规划。此后我国出台了十余项国家政策均明确要求推进量子通信发展。

在国家不遗余力的支持下,2017年世界首条远距离量子保密通信线路“京沪干线”开通,2016年世界首颗量子科学卫星“墨子号”成功发射,于2017年超预期完成三大科学任务,并与“京沪干线”实现连接,构成了天地一体化量子通信网络的雏形,标志着量子保密通信进入广域网阶段。表明我国已经在广域量子保密通信领域走在了国际前列。

值得一提的是,在“京沪干线”的建设中,国盾量子提供了产品和技术保障。我国目前已建成的实用化光纤量子保密通信网络总长已达7000余公里,其中超过 6000公里使用了国盾量子提供的产品且处于在线运行状态。

3.3行业空间

再来看量子通信行业的未来规模研究。

国际方面:根据Gartner 公司的数据,2017 年全球网络安全产业规模达到989.86 亿美元,较2016 年增长7.9%,远高于1.4%的全球IT 支出增长速度。2016-2021 年全球信息安全市场预计将以8.1%的复合年增长率增长,到2021 年将达到1330.2 亿美元。

国内方面:我国信息安全行业增速显著高于全球水平。根据中国产业信息网数据,2015 年我国信息安全市场规模已达到27 亿美元,同比增长19.7%,保持快速增长态势;预计到2020年,我国信息安全市场规模将达到68.41 亿美元,2015 年至2020 年的复合增长率将达到20.60%。

3.4具体刚需行业

我国信息安全产业链中,下游客户主要为政务、金融、电力、国防等对信息安全要求较高的行业客户。信息安全投入以政府和大型国企投资为主,一般中小企业投入占比较低,这是因为信息安全的投入对于一般企业来说并不会产生直接经济效益,主要起到防御作用,只有发生网络安全事件的时候才能体现其价值。

根据中国产业信息网的数据,2016年,各行业信息安全需求占比大致为:政府领域的信息安全投入占比最大,约为22.7%;其次是电信(18.7%)和金融(17.9%)。

政府方面:根据相关规定,我国政府政务内网和政务外网均要求对信息实施加密保护。我国大陆共有 23 个省、5 个自治区、4 个直辖市、294 个地级市、363 个县级市,各自的政务网平均覆盖本地约 30~50 个数量不等的政府部门。依托本地的量子保密通信城域网,可方便地对政务办公网络进行量子安全优化升级。未来对量子通信需求度较高。

金融方面:以银行、证券和保险为主体的金融业,其开展业务所依靠的网络,广泛使用密码技术进行身份认证、签名验签、传输通道加密、应用报文加密、敏感数据存储加密等安全保障。随着网上业务、跨行支付、非银行第三方平台支付等业务的增长,金融行业系统开放的端口逐渐增加,需要保障的范围不断扩大,对安全加密的需求越来越强。

截至 2018 年末,我国共有银行业金融机构法人共 4588 家,全国银行业金融机构共有营业性网点超过 20 万个,中国人民银行、中国银保监会、中国证监会在各省市的派出机构共约 150 家,量子保密通信在金融行业的应用市场空间巨大。

电网方面:电力通信网是电力系统的重要基础设施,由于电力通信网对通信的可靠性、保护控制信息传送的快速性和准确性有严格要求,目前电力系统的量子保密通信应用已具备良好的基础,基于国盾量子提供的量子保密通信系列产品和解决方案,在国际上率先形成了多种类型应用。

国家电网公司共有 27 家省电力公司、上百家地市电力公司及多个信息灾备中心,南方电网公司共有 5 家省电力公司及多家地市电力公司,全国百万千瓦装机容量以上的水、火、核发电厂超过 300 座,6000 千瓦及以上电厂发电装机容量达到 173058 万千瓦。在变电站数量方面,仅天津、浙江、河南、四川、安徽、河北、江西就拥有 220KV 及以上的变电站总数超过 1000 座,全国 220KV以下变电站数以万计。各级电力公司、各规模变电站、各级调度控制中心、发电厂及分布式能源控制中心等单位之间的电力调度通信存在高等级的信息安全需求,量子保密通信在电力行业的应用发展空间巨大。

国防方面:信息安全技术历来优先服务于军事应用,国防领域对量子保密通信技术的应用研究、规划布局已持续了十余年。由于军事信息的重大价值,以及网络空间逐渐成为除陆海空天外的新战场,国防领域的大量应用场景对量子通信技术有相关的需求,包括全军共用基础系统和军兵种专用系统、战略保障体系和战术支撑体系等,整体上具有极高安全要求、极高使用效率、极大容量保障、极端环境适应等多样化的技术要求。

根据国盾量子招股书:行业应用方面,在政务领域,公司产品已用于合肥、济南、武汉、海口、贵阳等政府部门;在金融领域,公司产品已用于人民银行、工商银行、中国银行、建设银行、农业银行、浦发银行、徽商银行等金融机构;在电力领域,公司产品已用于国家电网下属灾备中心以及山东、安徽、浙江等省电力公司,并在保电、银电交易等业务场景均有相应的解决方案。

可以看出在相关下游领域,国盾量子产品均已经落地,未来经营的核心是提高渗透率。

3.5行业未来发展阶段 

从行业生命周期的需求分布来看,来自信息安全基础设施建设的需求贯穿全周期。

国盾量子现阶段的发展主要依托于量子保密通信骨干网、城域网的建设和应用,在此基础上培育和加快更多领域和行业的应用。来自政务、金融、电力、国防等行业和领域的中高端安全需求构成了行业中短期需求快速发展的中坚动力,各类企业、单位、个人的终端需求以及物联网应用则是行业中长期需求的重要构成。

通过持续创新,公司产品将成本更低、性能更优、能适应更复杂的外部安装环境,未来随着QKD组网技术成熟,终端设备趋于小型化、移动化,QKD还将扩展到电信网、企业网、个人与家庭、云存储等更广阔的应用领域。

长远来看,随着量子卫星、量子中继、量子计算、量子传感等技术取得突破,通过量子通信网络将分布式的量子计算机和量子传感器连接,还将产生量子云计算、量子传感网等一系列全新的应用。

综合来看,国盾量子未来行业发展前景十分广阔。公司未来如果能从ToB和ToG市场向ToC市场成功切换,或有更高估值空间。

4.国盾量子公司介绍

对国盾量子公司的介绍主要围绕公司产品技术、核心竞争力分析和财务分析三部分展开。

4.1公司产品和技术介绍

国盾量子主要从事量子通信产品的研发、生产、销售及技术服务,为各类光纤量子保密通信网络以及星地一体广域量子保密通信地面站的建设系统地提供软硬件产品,为政务、金融、电力、国防等行业和领域提供组网及量子安全应用解决方案。公司是我国率先从事量子通信技术产业化的企业,是量子通信产业化的开拓者、实践者和引领者。

公司主要产品为量子保密通信产品,2016-2018年销售占比均占到95%以上。其中QKD产品在三年中分别占据80.21%、62.06%、70.26%,其次为信道与密钥组网交换产品,2018年度占销售总量的9.22%。公司的QKD产品主要包括城域QKD产品和骨干网QKD产品两类。骨干网实现跨省、跨城的连接(包括地面光纤和卫星-地面站两种实现方式),城域网实现城市内不同区域、不同行业机构的连接。

公司在量子通信领域优势极强。公司是全球极少数具有大规模量子保密通信网络设计、供货和部署全能力的企业。技术方面,公司掌握了量子保密通信的一系列核心技术,专利数量169项。此外,公司还实现了QKD产品核心组件的自主生产,包括近红外单光子探测器、量子光源、光频率转换模块以及量子随机数发生器等,在核心组件的元器件供应商也摆脱了依赖进口的局面。

市占率方面,公司在量子通信行业的市占率为市场第一,中国目前已建成的7000余公里实用化光纤量子保密通信网络总长(光缆皮长)当中超过6000公里使用了公司提供的产品且处于在线运行状态。

公司主要产品被部署在量子保密通信骨干网、量子保密通信城域网和行业量子保密通信接入网,满足内容丰富的信息安全需求。其中,骨干网QKD产品已应用于量子保密通信“京沪干线”、“武合干线”等骨干网中,城域网QKD产品已用于合肥、济南、武汉、北京、上海、贵阳等多个城域网。

公司凭借成体系的技术平台和研发能力,承担科技部863计划项目、多个省市自主创新专项、省市科技重大专项等。目前公司已建成世界首个规模化量子通信网络“合肥城域量子通信试验示范网”;将量子通信网络化技术在金融领域开拓应用,与中科大、新华社联合建成“金融信息量子通信验证网”;并以成熟可靠的系统性解决方案多次为国家重大活动提供通信安全保护等。

此外,依托公司的技术实力和行业中的地位,公司正在牵头或参与多项国际、国家及行业标准的制定,主要为:牵头国际标准 2 项、国家标准 1 项、密码行业标准预研 2 项、通信行业标准预研 3 项;参与国际标准 2 项、国家标准 1 项、密码行业标准及标准预研 2 项、通信行业标准及标准预研 12 项、金融领域行业标准2 项、电力领域行业标准 2 项。

4.2核心竞争力分析

量子通信具有跨学科、高精尖的技术特点,产品研发和技术创新要求企业具备较强的技术实力、配置丰富的技术研发资源。技术是公司的核心竞争力。

目前,公司已拥有169项专利技术(其中发明专利40项)和多项领先的非专利技术。国盾量子掌握的QKD基于注入锁定的光源及编码技术、QKD偏振编码调制技术、QKD自稳定强度调制技术、QKD信道自适应技术等,处于国际领先水平。

和主要竞争对手比较,国盾量子有最一线的科学家、最庞大的科研队伍,和最高规模的科研投入。

截至去年年底公司合计540名员工,其中研发人员237人,占比43.89%。其中核心技术人员 9 人。多名核心技术人员作为项目负责人及主要研发人员参与了国家高技术研究发展计划(863 计划)、安徽省自主创新重大专项计划、安徽省科技重大专项计划、山东省自主创新成果转化重大专项等研发项目。

在2016年到2018期间,公司研发投入总额分别为5318万元、7344万元和9621万元,而公司同期净利润为5875万元、7431万元、7189万元。研发投入占营业收入的比例达到23.41%、25.89%和36.35%,且显现出不断加码的态势。最近三年累计研发投入占最近三年累计营业收入的比例高达28.73%。

4.3财务分析

讲完关于国盾量子的产品情况和核心竞争力,再来看公司的财务情况,和公司强大的技术背景相悖的是:公司财务情况较差。

这是因为量子通信行业作为一个新兴行业,当前行业还处于推广期,处于成长的第一阶段。新兴技术从萌芽发展到成熟可用,并最终得到大规模使用,需要经过诸多的论证、试验、试点等过程。量子保密通信作为一种重大前沿技术,市场化推广应用不仅需要政府的大力支持,更需要与各行业已有的应用模式及商业模式进行不断磨合。在技术上达到前后兼容,在使用上符合一贯体验,被广大用户所接受是需要时间的。

虽然量子保密通信技术目前已在政务、金融、电力、国防等行业和领域实现了较多应用案例,但全面市场化推广应用仍需要在网络建设、产品升级等方面继续投入。当前尚未出现行业拐点信号,需求爆发可能还须时间。

4.3.1营收利润和现金流情况

从经营情况来看,2016年-2018年,国盾量子实现营业收入分别为2.27亿元、2.84亿元、2.65亿元,归母净利润分别为5875.36万元、7431.46万元、7249.06万元,扣非后归母净利润分别为2986.41万元、3073.40万元、2300.23万元。公司综合毛利率分别为67.48%、68.16%、74.33%。我们可以看到公司经营业绩不稳定,2018年无论是营收还是利润都较前一年有小幅度的下滑。

同时报告期各期末,公司应收账款余额分别为2.18亿元、2.93亿元、3.26亿元,占营业收入的比例分别96.17%、103.23%、123.02%。随着业务发展,应收账款金额逐步增加。同时2016-2018年报告期各期末,1年以内应收账款余额占总余额比例逐年下降,分别为93.79%、78.47%、64.33%。显示公司收款情况不甚理想。

公司也存在一定的存货风险,因公司产品结构复杂,生产周期较长,为保证及时向客户交付产品,公司备货规模随着销售计划逐年增加,存货规模总体保持在较高水平。报告期各期末,公司存货金额分别为5941万元、1.02亿元和1.37亿元。

因为较高的应收账款和存货余额,导致公司现金流情况也较差。报告期内,2016-2018年公司经营活动净现金流量分别为-4548.41万元、 -1681.99万元、-388.60万,经营活动净现金流量连续为负,但在逐年改善。

招股书称:目前量子保密通信行业处于推广期,应收账款、存货和经营活动净现金流量情况体现了行业阶段特征。

4.3.2财务较为稳健

尽管公司营收利润相对不甚稳定。但是公司负债控制较好,财务稳健性较好。

2016-2018年公司合并资产负债率均低于30%,母公司资产负债率三年均为20%左右。同时公司流动比率和速动比率均保持高位,我们知道相关指标一般2倍左右就显示公司财务稳健。公司6倍的速动比率和7倍的流动比率显示公司财务情况稳健。

4.3.3较为依赖政府补贴

公司当前归母净利润较多依赖于政府补助,存在政府补助变化风险。

公司营收和归母净利润规模相对较小,政府补助占公司归母净利润的比重较高。2016 年-2018 年,国盾量子实现营归母净利润分别为5875.36 万元、7431.46 万元、7249.06 万元,扣非后归母净利润分别为2986.41万元、3073.40 万元、2300.23 万元。

2016-2018 年,公司政府补助金额分别为3337万元、5414 万元和5948万元,占归母净利润的比例分别为56%、73%、82%;2016-2018 年各期末,递延收益全部为政府补助,余额分别为2亿元、2.07 亿元和2.05亿元。政府补助占公司净利润比重较大,若政府补助政策发生变化,将对公司利润水平产生影响。

4.3.4管理费用相对同行业上市公司较高

招股书显示公司管理费用率高于同行业上市公司,同行上市公司管理费用多在12%左右,但是国盾量子2018年管理费用高达28%,远超同行。

公司称公司管理费高企主要系公司职工薪酬及无形资产摊销金额占收入比例较大导致。

管理费用中职工薪酬占比较大的主要原因:一,量子通信行业处于推广期,公司提前布局在全国主要城市设立分支机构,增加了管理成本;二,随着量子保密通信干线及各地城域网的不断建设,行业应用规模也逐步扩大,为适应业务规模快速发展需要,管理人员逐年增加。

无形资产摊销金额较大的主要原因:公司是我国率先从事量子保密通信技术产业化的企业,通过不断的自主创新及研发形成了一系列量子保密通信核心技术,并将符合资本化条件的研发支出确认了无形资产。

4.3.5大客户和关联交易问题

招股书显示公司存在一定的大客户和关联交易较多的问题。

公司存在一定的客户集中风险,招股书显示2016-2018年报告期内,公司向前五大客户的销售收入占营业收入的比例分别为82.87%、73.59%和80.75%。其中神州数码系统集成服务有限公司为公司第一大客户,公司对其销售收入占营业收入的比例分别为34.21%、21.14%和57.90%。

对此公司解释称,神州数码系统集成服务有限公司是目前服务于量子保密通信网络建设方的主要系统集成商,从公司采购的产品主要用于中科大承建的量子保密通信“京沪干线”技术验证及应用示范项目、国科量网承建的国家广域量子保密通信骨干网络建设工程项目等。公司现阶段的客户主要为量子保密通信骨干网、城域网的建设方和服务于建设方的系统集成商,客户相对集中,存在客户集中的风险。

同时公司亦存在关联关系和关联交易略多的情况,具体如下:

(1)公司第一大客户神州数码系统集成服务有限公司全资子公司上海神州数码信息技术服务有限公司为公司股东君联林海(其持有发行人股份比例为 4%)的有限合伙人,持有合伙份额 25%;神州数码系统集成服务有限公司的控股股东神州数码信息服务股份有限公司与发行人共同出资设立神州国信,持股比例分别为 69.10%和 4.90%;

(2)公司参股公司武汉国科(持股比例 9.00%)系客户国科量网的控股子公司。

(3)公司的关联方国科量网,因承建了国家广域量子保密通信骨干网络建设工程项目也跻身前五大客户。

5.国盾量子存在的风险

5.1行业发展处于早期 面临较多不确定性因素

5.1.1市场推广方面

从公司财务情况我们亦可以看出公司处于发展的早期,未来或将面临较多不确定性因素。量子通信行业作为一个新兴行业,当前行业还处于推广期,处于成长的第一阶段。政务网和军用专网对于通信保密性要求较高,有望率先落地,但目前尚未出现行业拐点信号。

前文中我们知道公司营收并不稳定,从公司产能利用率(90%左右)和产销率(80%)亦交叉佐证了公司目前可能面临一定的需求不足的问题。

因此公司可能面临市场化推广进展缓慢的风险。目前虽然量子保密通信技术目前已在政务、金融、电力、国防等行业和领域实现了较多应用案例,但全面市场化推广应用仍需要在网络建设、产品升级等方面继续投入。

5.1.2在产业链建设层面

量子保密通信作为新兴尖端技术,距离其形成产业时间尚早。目前国内部分核心元器件的国产供应能力还不足,特别是高性能元件选择较少;产品和应用缺少全面、体系化的解决方案,应用领域的联合研究和基础设施建设才刚刚起步,产业链存在明显的薄弱环节。

5.1.3在市场生态培育层面

目前有安全需求的行业用户对于应用量子保密通信的方法和保障程度还缺少充分认识。而且行业标准、资质、测评、认证等体系目前基本处于空白状态,亟待建设。

5.1.4在技术方面

在底层技术层面,量子保密通信的核心——量子密钥分发技术操控处理的是单量子级别的微观物理对象,高效率的单光子探测、高精度的物理信号处理、高信噪比的信息调制、保持和提取等技术,是量子密钥分发能力进一步突破的“拦路虎”。

光学/光电集成、深度制冷集成、高速高精度专用集成电路等技术,是量子保密通信设备小型化、高可靠、低成本发展方向上必须迈过的“门槛”。

这些底层技术的突破在较大程度上依赖于新材料、新工艺、新方法的研究和微纳加工集成领域的支撑,有较高的技术难度和不确定性,还面对着高投入、高风险、国际技术竞争和技术限禁等不利局面。

在实际产业应用方面,量子密钥分发技术的下一步发展需要进一步增强对各类应用场景的适应能力,例如无地面光纤、超远距离、桌面应用等。

为此,公司需要发展自由空间量子通信、新型量子通信协议、高度集成化等相关关键技术,进一步提高量子密钥分发的无中继通信距离,减低体积、能耗,摆脱光纤线路和机房资源有限带来的束缚,提高量子保密通信网络架构的灵活性。

也就是说,公司未来大发展,还需要解决相当多的高精尖的底层和工程科技难题。如果公司未来不能对技术、产品和市场的发展趋势做出正确判断并及时做出准确决策,有可能导致新技术的开发失败,或者新技术开发成功后不能得到市场认可或不能达到预期,将会对公司的长远发展和未来市场竞争力产生不利影响。

总体来说,量子保密通信的市场生态还处于比较脆弱的幼苗阶段。类似于计算机、互联网等行业的发展初期,公司可能在长时间大规模技术投入的同时,依赖政府补助,且长时间无法盈利。同时,因为公司行业高科技的属性,而技术突破可能具有较高不确定性,公司可能面临“创新者的窘境”。

5.2 toG业务现金流可能存在一定风险

根据前文,我国信息安全产业链中,下游客户主要为政务、金融、电力、国防等对信息安全要求较高的行业客户。信息安全投入以政府和大型国企投资为主,一般中小企业投入占比较低,这是因为信息安全的投入对于一般企业来说并不会产生直接经济效益,主要起到防御作用,只有发生网络安全事件的时候才能体现其价值。

根据中国产业信息网的数据,2016年,各行业信息安全需求占比大致为:政府领域的信息安全投入占比最大,约为22.7%;其次是电信(18.7%)和金融(17.9%)。

那么未来公司能否成为下一个海康威视呢?答案是不一定。因为海康和公司不同,其卖给地方政府的摄像终端具有更多的现实意义,能较好地提高行政效率,节约行政资源,并带来一定的经济效应,比如因为抓拍违章而增加的罚款。海康设备是资产而非负债,带来现金流。

而公司的量子通信产品显然无法产生直接经济效益,未来在我国地方政府债务水平较高的背景下,地方政府可能没有足够动力来大规模采购量子通信系统。即便是有强制规定,公司亦有可能面临一定的现金流风险,类似于PPP企业。

此外,财务分析显示公司目前较为依赖政府补助,而且量子通信行业当前阶段仍依赖于国家和地方政府对网络建设的大力支持,而国家和地方政府对量子保密通信网络建设推进进度亦存在一定不确定性。

5.3公司属无法证伪的大“故事” 股价有大幅波动风险  

纵观公司所处行业、龙头地位和标的稀缺性,公司显然属于“无法证伪”、极具想象空间的大“故事”。而这种企业尤其符合当前我国资本市场的炒作偏好,未来公司股价或有大幅波动风险。

目前公司A 股可比公司为卫士通、中孚信息、飞天诚信、格尔软件,可比公司2018-2020 年PE 平均估值为66 倍、53 倍、37 倍。公司上一轮(2018 年6 月21 日)估值为100.2 亿,公司2018 年归母净利润为0.72 亿,对应2018 年PE 为139 倍,高于行业平均估值。

目前已有券商称:量子通信属于非常前沿的信息安全技术,目前仍处在初级发展阶段,未来潜在市场空间较大。国盾量子作为量子通信的龙头,具有稀缺性,因此他们认为当前阶段采用潜在市场空间乘以预计市占率的估值方法或更为合适。

券商之所以这么解释显然是因为目前公司较高的估值,就算是用成长股常用的PEG、PS和PCF估值法,也无法解释。因此就高估值问题提醒投资者,如果公司估值过高,那么意味着公司股价包含太多乐观的预期,如果未来发展稍有波折,那么公司估值体系的变化可能会造成股价的剧烈波动。

6.核心跟踪指标

纵观国盾量子的技术产品、财务情况和风险点,相信读者可以意识到如果对其投资,那么这笔投资更像是PE性质的投资,需要投资人有较高的风险偏好,可以容忍公司较差的财务情况和长期的资本投入。然而投资始终需要锚点,未来如果跟踪公司发展,需要跟踪哪些核心指标呢?

财务角度,我们知道PS估值法适用于以价换量,市场渗透率不确定且需要开拓早期市场,或者有较大资本开支和折旧摊销压力,实际利润率低于企业潜能的企业。

如果未来量子通信逐渐放量普及,那么S(销售额)就会是先行指标。

其次,技术和产品角度。

作为高科技企业,技术领先性和经济性是构成核心竞争力的主要指标。在量子通信领域,评判技术先进性的指标是“成码率@线路衰减”,评判经济性的核心指标是小型化高集成的产品面世。

先说技术先进性指标,在产品性能指标方面,QKD 产品的工作距离和成码率是量子保密通信网络建设以及行业应用方案的关键指标(通常记作“成码率@线路衰减”)。尤其在支撑量子保密通信骨干网建设上,所需的 QKD 产品在同等光纤线路衰减值下的稳定成码率,直接影响网络建设成本、网络核心性能指标及网络可承载加密业务容量等关键建设目标,此类产品的性能指标取决于高速量子光源、高速高精度编解码、高效率低噪声单光子探测等一系列关键核心技术的共同突破。

目前,国盾量子在这些核心技术上均具备国际先进水平,支撑公司的成熟 QKD 产品工作距离突破 120 公里(~1kbps@24dB),环比国内外同行产品处于领先地位。

产品经济性角度:量子密钥分发技术的下一步发展需要进一步增强对各类应用场景的适应能力,例如无地面光纤、超远距离、桌面应用等。为此,需要发展自由空间量子通信、新型量子通信协议、高度集成化等相关关键技术,进一步提高量子密钥分发的无中继通信距离,降低体积、能耗,摆脱光纤线路和机房资源有限带来的束缚提高量子保密通信网络架构的灵活性。

因此,未来量子保密通信设备如果放量大发展的前提就是必须要有小型化、高可靠、低成本的产品面世,来满足经济性和灵活组网的现实需求。(panda文)

加载中...