继中石油后 中石化在北京等地的加油站也支持支付宝付款了
TechWeb
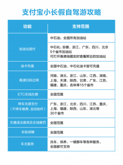
【TechWeb】4月2日消息,清明小长假即将到来,届时不少人都会趁着小长假出外游玩。据支付宝官网公布的消息显示,继中石油后,中石化在安徽、浙江、广东、四川、北京的加油站也支持支付宝付款了。

同时,支付宝上搜索”加油服务“,线上一键完成油卡充值,全国的中石油、中石化油卡皆可使用。而除了加油之外,高速缴费、ETC在线办理、停车无感支付等都可以在支付宝上完成。

根据支付宝公布的数据显示,截止到现在,支付宝钻石和铂金会员可免费享受全国50个高铁站VIP服务,包括专属休息室、免费茶点饮料、Wi-Fi、手机充电、上车提醒等,还可以带1.2米以下的儿童同行。
对于乘坐飞机出行的用户来说,在杭州、北京、广州机场,支付宝钻石和铂金会员还能享受专属会员休息室、免费茶点、专人代办登机、电瓶车送至登机口等快捷登机服务。
此外,在城市公共交通方面,打开支付宝—付钱—乘车码,即可扫码乘车,先上车后付款。目前,支付宝乘车码已经支持120城,包括上海、北京、杭州、南京、广州、天津、武汉、重庆、苏州、西安等。