新浪财经

【国君非银刘欣琦团队】解密大摩转型:全球顶尖投行的再启航——摩根士丹利首次覆盖报告

国泰君安研究所非银行金融组

关注

来源:欣琦看金融

作者:刘欣琦、齐瑞娟

感谢:李艺轩(实习)

来源:国泰君安研究所非银行金融组

摘  要

首次覆盖,给予增持评级,目标价48.25美元/股,对应2019年1.10X PB。摩根士丹利继承摩根财团贵族血统,近年来通过战略转型进一步优化收入结构和业务布局,2009年收购花旗美邦公司迈进全球财富管理领域的第一梯队。 我们预测大摩2019-2021年EPS为4.95/5.12/5.13美元,同比增长+4.58%/+3.52%/+4.30%,ROE+11.52%/11.43%/11.44%。

摩根士丹利主要的商业模式围绕客户需求提供轻资产服务,手续费类业收入占比高,成功实现从风险较高的交易型投行到更稳健、更安全的投行转型。1)摩根士丹利收入的主要来源是以投资银行、交易佣金、资产管理组成的手续费收入,占比将近60%,以交易收入、自营投资、净利息收入组成的投融资业务占比相对较小。2)手续费类业务高ROE、低杠杆、高弹性、收入稳定,能够平滑投融资类业务相对剧烈的收入波动,成为“恶劣海况条件下的压舱石”。摩根士丹利主动缩减传统交易业务规模、降低风险头寸,另一方面并购花旗美邦迎来重大历史发展机遇。

三大优势继续推动财富管理业务继续高速增长,1)通过提供丰富的产品和服务,满足客户个性化、多元化需求的能力极强,专业化和高层次的财务顾问团队使整体财富管理业务优势凸显,AUM持续扩张,手续费业务收入规模有望进一步提升。2)公司将积极运用金融科技提升财务顾问工作效率和客户体验,为客户提供更精准的投资建议和服务,并且有助于防范风险。3)将继续开展多种类型的贷款业务,包括证券支持化贷款、住宅和批发房地产贷款以及企业贷款,满足高净值人群和机构客户的流动性需求,提升客户粘性,推动净利息收入的持续增长。

催化剂:中国资本市场开放、市场活跃度提升,新兴市场财富需求旺盛金融监管政策收紧、国际贸易摩擦加剧、美股大幅下跌。

风险提示:金融监管预期外加强;市场大幅下跌及交易活跃度下降。


1. 摩根士丹利:全球顶尖投行

1.1. 继承摩根财团传统,跻身华尔街两大巨头之一

摩根士丹利长期以来作为全球顶尖投行,在国际资本市场上是任何机构和个人不可小觑的重要力量,摩根士丹利成立的主要原因是摩根财团受到格拉斯蒂格尔法案》限制,被迫拆分商业银行和投资银行业务,摩根士丹利继承了摩根财团投行业务的衣钵。虽然出身高贵,但是摩根士丹利的发展历程也并非顺风顺水,而是波澜壮阔,最终通过成功抓住众多关键发展机遇,跻身华尔街两大巨头之一。

 

摩根士丹利的发展历程有三大特点:首先,摩根士丹利在上世纪五十年代美国经济开始快速发展的阶段,凭借与大型企业客户的良好关系和独家主承销商的制度,在传统的投资银行业务上做大做强。其次,摩根士丹利积极抓住经济全球化浪潮,在六十年代开始积极进行海外布局,进军欧洲和日本,后期又重点布局中国等新兴市场,收入和盈利来源多元化、国际化。最后,摩根士丹利的最重要发展特点是及时根据市场结构和客户需求变化积极进行业务创新和战略转型,业务范围从传统的投行业务向其他领域延申,包括资产管理、财富管理、研究、交易和销售、杠杆收购等;战略重心上则从以交易和投行为主的机构业务向财富管理、投资管理为主的资管类业务转移。但无论具体的业务范围和战略布局出现多大变化,一直以来摩根士丹利的核心价值观“把客户放在第一位”(Putting Clients First)从未改变,这种自创立之初就长期扎根于企业基因的价值观和摩根士丹利极强的服务客户需求的能力成为了摩根士丹利在全球资本市场叱诧风云的本钱。


1.2. 收入和盈利处于领先地位

根据摩根士丹利公布的财务数据,2015年开始摩根士丹利的收入在全球大型独立投行中排名第一,2017年摩根士丹利的净利润也跃居全球首位,登上华尔街第一投行的宝座,具有里程碑式的意义。

摩根士丹利近几年的ROE和净利润率基本在相对高位保持稳定,税后ROE在8%左右,税后净利润率在15%左右,一方面反映出摩根士丹利商业模式的收入和盈利稳定性较强,另一方面说明摩根士丹利商业模式的优势明显,能够带来相对较高的收入和盈利。

1.3. 围绕个人和机构客户需求设置三大业务板块

摩根士丹利围绕个人和机构客户需求将其业务划分为三大板块,分别是财富管理,机构证券和投资管理业务板块。机构证券业务板块下又设置了三条子业务条线,分别是投资银行、销售和交易、自营投资和其他业务。

与国内券商简单以业务牌照设立业务板块和部门不同,国际大型投行的业务板块划分主要以尽可能一站式满足客户需求为核心考量,业务板块的收入构成相比更加多元。以摩根士丹利的财富管理板块为例,收入构成虽然以资产管理为主,但也涵盖了其他类型的收入,比如投行、佣金、净利息收入等等。

 

根据摩根士丹利官网的资料,我们对每一个业务板块的客户群体和具体的产品和服务进行了梳理。


2. 商业模式:围绕客户需求提供轻资产服务

2.1. 手续费类业务收入占比高

根据我们的分析框架,我们将证券公司业务分为手续费类业务和投融资业务。1)手续费类业务属于轻资产型业务,依赖于牌照而非资本金,也称为牌照类业务,包括经纪业务、投行业务、资管业务等,具有高ROE、低杠杆水平、高弹性的特点;2)投融资业务,更依赖于资本金,是证券公司资金运用能力的体现,包括融资类业务(两融及股票质押等)和投资类业务(自营、衍生品、一级市场投资等),具有低ROE、高杠杆水平、较高弹性的特点。

基于上述分析框架,我们将摩根士丹利的收入划分为两大部分,第一部分为手续费类业务,这部分业务与资本金无关,主要包括交易佣金和手续费、投行业务收入和资管业务收入,手续费业务的高低反映的摩根士丹利服务客户投融资业务的能力;

 

第二部分为摩根士丹利自身的投融资业务,可以再划分为净利息收入、交易收入和自营投资收入,反映的是摩根士丹利运用自身资产负债表进行投资或者融资业务的业务。

 

摩根士丹利长期保持行业领先的原因是其手续费业务表现突出,优势稳固。从利润表收入项目构成的角度去分析,摩根士丹利营收更为倚重手续费收入业务,资管收入贡献最大,其次是交易、投行、佣金收入和自营投资收入。

从华尔街另外一家独立大型投行高盛对比分析,可以摩根士丹利的收入结构中手续费业务占比更高,而高盛则是投融资业务收入占比更高,凸显华尔街两家主要投行在商业模式和发展战略上的差异。

2.2. 手续费类业务收入在三大业务板块的分布各异

以摩根士丹利的三大业务板块划分,手续费类业务收入的来源依次是财富管理、机构证券、投资管理。

手续费类业务收入在每一个板块内部的构成(资管、投行、佣金收入在板块内部收入的占比)也不相同。总体来说,手续费类业务收入在财富管理和投资管理业务板块占比较高,在机构证券业务板块,手续费类业务占比相对较低。

从对财富管理板块手续费类业务收入的贡献来看,从大到小分别是资产管理、佣金和投行收入,手续费类占比维持在接近70%的规模。手续费类收入占比出现轻微下滑的主要原因不是板块内部手续费类收入规模的下滑,而是由板块内部融资类业务(贷款业务带来的净利息收入)的迅速增长所致,手续费类业务收入的规模仍然在保持增长。摩根士丹利每一个板块下的收入构成差异较大,即使收入项目名称相同,所对应的具体产品和服务也存在差异,我们将财富管理和其他两个板块下每一个收入项目的具体内容做了梳理。

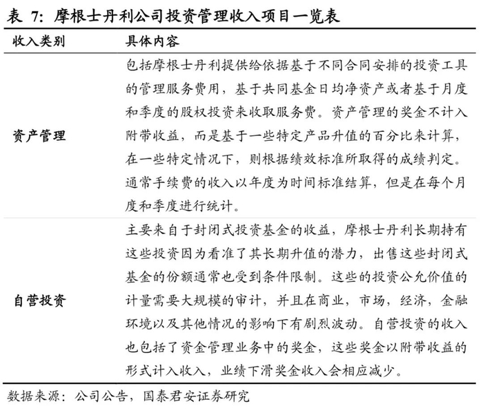
投资管理业务虽然和财富管理板块的客户群体不同,但本质上仍然是“代客理财”,收入的主要来源是仍然是资产管理费,以及少部分的自营投资(根据年报披露,在提供一些产品时,自营投资往往是必要的附加条件,但是规模极小),几乎没有其他类别的收入。

在投资管理板块下,资产管理收入基本是唯一的手续费类收入来源,占板块整体收入的80%以上。

与财富管理板块类似的是,资产管理的收入取决于AUM的规模,资产管理的费率,大类资产的配置组合和各项资产的收益表现。而自营投资的收入也取决于各项资产的收益表现以及所投资基金的盈利水平(carried interest)。

机构证券业务板块手续费率收入占比较低,但是也有将近40%的规模,机构证券板块下对手续费类业务收入的贡献大小依此排列是投行、佣金和资管收入。

投行业务收入主要包括财务顾问收入、承销证券和银团贷款的收入,这一点和国内投行业务的收入基本一致,而其他的收入项目难以进行简单梳理,原因在于机构证券业务板块的业务比较复杂多元,单单其子业务条线销售和交易业务S&T的收入就包括了资产管理收入、佣金收入、交易收入、净利息收入等四大项。由于涉及到的产品和服务结构相对复杂,一项产品和服务可能对应多种收入项目,这里不再做进一步的收入拆分,而将S&T整体产品和服务的具体内容进行梳理。

机构证券板块也涵盖了一小部分自营投资和其他收入,占比非常小。自营投资收入来源主要是投资标的长期升值带来的收益,以及针对交易业做方向型对冲带来的收益,投资的产品的出售限制条件较多。和在投资管理板块下面的自营投资一样,涉及到这些的投资公允价值的计量需要大规模的审计,并且在商业,市场,经济,金融环境以及其他情况的影响下有剧烈波动。在一些特定情况下,自营投资是提供其他产品时所必须附带的一部分。其他收入包括股权工具投资的收入,在贷款出售(loans held for sale)和贷款承诺(loan commitments)上的收益或者损失,贷款损失准备以及一些杂项收入。

 

总体上说,机构证券板块下的手续费业务以投行和佣金收入为主,占比保持相对稳定,主要受益于美国资本市场上融资需求和机构交易体量大、稳定性强,摩根士丹利良好的客户资源和服务也保障了这两项收入的稳定。

3.轻资产业务优势再强化, 顺势而为战略转型

3.1. 结合公司历史发展和现实需求,收购美邦迎历史机遇

摩根士丹利手续费类业务收入比重高有历史发展和现实需求两大原因。

 

1)与摩根士丹利的发展历程有直接关系。最早的摩根财团经营的是综合性业务,受到美国20世纪经济危机后出台的监管政策的需求,不得已整体的摩根财团拆分成JP摩根(商业银行业务)、摩根士丹利(投资银行业务)、摩根建富(商人银行业务)。尽管拆分成不同的公司,每家公司经营不同的业务,但是在上世纪三家公司联系仍然紧密,公司的所属仍然掌握在摩根财团的手中,直到70年代才真正分家,所以在很大程度上摩根士丹利没有必要发展自身的投融资业务,与摩根财团下另外两家公司在投融资业务上产生竞争关系。20世纪上半叶,美国资本市场的一大特征是大部分银行都遵守与客户之前排他性关系,摩根士丹利长期与美国大型公司保持相当良好的关系,当这些大型公司在有融资需求,寻求通过发行证券的时候会指定摩根士丹利作为独家干事行去分配这些证券,摩根士丹利又利用其良好的证券分销网络获得巨额佣金,所以直到70年代以前,摩根士丹利除了证券承销等业务外,并无其他重要的盈利方式,也不具备证券交易、营销等能力。总体上来说,摩根士丹利由于历史原因,营收构成中手续费收入占比较高,并且这一特点持续至今。

 

2) 手续费类业务呈现出高ROE、低杠杆、高弹性、稳定性强的特点,手续费类业务收入占比的提升有助于摩根士丹利从金融危机前后一家风险较高的投资银行向更加安全的企业转型。这对于资产规模庞大的摩根士丹利起到了“在恶劣海况条件下的压舱石”效应,有利于抵消FICC衍生品和股权产品做市业务的下滑,使整体收入的波动控制在可以接受的区间里。相比之下,投融资类业务收入波动幅度达,占用资本金规模高,当经济周期下行时,对整体业绩负面影响较大。2009年金融危机爆发后,摩根士丹利在交易业务上的损失较大,迫使管理层寻求转型发展,主动选择收缩部分高杠杆、高风险的投融类业务,特别是交易业务和自营投资业务。传统的FICC衍生品和股权产品做市业务需要占用的资本金规模大,但是收益却相对不太稳定,即使摩根士丹利的最主要竞争对手高盛长期在这些业务上位于全球第一的位置,其投融资收益率也在金融危机后出现下滑。

 

2009年,摩根士丹利开启了转型之旅,收购了花旗美邦,并更名为摩根士丹利财富管理,使摩根士丹利跨入了全球顶尖财富管理机构的行列,摩根士丹利可以从规模庞大的资产管理业务中收取稳定的手续费并赚取利润。2011年后,摩根士丹利卖掉Discover信用卡部门,放弃市场数据业务部门MSCI,出售部分风险较高的自营业务。同时,继续重点布局财富管理板块,继续推动全球财富管理和私人财富管理等各类型业务的发展。

 

从结果看,摩根士丹利的转型相当成功。摩根士丹利整体收入较为稳定,而波动性较小主要来自于财富管理和投资管理两大板块业务的稳定性。

财富管理业务占用的资产规模不到机构证券的三分之一,但ROE是三类业务中最高的。ROE第二高的是同具有“代客理财”性质的投资管理业务,因为其体量太小,在摩根士丹利公司层面占用的资本规模基本可以忽略不计。

 

从三大板块的收入结构来看,近三年摩根士丹利的“大资管”业务(财富管理和投资管理)占比达到50%左右,贡献非常突出,特别是全球财富管理业务,占比高达44%,证明了财富管理对于摩根士丹利收入的支撑性作用。

从净利润的角度分析,以机构证券板块业务板块下的,包括交易、投行和经纪业务等仍然贡献较多利润,但是波动极大,财富管理作为摩根士丹利业绩压舱石的作用凸显。

 

摩根士丹利之所以选择重点战略布局财富管理业务具有多方面的考量。

 

1) 一方面,财富管理业务收入构成主要以资产管理为主,充分具备手续费类业务轻资产、高ROE、抗周期、稳定性高的特征,提升这部分业务收入与利润占比,对公司持续发展和股东价值最大化有重要意义;另一方面,美国机构客户投融资需求和交易需求长期保持相对稳定,而摩根士丹利已经在投行业务处于领先位置,实现投行收入和佣金收入的快速增长不现实。

 

2) 收购花旗美邦实现强强联合,通过嫁接美邦零售经纪业务的客户资源,包括庞大的客户群体和客户资产,以及一万多名财务顾问,再凭借摩根士丹利良好的品牌和规模效应,发展财富管理业务优势明显,增长空间极大。

 

3) 发展财富管理业务不仅能大幅提升资产管理费用,还能发挥协同效应,带动投行、佣金等其他手续费类业务收入的增长,甚至通过开展融资业务(贷款业务为主),推动净利息收入的增长,实现“一石二鸟”。

3.2. 卓越财富管理能力的构建

财富管理和投资管理等“大资管”类业务的收入主要直接取决于两个因素,第一是管理资产规模(AUM),第二是手续费率(fee rate)。

 

摩根士丹利的手续费率近几年大体保持稳中有降,但是管理的客户资产规模保持着相对高速增长,财富管理整体上收入也呈现平稳增长的趋势,因此我们可以得出一个结论就是:摩根士丹利的财富管理业务吸引客户的能力极强。这种卓越财富管理能力的构建与其提供给客户的服务和产品的多样性以及财富管理团队的人员构成有直接关系。

3.2.1. 开放独立的平台式商业模式

摩根士丹利财富管理的商业模式:主要聚焦打造一个开放和独立的平台,具体体现在长期与第三方理财机构合作,根据客户的需求、自身条件和偏好为客户选择最适合的产品和第三方理财顾问团队,依托平台优势在整个市场上为客户定制、甄别和推荐最好的产品,它从市场选出产品,对产品做严格把控,而不是只提供自己公司旗下的产品和服务。摩根士丹利自身的财富管理产品和服务较少,但是品牌和规模效应突出。

而合作的第三方金融机构与摩根士丹利和合作意愿强,因为摩根士丹利在全球范围内有着庞大的客户网络,所以倾向于以比较好的价格将产品提供给摩根士丹利的客户。

 

国内券商和众多财富管理机构与摩根士丹利差异较大,面对客户时仍然主要推荐自己公司旗下的理财产品,推荐其他机构的理财产品时征收相关的渠道费用或者返点,并未建立开放的平台商业模式。

 

作为一个开放和独立的平台,摩根士丹利财富管理的收入主要来源于手续费。根据相关资料,摩根士丹利的盈利来自客户每年账户金额的年费,约1.5%每年,财务顾问的费用是长期而持续的,并且取决于客户的资产配置偏好。如果客户长期都是固定收益产品配得很高,年费可以减价,但是如果客户只交易股票债券,那就按每一单金额收取交易费,通常是单边1%。财务顾问在这个过程中不仅简单执行客户的指令,同样提供了投资建议。

 

摩根士丹利付费理财咨询的模式,几乎是国际主流财富管理机构的普遍实践,这一盈利模式的优势在于将财务顾问为客户所雇佣的关系确立了下来。只有实现客户资产的保值增值以及为客户提供良好周到的服务,财务顾问才能获取更高的收入,财务顾问和客户实质上形成了利益共同体。

 

摩根士丹利财富管理平台的架构非常扁平,没有太多分支机构。财富管理部门除管理层以外,主要以财务顾问团队为主,摩根士丹利为这些团队提供一个全球的平台,从研发到产品再到后台的信息系统。此外,摩根士丹利规模庞大的合规部门也为资产管理业务提供支持,减少潜在的法律风险。摩根士丹利投资研究部门的会把研究成果转化成适合个人投资者的投资资讯,供财务顾问灵活采用,每季度摩根士丹利都会对平台的资产配置策略做调整,再加入资产配置观点,然后财务顾问根据每个客户的情况做建议,体现出财富管理的价值。

 

摩根士丹利主要深耕财富管理全产业链,以客户多元化需求为立足点,提供多元化的服务和产品。

总体上说,客户可以自行选择资产配置的方向和管理模式,摩根士丹利仅仅提供了相应的咨询和工具,在此基础上摩根士丹利尽快可能给与客户更多的选择。例如,客户可以根据自身的条件,选择不同的账户管理模式,包括独立账户管理模式,联合账户管理模式,共同基金咨询模式,顾问模式,以及投资组合管理模式。每一种模式的透明度,风险,投资方向,财务顾问的权限以及手续费率存在差异,多元化的产品和理财模式使摩根士丹利的客户群体覆盖面较广。

客户可以在摩根士丹利获取各类金融市场的产品,包括债券、股票、基金、外汇、衍生工具等等,并且在分析师跟踪研究分析的基础上再给客户提供推荐。

 

机构和高净值各户可以在摩根士丹利财富管理的平台获得更多资源,包括特殊的投资机会。具体体现在摩根士丹利财富管理业务的客户不仅可以配置所在国家和地区的股票、债券或者基金产品,当其净资产达到一定规模时,可以开通全球账户,在全球范围内进行不同资产的配置。除此以外,摩根士丹利的高净值和机构客户还可以有机会参与全球范围内新股的上市和增发,PE基金、对冲基金的份额发售等等。

 

目前的中国本土的理财机构大部分尚未实现提供多元化的理财产品和拥有全球资产配置的能力,即使拥有,目前也主要集中在房地产投资等较为单一的渠道上。

3.2.2. 依托平台优势,专业化、高层次的财务顾问作用凸显

摩根士丹利能够有效地维护客户关系、保持业务稳定主要依靠的是高效高素质的财富管理的顾问团队。他们是客户与摩根士丹利财富管理平台的单一接入点,一方面需要清晰地了解个人和机构客户所设立的目标,以及实现这些目标所需要采取的行动,推荐相应的投资策略;另一方面,顾问团队还需要帮助客户管理和获取第三方机构的多种产品及服务。

 

摩根士丹利财富管理业务的开放式平台所依托的核心资源是优秀和专业的理财分析师团队,平台是载体,理财分析师团队的表现才真正决定了整体财富管理业务的表现,特别是在同质化的理财产品层出不穷,众多的金融机构也逐渐涉足这一领域。摩根士丹利也很少有独家的产品。凡是开放的平台式商业模式,平台之间的差别并不大,真正重要的是财务顾问的个人素质。财务顾问利用平台给客户提供好的产品选择,客户的决策建立在信任财务顾问个人能力与信誉的基础之上。

 

通过摩根士丹利网站上的招聘信息和内部人员的访谈记录,我们整理出了以下财顾管理顾问所具备的素质、能力以及资源。摩根士丹利财富管理部门对于财务顾问的招聘资质起点较高,培训过程科学全面,主要职责清晰明了,管理架构科学高效。


总体上说,由于财务顾问良好的个人素质和摩根士丹利全球财富管理高效的体制机制,摩根士丹利全球财务顾问的数量保持平稳,但每个财务顾问平均创造的收入和管理资产却不断增长。

3.2.3. 金融科技赋能财富管理

在未来摩根士丹利主要依靠金融科技进行赋能来有效地提升财富管理部门的效率和能力。财富管理业务服务客户的数量和管理资产的规模取决于财务顾问团队所依托的整个后台系统的效率,如果平台足够成熟,财务顾问的工作可以更加高效,对于金融科技的现实应用需求凸显,特别是数字化平台和智能投顾等新技术。除此之外,金融科技的建设和应用可以进一步帮助摩根士丹利的客户群体从高净值人群和机构客户往普通大众群体延伸,获取更多的客户资源。

 

摩根士丹利高度重视利用金融科技赋能财富管理,未来每年将花费40亿美元投资金融科技,该费用是公司2017年103亿美元预算的40%,占2017年总营业收入379亿美元的10.6%。

 

目前摩根士丹利十分看重信息系统的建设和维护,运行良好的信息系统能让平台稳定高效,让中间交易自如运行,减少人工成本。在未来,摩根士丹利希望借助机器学习、预测分析等现代信息技术帮助财务顾问更迅速、更敏捷、更高效的服务客户,谋求达到机器和人工的平衡,从而达到最佳服务效果。摩根士丹利在财富管理领域的金融科技应用紧紧围绕提升财务顾问工作效率和能力、提升客户服务体验开展。摩根士丹利经过多年的研发和与其他公司的合作,将以下一代最佳行动平台NBA为核心,力争做大做强财富管理业务。

摩根士丹利积极与金融科技公司合作,借助外力扩大自身能力,构建自己的金融科技生态,并以此为基础进行创新,高筑财富管理业务的护城河。其中最核心部分NBA平台自主研发和掌控,其他平台和软件通过API接口接入,摩根士丹利完全掌握建设金融科技生态的主动权。

 

虽然在未来包括人工智能投顾在内的金融科技的应用会非常重要,但是金融科技和财务顾问的关系不会发生根本性变化。包括人工智能投顾在内的金融科技的运用仍然起到的是辅助性作用,为客户服务的主体仍然是财务顾问。摩根士丹利坚持以为客户提供更好的服务为核心宗旨,而不是盲目追求新技术。通过金融科技来对财富管理客户进行精准分级,对客户需求展开科学调研,人工智能投顾的价值还是体现在帮助财务顾问进行分析和判断,提升财务顾问团队的工作效率,减少依靠人力的低层次冗余工作,整体起到的作用是辅助性的和工具性的,而并没有本末倒置。

 

摩根士丹利未来将把关键业务系统的使用纳入激励和考核项之一,将持续加大推广的Goals Planning System、Aladdin、Next Best Action等工具的使用力度,未来财富管理领域仍然以人为本,但是金融科技的运用不可或缺的。国内券商人工智能投顾和关键业务系统的研发仍处于起步阶段,未来在与摩根士丹利代表的全球领先财富管理机构的竞争中,可以预见竞争压力会比较大。

3.2.4. 协同效应出色,助力融资业务收入稳健增长

财富管理板块的协同效应出色,直接体现在摩根士丹利财富管理业务不仅能帮助客户解决投资需求,而且还能帮助客户解决融资需求,从而使整体融资业务收入平稳增长。从长期视角看,2012年前融资收入(净利息收入)比较不稳定,从2012年以后快开始触底回升。通过分析净利息收入在各个板块的分布,可以得出结论:机构证券下的融资收入波动幅度巨大,在很多年份为负值,主要是来自于股权和FICC做市等交易业务风险较大所致。近几年使摩根士丹利总净利息收入触底回升,并且实现平稳增长的是来自财富管理的融资收入。

财富管理业务下的融资业务涵盖证券支持化借贷,按揭贷款,保证金贷款,融资融券交易,银行存款活动,定期存款和储蓄存款等多种业务。净利息收入主要包括银行存款的利息,AFS和HTM证券的利息,贷款业务的利息以及其他业务的净利息收入,其中各种类型的贷款业务带来的净利息收入占比较高,所以真正长期为摩根士丹利的融资业务收入贡献最多的是针对高净值人群和机构客户的贷款业务。

 

摩根士丹利在财富管理板块下开展融资业务既是以客户需求为中心的理念实践,也是将客户的潜在业务价值最大化利用的体现。针对摩根士丹利的高净值和机构客户而言,他们普遍持有规模庞大的非流动资产,包括不动产和个人公司的股权,在面对较大流动性需求的时候,他们靠出售个人资产获取贷款的成本较高,周期较长,而摩根士丹利为其提供贷款刚好满足其流动性需求,并且增强了的客户粘性,使他们更加依赖摩根士丹利提供的服务(摩根士丹利不仅能帮他们理财,还能借钱给他们)。摩根士丹利的客户可以通过贷款获取流动性,增加自身投资或者交易的规模,创造更多盈利机会或者增加财务周转的手段,而摩根士丹利则可以通过贷款获取稳定的净利息收入。

我们可以发现摩根士丹利的大部分贷款业务集中在了财富管理业务板块上,贷款规模约为机构证券业务板块的两倍,说明贷款业务的重心在财富管理上,通过积累的大量高净值和机构客户资源实现贷款业务的稳健增长,进而实现净利息收入的增长。

摩根士丹利的净息差长期维持在0.5%-0.7%左右,在融资成本和收益相对稳定,净利息收入还能保持增长态势的前提下,贷款业务的贡献较大,具体体现在贷款的收益率显著高于平均融资收益率1.7%-1.9%,贷款占生息资产的比例逐步提升,摩根士丹利利用财富管理平台实施“向富人借钱”的战略正确,整体财富管理业务的协同效应明显。

4. 盈利预测与估值

4.1. 盈利预测

我们预计公司2019~2021年实现净利润91,94,97亿美元,同比增长2.59%、3.32%和4.95%,净利润率维持在28%左右。各项业务的盈利预测如下:

4.2. 估值

PB估值法:我们预计公司2019~2021年BPS为43.86、45.74、47.65美元,参考目前可比公司平均估值水平1.04倍,考虑到摩根士丹利以资产管理为主的手续费类业务收入和净利息收入的持续稳定增长,财富管理业务板块将带来更多估值溢价,给予公司2019年1.10倍PB,对应目标价48.25美元,给予增持评级。

5. 风险提示

全球贸易摩擦加剧;

美国金融监管政策收紧;

美国股市大幅下跌带来的业绩和估值的双重下降。

国泰君安非银金融团队报告集汇总

保险板块

①海内外商业模式探究

保险业对外开放超预期,对行业格局影响有限——保险行业对外开放专题研究锻造获取长期稳定投资收益的能力——保险公司资产配置和投资管理专题研究

借东风,扩空间——从美国经验看养老险政策为我国保险业带来的机遇

变革已至,未来正来——我国寿险公司提升死差和费差获取能力路径思考

海外保险全景图——美、日、英、台寿险发展及保险公司股价和估值研究

大变革前夜——日本寿险业研究及我国寿险业发展前瞻思考

盈利模式暂难变,行业格局正分化——从盈利模式剖析到CRIA模型构建和详解

利率下行路漫漫,投资稳中求突破——经济和利率下行背景下美国寿险公司基本面研究

错位竞争,各自精彩——互联网浪潮下传统和专业互联网保险公司发展模式研究

借产品之优,起“相互”之风——我国相互保险发展展望

②行业发展趋势分析

       当下,请更关注健康险的“周期性”--保险业基本面解密系列之七

高阶分析:从剩余边际到营运利润的预测--保险基本面解密系列之六

个险渠道:回归保障的稀缺载体——保险基本面解密系列之五

寿险公司会计利润:高筑墙,广积粮——保险基本面解密系列之四

财险投资型保险:增长较快,业务集中——保险基本面解密系列之三

投资收益率:边际改善,但有限——保险基本面解密系列之二

负债成本:下降才是硬道理——保险基本面解密系列之一

股票投向稳健,投资行为或受偿二代影响——保险公司最新持股情况及偿二代对股票投资影响分析

举牌解惑篇:六大问题直击内心最深疑惑——“金融进化论”系列之保险篇(四)

监管篇:偿二代,险企监管新起点——“金融进化论”系列之保险篇(三)

举牌篇:中小保险公司的突围之路——“金融进化论”系列之保险篇(二)

权益投资篇:空间仍较大,结构多元化——“金融进化论”系列之保险篇(一)

③行业经营近况

保障需求驱动负债端持续改善,资产端受股市影响——保险行业2018年3季报综述

价值增长略超预期,强者恒强格局延续——保险行业2018年半年报综述

周期性因素致使一季度新单增速低于预期——保险行业2018年一季报综述

价值增长分化,看点仍在保障型产品——上市保险公司2017年年报业绩综述

券商板块

①海内外商业模式探究

资本市场战略新高度下券商板块的新机遇 ——券商商业模式转型系列之六

券业新机遇:对外开放送春风,竞争格局难转移——券商商业模式转型系列之五

量化CDR:分羹“新经济”,券商盛宴始——券商商业模式转型系列之四

龙头崛起:集中度始上扬,大变革在路上——券商商业模式转型系列之三

变革之旅:行业进入自主创新时代——券商商业模式转型系列之二

星星之火:场外期权规范发展,成长可期——券商商业模式转型系列之一

优质投顾:通向财富管理转型的人力重器——券商财富管理转型系列之一

转型风始起,能者立潮头——券商资管行业专题报告

原力待醒:中国证券业转型下一站——寻找中国非银金融的Alpha系列之一

资管的四个未来——寻找中国非银金融的Alpha系列之二

互联网券商的4.0时代——转型新金融系列报告之一

②行业热点问题深度分析

两个视角:资管新规对券商资管影响再解读——资管新规系列报告之券商资管专题

资管增值税推动行业回归主动管理——资管行业专题报告

评级又将至,倾杯待曙光——券商分类评级专题报告

寻揽资产,回归本源——证监会修订《证券公司风险控制指标管理办法》征求意见事件点评

监管改革防范系统风险,牌照价值仍不改——“新体系,新方向”系列之一

③行业经营近况

盈利与资金运用尚待改善,估值修复仍在途中——券商行业2018年3季报综述

衍生品崭露头角,投资交易业务是致胜关键——券商行业2018年中报综述

龙头强者更强再印证,投资或成致胜关键——券商行业2017年报暨2018年一季报综述

低基数和IFRS 9有望带来四季度业绩改善——券商行业2017年三季报综述

④个股深度

解密中金:一流投行的高增长发展路径——中金公司首次覆盖报告

凤凰涅槃,昂首起航——兴业证券首次覆盖报告

皖江老牌券商,财富管理新星——华安证券深度报告

股东优势助力区域券商腾飞——东兴证券深度报告

自营高弹性,业务多元化稳步推进——东方证券深度报告

转型新希望,烁金依华创——宝硕股份深度报告

互联网资管平台扬帆起航——国金证券深度报告

多元金融

①信托行业

信托业务收入增速下行,龙头租赁业绩保持稳健增长——多元金融行业2018年3季报综述

业绩分化加速,稳规模和控风险成下阶段关注焦点——多元金融行业2018年中报综述

银信合作十年路,监管新规浪淘沙——资管新规系列报告之信托专题

规模持续增长,龙头强则恒强——信托基本面解密系列之一

②创投行业

一日同风起,扶摇九万里——VE/PC行业深度报告

③AMC

供给侧改革引爆不良资产管理行业超新星

④金控平台

产融结合先行,融融协同进阶,央企金控迎来机遇期——金控专题报告

金控燎原——寻找中国非银金融的Alpha系列之三

⑤消费金融和现金贷

监管趋严下,现金贷商业模式何去何从?

下一站消费——消费金融专题研究报告

⑥租赁行业

资产端能力突出公司有望迎来量价齐升

金融新贵快速崛起,租赁行业值得期待

⑦期货行业

大宗商品复兴,期货行业受益

⑧个股深度

业绩进入高速增长期,业务模式向嘉信理财看齐——东方财富深度报告

金融科技驱动的互联网保险龙头——众安在线深度报告

产业运营能力逐步验证,C2M平台价值不断升华——复星国际深度报告之二

产融结合优势突出,资金和机制端迎来双重突破——中航资本深度报告之二

勇拓不良,方兴未艾——吉艾科技深度报告

业绩高增长可期,估值极具安全边际 ——经纬纺机深度报告之二

稀缺性AMC服务商模式的先行者——摩恩电气深度报告之二

崛起中的AMC新贵——摩恩电气深度报告之一

“智造”C2M生态圈,打造中国动力独角兽——复星国际深度报告

金控龙头沐浴资本春风,静待业绩之花绽放——五矿资本深度报告

金融+火电双主业转型,国资平台再启航——江苏国信深度报告

越过樊篱,优秀可期——越秀金控深度报告

均瑶集团入主,协同发展可期——爱建集团深度报告

“金”声玉振,“网”罗天下——国盛金控深度报告

非银金融

①非银投资策略

冬日待春——2019年非银金融行业年度策略报告

资管新规的影响与机遇——2018年非银金融行业中期策略报告

龙头优势有望延续——2018年非银金融行业一季度策略报告

坚定价值,坚守龙头——2018年非银金融行业年度策略

②金融监管专题研究

政策放松超预期,券商和信托龙头有望迎来估值修复——资管新规执行细则点评

资管新规专题报告:较征求稿略有宽松,主动资管时代来临

金融监管协同加强,非银龙头强者恒强——金融监管改革系列之三

中国版IFRS9推动行业返璞归真,优选非银金融龙头

解密特朗普金融新政——金融监管改革系列之一

特别声明:    

本订阅号发布内容仅代表作者个人看法,并不代表作者所属机构观点。涉及证券投资相关内容应以所属机构正规发布的研究报告内容为准。    

市场有风险,投资需谨慎。在任何情况下,本订阅号中的信息或所表述的意见均不构成对任何人的投资建议。在决定投资前,如有需要,投资者务必向专业人士咨询并谨慎决策。  

本订阅号内容均为原创,未经书面授权,任何媒体、机构和个人不得以任何形式转载、发表或引用。

加载中...