新浪财经

南粤银行前行长及其配偶涉嫌内幕交易被罚没近1800万

界面新闻

关注

涉嫌内幕交易,南粤银行前行长及其配偶被罚没近1800万

张晓云

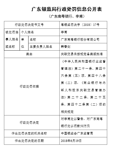
除了操纵股票被罚之外,原南粤银行行长李甫曾因关联交易未按规定备案或批准,违反《中华人民共和国银行业监督管理法》和《商业银行与内部人和股东关联交易管理办法》,被广东银监局处以警告。

银行行长利用贷款关系与内幕信息知情人频繁联络,通过配偶账户买卖股票获利,被证监会罚没近1800万,证监会打击内部交易的力度正在逐步加强。

近日,证监会公布的一则行政处罚决定书显示,证监会依法对李甫、刘丹内幕交易宁夏新日恒力(4.360, 0.39, 9.82%)钢丝绳股份有限公司(新日恒力600165)股票行为进行了立案调查、审理。证监会决定没收李甫和刘丹违法所得448.74万元,并处以1346.22万元罚款(没一罚三)。

值得注意的是,当事人李甫先后担任过南粤银行行长、副董事长等职,而刘丹则是其配偶。

除了操纵股票被罚之外,界面新闻记者还发现,2018年7月,广东银监局披露的一则行政处罚信息显示,李甫因关联交易未按规定备案或批准,被处以警告。

广东银监局的罚单显示,李甫违反了《中华人民共和国银行业监督管理法》第二十一条、第四十六条第(五)项、第四十八条第(二)项,《商业银行与内部人和股东关联交易管理办法》第二十二条、第二十五条、第四十二条第(二)项的相关规定,被处以警告,同时广东南粤银行被处以罚款50万元。

公开资料显示,南粤银行前身为湛江市商业银行,是在整合6家城市信用社的基础上于1998年成立,2011年9月经原银监会批准,更名为“广东南粤银行股份有限公司”,董事长为韩春剑。截至2017年12月30日,该行注册资本为75.21亿元。据其2017年年报,该行在湛江下辖有3家直属支行外,在广州、深圳、重庆、长沙等地区已开设13家分行,营业网点已超110家。

而此次证监会的罚单显示,李甫与内幕信息知情人虞某明关系密切,且在内幕信息公开前频繁联。李甫与新日恒力实际控制人虞某明相识十多年,关系密切。虞某明旗下多个企业与李甫任行长的南粤银行有贷款业务往来,南粤银行曾在2015年6月为上海中能提供9.5亿元结构化融资额度授信,虞某明前往南粤银行时均会到李甫办公室与其见面。虞某明妹夫的公司也曾在南粤银行办理过贷款。内幕信息形成后,两人在2015年8月份共联络25次。

刘丹系李甫配偶,“刘丹”账户于2009年10月14日开立于光大证券(9.580, 0.30, 3.23%)广东湛江营业部,三方存管银行账户为南粤银行。该账户历来的交易决策由李甫、刘丹单独或共同作出,两人在家沟通股票交易情况。经查,李甫将虞某明拟申请贷款用于并购的信息告诉刘丹,刘丹买入股票后,李甫认为仓位过重提醒刘丹卖出一部分,刘丹与李甫商量时李甫认为股票可以买,故大额买入。

“刘丹”账户交易“新日恒力”由刘丹操作电脑或手机下单,下单电脑MAC地址与刘丹提供的电脑MAC地址一致,下单的手机号码为刘丹本人手机号码。“刘丹”账户资金中有61.2万元来自本人名下银行账户及理财账户,有500万元经过多道转账来自上海埃姆依电器有限公司(法定代表人为虞某白,虞某明妹夫,上海中能股东之一),系李甫向虞某明所借。

2015年8月8日、11日、12日李甫与虞某明共联络18次,8月13日“刘丹”账户收到虞某明借款500万元,再结合自有资金,于当日全部买入“新日恒力”,成交187,700股,成交金额5,584,510元。8月19日李甫与虞某明短信联络7次。8月20日至24日“刘丹”账户在停牌前共卖出7,700股“新日恒力”,成交金额237,820元。11月19日股票复牌后,11月24日至12月22日“刘丹”账户将所持“新日恒力”全部卖出,成交金额9,229,158元,实际获利4,487,398.72元。

综上,“刘丹”账户的资金变化以及交易“新日恒力”的时间与李甫和虞某明联络时间高度一致,与内幕信息的形成、变化和公开时间高度吻合。此外,“刘丹”账户动用大额资金交易单只股票,与以往小额交易且分散持股的习惯不同,交易行为明显异常。

加载中...