【信用方法论之五】关联交易频繁场景下的债券投资
新浪财经
文丨明明债券研究团队
报告要点
2018年信用债市场违约陡增,在相当多的风险事件中都可以看到关联交易的身影。本文聚焦于债券发行人的关联交易,以甄风险。
关联交易在债券发行人中很常见,但并不是发行审核重点。证监会出具的问询函、行政处罚中,关联交易出现频率极高,主要关注作价是否公允,经营是否独立。但回到债券市场“行业自律”的体系中,我们经常能看到大量关联交易的公司顺利发债,对于债券发行人监管一般为跟随处罚,独立处罚不多。2018年以来诸多企业违约,其中财务瑕疵与信息披露瑕疵屡见不鲜。大海航行靠舵手,识别风险靠自己,甄别关联交易显得尤为重要。
关联交易的三种类型:经营性关联交易、投资型关联交易、资金融通型关联交易。我们根据关联交易的复杂度和对信用资质的扰动分为三个类型:(1)经营性关联交易:一般而言在企业经营初期,拓展市场阶段多表现为经营性关联交易。关注企业应收账款相关项目的表现;(2)投资型关联交易:企业发展壮大,行业市场趋于饱和,业务逐渐成熟,企业追求新的盈利增长点时多表现为投资型关联交易。关注长期股权投资、投资性房地产等各类金融资产项目;(3)资金融通型关联交易:在企业继续发展成熟,业务种类繁多,处于转型阶段时多表现为资金融通型关联交易。关注企业其他应收款、长期股权投资、信托理财等相关项目的变化。
关联交易的终极形态:金控与系。当资金融通类型的关联交易进一步升级,就是各类的控股集团乃至金控集团,对金控集团的认识不能单单局限于控制金融公司,只要是集团层面不从事具体业务,其实都可以定义为广义的金控集团,其中隐含着大量的发行主体内部的关联交易与体外的关联交易,根据现有的信息披露规则,该类公司的财务报表与募集说明书往往难以体现这些类型发行人,尤其是中小规模发行人的信用风险,而且这类发行人往往以实业公司为发行主体、贸易类低附加值业务充收入规模、金融类子公司经营形成的流动资产并表充资产规模,因此导致评级虚高。
如何投资关联交易众多发行人的债券:尽量谨慎参与,少迷恋“大而不倒”。这些公司的评级基本上都钻了财务上的漏洞,不要迷信股东背景亦或是“大而不倒”的系统性外部性。2018年我们看到了诸多股东背景强大的发行人轰然倒塌,此时 “大而不倒”信仰是成本接受者,而非受益者。
过去市场追捧的明星们,正在面临前所未有的考验。最近“二康”的案例凸显,集团+上市公司构架的发行人体系中,结构化融资+定增+市值管理+债券融资+关联交易的组合往往同步出现。在股市连环下跌或者市场风险偏好骤降下,曾经有多成功,倒塌就有多深沉。虽然我们一向不鼓励对某一类特征的发行人进行一刀切,但2019年的市场恐怕正在对有财务瑕疵的发行人愈来愈难以容忍。
正文
2018年年初到目前为止,信用事件频发,很多企业由于激进的财务处理,爆发了不同程度的信用事件。之前债券市场发行标准中,关联交易是否过多、交易对价是否公允,并非是一个非常重要的判断发行与否的门槛。内部财务管理混乱,外部关联交易频繁的发行人普遍存在。
债市监管一直处于“行业自律”的君子协定层面,但近两年的多起违法事件凸显强制执法功能之重要。2018年12月3日,中国人民银行、证监会、发改委联合发布《关于进一步加强债券市场执法工作有关问题的意见》,强化统一的债券市场执法机制。在证监会管理上市公司的实践中,相当数量的违规行为都或多或少有着各种各样形式的关联交易,所以我们也追本溯源讨论到底什么是关联交易。
如何认定关联交易?
关联交易指企业与关联方之间转移资源或者义务的交易。通过关联交易进行虚增收入、操纵利润是企业粉饰报表的重要手段,也是利益输送、掏空上市公司的常见手法。
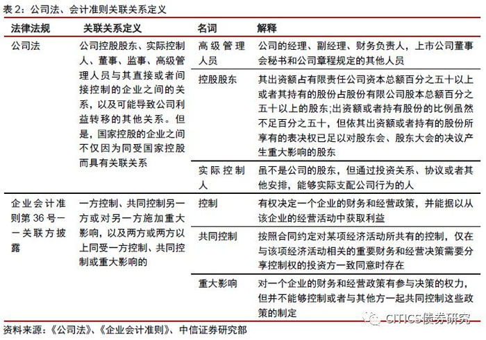
各项法律法规中都对关联交易做出了相关的定义。其中,关联关系最基本的认定依据公司法和企业会计准则,适用于所有公司。证监会信披办法和股票上市规则适用于上市公司,两者对关联方的认定基本相同。
公司法:对关联关系的定义最为笼统,强调直接或间接控制。关联关系指实际支配公司或对公司产生重大影响的自然人和法人与他们控制的其他公司之间的关系,可以通过关联关系来影响公司利益。仅由于控股股东为国家而导致的国家和国家控制的其他企业之间的关联关系排除在外。
会计准则:关联关系的范围更大,强调控制、共同控制或重大影响。关联关系为公司和该公司可以控制、共同控制或施加重大影响的其他企业,控制、共同控制该公司或对该公司产生重大影响的法人或自然人之间的关系,或多方受同一方控制、共同控制或重大影响时,多方之间的关系,并给出了关联法人和关联自然人的范围。

定量来说,信披办法、上市规则直接给出了关联方具体范围,强调持股5%以上即可,延长时间范围从过去12个月到未来12个月内,且有实质重于形式的兜底条款。信披办法和上市规则没有统一对关联方进行定义,直接列出了关联方明细,相对于公司法,增加了与上市公司受同一法人或自然人控制的另一方或几方,直接或间接持股5%以上自然人的家庭成员,可以控制上市公司的企业的董监高。相对于会计准则,又少了母公司的董监高的家庭成员、上市公司子公司、合营企业、联营企业。
总体来说,信披办法、上市规则和会计准则认定的关联方范围有重叠和交叉但又不是包含关系,三者区别主要在于:
(1)信披办法、上市规则衡量标准更宽(使其比会计准则范围大)。会计准则要求控制、共同控制和重大影响,而信披办法、上市规则衡量标准为持股5%,无论是否能够真正施加影响,另外,划定关联方时,信披办法包括关联法人和自然人,而上市规则包括了符合同样条件的非法人组织;
(2)信披办法、上市规则时间范围扩大且增加兜底条款(使其比会计准则范围大);
(3)信披办法、上市规则纳入的层级水平更少(使其比会计准则范围小)。信披办法、上市规则仅包括和自身同一层级,或对本企业有持股的上一层企业,而会计准则还包括了自己能够施加影响的下一层企业,即子公司、合营企业、联营企业。因为会计准则以控制、共同控制和重大影响为衡量标准,分别对应子公司、合营企业和联营企业。


上市公司的关联交易是监管重点
证监会对于IPO企业关联交易的关注点在于作价是否公允,经营是否独立,隐形关联交易/关联交易非关联化。IPO企业的关联交易应符合公允性和必要性两个条件,分别对应业绩真实,经营独立。频繁大量的关联交易即使价格公允也影响企业业务独立性,价格不公允甚至虚假的关联交易则容易导致操纵业绩,影响财务数据真实性,故意隐瞒关联交易、将实质上的关联交易通过各种手段转换为形式上的非关联交易规避了法律法规的约束。
隐形关联交易和关联交易非关联化不易发现,变化的大客户、过高的毛利都是值得关注的对象。根据证监会对绿大地的行政处罚决定书,上市前,绿大地虚增资产和业务收入,成功上市之后,在2007年至2009年年报中虚增资产和收入。2010年证监会立案调查后,在2009年年报补充及更正公告中确认了2008和2009年巨额的销售退回。最终实际控制人被判处欺诈发行股票罪。新大地的手法更为隐蔽,根据证监会对新大地的行政处罚决定书,新大地在2009年至2011年通过数十家客户虚增利润,将其自有资金或外部资金,经过转账、直接存入现金或同时在不同账户取现再存现,最终以客户销售回款的名义转回新大地,达到资金循环,并且虚构在建工程。
锦和商业因关联交易占比过高导致过会失败
关联交易依然是发审委审核的实质性条件。比如上海锦和商业经营管理股份有限公司第二次上会依然被否,发审委问询关联交易及关联担保的情况。根据锦和商业2017年10月27日报送的招股书申报稿,公司有以下三类关联交易:
(1)提供租赁、物业管理服务及其他劳务服务,这类交易金额较小。
(2)关联采购:越界创意园是锦和商业收入贡献最大的园区项目,园区物业从关联方广电浦东租入。广电浦东是实际控制人郁敏珺控制的其他公司,几乎全部收入都来自于锦和商业的租赁费。2014年至2017年1-6月,该关联租赁收入占广电浦东营业收入的比重分别为100%、4.66%、100%和100%。2014年至2017年1-6月,越界创意园收入占发行人主营业务收入29%-40%左右,毛利占比50%左右。

越界创意园项目利润对关联方存在依赖,根据公司2018年发布的招股说明书(申报稿),自2016年开始存在租金减免行为。锦和商业的经营模式是承租运营,先租赁再改造后出租,各个项目租金收入与租金成本比例之间差异很大,越界创意园租金收入高于租金成本的比例高于所有承租运营项目接近一倍。
(3)关联担保:锦和商业为参股公司南京广电锦和提供融资担保和经营担保。锦和商业为其租赁期20年、租金总额79244万元的房屋租赁合同提供了连带责任担保,大于锦和商业最近一期净资产51304万元。
除此以外,发审委问询广电信息在锦和商业取得主要园区的承租权过程中所起的作用,以及每次股权转让给实际控制人的作价是否公允,是否存在代持情况。广电信息曾为锦和商业第一大股东,最初持股95%,2007年8月-2011年10月持股39.375%,2011年12月,广电信息将这些股权作价人民币8024.79万元转让给锦和投资,之后锦和商业成为锦和投资全资子公司。
华泽钴镍:18亿关联方占款,占其他应收款96%
交易所常以问询函的形式要求说明情况,而证监会的行政处罚除了警告和责令改正等轻度处罚外,还进行罚款,甚至对主要责任人实施市场禁入,比如华泽钴镍的董事长及两位副董事。
2017年10月26日,华泽钴镍由于与关联方发生非经营性资金往来等原因被深交所通报批评和公开谴责。2018年7月27日,中国证监会以华泽钴镍涉嫌构成违规披露、不披露重要信息罪等违法犯罪行为,将该案移送公安机关。
华泽钴镍持续亏损,关联方星王集团占用了几乎所有资金,资金链断裂。华泽钴镍2013年借壳上市。2015年业绩变脸,根据公司2015年年报,截止2015年年底,星王集团占用华泽钴镍资金高达14.97亿元,而此时华泽钴镍净资产仅12.6亿,严重影响正常的生产经营活动。随后,华泽钴镍持续亏损,星王集团其他应收款占所有其他应收款比例从80%攀升至96%。2016年资金链断裂,截止2017年末,母公司货币资金仅54元。

华泽钴镍关联方非经营性占用资金及关联交易情况非常严重。根据中国证监会市场禁入决定书〔2018〕1号,陕西华泽通过与天慕灏锦、臻泰融佳进行关联交易,或借用陕西盛华、陕西青润和、陕西天港的名义,向星王集团提供资金。华泽钴镍将无效票据入账,且未披露星王集团与陕西华泽签订的代付款合同及华泽钴镍为星王集团融资提供担保,为王涛向三角洲基金借款提供担保。星王集团无偿代陕西华泽支付6亿元款项,陕西华泽向星王集团开具等额由华泽钴镍承兑的商业承兑汇票,但并未代付款,也未收回承兑汇票。2015年年报被会计师事务所出具保留意见,两位独立董事无法保证真实性、准确性和完整性。

以上是证监会与交易所对上市公司或者准上市公司关联交易的认定,具体到债券市场的关联交易,并没有那么严格,我们经常能看到大量关联交易的公司会发债。那么,交易商协会对非金融机构融资工具发行时候如何看待关联交易?交易所如何看待公司债关联交易?发改委审核企业债时如何看待关联交易?
债券发行人与关联交易:独立处罚较少,一般跟随处罚
发债企业中,四分之三为非上市公司,关联交易以会计准则等标准认定。《银行间债券市场债券交易自律规则》定义的关联方与企业会计准则一致,要求控制、共同控制或重大影响,《关于非金融机构合格投资人债券交易有关事项的公告》的规定与公司法类似,要求直接或间接控制。
2015年2月25日,科伦药业公告称由于未如实披露和君健塑胶、久易贸易及其子公司伊北煤炭和恒辉淀粉之间的关联关系,被交易商协会给予警告处分。2011年3月,科伦药业使用超募资金以达到净资产五倍以上的价格4.26亿元收购君健塑胶,并公告收购不涉及关联交易。2013年被证监会立案调查后,公告君健塑胶名义股东所持股权代实际出资人惠丰投资持有。
而惠丰投资和科伦药业具有关联关系,其出资的君健塑胶也是科伦药业的关联方。根据2013年科伦药业收购君健塑胶及关联交易事项的公告,惠丰投资的33名名义股东均为科伦药业和科伦集团管理人员,对科伦药业和惠丰投资均有重大影响,无论根据会计准则还是上市规则,惠丰投资和科伦药业均具有关联关系。君健塑胶是科伦药业聚丙烯组合盖的最大供应商,2010年和2011年,科伦药业向君健塑胶采购的组合盖数量分别占采购总量的74%和85%。完成收购以后,君健塑胶营业收入连年翻倍。

久易贸易与科伦药业全资子公司川宁生物的关联交易违规使用超募资金。久易贸易以10001万元的价格竞拍购买开封光明发电机组,出售给科伦药业全资子公司川宁生物,被四川省证监局认定为募集资金使用不规范而责令整改。根据中国证券报2014年7月9日的报道,在采购合同履约过程中,公司累计用超募资金支付合同价款3.6亿元,后因交易金额调整,久易贸易退回公司3.28亿元,该部分退款未退回公司募集资金专户,最终以2.22亿元的价格成交。
值得注意的是,交易商协会类似自律处罚并不多,而本轮交易商协会处罚,是在证监会对其行政处罚后出具的。
关联交易的类型与识别
我们通过对债券发行人的观察,关联交易遍布各个行业、各级别资产规模、各企业属性的公司,较难有明确分类,所以我们按照关联交易的复杂度和对信用资质的扰动分为三个类型:
(1)经营性关联交易:一般而言在企业经营初期,拓展市场阶段多表现为经营性关联交易;
(2)投资型关联交易:企业发展壮大,行业市场趋于饱和,业务逐渐成熟,企业追求新的盈利增长点时多表现为投资型关联交易;
(3)资金融通型关联交易:在企业继续发展成熟,业务种类繁多,处于转型阶段时多表现为资金融通型关联交易
经营性关联交易的识别
识别经营性关联交易,主要关注企业应收账款相关项目的细节分项。一般而言当企业频发债,资金链紧张的同时应收账款数值较大,总额陡增同时伴随着其他财务指标的恶化,经营型关联交易在此隐匿的可能性较大。具体还要关注相关交易的合约是否正常、交易对象是否异常、定价是否公允、收付款方式是否合理等。

神雾集团:比较直接的关联交易
2018年3月,神雾环保在持续了一年多的争议中最终违约。我们不讨论神雾集团的技术、融资能力等因素,仅观察神雾集团的财务要素,可看见明显的关联交易的迹象。
神雾集团本身的应收账款与总资产比值明显高于行业平均,观察其应收账款主要欠款方,发现排名第一的内蒙古港原化工有限公司与集团下属的神雾环保有限公司存在一定的关联关系。
神雾环保和神雾节能是神雾集团下属的两家控股公司,其应收账款与总资产比值均显著高于行业平均水平。神雾环保应收账款欠款方排名前两位的乌海洪源新能源科技有限公司、新疆沃胜能源开发有限公司分别和神雾集团存在一定的关联关系,关联交易方应收占款达62.15%;神雾节能应收账款欠款方排名第二的甘肃金川神雾资源综合利用技术有限公司也与神雾集团具有一定的关联关系,关联交易应收账款占款达27.23%。

投资型关联交易的识别
随着企业经营的升级,单纯的经营型关联交易一方面容易被识别,另一方面难以满足企业日益壮大的多元布局,所以便衍生了投资型关联交易。
投资型关联交易,就财务报表而言可以观察长期股权投资、投资性房地产、各类金融资产等项目。主要形式是发行主体企业通过投资、并购等方式对关联企业进行套现、信贷或者战略投资,此外也可能涉及一些与关联方相关的金融资产投资、投资性房地产投资等业务。就行业而言,投资型关联交易多出现在综合类、交通运输类、房地产类等资金庞大,发展成熟的行业。

星河实业:关联方投资性房地产贡献公司40%的净利润
星河实业(所发债券18星河实业MTN002)是一家主要从事物业投资租赁与酒店经营的公司。基于公司主要做商业地产与酒店运营的业务特性上,公司持有的商业地产较多,资产负债表上,截止2017年,公司的投资性房地产占比较多,是净资产的1.67倍。另外这些投资性房地产不仅为公司贡献了较多租金收入,还通过公允价值变动贡献了较多净利润。

公司先通过并购收购同一控制下的相关公司,以账面价值入账,公司更改会计准则将持有的房地产变为公允价值计量。公司在2015年10月完成了重大资产重组,以时点的实收资本与资本公积之和(也就是账面价值)收购同一控制下的多家公司,形成同一控制下的企业合并,账面价值看,公司的总资产从58亿提升到174亿,净资产从18亿提升到81亿。在2015年当年公司的营业利润11.02亿,其中公允价值变动损益6.86亿,投资收益2.08亿,从纯主营业务贡献的并不多,而这源于公司主体在2015年8月就已经完成了会计准则的变更,对持有的投资性房地产后续计量由成本计量模式变更为公允价值计量模式。
收购关联方公司以账面价值入账-会计准则变更为公允价值变动-追溯调整前述年份财务数据这个过程,为后续多年的非经常性盈利打下了坚实的基础。自2015年-2017年星河实业公司公允价值变动收益占公司利润总额的62.25%、43.81%、45.55%,比例虽在下降但仍然很高,而其中投资性房地产公允价值变动收益占公允价值变动收益将近100%。

保千里:实际控制人通过对外投资腾挪资金
保千里2017年下半年爆出大量实际控制人侵占公司利益事件,并于2017年底最终违约。其中对关联企业的投资,是公司实际控制人腾挪资金的主要方式。对关联企业投资导致归属于母公司普通股东综合收益减少达77.34亿。
观察保千里投资相关公司实际情况发现,2017年上半年,保千里对深圳星常态文化传媒有限公司、深圳市安威科电子有限公司、深圳市楼通宝实业有限公司、深圳云峯智能科技有限公司等公司投资总额达18.5亿,而根据上交所2017年11月16日对保千里相关监管函可知保千里对楼通宝、安威科等对外投资事项存在关联交易。最终在2017年,公司归属于母公司普通股东综合收益减少达77.34亿。

资金融通型关联交易的识别
更进一步,当公司上升到控股集团、系等层面,会纳入至少一家金融机构以对集团金融资金融通,做大资产负债表的同时更加模糊其财务属性,集团下属公司之间会进行大量的资金融通型的关联交易。
资金融通型关联交易,就财务报表而言主要关注企业其他应收款、长期股权投资、信托理财等相关项目的变化。当企业经营风险较大,且其他应收款等项目数值较大或者其他应收款等项目与所有者权益比值较大时,企业出现资金融通型关联交易的可能性较大。资金融通型关联交易的主要形式是与发行主体企业具有关联关系的银行、保险、信托、基金等金融机构来给发行主体企业做企业所需求的各种各样的融资业务。

方正集团:活跃的金融子公司交易
北大方正集团业务介绍中指出公司从事信息技术(IT)、医疗医药、金融和大宗商品贸易业务。无论是公司的信息技术板块、医疗板块、大宗贸易板块中,贸易或者中间商的成分居多,附加值较低,所以IT与贸易板块贡献了最多的收入,在2017年分别为250亿与637亿,同期公司总收入1041亿,但这两项业务利润率极低,毛利率仅有8%与0.51%,剔除掉财务费用等管理费用后对净利的贡献更是所剩无几。公司主要的利润贡献是金融证券板块,86亿的收入毛利率有71%。

贸易类等低附加值业务贡献收入、牌照类金融业务贡献利润,同时金融类业务产生的各类流动资产并表进入集团报表,对总资产形成了支持,所以这类金融公司在评级上有很大优势。公司的流动资产占比较大,其中的货币资金、金融资产、其他应收款都来源于公司的金融业务,仅其他应收款一项就占总资产比例的41.9%,观察该公司其他应收款具体项目,发现方正集团其他应收款主要为融资融券融出资金、信托计划和往来款项,其中资金融出是该公司其他应收款的重要贡献来源,截止2018年3月该公司资金融出项目占其他应收账款比例达33.57%。

其中不免存在关联子公司为母公司提供融资的类型。根据公司18方正01的募集说明书,截止2017年底,北大方正关联子公司方正国际商业保理有限公司、方正国际租赁有限公司等金融子公司对母公司提供借款达2.03亿元。

当然,如果以集团为主体,其子公司的关联交易都局限在发行人内部,但面对如此巨大的公司,如果很难搞清楚集团内部之间的交易,自然也搞不清楚集团与外部的交易。
公司较高的评级源于以实业公司为发行主体、贸易类低附加值业务充收入规模、金融类子公司经营形成的流动资产并表充资产规模三者结合。本质上说,公司的基本盘实际上是其中的金融板块,但金融板块不能发行短融、中期票据等非金融债务融资工具,而作为集团不仅可以发行债券,还可以将金融板块作为财务的背书,成为其他板块融资的便利。如果相信公司的企业属性而不会发生资金腾挪的案例,那公司较低的发行利率自然是可以接受的。但以方正旗下子公司为案例,在2016年集团旗下四家公司同时接受证监会处罚,皆与关联交易和信息披露违规有关。
万达文化:对金融子公司的长期股权投资贡献投资收益达90%以上
万达文化是万达集团的文化与电影平台。公司财务较为鲜明的特征有:
(1)商誉较高,截止2017年,公司总资产1524亿,其中商誉560亿,占比超过30%,权益仅有235亿,商誉相当于净资产的2倍;
(2)其他应收款较高,截止2017年底,公司其他应收款243亿元,接近于净资产规模,其中前五大共计172亿皆为关联方应收款;
(3)盈利来源主要为投资收益产生的非经常性损益。2017年末万达文化对其子公司北京万达投资有限公司投资余额占2017年总投资余额的46.19%,而这一比例在2016年为76.7%。2017年万达文化投资收益中处置长期股权投资收益占比高达99.38%。

关联交易的终极形态:金控与系
什么是金融控股公司
我们看到,当资金融通类型的关联交易进一步升级,就是各类的金控平台与“XX系”。在2018年11月央行发布的《中国金融稳定报告2018》中,提到了我国两种金融控股公司的类型:
(1)金融机构在开展本行业主营业务的同时,投资或设立其他行业金融机构,形成综合化金融集团,有的还控制了两种或两种以上类型金融机构,母公司成为控股公司,其他行业金融机构作为子公司;
(2)非金融企业投资控股两种或两种以上类型金融机构,事实上形成了金融控股公司。不同于海外要求从事银行、证券、保险中的两个行业,我国只要求控股任何金融行业中两种或两种以上。
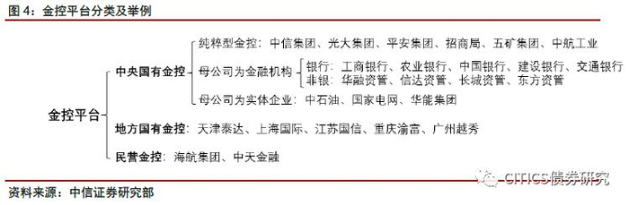
我们可以以一家集团内是否有多张金融牌照,作为判定金融控股公司的依据。金融业一般为特许经营业务,因而判断金融控股公司最直接、最有效的方法就是看是否持有金融牌照。我国需要审批或备案的金融牌照主要有19张,传统的“全牌照”一般指银行、券商、保险、信托、基金、期货、租赁牌照7张。从这个层面来看,光大集团、平安集团、中国石油、五矿集团等央企,建设银行、信达资管等银行和AMC,上海国际、天津泰达等地方平台,以及民营产业资本明天控股等均为全牌照金控。随着互联网企业逐渐布局金融,第三方支付牌照也越来越重要。

除了分为全牌照金控和非全牌照金控外,还可根据母公司所有制和母公司业务进行分类。根据母公司的属性,可分为中央国有金控、地方国有金控、民营金控;根据母公司的业务,可分为母公司没有具体生产经营活动的纯粹型金控平台、母公司为实体企业的金控平台和母公司主营业务为金融业的金控平台。地方国有金控和民营金控基本均为纯粹型金控,只有部分中央国有金控的母公司本身有经营业务。
(1)中央国有金控
中央国有金控资产规模较大,掌握核心产业和金融资源,大多为全牌照。纯粹型金控的代表为光大集团等。母公司为实业央企的中央国有金控有中石油、国家电网等,母公司主业为金融业的中央国有金控平台有四大行、四大AMC等等。
(2)地方国有金控
地方国有金控多为城投平台入股当地金融机构,整合本地金融资源和普通工业企业,由地方政府推动组建形成一个控股壳公司。作为城投平台,原本只负责土地开发和项目建设的规划和监管,不直接参与建设。天津泰达投资控股是国资委的全资子公司,国资委授权其经营国有资产,集中了天津市政府80%左右的金融资产,对渤海证券有实际控制权,控股北方信托,参股渤海银行、天津信托、渤海财险和恒安标准人寿保险。
地方国有金控平台基本全部为国资委的全资子公司,除了服务区域经济发展,推动地区产融结合外,主要行使国有资产管理的职能,牌照相对较为齐全。重庆渝富控股西南证券、银海租赁,参股重庆银行、重庆农商行,广州越秀控股广州证券和创兴银行,江苏国信为江苏银行、华泰证券、紫金保险的第一大股东,均为国资委下平台公司。上海国际虽不是城投平台,但也是上海市国资委全资子公司,定位于国资管理和投资,入股浦发银行、国泰君安证券、上海证券。
由于既有经营性业务的收入来源,地位上又有较强的政府支持,市场对于这些城投和国有资产经营公司的资质较为认可。因为定位是控股公司,所以基本上就是国资委与财政局旗下资产的排列组合,资产负债表规模大而好看,信用级别很高,即便是1+1=2的结果,也会大大提升其并表资质,而对其他经营主体没有其他影响。更何况通过将土地等资产纳入进来来调节规模因子,同时将经营性国有企业纳入来调节盈利因子,也可达到1+1>2的效果。
但应该注意的是,金控平台一般只负责建设管理、投资管理、资产管理等管理工作,本部的营业收入基本为0。报表中大部分资产都由旗下子公司并表纳入,集团本部募集的资金更多也是划拨给旗下子公司使用。债券投资人对国有资产经营公司的资产划拨与重组,几乎没有异议的渠道与权力。资产重组整合后,债券募集与获得授信的便利性大大增强,但这一债务主体本身并无实际业务,旗下子公司在整合后也不一定会做大做强,反而在发生债务危机后,增加了后续债务处置的复杂性。
(3)民营金控
民营金控可分为两类,第一类是民营企业投资、并购其他金融机构,建立民营金控平台,以实现产融结合,为企业发展提供金融支持。产业集团从事金融业务不仅可以为本集团降低融资成本,拓宽融资渠道,提高资金使用效率,还可以增加业务范围,更多维度获得利润。例如各个分支均有渗透的明天系、海航系,以证券为核心的锦龙系、新湖系,以银行为核心的忠旺系,以保险为核心的富德系、宝能系、新理益系,以信托为核心的中植系、华信系等等。
第二类是民营实体企业布局金融以实现产业转型,金融业成为主要业务之一,甚至剥离原有业务,这一类主要为房地产业为主。中天金融为房地产转型金融的典型代表,2017年开始调整重心,剥离和出售原有的房地产业务,由中天城投更名为中天金融,参股或控股中天国富证券、中融人寿、友山基金、贵州银行和贵阳银行。
另外,民营金控中还有一批互联网企业,以阿里、腾讯为代表,依靠在流量、技术、数据方面的优势,以支付为突破口发展金融业务。互联网金控基本均获得了较为容易的第三方支付牌照,个别筹建民营银行获得了银行牌照。以蚂蚁金服为例,传统金融领域有网商银行、天弘基金、众安保险、国泰产险、支付宝,另外还有理财平台蚂蚁财富,提供信用服务的芝麻信用等,比传统金融机构渗透的更为全面。

控股集团的财务报表参考意义不大
目前业界对金控概念未有统一认识,所指金控常为泛金控概念。新财富杂志在2017年梳理的28家民营金融巨头,以持有5家以上金融机构股权作为标准,且财务公司也计算在金融机构范围内,包括了只控股自身设立的财务公司,其他金融机构均为小额参股的美的系、亨通系,也包括了没有控股、只有参股金融机构的联想系。
这些集团型的发行人大多旗下业务繁多,资产规模大,但是关系理不顺、业务拆不清、经营不独立,往往不能通过针对工业企业的会计准则来有效地识别风险。我们基于公司分析的工具与各种指标,其实适合业务简单的公司,如公司的毛利率、净利率、费用率等等,具有较多同类型业务的公司,也相对方便研究,因为从业务逻辑推导到毛利再到费用率再到净利有顺畅的传导。但是一家公司同时做非常多完全不太相关的业务,对于其财务报表的分析就非常困难,你很难将一个地产业务与一个影视业务放在一个财务报表中进行分析。
进一步,集团型公司中如果涉及到金融公司的子公司,报表就更加容易失真。金融公司的盈利就是实体企业的费用,金融企业报表与实体企业报表规则也完全不同。微观上,一家公司如果既有金融企业又有实体企业,首先报表科目的设置就是矛盾的,其次,如果此金融企业与集团其他企业有过多关联交易,可能存在合并报表中信息披露不详尽的情况,徒增很多金融风险。比如控股的金融公司对集团下属公司贷款,控股的保险公司对自己集团的房地产项目进行非标融资或者不动产投资,控股的证券公司与信托公司认购集团发行的债券或者信托产品等等。
在一个集团旗下有多家不同行业金融机构时,甚至可以通过关联交易进行内部的货币创造。比如A集团公司旗下存有一家银行B,A实业集团发行非金融企业债务融资工具/贷款,由旗下银行B进行认购,A集团发行债券/获得贷款的资金回头继续补充银行B的资本金。如果存有保险、信托或者其他牌照,则可能会进一步加剧宏观债务数据的失真与其中隐含的金融风险。
所以集团的财务报表,直接拿来参考的意义并不是很大。归根结底,非金融企业融资工具信息披露的准则,是根据工业企业的特性编制的,各种科目都是针对于生产业务进行分录,如果一个企业是投资、融资型业务,那报表就应该依据金融公司进行分录,然而遗憾的是,无论是我们的债务融资工具,还是宏观金融统计,对于这些公司的划分,仍然是非金融企业。
更有甚者,债券市场经常有一些集团型发行人,从事的是投资业务,却在债券市场进行固定收益融资。某些集团公司曾经做过实体业务,但是逐步在经营过程中转型为融资-投资模式。本质上说,转型后集团只是一个公司类型的法人,但是从事的业务是一级市场私募股权投资甚至是二级市场私募基金等投资类型的业务。资产端是资本运作的风险与二级市场公允价值变动风险,负债端却是5%、6%的固定付息,享受了股权投资的收益只付出了债券的成本。但是由于资产规模颇大,评级上有优势,这类公司往往可以以较低的成本融资。
以中民投为例,其主要投资模式是股权投资,但是融资主要是银行贷款与非金融企业债务融资工具(信用债券)。中民投所从事的主要业务是大型的股权投资项目,母公司长期股权投资占总资产比连年处于0.6水平之上,收入主要来源是其所投资子公司的经营收入。应付债券从2015年占总负债的3%左右,已经上涨到2018年上半年的22%左右,截止2018年上半年,中民投应付债券以及长期借款占总负债的比例已达47%左右,说明债券融资以及银行借款融资已经成为中民投重要的融资方式。


这些类型的发行人数目并不少。其收入一方面来源于母公司本身对下属子公司的长期股权投资带来的营业收入,另一方来源于母公司下属金融投资平台带来的投资收益,而母公司下属金融投资平台又与集团子公司、孙公司等其他相关关联企业存在复杂的关联交易。尽管不同行业子公司接受相应监管部门的监管,但金控平台本身缺乏明确的监管主体和监管指标,信披制度不够完善,组织结构复杂,多重股权结构嵌套使得关联交易更为隐蔽,投资者、甚至公司本身无法衡量公司整体风险。
其实不止是实体业务和金融业务需要区分,城投平台也应该独立出来。金融部门与非金融部门的资产负债表科目完全不同,需要两种准则,城投公司就更独立于这两者。除了经营业务、金融业务,城投平台还混合了公益业务,大部分的债务又在实质上介于普通工业企业与政府负有偿还义务的债务之间,其募集材料往往很难往下详细拆解。正如前面提到的国有资产经营公司,核心的资产并没有变化,但是通过重组成特殊目的实体提高了融资效率,其实是增加了不透明度。
我们也可以扩大到更为广泛的概念,并非只有控制金融公司的集团,只要是集团层面不从事具体业务,其实都可以定义为广义的金控集团。混业主要体现在集团层面,各子公司具有独立的法人地位,财务并表但是自负盈亏。大部分情况下,集团公司基本只从事管理业务,对旗下子公司控制也并没有独立的处置权。所以对集团发行人的分析,要关注并表与本部。
以央企属性金融控股集团光大集团为例。金融板块覆盖银行、证券、保险、信托等多个方面,营业收入及营业利润占比均在80~90%,更接近于金融企业,而所发行的中短期票据与公司债都为非金融企业融资工具,所以发债融得的资金会计入到社会融资规模,推测其总债务规模也会计入企业部门债务与杠杆中,而且类似的集团并不罕见,对宏观杠杆率数据的准确计量是个难题。


广州市重要的平台公司广州越秀是地方国有金控平台的典型代表,几乎所有收入和利润都来自合并报表子公司。业务包括金融、地产、交通基建和造纸等,地产占三分之二左右。2018年前三季度合并报表营业收入分别为64.74亿元、153.72亿元、206.06亿元,但母公司本部营业收入分别为0.07亿元、0.14亿元和0.19亿元,营业利润为-2.56亿元、-4.83亿元和-8.78亿元。

地方国有金控平台由于资产规模较大确实降低了融资成本,但绝大多数资产来自子公司并表。以主体评级为AAA和省及省会(单列市)城投平台为条件,我们筛选出2018年截止11月15日发行的208支短融和1373支中票,平均票面利率分别为4.24%和5.21%,其中广州越秀发行时票面利率明显低于平均水平,但集团单体的总资产占合并报表总资产的比例约为十分之一。截止2018年三季度,合并报表总资产4065.52亿,母公司报表总资产仅570.04亿元。江苏国信票面利率也低于平均水平。

如何投资关联交易众多的发行人的债券
我们的建议是,尽量谨慎参与,少迷恋大而不倒。这些公司的评级基本上都钻了财务上的漏洞,不要迷信股东背景亦或是大而不倒的系统性外部性。2018年我们看到了诸多号称具备强大股东背景的发行人轰然倒塌,此时“大而不倒”的信仰可能只能是成本接受者,而非受益者。
最近“二康”的案例凸显,集团+上市公司构架的发行人体系中,结构化融资+定增+市值管理+债券融资+关联交易的组合往往同步出现。在股市连环下跌或者市场风险偏好骤降下,曾经有多成功,倒塌就有多深沉。虽然我们一向不鼓励对某一类特征的发行人进行一刀切,但2019年的市场恐怕对有财务瑕疵的发行人愈来愈难以容忍。
中信证券明明研究团队

本文节选自中信证券研究部已于2019年01月24日发布的《信用方法论之五—关联交易频繁场景下的债券投资》中,具体分析内容(包括相关风险提示等)请详见报告。若因对报告的摘编而产生歧义,应以报告发布当日的完整内容为准。
本资料所载的证券市场研究信息是由中信证券股份有限公司(以下简称“中信证券”)的研究部编写。中信证券研究部定位为面向专业机构投资者的卖方研究团队。通过微信形式制作的本资料仅面向中信证券客户中的金融机构专业投资者,请勿对本资料进行任何形式的转发行为。中信证券不因任何订阅本公众号的行为而将订阅人视为中信证券的客户。若您并非中信证券客户中的金融机构专业投资者,为保证服务质量、控制投资风险,应首先联系中信证券机构销售服务部门或经纪业务系统的客户经理,完成投资者适当性匹配,并充分了解该项服务的性质、特点、使用的注意事项以及若不当使用可能会带来的风险或损失,在此之前,请勿订阅、接收或使用本订阅号中的信息。本资料难以设置访问权限,若给您造成不便,还请见谅!感谢您给予的理解和配合。若有任何疑问,敬请发送邮件至信箱kehu@citics.com。
重要声明:
本资料定位为“投资信息参考服务”,而非具体的“投资决策服务”,并不涉及对具体证券或金融工具在具体价位、具体时点、具体市场表现的判断。需特别关注的是(1)本资料的接收者应当仔细阅读所附的各项声明、信息披露事项及风险提示,关注相关的分析、预测能够成立的关键假设条件,关注投资评级和证券目标价格的预测时间周期,并准确理解投资评级的含义。(2)本资料所载的信息来源被认为是可靠的,但是中信证券不保证其准确性或完整,同时其相关的分析意见及推测可能会根据中信证券研究部后续发布的证券研究报告在不发出通知的情形下做出更改,也可能会因为使用不同的假设和标准、采用不同观点和分析方法而与中信证券其它业务部门、单位或附属机构在制作类似的其他材料时所给出的意见不同或者相反。(3)投资者在进行具体投资决策前,还须结合自身风险偏好、资金特点等具体情况并配合包括“选股”、“择时”分析在内的各种其它辅助分析手段形成自主决策。为避免对本资料所涉及的研究方法、投资评级、目标价格等内容产生理解上的歧义,进而造成投资损失,在必要时应寻求专业投资顾问的指导。(4)上述列示的风险事项并未囊括不当使用本资料所涉及的全部风险。投资者不应单纯依靠所接收的相关信息而取代自身的独立判断,须充分了解各类投资风险,自主作出投资决策并自行承担投资风险。
本订阅号中的所有资料版权均属中信证券。不得以任何方式修改、发送或复制本订阅号中的内容。除经中信证券认可的情况外,其他一切转载行为均属违法。版权所有,违者必究。