【中信建投 宏观】粤港澳大湾区蕴含的产业机遇——【产业之思】系列研究之七
新浪财经
摘要
粤港澳大湾区具备成为世界一流经济湾区的条件。一是大湾区经济发展程度较高,发展潜力巨大。从总量上看,粤港澳大湾区已经步入全球经济的第一方阵,具有成为世界级湾区的规模条件,但经济密度却明显偏低,与世界三大湾区尚存在较大差距,但差距就是潜力。二是上下游供应链完备,产业生态系统完善,粤港澳大湾区拥有300多个各具特色的产业集群,产业结构以先进制造业和现代服务业为主,区域内产业分工较为完善。三是区位条件优越,地利优势明显。粤港澳大湾区地处“广佛肇”、“深莞惠”和“珠中江”三大经济圈以及香港、澳门两大对外窗口城市的深度融合区域。四是“一国、两制、三关税区”是优势,也是建设世界级湾区面临的现实挑战。
粤港澳大湾区建设将是今后的重头戏之一。粤港澳大湾区具备成为世界级湾区诸多有利条件,但目前与世界一流湾区尚存在不小差距。这背后的主要原因是粤港澳大湾区发展缺乏国家层面的统筹协调,导致湾区内合作不足、协调不够,同质竞争、市场分割、各自为政现象较为严重,无法拧成一股发展的合力。不过,粤港澳大湾区历来受国家重视。粤港澳大湾区不是一个单纯的空间、经济、产业概念,而是同时涵盖基础设施、体制机制、文化观念、生态环境等在内的全方位的综合发展战略规划。今后,粤港澳大湾区不仅将成为带动我国经济发展新增长极,还将是我国改革开放40周年之后对外开放的新门户,在“一带一路”倡议中发挥重大带动作用。
高端制造业、现代服务业、新经济或将是粤港澳大湾区蕴含的产业机遇。粤港澳大湾区拥有广泛的产业结构,除了拥有大量高新技术产业之外,还存在许多不同的传统制造业,这为人工智能、智能制造、机器人、新材料、云计算、工业互联网、新一代信息技术等先进技术与传统工业结合奠定了基础。与此同时,粤港澳大湾区制造业发达、产业体系健全,这为研发、物流、金融、信息技术、商务、节能环保等生产性服务业的发展提供了广阔的空间。与此同时,优质生活圈的建立也意味着休闲旅游、养老、教育、文化娱乐生活性服务业也将迎来又好又快的发展阶段。科技与创新是推动粤港澳大湾区成为世界级城市群的重要因素,在此背景下,可以关注创新经济发展新阶段下的新经济。
一
粤港澳大湾区:世界一流湾区扬帆起航
2019年1月11号,国务院港澳办主任张晓明在接受采访时,介绍了粤港澳大湾区相关规划和建设的基本情况和国家关于港澳进一步融入国家发展大局的政策。并明确了粤港澳大湾区的战略定位有五个:一是充满活力的世界级城市群。二是具有全球影响力的国际科技创新中心。三是“一带一路”建设的重要支撑。四是内地与港澳深度合作示范区。五是宜居宜业宜游的优质生活圈。湾区历来是世界创新发展的高地,全球经济发展重要的增长极,新技术、新产业、新模式、新业态的策源地。粤港澳大湾区是我国综合实力最强、开放程度最高、经济最具活力的区域。区域内拥有先进的港口群、完备的产业群、发达的城市群,并形成了优质的资源要素栖息地与创新生态网,具备成为世界一流经济湾区的条件。
1.1 经济发展程度较高,发展潜力巨大
粤港澳大湾区囊括“2+9”个地区:香港、澳门两个特别行政区与珠三角9座城市(深圳、东莞、惠州、广州、佛山、肇庆、珠海、中山、江门)。其中,香港、澳门、广州、深圳将作为中心城市,发挥辐射带动周边地区的引擎作用。同时,大湾区内各城市在功能定位上又各有分工、各有侧重。从总量上看,粤港澳大湾区已经步入全球经济的第一方阵,具有成为世界级湾区的规模条件,完全有能力可以与纽约湾区、旧金山湾区、东京湾区这世界三大湾区同列。与纽约湾区、旧金山湾区、东京湾区这世界三大湾区相比,粤港澳大湾区在人口、进出口总额、占地面积、港口集装箱吞吐量等方面具有优势。在GDP总量、人口密度、国际港口、国际机场、机场旅客吞吐量、世界100强大学等方面与世界三大湾区已可等量齐观。其中,2016年粤港澳大湾区经济总量已超过旧金山湾区与纽约湾区。考虑到近年来,东京湾区经济增速基本稳定在低速水平,虽然粤港澳大湾区总体经济增速略有回调,但按这种趋势发展,粤港澳大湾区只需数年即可超越东京成为全球经济总量最大的湾区。不过,目前,粤港澳大湾区在第三产业比重、世界500强企业总部数等方面尚不及世界三大湾区。
粤港澳大湾区尽管在经济总量、人口规模和土地面积等方面能与世界三大湾区相提并论,但经济密度却明显偏低,与世界三大湾区尚存在较大差距。另外,在基础设施建设、国际影响力、服务功能、创新能力、环境品质等方面,粤港澳大湾区与世界一流湾区也仍存在不小差距。值得注意的是,粤港澳大湾区内部的发展不均衡的情况更为严重。香港、澳门与珠三角地区的发展不平衡;在广东内部,珠三角地区与粤东西北地区发展不平衡。这种差距一方面反映出粤港澳大湾区与世界一流湾区的差距,另一方面也说明粤港澳湾区的经济发展潜力空间巨大。实际上,差距就是潜力,湾区城市各有潜力,如能在大湾区框架下充分利用资源、提高经济效能,未来能实现更好发展,成长为具备国际一流竞争力与影响力的世界级湾区。



1.2 上下游供应链完备,产业生态系统完善
纽约湾区、旧金山湾区、东京湾区这三大世界级湾区的一个共性是,区域内存在多个互补性极强的产业集群,集群内的企业在互惠发展的同时,共享集群赋予的综合竞争优势。与此同时,这些集群内的企业分布在湾区内的不同地区,极大地提高了湾区的一体化程度,增强了湾区的整体性,这反过来又会促进湾区内企业的发展。粤港澳大湾区拥有300多个各具特色的产业集群,产业结构以先进制造业和现代服务业为主,区域内产业分工较为完善。其中,港澳地区现代服务业占主导,有较强的辐射力。金融、医疗、旅游、贸易、物流、法律、会计、商业管理、餐饮、博彩等行业发达。特别是香港作为世界第三大金融中心和全球物流中心,具有较强的金融服务、专业服务的优势。内地9市产业体系比较完备,制造业基础雄厚,是“世界工厂”,且正在向先进制造业升级,产品科技含量不断提升。与此同时,近年来,内地9市金融、信息、物流、商务、科技等高端服务业发展较快,已形成先进制造业和现代服务业双轮驱动的产业体系。其中,深圳以高科技产业为主导,以金融业为侧重点,并多元化发展新兴产业。目前,深圳已在金融领域、科技创新、新兴产业、生态环境等方面具有超强竞争实力,并正在向创新经济转型,在全球创新价值链中已经占有一定的地位。广州作为国际产业服务中心和全球性物流枢纽中心,也是岭南文化中心及华南重工中心,具有科研资源丰富、交通便利和完整的产业链优势。除了珠三角港口中心城市外,潮州的陶瓷、汕头的纺织、茂名的石化、中山的灯饰、东莞的服装都是全国知名的特色产业集群。
从产业结构来看,粤港澳大湾区内上下游产业供应链完备,产业之间存在梯度,可以互补,能够实现错位发展。广东在全国省市工业增加值和出口均排名第一,而珠三角占广东全省工业增加值和出口比重分别是80%和95%。虽然近年来,珠三角生产成本上升,但大部分企业仍选择将生产线留在珠三角,并向自动化生产及高产值方面提升,这主要是因为珠三角在全面配套、物流和产业结构上存在综合优势。在产业布局方面,内地可以弥补港澳地区的“工业空心化”,港澳地区则可以反哺内地,为珠三角制造业出口保驾护航;另一方面,珠三角核心城市与两翼的城市可以实现协同发展,珠海的高端制造业可以跟中山的专业市场基地进行互补,广州的先进制造业和高端服务可以跟佛山的产业基础互补。如果能推动粤港澳大湾区作为一个整体提供一站式服务,减少要素流动的障碍,将有效提升区域内企业在国际市场中的竞争力。特别是,“香港+深圳+东莞”这一“1+1+1>3”的超级组合将有望打造世界新硅谷。今后,香港的创意在深圳进行研发,并最终在东莞制造完成,或将成为常态。


1.3 区位条件优越,地利优势明显
粤港澳大湾区地处“广佛肇”、“深莞惠”和“珠中江”三大经济圈以及香港、澳门两大对外窗口城市的深度融合区域。该区域“三面环山,三江汇聚”,具有漫长海岸线、良好港口群、广阔海域面。大湾区经济腹地相当广阔,泛珠三角区域拥有全国约五分之一的国土面积、三分之一的人口和三分之一的经济总量。作为距离南海最近的经济发达地区,粤港澳大湾区是中国经略南海的桥头堡。凭借临近全球第一黄金航道的地利,粤港澳大湾区不仅是太平洋和印度洋航运要冲,还是东南亚乃至世界的重要交通枢纽,更是丝绸之路经济带和21世纪海上丝绸之路的交汇点,是我国与海上丝绸之路沿海国家、沿线国家海上往来距离最近、关系最密切的经济发达区域。纵观我国1.8万公里的大陆海岸线,自北向南主要有渤海湾、胶州湾、杭州湾、粤港澳大湾区、北部湾等湾区。其中,渤海湾区的范围太大,且湾区内联系不够紧密;胶州湾区的覆盖范围太小,仅覆盖山东半岛城市群的很小一部分;北部湾的发展水平相对较低;杭州湾区地利条件不及粤港澳大湾区。由此可见,粤港澳大湾区是我国最有地利条件建设“湾区经济”的先行区。
正是基于优越的区位条件与地理优势,相对中国内地及海外其它地区,粤港澳大湾区作为“一带一路”沿线国家海陆空综合运输大通道的区位及物流基建优势明显。粤港澳大湾区交通物流非常发达。区域内形成了以湾区为中心的放射状铁路和高速公路干网,拥有内外多式交通联动的物流优势。与此同时,该地区集中了大珠三角地区主要的机场群和港口群,空运及海运的货物处理量不但领先全国,更在全球排名第一。
1.4 “一国、两制、三关税区”是优势,也是建设世界级湾区面临的现实挑战
目前,粤港澳大湾区是“一国、两制、三关税区”的多元制度格局,这是粤港澳大湾区发展的最大制度优势。作为“一国”的一部分,香港受到国家坚定不移、一以贯之的支持,这让香港搭上国家快速发展的快车,充分享有“一国”之利;另一方面,香港保留了原有制度优势,实行自由经济政策,港元与美元挂钩,金融市场开放,出入境相对开放和简易,采用普通法制度,以中英双语为法定语言,与国际商业市场完全接轨,同时也有“两制”之便。“一国两制”再加上三个独立关税区,为粤港澳大湾区对接国际、推动“一带一路”建设提供了更加灵活的制度安排。自由港、特别行政区、经济特区、自由贸易试验区等在大湾区的制度叠加效应也扩大了贸易和产业合作的选择面。
不过,在带来制度优势的同时,“一国、两制、三关税区”的多元制度格局也使得粤港澳大湾区具有特殊性:三地具有不同的社会制度、实行不同的法律体系、分属不同的关税区、使用三种不同的货币。这使得湾区内各行政区、各城市间的合作存在社会、法律制度上的阻隔。曾经的区域合作实践同样表明,这一地区存在的主要问题是区域协调性不够强。主要表现就是同质竞争、市场分割、各自为政,三地合作实质性进展不显著,一体化进程缓慢。因此,目前在粤港澳大湾区范围内存在两种制度和三个相互独立的关税区,这是粤港澳大湾区进一步建成世界级城市群面临的现实挑战。
二
粤港澳大湾区的前世今生
2.1 前世:粤港澳大湾区历来受国家重视
粤港澳大湾区面积广阔、人口众多、综合条件优越,将其打造成全球最具创新创造活力的世界级城市群与国际一流湾区,一是有利于香港、澳门融入国家发展大局,增强粤港澳区域综合实力,为粤港澳发展注入新动能,保持粤港澳长期繁荣稳定;二是有助于充分利用区内丰富的创新资源,助力中国的创新发展,提高中国经济发展的质量、效益与效率的同时,构建推动经济高质量发展体制机制、建设现代化经济体系;三是有益于提升粤港澳在国家经济发展和全方位开放中的引领作用,通过打造世界级城市群参与全球竞争的重要空间载体,为“一带一路”的提供战略支撑,是构建全面开放新格局的重大举措。
粤港澳大湾区具备成为世界级湾区的经济规模、产业体系、区位条件,是我国市场程度最高、经济活力最强的地区之一,但在经济密度、产业结构、科技创新能力等方面与世界一流湾区尚存在一定差距。这背后的主要原因是粤港澳大湾区发展缺乏国家层面的统筹协调,导致湾区内合作不足、协调不够,同质竞争、市场分割、各自为政现象较为严重,无法拧成一股发展的合力。粤港澳大湾区的一体化发展呼唤着体制机制上的创新。
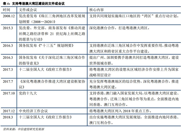
针对这一问题,中国早在2008年出台了有关政策,推进粤港澳大湾区建设。近几年来,相关支持政策更是呈不断加码态势。党的十九大报告明确指出,要求以粤港澳大湾区建设、粤港澳合作、泛珠三角区域合作等为重点,全面推进内地同香港、澳门互利合作。在今年的两会上,李克强总理在做政府工作报告时指出,要出台实施粤港澳大湾区发展规划,全面推进内地同香港、澳门互利合作。这是“粤港澳大湾区”连续第二次写入政府工作报告。与2017年提及的“粤港澳大湾区城市群发展规划”,相比,2018年的中央政府工作报告对“粤港澳大湾区”的表述有所调整,隐去“城市群”三字,将其升级为内涵更全面的“粤港澳大湾区发展规划”。与此同时,“研究编制”也被“出台实施”的最新说法取代,并首次与京津冀区域一体化、长江经济带并列,被放在区域经济战略部分。这预示着国家对粤港澳大湾区建设的支持将会是更加全面的,范围更广、力度更大,也意味着一直以来困扰粤港澳大湾区成为世界级湾区的协调难问题将得到统筹解决。

2.2 今生:打造具备现代产业体系的经济自由湾区
纽约湾区、旧金山湾区、东京湾区都有一个核心城市。今后,粤港澳大湾区同样需要核心城市,但跟世界三大湾区的区别在于,粤港澳大湾区不一定只有一个核心城市,而是有多个核心。广州、深圳、香港、澳门都将作为核心城市其他城市形成产业、空间、功能上的互补。这意味着粤港澳大湾区将被打造成全球独特的多元湾区,助力现代化经济体系的建设,引领中国的创新发展的同时,成为比肩纽约、旧金山、东京的世界级大湾区,同时,粤港澳大湾区不是一个单纯的空间、经济、产业概念,而是同时涵盖基础设施、体制机制、文化观念、生态环境等在内的全方位的综合发展战略规划。今后,粤港澳大湾区不仅将成为带动我国经济发展新增长极,还将是我国改革开放40周年之后对外开放的新门户,在“一带一路”倡议中发挥重大带动作用。
大湾区:世界级商贸金融中心。我国实行改革开放已经四十多年,在这四十多年里,制造业是我国开放的主要领域。开放让我国制造业迅速发展,“中国制造”享誉全球。与此同时,为满足人民日益增长的美好生活需要,我国服务业发展相对滞后的现状亟待改变,今后,我国将步入以服务业为重点的“二次开放”新时代。2018年的政府工作报告就明确提出,扩大电信、医疗、教育、养老等领域开放,放宽或取消金融领域外资股比限制等措施推动服务业的深入开放。在这一大背景下,粤港澳大湾区将凭借服务业发展程度高的优势,通过加强地区间的互通合作,成为我国现代服务业进一步开放的前沿阵地。今后,粤港澳大湾区共享服务市场,共享服务创新,共促服务改革。其中,香港将继续巩固和提升国际金融中心、贸易航运中心的地位,强化全球离岸人民币业务枢纽功能;澳门将借此建成世界旅游休闲中心,中国与葡语国家商贸合作服务平台,与以中华文化为主流、多元文化共存的文化交流合作基地。内地九市在金融、贸易等传统优势服务业快速发展的同时,休闲、教育、健康、养老等服务业也有望快速发展。

大湾区:国际级科技创新中心。我国科技创新已步入以跟踪为主转向跟踪、并跑、领跑并存的新阶段。粤港澳大湾区内的创新资源丰富,创新产业链互补程度较高。港澳拥有多所优质高校,研发能力强,特别是香港拥有世界一流的直接融资体系,能为科技创新融资提供多层次各种类型的现代直接融资的市场工具和体系,但港澳两地缺乏支持创新产业化的市场、产业工人及配套设施;深圳有科研成果转化的市场环境,却缺乏一流大学;广州、东莞、珠海等余下城市拥有高素质的产业工人、完善的配套设施、良好的工业基础等一系列支持科技成果产业化的硬件,但当地的科技人才与研发能力不足。由此可见,在科技成果产业化方面,区内各城市既有各自优势,也存不同短板。通过合作探索体制机制创新,打破行政壁垒,加强区内城市之间的创新协同,实现区内创新流、信息流、人才流、资金流的便捷互动,可以将大湾区打造成我国科技创新的策源地,国际级的科技创新中心,为我国经济发展注入新动力,推动我国创新发展。
大湾区:全球性先进智造中心。当前全球制造业竞争进入新阶段,大数据、人工智能、3D打印等成为新经济增长的核心引擎,信息技术、智慧城市等领域成为制造业高地。粤港澳大湾区创新资源丰富、创新能力突出、人才队伍强大、国际化水平领先,形成了以战略性新兴产业为先导、先进制造业和现代服务业为主体的产业结构,在这些领域有很好的发展潜力和创新源头。以华为、大疆、腾讯为代表的科技与互联网公司不仅已经走在全国前列,还在国际市场占据一席之地,同时不断推动价值链向高附加值端延伸。今后,粤港澳大湾区将成为国家占领全球制造业和新经济制高点的重要支撑区位和平台。
大湾区:“一带一路”重要门户枢纽。粤港澳大湾区是“一带一路”建设的重要区域,四重优势将助力大湾区成为“一带一路”的重要枢纽门户。一是区位优势。粤港澳大湾区是中国地理上最靠近沿海市场的节点,在连接南亚、东南亚和沟通太平洋、印度洋地区上,具有明显的区位优势,辐射范围可达东南亚、中东与非洲。二是价值链优势。粤港澳大湾区在电子、建筑、能源、金融、电讯等行业处于国内领先地位,与其他国内地区相比,在全球价值链中处于相对较高的地位。三是制度优势。粤港澳大湾区内有港澳两个自由港和自由贸易试验区(广东)前海、南沙、横琴片区,国际规则和制度接轨程度在国内最高。四是文化优势。粤港澳大湾区内有英文、葡语和侨乡三大文化纽带,其中,香港与总人口20亿的英联邦国家有传统紧密关系;澳门与总人口两亿多的葡萄牙、巴西等葡语系国家也有紧密的关系,两地可以成为“一带一路”走出去的两条便捷路线。
三
粤港澳大湾区的建设重点
3.1 聚焦城市互联互通带来的基建大发展
与世界级大湾区相比,粤港澳大湾区内在基础设施互联互通方面还存在明显的短板。目前粤港澳大湾区东西两岸正在通行的主要干道只有建于1997年的虎门大桥,这条经济大动脉如今已显得不堪重负。唯有基建先提速,大湾区发展才能加速。只有补齐基建短板,让大湾区内不同区域的交通体系、通信网络联得更紧、通得更快,系统地提升区域的一体化程度,才能使内部人流、物流、资金流、技术流等要素资源实现互联互通,从而推动大湾区在协同发展中不断增强整体实力。另外,在5G时代即将来临之际,推进人工智能、工业互联网、物联网等建设,加快5G商用步伐,加强湾区内新型基础设施建设也是重头戏之一。今后,推动大湾区内机场、高铁、高速公路、城市轨道、码头、网络电缆、工业互联网、物联网等基础设施互联互通,将成为各市未来发展的重头戏之一。港珠澳大桥、广深港高铁等以代表的跨境工程的开通,不仅有助于区域建成功能完备、及时可靠、通关便利、流转顺畅、经济高效、海陆空并进的门户和枢纽,也改变了粤港澳大湾区内居民的时空概念,区内“一小时生活圈”的愿景将成为现实。伴随一系列重大工程的启动与开工,大湾区内港口、机场、轨交、高铁、路桥、水利等行业将迎来较大发展机遇。

3.2 贯彻“房住不炒”打造舒适宜居的世界级城市群
将大湾区打造成宜居宜业宜游的优质生活圈是中央对粤港澳大湾区的五大战略定位之一。香港、澳门、深圳等地区土地面积的局限限制了其发展所需空间及生活居住空间。在粤港澳大湾区平台中,通过城市基础设施的的互联互通,大湾区将为香港、澳门、深圳创造更多的产业空间腹地和生活空间腹地,进入“一小时生活圈”的港澳深居民就业置业不会仅仅局限于当地。随着大型基建发展和与各城市资源的融合,城市的边界会慢慢消融,企业会在大湾区范围内展开产业分工。粤港澳湾区内主要一线和后几线城市将创造更多的就业机会,人口也将转移至一线城市周边的城市。短期而言,这会促进东莞、中山和惠州等城市房地产市场的增速。长期来说,未来若能发挥粤港澳湾区在空间和功能上的聚集效应,实现不同城市自身产业优势,随着大湾区实现全球最强的湾区经济愿景,湾区内所有城市的房地产价值都会有很大的得益。
但这并不意味着未来大湾区沦为房企、投资客“炒地皮”“炒房价”的热土。在贯彻“房住不炒”方针的背景下,与此前雄安、海南的利好政策出台之后抑制“炒房”的措施相似,大湾区楼市会面临较为严厉的调控措施。实际上,在粤港澳大湾区规划出来之前,地方政府已经出台了一系列政策措施打击囤地、炒房等投机行为。今后,粤港澳大湾区不会单纯发展房地产业务,传统开发模式将在这里率先转型,对接产业、产城融合成为房地产行业新主流。目前,大湾区内的万科、华润置地、招商蛇口、时代中国等开发商均已转型城市运营商、园区服务商,全面配合大湾区城市改造和产业升级。房价稳定、楼市健康的也符合大湾区发展高端制造、先进制造、现代服务业与新经济的定位与目标。与此同时,世界公认的三大湾区无不以宜居性为共同特征,粤港澳大湾区同样将打造绿色湾区、生态湾区为目标,成为舒适宜居的世界级城市群。
四
粤港澳大湾区的潜在投资机遇
4.1 关注助力产业转型与结构调整的高端制造业
先进制造、智能制造是未来制造业发展的重要趋势,粤港澳大湾区内初步形成了以先进制造业与战略性新兴产业为主体的产业结构,并集聚形成了ICT及科研产业集群。作为科技部批准的三个国家级高新技术产业带之一,珠三角高新产业带内有广州、深圳、佛山、中山、珠海、惠州6个国家级高新技术产业开发区,东莞、肇庆、江门3个省级的高新技术产业开发区,广州、珠海2个国家软体产业基地,3个国家级高新技术产品出口基地,12个国家“863”成果转化基地和1个国家级的大学科技园。
随着粤港澳大湾区内交通等基础设施层面的互联互通,粤港澳三地教育、医疗、住房等制度的改革,叠加通关等商事规则的便利化,将极大地促进“信息流”、“资金流”、“人才流”、“创新流”在粤港澳大湾区的自由流动。凭借香港的人才优势、深圳的创新优势、东莞的制造优势与其他地区的配套优势,粤港澳大湾区将加快迈向全球产业链、价值链的高端,打造世界级先进制造业和高端制造业集聚区,构建起高端引领、协同发展、优势互补、绿色低碳的现代产业体系。作为我国先进制造、高端制造的中心,粤港澳大湾区将成为我国参与国际高端竞争的主要载体。与此同时,粤港澳大湾区拥有广泛的产业结构,除了拥有大量高新技术产业之外,还存在许多不同的传统制造业,这为先进制造、智能制造、高端制造等先进技术与传统工业结合奠定了基础,从而有望加速产业升级与经济转型。未来,人工智能、智能制造、机器人、生物医药、新材料、云计算、工业互联网、新一代信息技术等代表今后工业高质量发展方向的行业有望在粤港澳大湾区率先实现突破和产业化应用。
4.2 关注全面开放新格局下的现代服务业
粤港澳大湾区规划目标之一,是要进一步扩大金融和服务业开放合作,吸引更多海内外投资者和商贸活动在大湾区内集聚,从而为产业集群转型升级和培养新的产业集群提供茁壮成长的生态环境。在金融及专业服务方面,相对内地其它城市群,粤港澳大湾区依托香港这个国际金融中心,集合了大批具备专业金融经验与知识的人才和专业服务;同时,香港有透明的法规、建全的监管、与国际接轨的经济和司法体系,使其成为跨国企业进入中国市场的理想平台。在全面开放新格局下,粤港澳大湾区有望成为我国现代服务业进一步开放的新高度。
从人均收入与产业结构来看,粤港澳大湾区内大部分地区已经处于后工业化发展阶段或即将步入后工业化发展阶段。从工业化发展规律看,在后工业化阶段,服务业尤其是以金融、物流、商贸为代表的现代服务业会得到快速发展,进而成为主导产业。粤港澳大湾区制造业发达、产业体系健全,这为研发设计、货物运输、金融服务、信息服务、商务服务、节能与环保服务、法律等生产性服务业的发展提供了广阔的空间。借助经济自由区的机制,数字贸易、跨境电子商务等经贸新形态有望在粤港澳大湾区率先取得突破。与此同时,随着未来粤港澳大湾区在教育、医疗、住房、交通等方面的均衡化,这里将形成一个绿色生态的优质生活圈,休闲旅游、养老、教育、文化娱乐等旨在满足人们美好生活的现代服务业也将迎来又好又快的发展阶段。
4.3 关注创新经济发展新阶段下的新经济
科技与创新是推动粤港澳大湾区成为世界级城市群的重要因素,也是未来全球经济发展的主要方向。科技与创新成果在不同领域的应用为新经济的发展与新动能的壮大夯实了基础。未来,粤港澳大湾区可以凭借香港知识产权保护良好与专业服务优良的优势,吸引国外先进的科技、创意、研发为我所用。同时,粤港澳大湾区还可以利用香港科研人员熟悉外国先进科技、善于使用根据国际标准/框架开发技术的特点,以市场需求为导向,加快技术的商业化应用。另一方面,大湾区的科研成果落地产生的新技术、新模式、新业态、新经济也可以以大湾区为依托,积极拓展国际业务,占领国际市场。