新浪财经

中信银行年内遭25宗处罚 13家分行违法违规闯红灯

中国经济网

关注

中国经济网编者按:中信银行经过30年的发展已经成为一家资本实力雄厚,颇具市场竞争力的综合性、现代化、国际化商业银行。今年,是中信银行成立的第31年。三季报显示,截至今年三季度末,中信银行资产总额58647.96亿元,比上年末增长3.30%。今年前三季度,中信银行实现归属于该行股东的净利润为367.99亿元,同比增长5.93%;实现营业收入1213.84亿元,同比增长5.27%。 

中信银行不良贷款“双升”。截至三季度末,中信银行不良贷款余额627.94亿元,比上年末增加91.46亿元;不良贷款率1.79%,比上年末上升0.11个百分点。 

中国经济网梳理发现,据不完全统计,今年以来,中信银行已收到监管层的25宗处罚。这些罚单中,涉及中信银行13家分行:长沙分行、镇江分行、拉萨分行、太原分行、济宁分行、哈尔滨分行、济南分行、宁波分行、镇江分行、深圳分行、厦门分行、武汉分行、南宁分行,涉及8家支行:合肥财富广场支行、鄂州支行、昆明北站支行、吕梁支行、长春前进大街支行、长春景阳大路支行、青岛南京路支行、青岛宁夏路支行。此外,中信银行总行营业部也被罚,因个人住房按揭贷款和个人经营性贷款管理严重违反审慎经营规则;员工行为管理严重违反审慎经营规则。 

其中,中信银行哈尔滨分行收到的单张罚单金额最大,因该分行个人存单质押银行承兑汇票业务违规核保,被黑龙江银监局罚款400万元。两名相关责任人也受到了处罚,张道琚被禁止终身从事银行业工作,李苍被黑龙江银监局警告。 

以下为今年以来监管部门公布的对中信银行的处罚: 

11月15日:中信银行长沙分行因违反支付结算业务相关规定被罚 

11月15日,中国人民银行长沙分行公布的《行政处罚信息公示表》显示,中信银行长沙分行因违反支付结算业务相关规定,被警告,并被处以23.76万元罚款,相关责任人也被处以1万元罚款。作出行政处罚决定日期为2018年11月8日。 

11月9日:房地产开发贷款资金被违法挪用 中信银行镇江分行被罚30万 

11月9日,中国银保监会网站公布了镇江监管分局对中信银行镇江分行的行政处罚决定书(镇银监罚决字〔2018〕13号、14号)。中信银行镇江分行因房地产开发贷款资金被挪用支付土地出让金,被镇江银监分局罚款30万元。行政处罚依据是《中华人民共和国银行业监督管理法》第四十六条第(五)项。 

此外,中信银行镇江分行陈浩然对上述事件承担直接责任,被镇江银监分局警告。行政处罚依据是《中华人民共和国银行业监督管理法》第四十八条第(二)项。 

11月1日:中信银行拉萨分行超额放贷被罚50万元 

11月11日,中国银保监会官网公布西藏银监局行政处罚信息公开表(藏银监罚决字〔2018〕11号、12号)。因超额放贷,违反审慎经营规则,中信银行拉萨分行被罚款50万元。 

行政处罚依据为《中华人民共和国银行业监督管理法》第四十六条第五款。 

此外,操建安对中信拉萨分行超额放贷,违反审慎经营规则负直接责任,被西藏银监局警告。行政处罚依据为《中华人民共和国银行业监督管理法》第四十八条第(二)款。 

11月1日:中信银行合肥财富广场支行违规吸收存款被罚25万 

11月1日,中国银保监会官网公布安徽银监局行政处罚信息公开表(皖银监罚决字〔2018〕14号)。中信银行合肥财富广场支行违规吸收存款,被安徽银监局罚款25万元。 

行政处罚依据为《中国银行保险监督管理委员会办公厅中国人民银行办公厅关于完善商业银行存款偏离度管理有关事项的通知》第二项、第五项,《中华人民共和国银行业监督管理法》第四十六条。 

10月18日:中信银行鄂州支行违规发放用途不真实个人贷款被罚25万 

10月18日,中国银保监会官网公布鄂州银监分局行政处罚信息公开表(鄂州银监罚决字〔2018〕2号)。中信银行鄂州支行违规发放用途不真实个人贷款,被鄂州银监分局罚款人民币25万元。 

行政处罚依据为《中华人民共和国银行业监督管理法》第四十六条第(五)项。

9月21日:中信银行太原分行违法查询客户信贷信息 公安机关介入 

9月21日,中国人民银行太原中心支行网站发布行政处罚信息显示,中信银行股份有限公司太原分行未经同意查询个人或者企业的信贷信息,根据《征信业管理条例》第四十条,责令限期改正,对单位处以罚款人民币50万元;对直接负责的主管人员共计处以罚款人民币9万元,直接责任人侵犯公民个人信息,涉嫌犯罪,已移送同级公安机关。 

征信业管理条例第四十条规定:向金融信用信息基础数据库提供或者查询信息的机构违反本条例规定,有下列行为之一的, (一)违法提供或者出售信息;(二)因过失泄露信息;(三)未经同意查询个人信息或者企业的信贷信息;(四)未按照规定处理异议或者对确有错误、遗漏的信息不予更正;(五)拒绝、阻碍国务院征信业监督管理部门或者其派出机构检查、调查或者不如实提供有关文件、资料。 

由国务院征信业监督管理部门或者其派出机构责令限期改正,对单位处5万元以上50万元以下的罚款;对直接负责的主管人员和其他直接责任人员处1万元以上10万元以下的罚款;有违法所得的,没收违法所得。给信息主体造成损失的,依法承担民事责任;构成犯罪的,依法追究刑事责任。 

9月5日:中信银行济宁违法滚动签发承兑汇票 吃银监分局罚单 

9月5日,银保监会网站公布对中信银行济宁分行的行政处罚决定。中信银行济宁分行违规滚动签发银行承兑汇票,被银保监会济宁监管分局罚款35万元。  

处罚依据为:《中华人民共和国银行业监督管理法》第四十六条。 

8月10日:中信银行总行营业部个人按揭贷款违法违规 遭罚80万 

8月10日,北京银监局在银保监会官网公布的行政处罚信息公开表(京银监罚决字〔2018〕6号)显示,中信银行总行营业部个人住房按揭贷款和个人经营性贷款管理严重违反审慎经营规则;员工行为管理严重违反审慎经营规则。 

北京银监局根据《银行业监督管理法》第四十六条,责令中信银行总行营业部改正,并给予合计80万元罚款的行政处罚。 

8月3日:中信银行哈尔滨遭罚400万 违法核保存单质押承兑汇票 

8月3日,银保监会网站公布的黑龙江银监局行政处罚信息公开表显示,中信银行哈尔滨分行因个人存单质押银行承兑汇票业务违规核保,被黑龙江银监局罚款400万元人民币。行政处罚依据为《中华人民共和国银行业监督管理法》第四十六条。 

此外,两名相关责任人也收到了罚单。因对中信银行哈尔滨分行个人存单质押银行承兑汇票业务违规核保负有直接责任,张道琚被禁止终身从事银行业工作,李苍被黑龙江银监局警告。行政处罚的依据为《中华人民共和国银行业监督管理法》第四十八条。 

《中华人民共和国银行业监督管理法》第四十六条规定:银行业金融机构有下列情形之一,由国务院银行业监督管理机构责令改正,并处二十万元以上五十万元以下罚款;情节特别严重或者逾期不改正的,可以责令停业整顿或者吊销其经营许可证;构成犯罪的,依法追究刑事责任: 

(一)未经任职资格审查任命董事、高级管理人员的; 

(二)拒绝或者阻碍非现场监管或者现场检查的; 

(三)提供虚假的或者隐瞒重要事实的报表、报告等文件、资料的; 

(四)未按照规定进行信息披露的; 

(五)严重违反审慎经营规则的; 

(六)拒绝执行本法第三十七条规定的措施的。 

《中华人民共和国银行业监督管理法》第四十八条规定:银行业金融机构违反法律、行政法规以及国家有关银行业监督管理规定的,银行业监督管理机构除依照本法第四十四条至第四十七条规定处罚外,还可以区别不同情形,采取下列措施: 

(一)责令银行业金融机构对直接负责的董事、高级管理人员和其他直接责任人员给予纪律处分; 

(二)银行业金融机构的行为尚不构成犯罪的,对直接负责的董事、高级管理人员和其他直接责任人员给予警告,处五万元以上五十万元以下罚款; 

(三)取消直接负责的董事、高级管理人员一定期限直至终身的任职资格,禁止直接负责的董事、高级管理人员和其他直接责任人员一定期限直至终身从事银行业工作。

7月31日:中信银行济南分行违反征信业管理条例 遭央行罚款10万元 

7月31日,中国人民银行济南分行网站发布行政处罚信息显示,中信银行济南分行违反《征信业管理条例》相关规定,对其罚款10万元。 

6月22日:中信银行宁波代销基金业务违法未进行双录 遭银监处罚 

6月22日,银保监会网站公布对中信银行宁波分行的行政处罚决定。中信银行宁波分行代销基金业务未进行双录,被银保监会宁波银监局罚款20万元。 

处罚依据为:《中华人民共和国银行业监督管理法》第四十六条。 

6月22日:中信银行宁波贷款用途违法不真实 贷款未按约定使用 

6月22日,银保监会网站公布对中信银行股份有限公司宁波分行的行政处罚决定。中信银行宁波分行贷款“三查”不尽职;受托支付管理不到位、贷款用途不真实、贷款资金未按约定使用,被宁波银监局罚款20万元。处罚依据为:《中华人民共和国银行业监督管理法》第四十六条。 

6月8日:中信银行票据贴现资金违法回流给出票人 镇江收2罚单 

6月8日,银保监会网站披露镇江银监分局行政处罚信息公开表。因未有效追踪检查和控制票据贴现资金用途导致资金回流出票人他行账户,中信银行镇江分行被中国银行业监督管理委员会镇江监管分局罚款人民币30万元。 

此外,张乐天对所在机构贴现资金回流至出票人他行账户的行为负直接责任,中国银行业监督管理委员会镇江监管分局对其警告。 

5月18日:中信银行昆明某支行一高管终身禁业 内控失效管理失控 

据银保监会5月18日发布的中国银监会云南监管局行政处罚信息公开表(云银监罚决字〔2018〕15号)显示,中信银行昆明北站支行高管周舟对支行内控失效,柜面业务管理失控、违规操作引发严重风险负有直接责任;对支行工作人员违规代客户办理理财产品申购业务负有直接责任。 

中国银监会云南监管局对其取消终身的银行业高级管理人员任职资格,禁止终身从事银行业工作。行政处罚依据为《中华人民共和国银行业监督管理法》第四十八条第(三)项。 

4月27日:中信银行吕梁支行违法资料造假  报表报告隐瞒重要事实 

4月27日,银保监会网站公布的吕梁银监分局行政处罚信息公开表显示,中信银行吕梁支行存在以下主要违法违规事实:提供虚假或隐瞒重要事实的报表报告等文件资料。 

吕梁银监分局依据《中华人民共和国银行业监督管理法》第四十六条对中信银行吕梁支行罚款20万元。 

4月19日:中信银行宁波分行违法提供信息 被央行罚款7万元 

4月19日,中国人民银行宁波市中心支行网站发布行政处罚信息显示,中信银行宁波分行涉违法提供信息及未准确报送个人信用信息两项违规,中国人民银行宁波市中心支行对其罚款人民币7万元。 

2月26日:中信银行深圳严重违规  自营投资对接不良资产收益权 

2月26日,深圳银监局公布的行政处罚信息公开表(深银监罚决字〔2018〕10号)显示,中信银行深圳分行自营投资对接本行不良资产收益权,严重违反审慎经营规则。深圳银监局根据《中华人民共和国银行业监督管理法》第四十六条,对中信银行深圳分行罚款50万元。 

2月11日:中信银行青岛贷前调查违法严重不尽职 

2月11日,银监会网站发布的青岛银监局行政处罚信息公开表显示,中信银行青岛南京路支行存在贷前调查严重不尽职违法违规行为。青岛银监局对其罚款人民币五十万元。 

行政处罚依据为《中华人民共和国银行业监督管理法》第四十六条。 

1月25日:中信银行厦门个人贷款资金违法挪用并流入房市 

1月25日,银监会网站披露厦门银监局行政处罚信息公开表,中信银行厦门分行部分个人贷款资金违规挪用并流入房地产市场,厦门银监局决定对其罚款25万元,责令该分行对直接负责的高级管理人员和其他直接责任人员给予纪律处分。 

1月24日:中信银行长春一支行承兑汇票造假 行长遭警告 

1月24日,据吉林银监局公布的行政处罚信息公开表显示,因签发贸易背景不真实银行承兑汇票,中信银行长春前进大街支行被罚款30万元。此外,时任该支行行长的张庚、时任该支行客户经理的王铭泽也分别收到了罚单,被警告。 

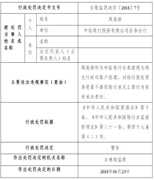
之后,据银监会网站1月26日消息,中信银行长春分行周美妍作为中信银行长春前进大街支行时任客户经理,对该行签发贸易背景不真实银行承兑汇票行为负有承办责任。吉林银监局依据《中华人民共和国票据法》第十条、《中华人民共和国银行业监督管理法》第二十一条、第四十八条第(二)项,对其警告。

1月24日:中信银行长春景阳大路支行信贷资金被违法挪用 

1月24日,吉林银监局公布机关行政处罚信息公开表。因未对贷款用途进行有效监控,致使信贷资金被挪用、信贷资金回流借款人账户后转存定期存单,中信银行长春景阳大路支行被罚款20万元。 

1月19日:中信银行青岛贷款转保证金违法开立银行承兑汇票 

1月19日,据青岛银监局发布的行政处罚信息公开表显示,因贷款转保证金开立银行承兑汇票,中信银行青岛宁夏路支行被没收违法所得3.5万元,并被罚50万元。 

1月19日:中信银行湖北信贷资金被违法挪用购买理财产品 

1月19日,湖北银监局机关公布的鄂银监罚决字〔2017〕18号行政处罚公开表显示,中信银行武汉分行存在“对贷款资金用途监控不到位,致使信贷资金被挪用于购买理财产品”违法问题,李新民为中信银行武汉分行这一违法行为承担监督责任。湖北银监局根据《中华人民共和国银行业监督管理法》第四十八条第(二)项,对李新民予以警告。 

1月15日:中信银行接广西证监局1号罚单 基金销售连闯两道红线 

1月15日,广西证监局网站发布公告称,中信银行南宁分行存在安排部分未取得基金销售业务资格的员工从事宣传推介等基金销售业务;并且检查发现部分基金客户购买的基金产品风险等级与其投资者风险承担能力评级不匹配。广西证监局决定对该行采取责令改正措施。 

1月12日:中信银行南宁违法违规为房企缴交土地出让金融资 

1月12日,银监会网站发布的广西银监局行政处罚信息公开表显示,中信银行南宁分行存在违规为房地产开发企业缴交土地出让金提供理财融资违法违规行为,银监会广西银监局对其罚款人民币40万元。 

行政处罚依据为《中华人民共和国银行业监督管理法》第四十六条第(五)项。 

加载中...