市场化债转股的运作模式、实施困境与改革路径研究
新浪财经
本轮市场化债转股实施以来,面临着意向性签约多,实际落地项目少的困境。本文从实践角度,总结了收债转股、入股还债、股债结合和债转优先股四种目前市场上较为典型的运作模式。对四种运作模式的特点和制约因素比较分析后,本文认为应坚持“一企一策”方针,立足于企业公司治理和经营状况的改善,充分发挥债转股在供给侧结构性改革中“去杠杆、降成本、促改革、推转型”的重要作用。同时,对债转股在募、投、管、退等四个环节面临的实施困境,以及有关实操过程中能否真正实现市场化、能否切实保障商业银行的权益、商业银行是否具备专业的股权投资管理能力等影响参与机构积极性又存在较大争议的问题进行了梳理。最后,从相关参与主体、激励机制和政策保障等三个方面,提出了进一步推动市场化债转股工作的改革路径建议。

文 | 李健,金融MBA,清华大学五道口金融学院,中国银行业协会研究部。本文观点为作者学术思考,与所在单位无关。来源 |《金融监管研究》2018年第7期。
◆ ◆ ◆
一、引言
债转股作为一种重要的债务重组方式,被许多国家和地区用来应对债务危机。20世纪末,我国也曾以此方式配合经济体制改革。2016年,我国再次提出通过市场化、法治化债转股的方式,逐步降低企业杠杆率,以支持有较好发展前景但暂时遇到困难的优质企业渡过难关,有效落实供给侧结构性改革的决策部署。本轮市场化债转股的实施已超过一年半,虽然参与各方在业务模式探索等方面做出了积极尝试,但从效果看,仍面临着意向性签约多而实际落地项目少的困境。因此,应加强对市场化债转股相关问题的研究,总结市场化债转股的可行业务模式,以有效调动各参与主体的积极性,实现激励相容,在不断拓展债转股资金来源和退出渠道的同时,充分保障债权银行的合法权益,从根本上推动企业提高经营效益、完善公司治理,用改革的办法促进实体经济结构的调整。
国内外文献对于债转股的讨论主要集中在实施动机、转股企业选取标准、国际经验总结和定价机制等方面。在实施动机方面,周小川(1999)认为,债转股只是在贷款企业经营面临严重问题时所采取的一种保全措施,从传统商业银行的角度来看,商业银行既然在开始时确定为企业进行贷款融资,说明其没有主动对企业进行持股的动机。一般来说,股权投资相较债权投资有更高的期望回报率,相应承担的风险自然也更高。我国特殊的国情间接助推了债转股的实施,主要包括一部分企业存在资本金不足(Under-Capitalization)的问题。而这常伴随着薄弱的法人治理结构、内部人控制和预算软约束等“注资不足综合症”(Under-Capitalization Syndrome)问题。邓舒仁(2016)总结了国际上债转股实践中的四种类型,分别是应对国家债务危机、配合经济体制改革、应对金融危机和内置于相关制度中(如日本的主银行制度),并分析了国际实践对我国推进债转股的启示。他认为,政府的顶层设计和制定相关法案非常重要,允许银行不良债权通过下设的资产管理公司出表对于缓解银行资本约束和加大不良资产处置具有重要作用,有助于提升银行参与债转股的积极性。此外,美国通过债转优先股模式救助美国国际集团(AIG)的案例也具有借鉴意义:一方面,可以避免债权人过度干预企业的日常经营;另一方面,优先股可在退出时转换为普通股在资本市场上退出。
在转股企业选取方面,杨凯生(2016)总结了上一轮债转股的经验教训后认为,债转股应注重产品具有市场前景、管理水平良好的企业,不宜用于复苏无望的“僵尸企业”;同时,转股后新股东能否在公司治理结构中发挥作用也至关重要。他指出,在法律上,转股后股权持有人的经济利益必须得到充分保护。Micucci和Rossi(2017)通过对意大利银行的调查研究发现,本地银行由于掌握许多“软信息”,银企关系紧密,会更放心对客户进行债务重组。Goto和Uchida(2012)指出,日本的主银行制度在处理银企关系方面显著区别于欧美国家,并显示出以下三方面的特点:一是无担保的债务更有可能成功重组;二是在公司净资产为负的情况下,更容易获得银行的债务豁免或债转股;三是相关法律制度对于债转股实施至关重要,比如破产法、证券交易所规则和允许银行持有企业股权等,都将影响企业财务困境的解决。
在国际经验总结方面,叶文辉(2017)介绍了美国、波兰、日本等国在应对危机时,采用债转股这一措施来化解银行业的不良资产。其中,美国采用的是破产型债转股,注重发挥市场的选择作用,构建了较为完善的法律体系,并通过制度设计有效防范风险。1989年,美国设立了一家接管全部问题银行的资产重组信托公司(RTC),通过充分吸收战略投资者,引导社会资本参与债转股。波兰虽允许银行直接参与债转股,但推进十分缓慢,主要原因是银行没有专业的股权投资技术和管理能力、资本市场不够发达、新增股权造成国企原股东的股权稀释引发争议等问题。日本采取的是“母银行—子公司”的间接模式实施债转股,并控制债转股的规模不超过非金融企业10%的股份,重点对接上市公司或具备潜在上市可能性的企业。尤为重要的是,其倾向于将债转优先股作为重点发展的最优模式。Carson(1998)介绍了国际上出现的秃鹫投资者(Vulture Investors),以及他们参与困境资产投资和债务重组获利的策略。
在定价机制方面,李思维(2017)认为,定价是债转股实施中的重要环节,应基于债转股操作模式、债权包结构(既包含正常贷款也包含不良贷款、既包含高息贷款也包含低息贷款)和资金来源的变化,对定价机制进行详细分解,分析定价各方的利益诉求,并对其未来发展趋势进行判断。当前,银行的资产投资子公司大多采用“先入股、再还债”的增资形式操作,将获取股权和消除债权分步隔离进行,规避了定价的道德风险。此外,由于本轮债转股的债权包不局限于不良贷款,正常贷款也在处理范围内,债权定价方式也由纯粹不良资产定价转向混合操作。未来,股权定价可能成为债转股定价的核心问题。
本文重点梳理了市场化债转股的实施进展和典型的运作模式,进而探索了市场化债转股在支持企业去杠杆、提升公司治理水平、改善企业效益等方面的作用,分别从募、投、管、退四个环节分析存在的实施困境和解决方案,意在为建立、健全债转股配套政策措施提供参考。下文结构如下:第二部分主要介绍本轮市场化债转股的实施进展和典型的运作模式;第三部分分析当前市场化债转股面临的实施困境;第四部分针对市场化债转股的改革路径,提出了若干建议。
◆ ◆ ◆
二、本轮市场化债转股的实施进展和典型运作模式
《国务院关于积极稳妥降低企业杠杆率的的意见》(国发〔2016〕54号,下称“国发54号文”)发布以来,市场化债转股取得良好开局,降杠杆综合性措施取得初步进展。国家发改委的有关数据显示,截至2018年3月23日,各类债转股实施机构先后与104家企业签订了合计金额为1.65万亿元的债转股协议,其中落地金额为3200多亿元,资金到位率为19.51%。从转股企业的类型看,国有企业仍是实施债转股的主力军;从行业分布看,主要集中在钢铁、煤炭、化工、装备制造等行业;从银行参与度来看,自新一轮市场化债转股启动以来,工、农、中、建、交五家大型商业银行相继成立了金融资产投资公司,专门从事债转股。华融、长城、东方、信达等四大金融资产管理公司和保险公司等其他金融机构,也都凭借专业优势积极参与其中,为债转股提供资金。
在市场化债转股被首次公开提出后的两年时间里,建立了国家发改委牵头的部级联席会议制度,多个部委出台一系列有关推动市场化、法制化债转股,降低非金融企业杠杆率的政策文件,逐步明确债转股实施的指导原则、资金来源和实施主体等内容,相关政策支持日益完善,为有序稳妥地推进债转股工作提供了良好的制度环境。同时,从陆续发布的相关政策文件的内容可以看出,市场化债转股是一项创新性工作,需要不断探索和完善,没有现成的、固定的模式可选(2018年以来相关重要的政策文件和官方场合的重要表述见表1)。因此,相关部门和银行、实施机构都要认真总结实践经验,在不断发现问题、解决问题的过程中,完善相关政策细节和实务操作。

本轮债转股最大的特点是强调市场化和法治化原则,没有既定的最优模式,只要有利于债转股的规范化运作,防范道德风险,助推企业降低杠杆率,加快改革和完善公司治理,推动转型效果好的模式,都可以采用。同时,本轮债转股并非政策强制型,而是允许市场参与各方根据自身实际情况选择债务处置策略,力求达到多方共赢的效果。这使得本轮债转股呈现出运作模式多样化的特点。随着市场化债转股项目的陆续落地,实际操作中各类实施机构也探索出了许多操作模式和具体实践。下文将对债转股业务模式进行分类梳理和简要分析。
(一)本轮债转股的四种主要模式
1. 收债转股模式
“收债转股”模式是指先承接债权再将债权转为股权。它是在债务人与债权人当前债务关系的存量基础上进行的会计调整,是双方关系的一种重新定义。在上一轮政策性债转股时,财政部出资的四大资产管理公司对口承接四家国有大型商业银行的不良贷款,针对尚不需要破产清算的债务企业,资产管理公司对其实施债转股,即以股抵债。从目前签约和落地的市场化债转股方案来看,“收债转股”模式不太受债转股实施机构的青睐。其主要原因在于,如果采用该模式,银行往往要先将债权折价出售给债转股实施机构,实施机构再以债权入股企业;而在大型企业债权人众多、谈判周期长、成本高的背景下,银行的积极性也就不是太高。发改财金〔2018〕152号文指出:“允许采用股债结合的综合性方案降低企业杠杆率,鼓励以收债转股模式开展市场化债转股,方案中含有以股抵债或发股还债安排的按市场化债转股项目报送信息。”因此,“收债转股”模式值得在后续债转股工作中得到进一步关注(具体交易结构见图1)。

2. 入股还债模式
“入股还债”模式是指债转股实施机构先以股权投资的形式给高负债企业增资扩股,企业再以该笔注资偿还银行债务。其中比较有代表性的是并表基金模式,即由债转股实施主体(一般为商业银行)、被转股企业和社会资金三方共同发起设立基金,并以有限合伙的形式入股企业,通过合伙协议将基金并入少数股东权益,用于偿还债务,降低企业资产负债率。从目前签约和落地的市场化债转股方案来看,“入股还债”模式已成为主流。需要强调的是,不同于“收债转股”模式,“入股还债”模式是在具体实践操作过程中,通过引入新股东(通常是社会资金),实现了一个三方的重新安排(具体交易结构见图2)。

“入股还债”模式之所以成为本轮市场化债转股的主流模式,有三个主要原因:一是该模式下实施机构通常选择正常类或关注类贷款,银行债权按照账面价值全部转换为股权,企业新增的资本金按照1∶1的比例全额偿还银行贷款,一般不涉及银行债权的折价问题。这不但减少了道德风险和操作风险,也最大限度地保护了各方推进转股工作的积极性。二是发起设立有限合伙基金的模式有利于市场化募集资金,可以针对不同风险和回报水平,对不同类型的投资者加以隔离和区分。三是增强了操作便利性,减少了众多债权人集体协商谈判折价条款等环节,也有利于促进银行交叉实施债转股。从实践来看,对象企业增资扩股后往往倾向于优先偿还他行贷款,以维护自身在优质企业信贷市场的份额。
3. 股债结合模式
“股债结合”模式一般是指银行债转股实施机构在跟企业签订债转股协议时,通常还会为其新增授信,并提供综合性金融服务。例如,工商银行与山东黄金集团的债转股方案中,包括200亿元的战略合作融资额度。再如2018年1月初,陕西建工集团按照市场化原则完成债转股81.03亿元,其中资金来源包括通过向机构投资者发行永续债等企业债,筹集股权性资金34亿元。
“股债结合”是从现实出发,为了切实满足降杠杆的现实需求,帮助企业调整债务结构、实现高质量发展的一类模式。“股债结合”模式也使得“明股实债”的安排变得没有必要。该模式的作用体现在:一是“股债结合”的综合性方案可以对企业既做股权投资,又做债权投资,允许有条件、分阶段地实现转股,不需要再设法把债包装成股;二是“股债结合”模式对于债务融资结构不合理的高负债企业,可以采用低息债务替换高息债务、长期债务替代短期债务的方式进行债务结构调整,有利于企业降杠杆;三是该模式通过综合性方案能够在短期内解决企业流动性问题,为后续实施债转股创造良好的环境。在实践中,诸如委托贷款、股权直投、收益权转让、定增等方式往往会配套采用,因为债转股的核心在于降低企业资产负债率,促进改革和企业转型升级,而不仅仅是为了债转股而执行,所以凡是有利于提升企业生产力和核心竞争力的手段,都可以纳入方案考虑之中(具体交易结构见图3)。

4. 债转优先股模式
“债转优先股”模式是指债转股实施机构将债权转换为被转股企业的优先股。优先股是在清偿阶段针对公司剩余财产和利润等优先于普通股股东分配,但参与公司治理的权利受到限制的一种介于股权和债权两者之间的股份种类,也是在发达国家资本市场,尤其是并购市场上十分常用的“混合型”权益融资工具。2008年美国金融危机发生后,美国政府曾采用大规模发行优先股的方式来救助金融机构,其中比较典型的是AIG案例。在美国政府最大的15笔资产购买计划中,除了采用普通股投资花旗集团外,其他项目全部采用与优先股相关的投资工具,占比高达83.86%。实践证明,优先股已成为政府应对金融危机的首选工具。
优先股最大的特点在于兼具股性和债性,以及法定性和约定性的特征。该模式因优先股的特殊性,具有两方面特点。一方面,债权人在企业清偿顺序上相较于普通股股东具优先性,相应的权益损失概率降低。对于商业银行来讲,通过“债转优先股”,可避免贷款客户因暂时性经营困难或因抽贷、断贷而造成坏账,有助于企业通过未来的发展改善还债条件。尤为重要的是,优先股在法定性的基础上还具有约定性特征,投资人和融资人可以根据具体情况对优先股事先约定定额或定息、股利是否可累积、是否参与剩余盈利的分配、是否可转换为普通股、是否可赎回等条款,非常符合本轮市场化、法制化债转股的鼓励原则,更容易被稳健型投资者所接受。另一方面,转股后优先股股东对企业的经营管理和公司治理参与程度相较普通股股东而言更为受限。这虽然限制了转股后原债权人在改善企业经营管理方面发挥作用的空间,但也防止了20世纪90年代日本的银行在广泛参股实体企业中因经验不足和过度干涉企业经营而给企业造成损害的可能性。在实际操作中,债权人和企业倾向于给予优先股股东在公司经营管理上有限的权利,如重大投融资事项的一票否决权等。这有利于改善企业公司治理,提升企业管理能力,促进企业未来发展(具体交易结构见图4)。

然而,目前债转优先股仍面临一定的制约,限制了其实施规模扩大和作用发挥,主要体现在四个方面。
一是发行主体限制。根据《优先股试点管理办法》(证监会令第97号),上市公司发行优先股,最近三个会计年度应当连续盈利,且实现的年均可分配利润应当不少于优先股一年的股息。非上市公众公司非公开发行的优先股应当符合合法规范经营、公司治理机制健全、依法履行信息披露义务等条件,且仅向合格投资者发行,每次发行对象不得超过二百人,非公开发行优先股的票面股息率不得高于最近两个会计年度的年均加权净资产收益率。需要利用债转股进行债务重组的企业很难符合上述限制条件。
二是税收政策限制和发行额度限制。按照现行的税收政策规定,优先股股利是税后支付,无法进行税前扣除,将增加优先股发行方企业的税务成本。发行额度方面,根据国发〔2013〕46号和证监会令第97号文的规定,公司发行优先股一方面存量不能超过普通股总数的一半,另一方面增量的筹集金额不能超过其净资产的一半。
三是退出难、成本高、缺乏活跃的二级交易市场。优先股存续时间相对较长,且发行条款相较普通股复杂,标准化程度较低,因而流动性问题一直是优先股存在的缺陷。证监会令第97号文规定,公开发行的优先股可以在证券交易所上市交易。上市公司非公开发行的优先股可以在证券交易所转让,非上市公众公司非公开发行的优先股可以在全国中小企业股份转让系统(新三板)转让,转让范围仅限合格投资者。为进一步活跃优先股的交易,应重视在新三板引入优先股做市商制度,或发展专业优先股投资基金等,为企业尤其是非上市企业发行优先股提供更多的退出渠道。
四是在对商业银行的资本消耗和可能因股权投资丧失抵押品保障等方面,优先股与普通股一样对银行会产生约束。同时,在如何选取具有一定发展前景的企业,防范道德风险等方面,同样需要商业银行加强甄别能力。
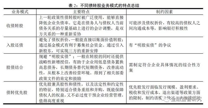
(二)四种模式的比较分析
根据处置债权和转股的先后顺序,债转股可分为“入股还债”和“收债转股”两种模式;根据债权转换成股权类型的不同,可分为债转“普通股”和“优先股”两种模式;根据实施方案的复杂性,可分为“股债结合”的综合性方案和单一性转股方案(不同模式的特点总结见表2)。

从上述市场化债转股四种操作模式的目前情况看,采用发起设立并表基金等形式的“入股还债”模式是主流;先承接债权再将债权转为股权的“收债入股”模式,虽然可能涉及债权打折的问题,但得到了相关政策的支持;“股债结合”综合性方案有助于规避“明股实债”和从本质上改善企业经营情况,在帮助企业降杠杆的同时也改善了其债务融资结构;“债转优先股”模式具有独特创新意义。因此,市场化债转股并无固定模式,还是应基于“一企一策”的方针,具体情况具体分析,不断深入分析市场化债转股的运作模式、定价机制和实施成效。
◆ ◆ ◆
三、市场化债转股面临的实施困境
市场化、法制化债转股推进过程中存在一定的难度,在实际操作过程中存在较多的争议,这在一定程度上影响了参与机构的积极性,本文尝试对这些问题进行系统性梳理,力求客观、全面地反映掣肘债转股落地的因素。
(一)本轮债转股面临的困难
1. 资金募集难
在资金募集方面,当前面临的困难主要集中在两个方面:一是迫切需要进一步丰富债转股资金的融资渠道,扩大较低成本资金的来源;二是有针对性地解决债转股实施对商业银行资本占用和股权处置期限等方面的限制,在风险可覆盖的基础上适当灵活安排。
首先,资金来源受限。国发54号文明确指出,政府不再对损失兜底,鼓励银行积极撬动社会资金。目前,债转股的资金来源主要有三个方面:银行理财、保险公司资金和市场化募集资金。商业银行可通过子公司设立股权投资基金、产业投资基金等募集社会资金,也可参与政府牵头的产业基金入股企业,还可与金融资产管理公司等机构合作,开展债转股业务。如果使用银行的理财资金,由于对安全性、流动性、收益性均有较高要求,在目前刚性兑付尚未彻底打破的背景下,商业银行通常会要求有大股东回购条款进行兜底,即所谓的“明股实债”问题。因此,此类债转股实施后,虽然财务指标上的企业债务杠杆率有所下降,但没有从根本上解决企业的转型升级和经营情况改善问题,实质性的债务风险并未化解。在流动性方面,由于股权投资具有更大的不确定性,投资回报和退出周期均不确定,会加剧理财资金的期限错配。对于社会资金,虽然可通过对有限合伙人LP资金进行分层等方法对接不同风险和回报率要求的资金,但由于社会资金对投资回报率要求较高,因此参与债转股的规模和热情有限。
其次,加剧了银行资本占用。根据《商业银行资本管理办法(试行)》(银监会令2012年第1号),对于银行被动持有的股权,面临着两年内400%、两年后1250%的风险权重;此外,银行专门实施机构还要进行穿透式并表管理。这就意味着,目前银行债转股的落地规模越大,其占用的资本金就越大,将来面临的监管考核方面压力就越大,从而会对其参与债转股的积极性产生较大的负面影响。
2. 项目选择难
首先,选取标的企业难。本轮债转股的特色是不再由政府强行匹配,取而代之的是实行“一企一策”,在市场化、法制化的背景下,赋予商业银行更大的自主权。国务院《关于市场化银行债权转股权的指导意见》(以下简称《指导意见》)明确要求,对债转股的标的企业的筛选,要严格坚持“四个禁止、三个鼓励”的原则,严禁“僵尸企业”、失信企业、债权债务关系复杂且不明晰的企业、助长过剩产能扩张和增加库存的企业参与债转股;同时,鼓励对发展前景良好的优质企业(如成长型企业、关键型企业和战略型企业)开展市场化债转股,通过市场化债转股帮助这些企业克服暂时困难(包括因行业周期性波动导致困难但仍有望逆转的企业;因高负债而财务负担过重的成长型企业,特别是战略性新兴产业领域的成长型企业;高负债居于产能过剩行业前列的关键性企业以及关系国家安全的战略性企业),优化企业的融资比例和融资结构,为其持续健康发展注入活力。但在实际操作中,符合上述要求的企业数量有限,经营前景也较难甄别,加上信息不对称,极易带来道德风险。银行若选择不慎,则可能面临更大的风险。
其次,债权选择和转股模式选择有难度。根据《指导意见》,银行既可以选择不良贷款作为转股债权,也可以选择正常类、关注类贷款。在不良债权转股时,通常会面临折价问题:折价太多,银行不愿意;折价太少,企业不愿意。此外,涉及债权、股权等的金融机构和利益相关者较多,沟通和交易成本也较高,很难达成一致意见。在转股模式选择方面,目前银行大多倾向于通过“入股还债”模式处理正常类和关注类贷款,以账面价值1∶1的比例转为标的企业股权,从而避免“收债转股”模式下可能存在的折价问题和定价标准不统一的问题。
3. 投后管理难
首先,持有期间的收益确认难。转股后企业经营业绩具有波动性,且根据目前落地案例来看,分红或有或无,距离银行预期收益率都有较大差距。此外,银行为转股设立的基金收取的管理费也甚微,股权投资的收益一般都要通过最终退出时才能锁定,因此持有股权期间的收益较难测算。
其次,参与企业经营管理难。市场化债转股能否最终实现超额收益,关键在于能否改善企业的经营状况,能否通过健全公司治理、发挥股东的积极作用,实现企业经营基本面的根本逆转。这就要求债转股的实施主体能够在一定程度上深入参与公司经营管理和重大决策。但从目前实际操作层面看,债转股实施机构与原企业股东在关于参与企业转股后公司治理和经营决策方面主要存在以下两个方面的潜在困难:一是商业银行面临身份转换所带来的理念转变的挑战。商业银行作为经营存贷款业务的间接融资机构,需要从股东而非债权人的角度看待企业经营,针对企业经营周期提供投行化的、更为全面的综合金融服务方案,比如有针对性地提供产业上下游并购金融服务、丰富能够支持企业未来发展的融资方案等。二是如何规范企业在转股后的融资和经营行为,避免进一步不合理的负债和融资安排,以充分保障诸如股东监督权、收益强制分配权、重大决策事项一票否决权等股东权利,使债权银行的应有权益依法得到维护。
4. 项目退出难
商业银行实施债转股不是为了长期持有,而是待企业经营好转之后顺利退出并实现预期收益,因此退出是整个债转股项目至关重要的一环。某种程度上,能否实现退出以及以何种方式退出决定了参与机构的积极性、资金来源和交易模式的设计等。按照市场化原则,债转股的退出渠道也应完全市场化。从今后可能退出的方式看,如果债务能够顺利转为上市公司股权,可依照有关减持期限和数量的规定实现二级市场退出,这也是目前最为有利的退出选择。而对于非上市企业,则主要有以下几种退出方式:一是通过并购重组将非上市公司资产装入上市平台,通过股权置换转为上市股权;二是通过制度创新和资本运作,实现股权在新三板和区域性股权交易市场退出;三是与企业签订回购协议。比较而言,第三种方式最为便利,但是也最容易陷入目前备受争议的“明股实债”的模式中。“明股实债”是指商业银行以回购、承诺固定收益兜底等形式,把债权包装成股权投资,以符合相关监管要求。可见,较为顺畅的退出渠道尚不成熟,亟待多层次资本市场的建立和相关区域性股权交易市场和制度的健全。
基于对债转股实施过程中“募、投、管、退”四个环节所面临的困难进行的梳理,结合各个步骤可选择的实施策略,汇总后得到表3。

(二)本轮债转股存在的争议问题
1. 能否实现真正意义上的市场化
本轮债转股最为突出的特点是市场化、法制化,但是针对国有企业的债转股要与国资委签订协议,针对地方龙头企业的债转股也很难不与地方政府发生联系,难以确保地方政府不会干预。因此能否实现真正的市场化并非易事。要坚决禁止地方政府干预,甚至变相鼓励逃废银行债务,以避免重蹈上一轮政策性债转股的覆辙。否则,不但不能化解不良债务风险和完成去杠杆的任务,还会给信用体系带来更大的风险。要实现真正意义上的市场化,就必须使债转股能通过财务层面的债务重组实现真正优于直接破产清算的结果。要着眼于改善企业的公司治理和经营情况,达到债权人与债务人双赢和社会效益的帕累托改善。
2. 能否切实保障商业银行的权益
本轮债转股意向签约较多,落地项目较少的根本原因在于商业银行自身的权益难以得到保障。首先,银行经营的是资产负债业务,对企业的贷款有企业提供的抵押品作为担保,即使企业经营不善甚至破产,作为债权人的银行也可以根据法律优先受偿企业的抵押品;但进行债转股之后,银行的押品要解押,股东的清偿顺序则位列所有债权人之后,自身的权益无法保障。其次,目前我国企业的债务一般同时有多家商业银行参与其中,如果只对部分金融机构的贷款进行债转股,其他机构不转,则实施债转股的银行可能会成为最后接盘人。另一个问题是,对于发展有前景但暂时遇到困难的优质企业,金融机构会希望通过“入股还债”优先偿还他行的贷款,银行实现交叉实施债转股,以维护自身在优质企业中的信贷份额占比。这就意味着在债转股过程中还涉及到企业有众多债权人需要集体谈判的困难,沟通和交易成本均较高。目前,此类问题是通过债权人委员会的机制进行协调。
3. 商业银行能否应对专业股权投资能力的挑战
债转股在推进过程中和实施之后,均要求商业银行具备一定的股权投资管理能力,特别是债转股后,对企业的管理能力、产业上下游资源整合能力和判断企业发展战略等还会提出更高的要求。由于我国采取分业经营的模式,传统的商业银行大都不具备专业化、投行化的股权投资管理能力和人才储备,也没有成熟的企业管理经验,因而债转股会对商业银行的股权投资专业能力带来较大挑战。
◆ ◆ ◆
四、有关市场化债转股改革路径的若干建议
(一)关于债转股相关参与主体的改革路径建议
一是坚持市场化、法制化的基本原则。虽然本轮债转股到目前为止呈现出签约金额多、实际落地项目少的局面,但债转股是降低企业杠杆率的重要途径之一,按照“市场运作,政策引导;遵循法治,防范风险;重在改革,协同推进”的原则推进债转股,充分发挥市场在资源配置中的决定性作用,对于有效推进供给侧结构性改革具有重要的现实意义。首先,应加强债转股工作顶层设计。建立长效机制,切实遵循标的企业选择的市场化、转股价格定价的市场化、募集资金来源的市场化、股权退出方式的市场化等重要原则。其次,进一步明确债转股企业的选择标准。科学选择转股企业,加强政策引导,在充分自愿的基础上,着重突出对七大战略新兴产业,关系到国家安全的高科技、高技术含量企业的支持力度,并尝试通过行业协会等社会组织构建专家评审库制度和建立潜在标的筛选制度等。
二是适当增加债转股实施机构的数量和种类。最新发布的《金融资产投资公司管理办法(试行)》(银保监会令2018年第4号)明确了金融资产投资公司设立、变更与终止的要求。探索增加商业银行成立金融资产投资公司的数量,一方面可以最大程度地调动银行积极性,丰富不良资产处置渠道,也有利于银行之间交叉实施债转股;另一方面,银行设立的实施机构可以降低债转股过程中的沟通谈判成本、交易成本等,在市场化定价和尽职调查等方面也有更多的主动性。同时,尽可能使债转股实施机构的类型多元化,也有利于丰富资金来源。
(二)关于债转股激励机制的改革路径建议
一是扩大债转股资金来源,通过市场运作、政策引导吸引更多的社会资金参与。第一,借助资管新规的出台,积极推动市场有序打破刚性兑付,倒逼一部分投资者为追求股权投资的高收益而进入债转股项目中来;第二,要制定筹措稳定的中长期低成本股权投资资金的办法,出台以市场化债转股为目的设立私募股权投资基金的措施;第三,充分发挥由政府出资的产业投资基金对撬动社会资本的引导作用,力争产生放大效应;第四,鼓励以优先股形式吸引资金进入债转股项目,并在发行额度、盈利限制、持有期限、税收政策等方面适度放宽相关政策。
二是适当调整政策限制,调动商业银行参与债转股项目的积极性。第一,妥善解决资本消耗问题。虽然银行向实施机构转让了债权,但当前银行全资控股的债转股实施机构仍需实行并表管理,高资本消耗问题依然存在。建议在保证充分计提资本覆盖风险的前提下,针对股权处置期限和资本占用比例等,适当调整并给予一定灵活性,如对正常类贷款债转股的股权投资占用的资本处置期限由两年延至五年;探索允许商业银行通过金融资产投资公司自有资金转股来减少资本占用;第二,适当调整商业银行对内对外激励约束和考核问责机制。对外,对实施债转股积极且效果好的商业银行,提供差异化鼓励政策,比如在人民银行宏观审慎评估(MPA)考核中增加相应激励指标和加分项目;对内,允许总行对省级分行进行一定的债转股项目授权,提高债转股落地效果和实施效率。在考核问责机制上,允许一定程度的试错,鼓励一线经办人员在科学判断的基础上积极推动债转股项目。
三是落实配套支持政策,充分鼓励企业改善经营。第一,给予转股企业一定的税收优惠政策,如企业所得税、印花税、土地流转税、增值税等,并减少募、投、管、退等环节的重复征税,激发企业参与债转股的积极性;第二,简化国有企业股权转让和国有产权变更审批手续,降低债转股的实施难度;第三,推动混合所有制改革步伐,从根本上提升企业核心竞争力。探索债转股企业实施高管层或全员的期权激励制度,鼓励全体员工通过改善企业经营,实现经营条件的根本好转和盈利改善。
(三)关于债转股政策保障措施的改革路径建议
一是进一步丰富债转股项目的退出方式和渠道,不断探索创新性、综合化的债转股业务模式。第一,加快多层次资本市场建设,通过新三板和区域性股权交易市场等,不断完善市场化退出机制,亦可考虑建立专门的优先股转让市场。第二,大力发展直接融资,鼓励通过并购基金或龙头企业通过产业并购等方式实现债转股的股权退出,并给予此类并购重组一定的政策优惠。第三,可考虑在国家层面成立债转股补偿基金,在市场化、法治化原则下,通过政府、企业、银行共同协作,分享收益,共担风险。第四,吸引国际投资者参与市场化债转股。我国在扩大开放方面将要采取一系列新的重大举措,包括大幅放宽金融业市场准入等。借此机遇,应探索吸纳外资、合资金融机构和国际投资者的资金积极参与本轮市场化债转股,例如,允许境外机构投资入股金融资产投资公司,或借鉴国际上秃鹫投资者及其参与困境资产投资和债务重组获利的策略,成立专门的债转股投资基金或优先股投资基金等。
二是充分发挥部级联席会议的制度作用,加强政策协调和顶层设计,督办相关文件落地执行情况;同时,针对债转股实施过程中的新情况、新问题,及时完善、调整相关政策。