小游戏海盗来了月流水上亿 萌蛋互动诉其抄袭猪来了
每日经济新闻
去年12月,第一款基于微信小程序开发的“跳一跳”刷爆了不少人的朋友圈,日活跃用户数一度超过1亿。
“跳一跳”的火爆,也激起了一大批互联网从业者开发小程序游戏的热情,比如最近一款名叫《海盗来了》的小程序就在不少人的微信群里刷屏了。
▲微信群截图
与此同时,《海盗来了》的赚钱能力恐怕会让“跳一跳”等小程序汗颜:这是微信上第一款月流水破亿的小游戏。
然而风光背后暗藏玄机,每经影视记者独家了解到,手游开发商深圳萌蛋互动网络有限公司(以下简称“萌蛋互动”)正在就《海盗来了》抄袭萌蛋互动旗下产品《猪来了》一事起诉北京豪腾嘉科科技有限公司(以下简称“豪腾嘉科”,《海盗来了》开发商),要求豪腾嘉科立即停止侵犯其著作权以及不正当竞争,并且赔偿1000万元经济损失。
《海盗来了》陷诉讼风波
自2016年起,得益于H5游戏质量、货币化系统和分销渠道的进化,H5游戏开始迎来快速发展的井喷期。
相关数据显示,2016年H5游戏市场规模开始爆发,用户超过2亿人,产品多达6000款,其中不乏月流水比肩原生手游的现象级产品。
▲小游戏贡献增量测算(图片来源:国盛证券相关研报)
豪腾嘉科就是吃到了这波红利,开发出了一系列爆款游戏。官网信息显示,豪腾嘉科主营业务为H5游戏,曾推出过火爆朋友圈的《头脑王者》《疯狂猜图》《疯狂猜歌》《海盗来了》等游戏,其中吸金能力最强的或许是《海盗来了》,不仅月流水过亿元,且根据官方透露,游戏的峰值日活跃也达到2000万的量级。
▲左:《海盗来了》游戏界面图;右:《猪来了》界面图(图/游戏截图)
不过《海盗来了》正在遭遇一场诉讼危机。萌蛋互动认为,《海盗来了》抄袭了《猪来了》,“《猪来了》早在2015年12月10号已经公开发表并上线,也依法取得了著作权版权登记。”
萌蛋互动相关负责人告诉每经影视记者,“从最早的游戏内论坛帖子追溯,《海盗来了》这款游戏大概在2016年10月以后发布,以H5形式在微信平台上线。”上述相关负责人认为,《海盗来了》从美术风格、玩法、运营活动都抄袭了《猪来了》,“甚至很多UI界面都一模一样。”
记者了解到,去年年中,萌蛋互动已经开始起诉豪腾嘉科,近期将会开庭。
起诉状显示,豪腾嘉科未经萌蛋互动允许,大量使用与原告游戏实质近似的文字、图案以及游戏中的整体画面等行为,严重侵犯了萌蛋互动的著作权,同时构成不正当竞争。上述相关负责人表示:
“游戏领域的借鉴,我们也能理解,但是这种抄袭,我们确实难以忍受。”
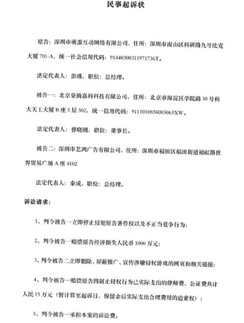
▲民事起诉状
对于萌蛋互动的抄袭之说,豪腾嘉科的说法如何?其作品有无著作权?如何应对接下来的诉讼?每经影视记者多次拨打官方公开电话并向官方邮箱发布了采访提纲,但是截至今日发稿前并未获得回应。
不过记者在天眼查上获悉,《海盗来了》拥有游戏UI两项作品著作权,登记日期为2017年4月26日;一项软件著作权,登记批准日期为2016年12月30日。
同时公开信息显示,去年3月,掌趣科技(300315,SZ)拟收购豪腾嘉科100%股权,借此布局H5领域,不过最终这一收购并未成功,三个月后,掌趣科技公告表示收购终止。
▲《海盗来了》拥有游戏UI两项作品著作权和一项软件著作权(图/天眼查)
游戏侵权判赔金额上升
事实上,游戏行业的侵权纠纷颇多,不仅小公司之间容易闹矛盾,大公司也会因为游戏侵权闹到对簿公堂。
一位游戏行业人士告诉每经影视记者,游戏行业的侵权主要表现侵犯著作权、商标权及不正当竞争行为。从行业发展来看,2014年以前,游戏行业抄袭成风,相似的游戏很多,玩家基本无法分辨。但是2015年以后,对于IP侵权有了一些明确的界定,行业风气有所改变,但情况仍然不乐观。
更重要的是,由于侵权成本、游戏生命周期、判赔不多等问题,很多公司对维权并不热衷。
“架不住流程,一个爆款的生命周期,往往没有诉讼周期长,等判了,这个游戏或许早下架了,即使不下架也没人玩了。”游戏产业分析师张书乐告诉每经影视记者,“这个结从端游时代就没解开过,那时候端游的生命周期至少还是用年算的,现在手游,很多能按季算,就不错了。”
而判赔金额多少是游戏厂商是否积极主动维权的一个重要影响因素。
去年底,光宇在线被判赔偿腾讯公司经济损失100万元及合理费用29760元,这场诉讼也持续了一年多。
记者梳理发现,以往的游戏行业侵权判赔结果大多是百万元上下。业内人士认为,国内游戏行业“抄袭、山寨、换皮”是一个老问题,其中一个重要的原因是游戏侵权的成本太低,对于流水上亿的游戏来说,百万元的赔偿“九牛一毛”。
不过最近的一次判赔或许给了行业更多信心,腾讯在国内起诉手游《无尽对决》抄袭旗下《英雄联盟》,法院判决沐瞳科技赔偿腾讯1940万元。而今年3月《太极熊猫》诉《花千骨》侵权案一审判决显示,法院判决爱奇艺和天象互动赔偿蜗牛数字经济损失3000万元。有行业人士认为,这对于打击游戏行业的侵权将有积极意义。
不过就一审判决结果,记者此前曾随联系天象互动和爱奇艺。爱奇艺方面称,“此事爱奇艺已知悉,爱奇艺将在法律规定的上诉期限内向江苏省高级人民法院提起上诉。”而天象互动方面直至当时记者截稿时仍暂未联系上。
此前腾讯游戏相关负责人在接受记者采访时表示,腾讯一直致力于打击游戏侵权行为,近日的案件体现了法院对游戏知识产权的重视,增强权利人维权的信心。对于判赔数额,腾讯游戏则表示,对于侵权行为恶劣的游戏,法院可以更多采用禁令的方式制止侵权,并提高判赔数额。