新浪财经

菲达环保存在募资违规使用等3问题 董秘等被警示

新浪财经

关注
日k线图

日k线图

新浪财经讯 浙江菲达环保科技股份有限公司在信息披露、募集资金使用、内部控制方面存在问题,周明良、钟民均分别时任公司董事会秘书和财务总监,对上述违规事项应承担主要责任。对此,浙江证监局对周明良、钟民均分别采取出具警示函的监督管理措施,并记入证券期货市场诚信档案。

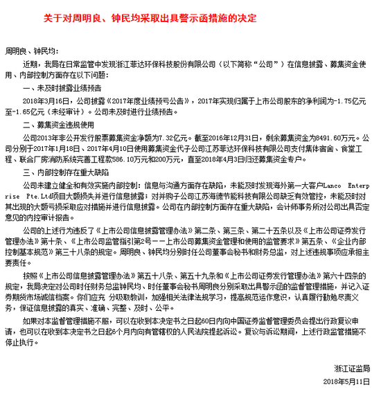
以下为内容原文:

周明良、钟民均:

近期,我局在日常监管中发现浙江菲达环保科技股份有限公司(以下简称“公司”)在信息披露、募集资金使用、内部控制方面存在以下问题:

一、未及时披露业绩预告

2018年3月16日,公司披露《2017年度业绩预亏公告》,2017年实现归属于上市公司股东的净利润为-1.75亿元至-1.65亿元(未经审计)。公司未及时进行业绩预告。

二、募集资金违规使用  

公司2013年非公开发行股票募集资金净额为7.32亿元。截至2016年12月31日,剩余募集资金为8491.60万元。公司分别于2017年1月18日、2017年4月10日使用募集资金代子公司江苏菲达环保科技有限公司支付集体宿舍、食堂工程、联合厂房消防系统完善工程款586.10万元和200万元,直至2018年4月3日归还募集资金专户。

三、内部控制存在重大缺陷

公司未建立健全和有效实施内部控制:信息与沟通方面存在缺陷,未能及时发现海外第一大客户Lanco Enterprise Pte.Ltd项目大额损失并进行信息披露;对并购子公司江苏海德节能科技有限公司缺乏有效管控,未能及时对其出现的大额亏损采取应对措施并进行信息披露。公司在内部控制方面存在重大缺陷,会计师事务所对公司出具否定意见的内控审计报告。

公司的上述行为违反了《上市公司信息披露管理办法》第二条、第三条、第二十五条以及《上市公司证券发行管理办法》第十条、《上市公司监管指引第2号——上市公司募集资金管理和使用的监管要求》第五条、《企业内部控制基本规范》第三十八条的规定。周明良、钟民均分别时任公司董事会秘书和财务总监,对上述违规事项应承担主要责任。

按照《上市公司信息披露管理办法》第五十八条、第五十九条和《上市公司证券发行管理办法》第六十四条的规定,我局决定对公司时任财务总监钟民均、时任董事会秘书周明良分别采取出具警示函的监督管理措施,并记入证券期货市场诚信档案。你们应充 分吸取教训,加强相关法律法规学习,提高规范运作意识,认真履行勤勉尽责义务,保证信息披露的真实、准确、完整、及时、公平。

如果对本监督管理措施不服,可以在收到本决定书之日起60日内向中国证券监督管理委员会提出行政复议申请,也可以在收到本决定书之日起6个月内向有管辖权的人民法院提起诉讼。复议与诉讼期间,上述行政监管措施不停止执行。

加载中...