吴英的狱中来信:漫长的11年
经济网

《中国经济周刊》记者 胡巍 | 北京报道
责编:陈惟杉
(本文刊发于《中国经济周刊》2018年第14期)
2018年3月23日,浙江省高级人民法院在浙江省女子监狱公开审理吴英减刑一案,并当庭作出裁定:将罪犯吴英的刑罚减为有期徒刑25年,剥夺政治权利10年。
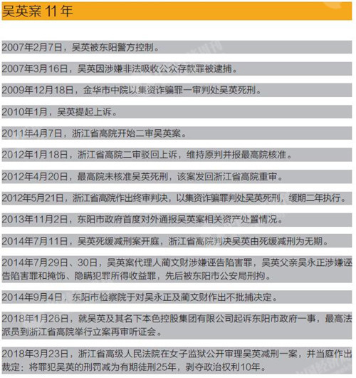
2007年2月7日,吴英在北京机场被来自浙江省东阳市的公安人员带走,同年因涉嫌非法吸收公众存款罪被逮捕,两次被以集资诈骗罪判处死刑。最高法未核准死刑,于2012年5月21日,改判吴英死刑(缓期二年执行)。2014年7月,浙江省高院作出裁定,将死缓减为无期徒刑。
11年来,吴英的父亲吴永正一直为案件奔走申诉,并主张吴英无罪。3月23日的庭审结束后,吴永正在接受《中国经济周刊》记者采访时表示,对于吴英案,他唯一在意的是“罪与非罪的问题”。他说:“从死缓减刑到无期,再到有期徒刑,更像是程序,对我没有太多实质性意义。”
吴英如何看待减刑?如何看待“罪与非罪的问题”?狱中的吴英鲜有机会向外界披露她的真实想法。
2018年3月27日凌晨两点,吴永正仍未入睡。他正忙着整理吴英这11年从狱中寄回的家书。当天中午,他将信件交给《中国经济周刊》记者。这些信件,时间跨度从2007年吴英被捕至今,她最初被看押在看守所的5年中,只能寄出明信片,其他均为普通信件,粗略估计有近10万字。记者摘录下其中的片段(编者注:文中楷体部分均摘录自信件原文),其中既有吴英对案件的看法,也有11年来她的心路历程和对部分狱中生活的记述。
“出去直接去养老院”
现年37岁的吴英,如果此后不再减刑,25年后出狱时将满62岁(编者注:刑法第八十条规定,无期徒刑减为有期徒刑的刑期,从裁定减刑之日起计算)。吴英在寄给家中的书信中曾几次谈及刑期的问题。
“明年五月份我就要减刑了。对于减刑的法律条款,我还是有些疑异的,想去最高院争取一下,这里关乎我七八年的刑期,无论什么事都要争取一下。爸妈年纪都大了,让他们多等我七八年团圆,我怕他们等不到。”2016年10月21日,吴英在信中写道。
“接见时,姑姑问我什么时候减刑。我告诉她说五月份呈报减刑,减为二十五年,她们惊呆了,嘴张得大大的……表妹丹丹说:‘那你出来都快六十岁了,怎么办?’我说:‘还能怎么办?出去直接去养老院呗。’丹丹又说:‘养老院要交钱的,你又没保险,又没养老金。’——的确,她这句话说得一点都没错,到时候我该怎么生存?”2017年4月28日寄出的信中她谈到60岁后出狱时的彷徨。
关于出狱时的年龄,吴英最乐观的一次估算是54岁,2016年3月10日寄出的信上写道:我今年36岁(编者注:虚岁)了,明年5月份改判有期徒刑,改判为25年有期徒刑,之后表现很好、政策不变坏的情形下(二年减一年,25÷3=8余1,8×2=16,16+1=17年),37+17=54岁。也就是54岁那年,是我刑满释放的那年。54岁,我已经是个老年人了,出去了又没钱,又没家,又脱离社会三十年了,还能做什么?

《中国经济周刊》2012年第6期(2月13日)《吴英的生与死》
九死一生的经历
2012年1月18日,浙江省高院二审驳回吴英上诉,维持死刑原判并报最高院核准。2012年4月20日,最高院未核准吴英死刑,该案发回浙江省高院重审。在等待二审判决结果,以及死刑复核阶段,吴英经历了可谓九死一生的一段时间,以下摘录的是她事后的回忆:
你们知道我的心里有多苦吗?特别是二审维持原判之后到最高院复核这一阶段,我甚至连你们的一点消息都没有,没有律师,没有人沟通,就靠自己一个人没日没夜地钻研法律书。你们知道我写了多少字的申诉书吗?足足有上百万字的申诉材料,民事、刑事的我都写了。我交到金华中院、浙江省高院、浙江省人民检察院、金华市人民检察院、最高人民检察院,可都是石沉大海,但我还是没有放弃。当时我多希望能有律师来见我,把这些申诉材料带出去转交到爸爸的手里,可是律师始终没来。我就一个人博弈,甚至和最高院复核庭的法官大吵,我问他们为什么一审法院认定的这十一个被害人既做证人又做被害人,为什么我的民事案会在刑事案一审开庭前就审判,问他们为什么办好房产证的房屋买卖会出现房屋面积有误差5%的现象,这是明显不合常理的,也是不可能的……(落款日期为2012年7月29日)
吴英在信件中,经常流露出沮丧的心情。吴英的妹妹吴玲玲认为,狱中生活是外面的人很难体会的,写信成为吴英排解情绪的方式之一。她告诉记者,相比他们寄给吴英的信件,吴英寄出的信件更多、篇幅更长。
吴英曾在一封信中描述过自己等待二审判决结果时的心情:二审开庭之后,迟迟不下判决的结果,我的心变得很浮躁,一点求生的欲望都没有。有一位同犯出监后给我送了一双坡跟的凉皮鞋。出监前她和我说了这么一句话:“吴英,不管怎样我都会给你送一双合脚的鞋子。别人不知道你的辛酸,是因为别人没和你一起生活过。我知道你很坚强,戴脚镣过两年多的囚牢更是不容易。我也不知道你的结果会不会改判,希望我能找到一双合你脚的鞋子,让你在最后的一程走得不要那么辛苦。”本以为她是随口说说的,谁知道出监后她真的给我买了一双最适合当时我戴脚镣走路时穿的鞋。除了感动,最让我铭记的就是我又莫名地更加坚强。我对自己说,我一定要坚强,要活下去。这么多年我的精神没垮掉,没崩溃,是因为我知道在这世上至少有我的爸、妈、妹妹以及那么多我并不认识的好心人在关心我、支持我。我还有这么一块可以信赖、可以依赖的后方,这就是我的最大精神支柱。(2015年4月28日寄出)

固执父女关于案件罪与非罪分歧
过几天就是我的生日了。偶尔我照镜子,摸着自己日渐松弛的腮帮,原本精气充足的心绪骤然黯然下来……自己幼年时是什么模样,自己一点都不记得了……爸,我知道你为了我的事四处奔波,什么事都一个人扛,或许抽烟、喝酒是您解忧的方式,但还是适量为宜。(2014年6月3日寄出)
11年来,吴英半数以上信件都提到希望父亲减少抽烟喝酒。吴永正告诉《中国经济周刊》记者,他从10多岁开始抽烟,很难戒掉。吴玲玲则对记者说,抽烟喝酒是吴永正排解压力的主要方式,而且他很难在这方面听取旁人的建议。
这种固执在吴英的信中有所提及,她提到自己遗传了父亲吴永正的性格。吴永正承认,自己和吴英都比较固执。这使他们对案件的分歧一直存在。
多年以来,吴永正坚信吴英是无罪的,几位代理律师也坚持为吴英做无罪辩护。吴永正甚至多次表达出“宁可站着死,不愿跪着生”的想法。今年3月23日的庭审结束后,吴永正接受记者采访时说,吴英从未有过认罪。
但狱中的吴英常有更务实的想法,无论以何种方式,她希望早日重获自由,并试图说服父亲吴永正:
现实的问题我们不可能不考虑。我已经被关押六年了,他们也不可能判我无罪,双方都要找一个台阶下,最关键的是怎么能让我早日出去。所以我不去提是否有罪,或是构成什么罪,我只是去驳为什么一审、二审法院的罪名认定是错误的……打个比方,假如法院改变罪名为非法吸收公众存款,判我六年的刑期,那么我就快出去了。我为什么不接受呢……对于这几年经受的苦和磨难,就当是我未来人生的“养分”吧。(落款日期为2012年11月15日)
真的,我不同意再做无罪的申诉,不管怎样无罪,结局也是早出去,做法院认定事实错误定性错误量刑不当,我也很快能出去了。只不过本色没有了,没关系的,我可以再造一个本色。有些事发生了再也回不去了,你们也不希望我近六十岁才出狱吧。(落款日期为2017年1月30日)
吴英不承认集资诈骗,但2011年4月7日,吴英在二审时当庭承认非法吸收公众存款罪。有长期关注吴英案的人士认为,吴英对于案件持有一种务实态度,法律对非法吸收存款罪的处罚力度小于集资诈骗罪,如果能通过认罪改变罪名,就存在提早出狱的可能。而尽早出狱,正是吴英最渴望的。
吴永正向记者介绍,吴英最初被捕时,他并未发出任何声音,“因为不曾关注吴英的生意,所以无从判断”。大约半年后,他才将事件的来龙去脉理清。他向记者表示,坚持“无罪”是他基于事实和法律,同时听取法学专家和律师的建议后做出的。吴永正的观点得到部分法学界人士的认同,律师也始终做无罪辩护。某种意义上也是他多年来坚持申诉的动力。
吴永正坦言,由于他与吴英两人的意见产生分歧,他在探监时经常“痛骂”吴英,吴英也在信中提及自己“被骂”。
作为最接近吴家的人士之一,《亿万富姐的罪与罚》一书的作者万茵站在吴英一方。万茵告诉记者,虽然他多次指出吴英无罪,但他所说的“无罪”仅指吴英未犯集资诈骗罪,并不代表吴英没有其他罪行,尤其是非法吸收公众存款罪。
尽管11 年来吴英屡次提出反对无罪辩护,但始终未能如愿。万茵认为,这可能与吴永正的强势和家长作风有关。
吴英常在信中表达对万茵的感激,认为《亿万富姐的罪与罚》说出了她最想说的话。但与对万茵的态度不同,吴英的书信经常表达出对律师的不满。
见过朱律师后也一直在思考他说过的话,他说话就像让我猜谜一样,不过我听过也就算了。这么多年了,我一直认为律师是没用的,不是吗?我有自己的主见,思想也不会被任何人左右,遗传了爸爸的固执的基因。(2016年7月22日寄出)
吴英起先对于代理人蔺文财也有好感,欣赏蔺文财与一般律师的行事风格不同。
蔺伯伯这个人的做事方式我很欣赏,他属于那种做事很讲方法和策略的人,这一点是别的律师比不上的方面。他告诉我,早年的时候他也是办企业的,后来被关押四百多天无罪释放……他知道站在被告人的立场上,应提出哪些证据才有利于己;又知道作为辩护方应去收集哪些证据,才会对被告人最有利。(落款日期为2013年6月18日)
但随着与蔺文财接触的增多,吴英对他的不满也越来越多,在书信中希望父亲解除和蔺文财的委托关系。
在吴永正看来,吴英确实在狱中刻苦学习,掌握了大量法律知识,却以此作为资本与律师等人相持不下。而律师等人一直支持吴永正的“无罪”论断,或许在吴英看来也会妨碍她尽早出狱。
如果不是万不得已,我是真的不愿看这些枯燥的法律条文。很希望自己能像其他同犯一样,有空就看看小说或电视剧之类的,但我又觉得那样子太对不起老爸了。不管怎样,自己多学些法律总比什么都依靠律师强。当初在看守所的时候,就是因为太不懂法律才会走这么多的弯路。(2016年6月24日寄出)

《中国经济周刊》2014年第28期(7月21日)《吴英资产之谜》
吴英的自我辩护
梳理吴英的信件,其中最大篇幅的内容仍是讨论法律问题,而且有的信一写就将近20 页。吴英与父亲交流法律问题时,喜欢直接援引具体的法律条文条款,罗列相关名词解释。
吴玲玲还提到,吴英一门心思钻进书本里,很喜欢套用法律的条条框框,但可能有些不切实际。
案件的事实只有一个,而同样的事实,不同审级的法官又分别作出了不同的描述(编者注:原文为“事实”,但从上下文推断应为“描述”),那么肯定是不合常理的,也是自相矛盾的。例如金华中院两个假案中,同一份调解书中认定的事实,经过同一个法院于不同时间,又于不同的法官审理,作出三份不同内容的裁判文书,这肯定是错误的……要知道没有程序的公正何来实体的公正。(落款日期为2012年11月15日)
1.为什么一审判决书第10页至第19页认定的11名被害人,既做证人又做被害人?2.为什么一审判决书第22页中认定的从楼XX、朱XX、杨XX、杨XX那里调取的二枚假银行印章到二审裁定中又变成从吴英处直接提取的?3.为什么一审判决书第22页中认定的面值4900万元的中国工商银行汇票一张,并没有说明是我吴英处提取的,没有说明这一实物证据的来源,到二审裁定却又变成从吴英处提取的?4.为什么先刑后民的审理程序,而我杭州的民事案件却在我一审没开庭前就已作出判决?5.为什么死刑复核期间我没有请律师的权利?…这几个问题,涉及到本案的证据是否属实,应该发回一审法院重审的,也应开庭对有关证据进行核实。(2013年6月28日寄出)
在吴英案中,罪与非罪,定性量刑,以及审理程序是否合法,本色集团的财产处置都是绕不开的话题,吴英在信中表达了对财产评估结果的不满:
关于这五册本色公司的价格鉴定清单我也看了,真的让人费解,让人伤心,这所有的评估造成的损失全部由我承担,而且价格也太离谱了。随意翻了几册,这是怎样的评估……音箱,1只,30元(那可是日本东芝音箱,价格在3000元);服装,5313件,129625元(均价为24元,可是衣服的均价进价为200-500元不等,为什么只有24元的评估价,那可都是新衣服);鞋,62双,1240元(均价为20元,可是鞋子的进价也是200元至300元不等,为什么只有20元的评估价?);对讲机,3只,30元(当时摩托罗拉的对讲机购买价为500多元,为什么评估价只有10元?)(2013年3月12日寄出)
狱中不忘经商与还债
在吴玲玲看来,姐姐是那种很有商业抱负的人,即使身在狱中,也一直关注商界。在吴英亲属送往监狱的出版物中,除了法律方面的书籍外,还有很多是关于营商的。她虽然身在狱中,却也始终保持对外面社会的关注。
吴海也与我一样,选择了一个已经疲惫不堪的行业——酒店……吴海的思路有部分与我的思路相同,而我的思路比吴海的更超前。他2011年火红酒店行业的桔子酒店的创业思路和营销理念,我早在2006年就用了,很可惜当我想收获果实的时候被抓了……(2014年6月3日寄出)
吴玲玲说,吴英一直有个创业想法,即她在狱中出谋划策,妹妹们在外具体实施,“其实这些年来,为了支持申诉,家里经济还是挺紧张的,她也希望用这种方式为家里提供些帮助”。
珊,有空你就多写信给我,其实在做生意方面我也想帮你指条明路。但是有些东西毕竟只能意会不能言传,况且一样的生意也会因为不同的人操盘经营,出现不同的结果……你真的要去经商,就要朝着“改变习惯”的运营方式去做,例如阿里巴巴、现在流行的扫二维码、网购等,都是改变消费者以往的消费习惯。(落款日期为2015年10月31日)
我准备以后出去创建一个内衣品牌卖内衣,不过自己不建厂,找人代加工(这样可以轻资产运作)。质量一定要好,做工一定要精细,可以与黛安芬、爱慕、华歌尔一线品牌抗衡。我卖内衣的模式与别人不一样……如果操作成功,离还债的日子也不远了。(2017年12月22日寄出)
吴英提到创业的想法时,经常提到还债。事实上,从被关进看守所开始,还债的想法就总在吴英的书信中提及。
爸,这十年你一直在为我的案子忙前忙后的,我知道你心里很苦……不过,人这一辈子没多少时间,我们也不要只把时间花在这一件事上。我觉得吧,要回那3.8亿比赚3.8亿还难,所以吧,我们可以换一种活法。我和玲、珊、佳一起重新创业,到时候赚了钱去还债,能还多少是多少,政府不做的事我们自己做,至少我们有一个态度——我们在努力减少损失。(2016年9月26日寄出)
那天,万大哥(编者注:《亿万富姐的罪与罚》作者万茵)说林卫平(编者注:吴英最大债权人)现在过得很不好,我心里都不能原谅自己。虽然当初我并不知道事情会弄得这样,可是事实是我已经给那么多人带来了伤害,这一辈子欠下这么多还不清、还不起的人情债,我感到深深的负疚感。(2015年4月28日寄出)
“身陷囹圄之后,才发现家人团聚、平安健康是最重要的”
对于狱中人而言,逢年过节别有一番滋味。吴英在信件中为家人祈福,多与健康有关。她提到,曾经的自己过分关注事业,忽视了与家人的相处,身陷囹圄之后,才发现家人团聚、平安健康是最重要的。吴玲玲也告诉《中国经济周刊》记者,曾经的吴英是个“坐在飞机上每天出差的人”,与三个妹妹(编者注:即吴玲玲、吴珊珊、吴佳)相处的时间很少。2008 年农历新年是吴英被正式逮捕后第一次过年,她在春节前寄回的明信片中写道:
玲:写这封信也不知道该寄往哪里,因为不知道你们会在哪里过年。衣服和钱都收到了,谢谢!今年的天很冷,你们在外一定要注意保暖。过年了去看看奶奶,让她多注意身体。爸妈你们照顾好。现在我唯一能做的就是在这祷告全家人在新的一年里身体健康,平平安安。(2008年2月)
珊,玲:很快就要过中秋了,也不知何年的中秋我才能与你们团聚,但我相信那一天不会很遥远……玲,这次接见终于见到了我的妹夫。以前在看守所的时候我只知道你嫁了人,但具体是嫁给哪一个人,你又说是我认识的,我也不能完全对照起来……说实在的,你长这么胖,当初我还真担心你会“没人要”,这下我可放心多了。(落款为2012年9月20日)
吴玲玲说,每月14日,家人可以去监狱探望,吴永正从来只和吴英谈论法律问题,而姐妹、母女之间则都是扯些家长里短。
珊……回忆小时候我们四姐妹一起的情景……你和玲玲刚从兰州回到东阳老家的时候,你们不会说东阳家乡话,而你很害羞,一个人总在小声学着数一、二、三……至十,我总在背后嘲笑你……晓兰姑姑在我们村里开了一家理发店……有一次,我早上醒来照镜子被吓了一跳,一整头的直发变成了爆炸头,是晓兰姑姑趁我睡觉的时候在我头上试手艺……你和玲玲就一直笑我,我还把你打哭了……哈哈,以后等小衣衣再长大点,她们俩姐妹也一定会吵架的,我们小时候的场景都会在她们身上映现的。(2015年4月28日寄出)
与父亲见面,吴英反驳父亲的观点后,又会在信中表达自己对父亲的愧疚。
今天,我见了蔺伯伯后心里很不好受。蔺伯伯说爸爸真的很可怜,那天与老爸见面的时候,口袋里只剩下二百元钱,蔺伯伯给了爸爸一万元钱,爸爸没有收。听到这件事后我很难过,爸爸在外面到底过的是什么样的生活?(2016年3月10日寄出)
吴英入狱后,吴珊珊、吴玲玲陆续成家并有了孩子,有时会带着孩子来探监。
珊珊写的信与寄的照片我已收到,警官说有一个宝宝长得与我很像……我自己拿着照片照着镜子仔细对了一下,确实有一点像……说实在的,我晚上经常会把照片拿出来看一会儿,我却分不清哪个是衣衣,哪个是炮炮,或许是我没有当过妈妈的原因吧?(2016年3月10日寄出)
十多年了,我们姐妹第一次拥抱,面对面牵手,一起吃饭……以往平日里最平常的事现在却变得奢侈且珍贵,失去了才懂得珍惜。今天我也如愿抱了抱小炮炮,亲了亲小炮炮。唉,我没当过妈,感觉手足无措,但心里感到特别的温暖、幸福。相聚虽短,还是要特别感谢监狱的领导和警官给了我这次特殊的机会。(2017年4月1日寄出)
吴英从看守所转入浙江省女子监狱正式服刑后,多次谈到对监禁条件的满意。狱警对她生活的关心,对她不停申诉的理解,使她在信中常言感激。
近几天,杭城寒潮笼罩,天很冷,我把所有能穿的衣服全穿上了,但还很冷,不过心还是热的。监狱每天都给我们准备了现熬的姜茶,每天八点钟就早早上床睡觉了……心由境造,境由心生,同样的下雪天,与以往的感觉却完全不一样,可能我的心态比从前好了。(2016年2月5日寄出)

《中国经济周刊》2015年第19期(5月18日)《谁来负责吴英案资产处置?》
吴英见证中国司法的进步
在吴英获得减刑前,2018年1月26日,最高法派员来到浙江省高院,就吴英及其名下本色控股集团有限公司起诉东阳市政府一案,举行立案再审听证会。
11年来,吴英从一名不懂法、不信法的年轻商人,到开始自觉学法,并逐渐意识到法律才是维护自身权益最有力的武器,她也见证了中国司法的进步。
案子快1年了,也不知道接下来会怎样?但是我不想上诉,等判下来家里帮我跑一下监狱那边的关系,争取早日减刑。(2007—2008年冬天,明信片邮戳模糊)
爸:和律师聊后,听说要帮我无罪辩护,我明白你们的苦心。他们还说你要把官司打到北京,甚至上访。我担心你们被骗,现在家里的经济不比以前了,而且北京的律师费用那么高,每一个程序都要收昂贵的费用。我听说律师无罪辩护费用又要高些……有些事是命中注定的,不能强求。我的事顺其自然吧,不要再乱花冤枉钱。(2007年,明信片邮戳模糊)
事情的结局我们一定要往最坏方面想……另,律师布置让我做的作业我不打算做了。这么久的事我有些也记不清了,而且以前也已做过笔录,意义也不大。结局怎样,一切顺势吧。(2008年9月,明信片邮戳模糊)
这3封明信片是吴英被捕之初从看守所寄出的,可以看到吴英最初的想法是希望“跑关系”,争取早日减刑出狱,那时候的她对法律缺乏信心。
然而经过自学法律,吴英在漫长的审判中显著提升了法律素养,并意识到学法、懂法、用法的重要性。她被关入浙江省女子监狱后发出的书信中说:
再过一个多月,我到女子监狱就快三年了,这几年司法改革有了很大的变化,接二连三地发现并纠正了一批冤假错案……对于冤案中的当事人及家人来说是飞天横祸,是灭顶之灾,但是一定程度上推动了刑事司法制度的文明进步和良性发展。冤假错案总是刑事司法领域难以驱散的幽灵,啃噬着社会公众的良心,更让像我们许多涉案的当事人承受身心和灵魂的煎熬。唉,不知道你们听不听得懂我的无奈,或许老爸如今能体会我所处现况的无奈,他在看守所也有一个多月的时间(编者注:指吴永正涉嫌诬告陷害罪和掩饰、隐瞒犯罪所得收益罪,于2014年7月30日被东阳市公安局刑事拘留,后检察机关作出不批捕決定),也算是我的“知音”吧!(2015年4月28日寄出)
我相信、也知道我的案子不仅关系民间借贷的问题,更重要的是关系到法律公正的问题。我们或许只是中国无数百姓中普通的众人之一,我们没有钱也没有权,但我们依然有法可依。而且国家现在的政策这么好,申诉的途径也从原来的交诉状、信访、上访等形式,延伸到通过网络微博的形式,把申诉材料转发到相关部门的信访、申诉邮箱……总之,我们还是要相信法律是讲证据、讲事实、讲公正的。我们不能够因为极少数的个人行为,而否定大多数执法者为社会作出的贡献。人无完人,社会也一样,不可能处处太平。(落款日期2012年11月15日)

吴英最初被看押在看守所的5年中,只能寄出明信片。
吴永正多次接受记者采访,总不忘提及自己对法律的信心。他说,如果法律不是公正的,吴英早就被人枪毙了。他也理解,“法治的完善,总要有一个过程,急是急不来的,吴英案的解决,也需要给法治社会一些时间”。
吴玲玲说,早在吴英被捕之初,吴永正就做好了持久战的准备。“他做包工头的时候也遇到过工程款问题,整整打了8年官司才解决。所以他一开始就说,吴英的问题肯定比小小一个工程款复杂。”
在过去的11年里,吴永正专注于吴英案。在常年的奔波中,尤其是从吴英一审判处死刑到2012年改判死缓期间,他已倾尽囊中所有,并欠下亲友大笔钱款,如今经济上主要靠吴玲玲一家支持。这位年过六旬的老人经常一两个月就来趟北京为案件奔走。这两年,吴永正的身体已大不如前,去年还大病了一场。他不知道自己能否坚持到吴英出狱的那一天。

2018年第14期《中国经济周刊》封面