新浪财经

天风纺服:“低端”商业革命正在进行时

新浪证券综合

关注

天风纺服||【行业深度】纺服行业趋势研究(一)“低端”商业革命正在进行时

来源:LV微服思纺

投资要点

“低端”商业革命,我们认为是商品零售中注重高性价比的理性消费观念逐渐下沉到三四线等低线消费群体的趋势。

具体表现在产品和市场两方面逐渐走向“低端”,即高性价比产品逐步增加市场份额,低线城市消费边际增量较大。借鉴以日美为主的海外国家消费观变迁历史,将我国消费观变迁分为四个阶段,“低端”商业革命则是消费偏好由优质高价转向优质低价的结果。需求端和供给端两方面的原因共同推进低端商业革命发展演变。需求端低线城市消费群体扩大,消费能力上升,消费观念转变以及主流消费群体切换完成。供给端企业效率提高,成本下降,品牌主动布局渠道下沉。

低线城市消费市场和高性价比产品有望成为未来企业长足发展的两大优势

拼多多成功变现微信流量获取低线城市消费群体;小米生态链提供开放平台,培育孵化生态链公司;网易严选借助邮箱流量打造ODM模式品牌电商;南极电商则是由低端商业革命催生出的电商平台上的精品生活电商平台。另外,从其他行业来看,低线城市确有巨大的消费潜力等待释放。汽车行业如吉利,家电行业如苏泊尔,食品行业如喜茶,皆受益于低端商业革命,营收不断增长,甚至推动股价上涨。因此,我们预期服装纺织行业,企业若能顺应低端商业革命趋势,同样能够有良好的发展趋势。

推荐标的:开润股份、南极电商和水星家纺。

开润股份:小米生态链首家A股上市企业,定位高性价比成人+儿童出行市场,业绩持续爆发增长。1)17业绩如期靓丽,Q4略超预期,18Q1营收净利润预计50%+; 2)B2B:17年新增名创优品、网易严选等客户,预计三年CAGR 20%+。3)B2C:新增稚行、悠启多品牌战略,90分多品类、多渠道、多推广战略持续深化,18年预计100%增长,有望超预期。4)预计17-19年EPS为1.1/1.52/2.19元,未来三年CAGR 50%,目标价75.5元,员工持股完成,均价61.6提供安全边际。

南极电商:南极人成为国民品牌,一直致力于“穷人买得起、富人看得上”的高频产品,且目标消费人群主要位于低线城市。1)业绩目标:18年GMV预计增速50-70%,净利润增长超50%,公告2018年初至2月10日GMV约为20.84亿元,预计1月同比增长130%+,预计2018Q1GMV和净利润增长60%+。2)17-19年EPS为0.32/0.53/0.76元,给予2018年35倍PE,目标价18.6元。

水星家纺:领先家纺行业其他品牌布局二线以下城市渠道,目前在二线以下城市已形成一定规模优势,未来有望充分受益低端商业革命。1)预计1月收入增长超过100%(线上增长40%+,线下140%+),18年订货会预计20%+增长,收入占比约50%,趋势良好。2)低线城市及电商渠道具备比较优势。前期通过农村包围城市战略,在二三线城市具备先发优势,线上持续高增长,与线下形成补充。3)预计2017-19年EPS为0.91/1.16/1.44元,给予2018年24倍PE,目标价27.84元。

风险提示:国家政策落实不及预期、低线城市消费升级进展缓慢、渠道下沉进展缓慢。

核心观点

低端商业革命下,注重高性价比的理性消费观念逐渐下沉到三四线等低线消费群体

我们认为“低端”商业革命正在发生,这是一种商品零售中注重高性价比的理性消费观念逐渐下沉到三四线等低线消费群体的趋势。具体表现在产品和市场两方面逐渐走向“低端”,即高性价比产品逐步增加市场份额,低线消费市场不断扩大。借鉴以日美为主的海外国家消费观变迁历史,将我国消费观变迁分为四个阶段,并且认为“低端”商业革命是消费偏好由优质高价转向优质低价的结果,未来体现生活方式和情感共鸣的产品有望成为趋势。日美消费观念的流入是“低端”商业革命发生的催化剂,我们预期注重性价比的理性消费观将按照一二线-低线城市的顺序发展演变。

需求端和供给端两方面的原因共同推进低端商业革命发展演变

需求端:一二线城市人口流出致低线城市消费群体扩大,国家政策推动消费能力上升,消费观念转变;主流消费群体切换完成,80/90后新的消费理念引领市场发展方向。

供给端:企业效率提高,成本下降,更加关注产品本身,不断提高性价比;一线品牌主动布局渠道下沉,且收效明显。

低线城市消费市场和高性价比产品有望成为未来企业长足发展的两大优势

拼多多成功变现微信流量获取低线城市消费群体;小米生态链提供开放平台,培育孵化生态链公司;网易严选借助邮箱流量打造ODM模式品牌电商;南极电商则是由低端商业革命催生出的电商平台上的精品生活电商平台。另外,从其他行业来看,低线城市确有巨大的消费潜力等待释放。汽车行业如吉利,家电行业如苏泊尔,食品行业如喜茶,皆受益于低端商业革命,营收不断增长,甚至推动股价上涨。因此,我们预期服装纺织行业,企业若能顺应低端商业革命趋势,同样能够有良好的发展趋势。推荐标的:开润股份、南极电商和水星家纺。

推荐标的:开润股份、南极电商、水星家纺

开润股份:小米生态链首家A股上市企业,定位高性价比成人+儿童出行市场,业绩持续爆发增长。1)17业绩如期靓丽,Q4略超预期,18Q1营收净利润预计50%+; 2)B2B:17年新增名创优品、网易严选等客户,预计三年CAGR 20%+。3)B2C:新增稚行、悠启多品牌战略,90分多品类、多渠道、多推广战略持续深化,18年预计100%增长,有望超预期。4)预计17-19年EPS为1.1/1.52/2.19元,未来三年CAGR 50%,目标价75.5元,员工持股完成,均价61.6提供安全边际。

南极电商:南极人成为国民品牌,一直致力于“穷人买得起、富人看得上”的高频产品,且目标消费人群主要位于低线城市。1)业绩目标:18年GMV预计增速50-70%,净利润增长超50%,公告2018年初至2月10日GMV约为20.84亿元,预计1月同比增长130%+,预计2018Q1GMV和净利润增长60%+。2)17-19年EPS为0.32/0.53/0.76元,给予2018年35倍PE,目标价18.6元。

水星家纺:领先家纺行业其他品牌布局二线以下城市渠道,目前在二线以下城市已形成一定规模优势,未来有望充分受益低端商业革命。1)预计1月收入增长超过100%(线上增长40%+,线下140%+),18年订货会预计20%+增长,收入占比约50%,趋势良好。2)低线城市及电商渠道具备比较优势。前期通过农村包围城市战略,在二三线城市具备先发优势,线上持续高增长,与线下形成补充。3)预计2017-19年EPS为0.91/1.16/1.44元,给予2018年24倍PE,目标价27.84元。

风险提示:国家政策落实不及预期、低线城市消费升级进展缓慢、渠道下沉进展缓慢。

“低端”商业革命:注重高性价比的理性消费观念逐渐下沉到三四线等低线消费群体

“低端”商业革命是什么?我们认为是商品零售中注重高性价比的理性消费观念逐渐下沉到三四线等低线消费群体的趋势,具体表现在产品和市场两方面逐渐走向“低端”。

之所以加引号,是因为我们认为不是真的低端,而是消费升级的一种体现,是区别于统一追求品牌化、高端化的消费“升级”,是消费观念的转变,对于大众标准的消费品,消费者观念上逐渐趋于理性,更注重性价比,提高消费频率;而受到这种消费理念影响的市场我们认也逐渐从一二线逐渐走向更为广大的三四线消费群体,体现为理性消费的下沉。

“低端”商业革命从何而来?我们认为这是国内消费偏好由优质高价向优质低价转变的必然结果。

借鉴日本、美国等海外市场消费偏好的变化趋势,我们将国内消费观念的变迁分为四个阶段。第一阶段是华而不实的产品盛行,消费者普遍认为价高等同于优质,盲目追求名牌;第二阶段是优质高价的产品风靡,消费者的产品质量和实用性意识提升,除了关注品牌也开始关注产品本身;目前正在经历的是第三阶段,消费者偏好优质低价的产品,对产品本身性价比的关注更甚于品牌效应;未来消费观念将向第四阶段发展,能够体现生活方式和情感共鸣的产品有望成为趋势。

“低端”商业革命如何发展演变?我们认为注重性价比的理性消费观主要自海外(日美为主)输入,传播至国内一二线,最后将延展至国内低线城市。优衣库、无印良品进驻国内且得到快速发展,美国Costco也于2016年11月进军线上,一定程度上证明源于日美“理性”消费观逐渐开始输入到国内,国内消费者(尤其是一线城市)也渐渐接受。近年来小米生态链、网易严选的崛起表明一二线城市消费者性价比意识提升,优质必然高价的陈旧观念不断淡化。拼多多的悄然风靡一定程度上显示了三四线消费者开始注重性价比,而非高端昂贵名牌和低端劣质无品牌的两极分化,未来预期对设计美感的追求也将不断提升。

引发“低端”商业革命的具体原因有哪些?我们尝试从需求端和供给端两方面的变化解释“低端”商业革命的发展演变。

l需求端:低线城市消费群体扩大,消费能力上升,消费观念转变;主流消费群体切换完成,80/90后新的消费理念引领市场发展方向。

l供给端:企业效率提高,成本下降,更加关注产品本身,不断提高性价比;一线品牌主动布局渠道下沉,且收效明显。

1

产品走向“低端”:高性价比、高消费频率的产品逐渐占领市场

在消费牵引生产的新模式下,产品、价格导向替代了渠道、营销导向,形成性价比为王的新局面。过去商品经济不发达,生产力落后,商品供不应求,导致出现卖方市场;在商品流通环节,由于信息传递速度慢且成本高,造成商品又贵又差,性价比低。现在商品经济发达,信息扁平化、价格透明化、选择多样化、竞争白热化是商品过剩时代的四大特点,体现为买方市场;在商品流通环节,互联网的渗透使信息传递不可同日而语,产品成为决定因素。

高性价比、高消费频率产品的代表企业迅速崛起,说明产品由优质高价向优质低价转变,“低端”产品市场份额在不断扩大。国外高性价比的代表企业如优衣库,入驻阿里平台不到一年的时间,其内衣累计销量达到了4.67亿,在所有品牌累积值中位列第六;国内典型企业如网易严选,2017年GMV70亿元目标已实现,所属的电商业务成网易第二大营收主力;目标低线消费人群的拼多多,更是凭借其高性价比,推动高频消费,在三四线城市蔚然成风。

我们于2018春节期间对三四线消费进行了问卷调查,结果显示:在服装纺织行业,消费者偏好高性价比产品的趋势已经逐渐有所显现。

1)购置服装时,20.35%的消费者优先考虑性价比,27.17%的消费者选择了款式,说明相较于品牌而言,消费者更偏好高性价比,注重产品本身;

2)61.85%的人认为只要国产品牌服饰款式好就会考虑购买,说明消费者已不再盲目追求国外品牌,而是更多地考虑产品自身是否符合需求;

3)消费者偏爱的服装品牌种类,30.90%选择了快消品牌,36.45%选择了传统品牌,说明消费者在购买服装时并未把个性、不撞衫置于首位;

4)过去一年内购买设计师品牌服装的消费金额37.12%在1000以内,30.88%在1000-5000之间,说明消费者对于设计师品牌这类比较有个性的服装没有格物追求;

2

市场走向“低端”:低线城市的消费边际增量提升较大

消费升级的趋势下,低线城市的消费边际增量在各个领域都有较大提升,一些领域增长速度甚至超过了一二线城市。我们在一、二线城市中选取了北京、上海,低线城市中选取了泉州、绍兴、湖州和宿迁,比较他们社会消费品零售总额的同比数据,发现自2015年11月之后,四个低线城市的同比增长速度均高于北京、上海。一定程度上证明了低线城市的消费边际增量提升较大。

我们于2018春节期间对三四线消费渠道进行了问卷调查,结果显示:购物中心、网购等新兴渠道已经逐步下沉至三四线城市,推动三四线城市消费潜力释放。

38.2%的消费者选择在网络上购买,44.85%选择在商场购买,说明三四线消费者已经逐渐习惯并接受网购这种新的购物方式,并且通过网购释放其消费潜力;

借鉴日本、美国等发达海外市场消费偏好的变化趋势来研究国内消费观的变迁,预期“低端”消费革命仍将持续

日本、美国等发达海外市场由于其前瞻性和相似性,对研究我国消费观的变迁有一定借鉴意义。通过对比研究,我们发现“低端”消费革命在其他国家消费观变迁的历史中也有出现的痕迹,预期国内“低端”消费革命仍将持续。

1

日本消费偏好先后经历洋化-家庭-个性-理性四个阶段,主要影响因素是经济发展水平

日本作为亚洲邻国,与我国在很多方面有相似之处,日本消费升级及业态变迁的过程对我国有较大借鉴意义。由于日本地理位置上与我国相近,早在古代两国就有互相来往。无论是经济还是文化方面,两国在交往中彼此影响,消费习惯、消费偏好在很多方面都出现了相似之处。另外,日本作为亚洲最发达经济体,其经济的发展速度领先我国许多,2016年其人均GDP已高达3.3万美元,而中国人均GDP只有8123美元,相当于1980年代的日本。因此彼时日本消费偏好的变化对我国很有借鉴意义。

日本消费偏好先后经历洋化-家庭-个性-理性四个阶段,其发展历程与经济发展息息相关。

洋化阶段:1912-1941年,随着人口明显增长,以城市为中心,占当时国民总数一成或二成的中等阶级开始享受消费,逐渐形成西方化的生活方式;

家庭阶段:1945-1975年,乘着经济高速发展的春风,生产与消费互相促进,以家庭为中心的消费势如破竹;

个性阶段:1975-2005年,日本经济由高速增长变为缓慢增长,新一代消费者轮换完成,开始追求消费的个性化;

理性阶段:2005年-至今,随着次贷危机,经济的长期不景气,消费开始回归理性,重视产品本身的性价比;

由于我国经济发展速度较快,整个消费观变迁时期明显短于日本,再加上日本盛行的理性、简约之风传入国内,因此国内目前呈现出由个性向理性转变的趋势。

1.1

代表企业MUJI无印良品:崇质尚简和场景化

消费意识的崛起

MUJI的成功源于消费意识升级。无印良品在90年代的日本和当今中国能取得成功,源于消费意识的升级。消费者更加理性,注重产品品质与设计实用性。未来中国,高性价比产品和场景化的多元SKU有望成为新的趋势。2005年无印良品上海专卖店正式开店,2008年后进入了中国市场的快速发展期。将近10年中,无印良品的营业收入由08年的15.32亿增长到29.56亿,增长幅度达92.96%,CAGR达6.79%。截至2017年2月底的年报显示,无印良品营业收入为29.56亿元,净利润为2.3亿元。

其中,无印良品推出MUJI to GO,搭建出行场景化消费,逐渐成为出行标签。MUJI to GO主要产品包括路途中常用的行李、用品和App服务等,涵盖了旅行、商务、学习和运动商品。2010年,无印良品在香港国际机场推出了全球首家MUJI to GO门店。目前,全球共有20余家MUJI to GO门店,中国有9家门店,成为比例最高的地区。

精选移动出行相关产品,客户定位更加精准。无印良品在中国市场有5000多个品类,MUJI to GO就是将其中跟旅行和移动相关的产品挑选出来,例如锁轮拉杆箱,颈部靠枕,小零食,旅行装化妆品等。MUJI to GO的用户群体定位非常清晰,即所有移动的人群,包括旅行者、出差人士、返乡人群、上班族白蓝领、上学的学生等。

围绕旅行主题,店铺设计实现差异化。MUJI to GO的店铺设计紧紧围绕旅行主题展开, 店铺内商品的类别以与无印良品中不同的8类来编辑,分别是折叠式/轻量/微型、气温调整/吸汗速干、防水/防沾水、旅行管理、收纳/整理整顿、放松/商务、礼品、食品。

2

美国零售业品类杀手占比最高,消费者偏好高性价比产品

美国南北战争后品类杀手开始出现,迅速抢占市场份额。美国南北战争之后,连锁专卖店开始出现,从一开始就展现出极强的生命力。由于其市场份额迅速扩大,淘汰了大量夫妻店甚至大型零售店等原始零售商,被誉为“品类杀手”。整个20世纪连锁店销售比重一直在上升,上个世纪90年代美国连锁公司占零售总额的比重在40%。

品类杀手凭借其高性价比和细分品类丰富,深受美国消费者青睐。连锁专卖店营业面积较大但商品品类经营较少,在比较小的商品品类范围内有较多的单品,并且能拿到更低价格的货品,因此能够轻易淘汰经营同种商品的小商店。未来美国零售很有可能向一种新的零售理念——生活方式转变。过去几年中,生活方式的零售理念大量出现,加利福尼亚的一家开发公司Poag&Mcewen首创了这种理念,以独立的高档购物环境,可人心意的特色零售商为特色,迎合了消费者需求。

纵观美国消费升级的进程,消费升级不意味着价格变高,而是提供更高性价比的产品与服务,甚至是建立新的生活方式。像Costco,沃尔玛,奥特莱斯,Gap,Swatch等企业都主导高性价比且优质的产品。尽管我国在地理自然禀赋等方面与美国差异较为明显,但观察历史消费观变迁的趋势不难发现,大方向上总是保持一致。

2.1

代表企业Costco:致力于低价质优的会员制

超市

Costco(好市多)成立于1983年,目前是世界销售量最大的连锁会员制仓储量贩店。其主营商品种类极其广泛。14年10月,好市多在天猫开设官方旗舰店,进入中国市场。17年Costco实现收入1290.25亿美元,稳步增长8.7%,净利润26.79亿美元,同大幅增长14.0%。

低库存周期和经营成本,铸就低毛利商品。Costco的SKU只有约3700个,每个细分商品品类只有一到两种选择。低SKU将其库存周期压缩为31天,提升资金运转效率,削减商品毛利率。Costco规定所有商品毛利率不超过14%,平均7%,远低于一般超市。高性价比造就高会员黏性。

会员展现高度粘性,会员年费贡献大部分利润,消费者偏好明显。会员卡不仅是一张通行证,更能为消费者提供各种返现福利,大大激发了消费者的购买欲和消费力。2017年6月1日起Costco会员费再次上涨,金卡会员由每年55美元上升至60美元,高级会员由110美元上升至120美元,上一次调整会员费则是在2011年。2017年,Costco商品销售收入1261.7亿美元,平均毛利率为11.3%,会费收入28.5亿美元,占收入比2.26%,占毛利比20%,贡献了逾七成的利润总额。

进军线上,打造“直达中国”新模式。2016年11月,Costco与中国最大的社区O2O综合服务平台中商惠民战略合作达到共识,在供应链和销售数据等方面通过优势互补,实现Costco新民模式。

3

我国消费观目前处于偏好优质低价产品,未来可能向寻找体现生活方式和情感共鸣的产品发展

我国目前经济发展水平滞后于日本、美国等海外发达国家,可以参考发达国家消费观念的演变趋势。2017年我国人均GDP虽然为9482美元(70位),但我国经济发展的速度较快,时间周期较短,再加上海外国家当前消费观念的流入,预期我国消费观的变迁速度有可能快于日本、美国等海外国家。

根据GDP绝对值及增速,结合当时人们对消费的认知,将我国消费观的变迁分为四个阶段。我国目前消费观向高性价比发展趋势较为明显,处于偏好优质低价产品的第三阶段,未来可能会步入寻找体现生活方式和情感共鸣的产品的第四阶段。

第一阶段:1970-2000年,崇尚洋货,华而不实。洋货刚刚进入国内,不少消费者盲目崇拜高端品牌,误认为高昂的价格就等同于产品高质量。事实上,当时无论是中国还是全球的生产力水平都相对较低,因此很多产品华而不实,价格高昂却没有相匹配的质量和设计感。

第二阶段:2000-2013年,追求质优物美价高的产品。社会生产力水平处于高速发展期,全球的生产能力得到大幅提高。技术飞速发展下,大量在功能和设计上有很大提升的产品问世,但是由于生产能力仍在发展中,供不应求,卖方市场导致价格十分高昂。消费者开始关注品牌之外的实用性与设计感,代表产品如苹果系列等等。

第三阶段:2013-至今,回归性价比,偏好质优物美价低的产品。我国经济发展到了一定的高度,许多消费者开始转向理性消费,对性价比的意识不断提高,不再盲目相信品牌效应。国内优质生产制造厚积薄发,兼具实用性、设计感的产品不断诞生,加上互联网迅速发展与实体经济的融合,冗余的渠道被去除,商品流通环节大大缩短,质优物美价低的产品不断得到消费者的认同,代表如小米、网易严选等迅速崛起。

第四阶段:未来,寻找体现生活方式和情感共鸣的产品。未来预期在人均可支配收入进一步提高之后,消费者可能会转向寻求能够带来内心满足感的商品。比如能引起情感共鸣的产品或许会得到更多青睐;代表一种生活方式的产品,也能契合消费者的需求,也许会成为新的潮流。代表产品如现在由日本传入的无印良品等,就是通过输出简约生活方式来引起消费者共鸣,传递回归生活本质的理念于文化。

注重性价比的理性消费观经历海外-国内一二线-国内三四线逐渐演变而来

由海外到国内一二线,再到国内三四线的传播很可能成为低端商业革命的演变方式。日美等发达海外市场的消费理念流入中国,一二线城市已逐渐开始奉行性价比为王、高频次购买的消费策略,预计三四线城市消费者将紧跟其后。

我们认为对于“低端”商业革命的开始,国外理念流入国内或许是重要的催化因素。美国Costco致力于打造低价质优的会员制超市,2016年11月,与中国最大的社区O2O综合服务平台中商惠民战略合作达到共识,进军中国线上市场。MUJI无印良品和优衣库同样于近年入驻中国市场,一并将理性简约的消费观念带进中国市场。他们的快速发展也一定程度上说明国内消费者(尤其是一线城市)崇质尚简和场景化消费意识正在崛起。

随着国外理念流入,由于国外品牌往往选择最先入驻一二线城市,所以在消费观念转变的浪潮中,一二线城市先于低线城市受益。一二线城市在受到了国外理念潜移默化的影响之后,再加上我国经济由原先的快速增长进入2013年之后的缓慢增长时期,性价比意识不断提升,消费观念向理性转变。近些年拥有较高性价比,产品符合优质低价的小米生态链和网易严选迅速崛起,一定程度上表明一二线城市已逐渐接受理性消费观念。

拼多多的成功显示了三四线消费者开始注重性价比,而非一味高端昂贵名牌和低端劣质无品牌的两极分化。拼多多在三四线蔚然成风,除了平台本身通过拼团方式的成功营销外,背后反映的是三四线消费群体随收入的提升对于产品本身价值和品牌的理解在提升,先从低价入手,打破“便宜没好货”的观念,逐渐回归到产品价值本身,给予合理的品牌溢价,提升消费频次,最终对大众消费品重新定价并进行购买。

未来我们预期三四线城市消费者很可能在消费能力提升的基础上,进一步提高对品质、设计的要求。随着可支配收入等消费能力的不断提升,一二线城市消费观念的进一步流入,未来三四线城市很可能会在比较性价比的基础上,注重品质、设计等方面的提升,偏好既有较高性价比,又有一定品质的商品。比如南极电商,针对三四线城市消费群体,同时相对于杂牌又有品质保证,很可能成为接下来的发展趋势。

需求端:低线城市消费升级明显,

主流消费群体切换完成

消费人群的扩大,实际可支配收入提高,消费观念向一二线趋同,使得三四线城市的消费边际增量提升较大。主流消费群体切换为80、90后基本完成,成长背景形成这一代自己的消费观念,引领未来市场的发展方向。

1

一线城市人口流出推动低线城市的消费市场

不断壮大

大城市生活成本攀升带来人口从一二线城市的逐渐流出,北京、上海常住外来人口数据于近2年首次出现下降。根据国家统计局的人口统计数据,一线城市常住外来人口的增长或将迎来拐点。截止至2016年末,北京市常住外来人口907.5万人(-15.1万),上海980.2万人(-1.5万),广州533.9万人(+37.9万),深圳786.0万人(+3.1万人)。上海已经连续2年下降,而北京则是08年来首次出现常住外来人口减少,减少幅度为15.1万人。

本地农民工人数增速高于外出农民工人数增速超2个百分点,说明三四线城市是农民工流出一二线大城市的主要目的地。根据统计局数据,我们可以从图中看到本地农民工同比增速显著高于外出农民工同比增速,2016年本地农民工增速达到3.44%。越来越多的农民工选择在就近的低线城市中就业。目前市场上对于流出一线城市的人口是否就是回到三四线城市存在疑虑,农民工增速数据证明三四线城市人口承接潜力仍然十分巨大。

2

国家政策推动低线城市居民的消费能力不断

上升

2.1

国家精准扶贫等政策促使低线城市居民的可支配

收入增速持续上升

在国家精准扶贫政策等财政政策的实施下,面向扶贫和有利于消费的转移支付占GDP比例持续上升。2014年5月12日,国务院扶贫开发领导小组印发《建立精准扶贫工作机制实施方案》,全面推进精准扶贫工作的进行。政府通过进村入户,分析掌握致贫原因,逐户落实帮扶责任人、帮扶项目和帮扶资金。在项目方面,按照缺啥补啥的原则帮助发展生产,增加收入。在资金方面,各类补助资金可以直补到人、直补到受助家庭。

尽管近年来食品价格大幅下跌,但2016年9月以来,农村居民人均可支配收入增速持续上升。在政府政策的大力扶持下,农村居民收入并未收到近年食品价格大幅下跌的严重冲击;目前农产品价格已经逐步企稳,预期未来农村居民人均可支配收入将进一步上升。此外,与城镇居民不同,农村居民的边际消费倾向更高,收入增长更有助于全国消费的增长,消费场所也主要是其中在低线城市。

2.2

国家重视城镇化进程,在相应政策的推动下,

我国城镇化率不断提高

城镇化率的提高有助于提高过去农村人民的生活水平,进一步缩小城乡差距,加快城乡交互速度。国家统计局的数据显示,我国的城镇化率从2010年的49.95%上升至2017年的58.52%,平均每年增长1.22%,正处于高速增长期。2014年新华社发布《国家新型城镇化规划(2014—2020年)》,提出要有序推进农业转移人口市民化、优化城镇化布局和形态、提高城市可持续发展能力、推动城乡发展一体化、改革完善城镇化发展体制机制等。参照联国预期,2026年中国城市化率有望提升至66.14%,可见未来仍会高速增长。

2.3

低线城市平均房价较低使得实际可支配收入较高

低线城市平均房价较低使得实际可支配收入较高。链家网数据显示,一线城市新房的平均房价在4万元以上,二线城市在一万在四万之间的居多,三四线城市往往不足一万。倘若我们根据月可支配收入-人均居住费用计算得到实际可支配收入,经过比较不难发现,部分低线城市的实际可支配收入远高于一二线城市。再加上低线城市的商品和服务价格也比较便宜,所以他们实际购买力的增速远高于我们预期。

3

一二线城市消费观念流入,低线城市消费观念向高频高性价比转变

三四线城市居民消费观念逐渐转变,由耐用品转向消费品,由低频消费转向高频消费。目前一二线城市已表现出明显的“理性”消费趋势,这种消费观念的变化通过农民工返乡、城镇化率提升以及互联网的飞速发展,传导到了三四线城市。主要表现为原来在认知中为耐用品的商品,逐渐过渡为消费品;原来应当质量高、长时间使用、购买频率极低的商品,变为具有极致性价比、可以高频购买更换的商品。比如剃须刀原来是低频的耐用品,现在男性用户在家里面、在出差、在办公室都会备一台,甚至有一些人3到4个月就随手扔了。

4

主流消费群体的切换基本完成,成长历程的不同带来消费观念的转变

80、90后正式成为消费主力,更加注重产品自身质量,更加在意生活方式。目前最小的90后已经成年,88年已被称为中年人,00后也登上消费舞台,这意味着主流消费群体的切换基本能完成。2017年阿里的年货节中,80后对口红消费占比为30%,90后占比55.64%,为消费人群的切换提供了一些支撑。另外,有调查显示00后月均零用钱500元,其消费能力也不容忽视。

80、90甚至00后所接受的教育与成长环境,完全不同于70后,因此主流消费群体的切换同样意味着消费观念的切换。70后成长时代主要在21世纪之前,彼时中国经济不发达,生产能力落后,许多人认为洋货、品牌货就代表着高端货,崇尚一些华而不实的产品。随着我国经济逐渐发展,80、90后是生活条件更加优越,接受高等教育,能够独立思考,面对如今琳琅满目的商品,意识到产品本身品质的重要性,注重性价比,追求情感和生活方式的契合。

供给端:企业效率提高、成本下降,

布局渠道下沉

信息透明化、大数据等等提高了企业生产产品的效率,供应链的整合和营销费用的降低减少了企业成本,使得企业更有能力也更关注性价比的提高。品牌主动向低线城市进行扩张,部分扩张品牌销售收入增速比竞争对手更有优势。

1

新模式、新技术下企业效率提高,成本下降

新零售模式带来企业效率的提高,商流、物流、信息流、资金流、服务流、数据流六流合一。

1)商流体现的是产品定位于消费者需求,目前优质低价是消费者最主流的需求;

2)物流承载了资金和信息,越来越多的企业注重现代物流系统的建立;

3)高效IT系统的建立体现的信息流和数据流的统一,企业实现终端动销实时跟踪管理,分析爆品和市场需求,极大的降低企业库存和经营风险;

4)资金流加速运转,带动产品加价倍率不断下降,终端高性价比产品受消费者追捧;

5)服务流体现在线下零售企业为消费者提供更加优质的购物体验与场景。

企业以产品品质为导向,砍掉不必要的中间环节,实现成本的降低,给消费者做出精简SKU的极致性价比产品。

1)对于上游OEM/ODM生产制造商,将其过剩产能进行供应链整合,降低生产成本。传统ODM企业转型自主品牌往往面临大量的品牌推广与渠道建设成本,而且还有3-5年以上的高昂时间成本。而新零售模式下,OEM/ODM生产制造商可以借助知名企业迅速完成转型。

2)对于下游消费者,替代中游的品牌商与渠道商,取消流通与营销环节,降低营销成本。新零售模式下,企业抢占了传统由于线下渠道与品牌溢价造成产品虚高价值的市场份额,打通了工厂到消费者的直接流通环节,大数据帮助分析消费者核心需求,避免无效营销。

2

品牌向低线城市进行渠道扩张,效果显著

2.1

服装行业:国产品牌调性和性价比提升,渠道变革

有望受益低线城市消费升级

国产品牌精炼内功,近年来品牌调性和产品性价比不断提升。2012年以来,国产服装品牌在一二线城市受到海外品牌的强力冲击,在产品、价格、设计、品牌调性、管理等全面落后,大多渠道只能侧重低线城市,并以街边店、百货店等旧渠道为主。经过几年调整,很多品牌积极学习国外品牌先进管理经营理念,并从自身产品抓起,重视设计与提升性价比,品牌调性不断提升,为后续增长奠定了重要基础。

伴随商业地产不断下沉,移动互联网等技术普及,低线城市购物中心、网购等新渠道比例不断提升。以万达为代表的商业地产重视低线消费潜力,购物中心等新型线下渠道不断下沉,智能手机与移动互联网的高速发展也使得网购渗透率在低线城市中不断提升,低线消费人群的消费理念不断升级,开始更偏好高性价比的产品。

部分成功变革产品和品牌调性的国产服装品牌,乘低线城市新渠道变革的东风,形成错位竞争与先发优势,有望充分受益消费升级。部分服装品牌如安踏、拉夏贝尔、太平鸟等,在产品和品牌成功变革后,又主动将门店快速调整布局至新兴的购物中心、电商等渠道,与国外品牌相比形成错位竞争,与其他品牌相比形成先发优势,未来有望充分受益低线消费升级。

2.2

家纺行业:中高端品牌渠道下沉,线下渠道调整

到位

线下渠道方面,家纺行业内的龙头企业都在不断调整,下沉渠道迎合低线城市消费升级。

罗莱、富安娜以一二线城市为主进行门店的布局,直营和加盟门店并进,不断提升直营门店的数量,同时渠道逐渐下沉三四线城市以迎合三四线城市的消费升级。

水星则主要在二线以下城市布局,以总经销商加盟模式为主,直属加盟模式为辅,充分利用各级经销商的市场资源、人力资源、资金资源进行二、三线城市销售终端的点、线、面有机组合的网格状布局,建立起了广阔的销售网络。

除渠道进一步下沉外,罗莱、富安娜等龙头均对线下渠道进行了大力调整。一方面是通过关闭低效门店,小店换大店,精简经销商队伍等举措实现对门店的精细化管理和对终端零售数据的把控;另一方面积极开拓各级零售渠道,实现直营的扩大化。

代表企业:定位极致性价比,推动消费频率提高,释放三四线城市消费群体潜力

1

渠道用户定位国内三四线的典型案例:拼多多&南极电商

目前已有不少企业定位于国内三四线的消费者,并取得快速发展。

1.1

拼多多:定位极致性价比,充分利用社交导流,

推动标准品低频向高频转变

拼多多是一家商家入驻模式的第三方移动社交电商平台,也是C2B社交电商的开创者。公司将其沟通分享与社交的理念融入电商运营中,形成了新颖独特的社交电商思维:用户发起邀请,在与朋友、家人、邻居等拼单成功后,能以更低的价格买到优质商品。2015年9月拼多多公众号上线,问鼎微信支付笔数前三名,16年双11单笔交易流水超过2亿元,17年9月用户数达两亿。过去半年,拼多多APP日新增用户均值达107.8万人,仅次淘宝。

我们基于传统4P理论搭建了4PS理论框架,来分析拼多多:

产品(Product):拼多多作为电商平台,产品品类丰富,涵盖服饰、鞋包、母婴、百货等十大品类,合作品牌如森马、中粮、乐事等多达144个,全方面覆盖消费者需求;

价格(Price):产品主要有单买价和拼单价两种价格,拼单价几乎为同品牌各电商最低,拼单模式帮助拼多多获取大量订单,面对供货厂商更有话语权,从而获取价格优势;

渠道(Place):与供货厂商直接对话,省掉许多中间环节,降低成本,通过微信发起拼单模式,享受微信作为目前国内用户数最多的社交平台带来的红利;

促销(Promotion):拼多多中存在部分引流款,这类商品价格极低,利润空间很小,甚至没有利润空间,但可以吸引用户点进APP中,购买推荐的其他产品;

供应链(Supply Chain):部分供货商工厂专门为拼多多设立了生产线,商品一经生产后直接通过拼多多送达消费者手中,打掉中间所有层级与冗余环节,因此用户能享受到近乎于成本价的商品。2017年9月拼多多用户数达2亿,规模优势已初步显现。

拼多多的核心竞争力主要有创新的模式、优质低价的产品和精准的低线城市用户群定位。

创新的模式:与其他电商自主搜索式购物完全不同,拼多多充分利用国内活跃用户数量排名第一的社交工具微信,以拼单模式,把购物升级为有温度、有人情味的社交,令用户享受全新的共享式购物体验,自然而成功地将移动社交流量变现为电商红利。

优质低价的产品:拼多多通过直接对话供货厂商,省去中间环节,降低成本,使得产品几乎保持在所有电商中相同产品的最低线。为了在低价的同时得到一定利润,拼多多同时选择消费频率高,且属于刚需的产品来扩大消费量。

精准的低线城市用户群定位:拼多多的目标人群是为低价商品愿意付出时间在微信分享、拼团的消费者,大数据显示,这些用户65%来自三四线城市,来自一线城市的用户仅有7.56%,与京东形成了鲜明对比。并且这部分客户群,有许多属于阿里和京东受制于物流、PC端等因素未能突破的空白市场。

通过创新的模式,优质低价的产品,和精准的用户群定位,拼多多迅速夺取低线城市的市场份额,强势占领低线城市电商购物市场。

拼多多平台目前0入住费,0佣金,0扣点,费用只有:1)入驻收取保证金,根据类目不同保证金不同;2)代微信收取0.6%交易手续费。

目前商家端仍存在不少劣质产品是拼多多的商业模式无法回避的问题。许多商家为了迎合拼多多的低价模式,同时提高自己的利润,选择降低产品质量,长此以往会对拼多多的口碑造成极大伤害。未来拼多多可能会提高对商家入驻的要求,严格把控商品质量。同时建立完善的售后和反馈机制,及时解决买家投诉的产品质量问题,提高买家的信任度和回头率。

1.2

南极电商:低端商业革命催生电商平台上的精品

生活电商

南极电商是在低端商业革命背景下崛起的轻资产电商生态。南极电商前身为南极人,成立于1998年,总部位于上海,是一家专注品牌授权、且拥有一站式电商生态服务、供应链管理等业务的上市公司。2015年通过重大资产重组,借壳新民科技上市,公司主营业务为向千万家小微电商及供应商提供品牌授权服务、电商生态综合服务、柔性供应链园区服务,并经营货品销售业务。      目前,公司旗下品牌体系拥有南极人,卡帝乐鳄鱼,精典泰迪,奥特,PONY(COLLECTION/TIMES),等多个品牌。

公司近五年来营收、利润体量不断增长,上市以来进入高速发展期。截止2017前三季度,公司收入规模4.02亿(+32.6%);归母净利润2.43亿(+68.4%)。受益上市后的融资支持和迅速扩张,公司GMV从2014年19.9亿左右增长到2017年预计额124亿以上。带动公司营收和盈利都呈现高速增长的态势。根据淘宝生意参谋数据,2017年,南极电商GMV约为124亿,2014-2017年GMV年复合增长率85%。公司综合服务费收入GMV比率基本稳定在6.3%-7.5%之间。

为顺应低端商业革命趋势,预计18年南极电商将推出全新模式。电商平台缺少供应链资源,我们认为南极电商可在各大电商平台上充当“小米生态链”模式中小米的角色,对供应商赋能,不断推出高品质产品,在电商平台上打造出类似小米“米家有品”的精品生活电商平台。小米在生态链业务逐渐壮大之际,推出了“有品”品牌,预计2018年南极电商会在各大电商平台上推出类似品牌。

未来存在跟供应商、生产商分享股权的空间和可能性。过去南极电商对于上下游的赋能主要是业务和管理上,包括数据支持,质量控制、用户体验、产品评价反馈等。未来,我们认为随着公司和上下游产业链合作伙伴的关系的继续深化,考虑到小米生态链的发展模式,我们认为公司也有跟供应商、生产商分享股权的空间和可能性,即南极电商通过一定的形式将股权分享给经销商和供应商,打造南极共同体,分享长期成长红利。

坐拥优质供应链资源,未来公司也存在以类似“小米生态链”的模式投资合作伙伴的可能性。公司目前成立了三家有限股份合作公司,包括卡帝乐鳄鱼、健康生活和大家纺公司。根据公司投资者关系记录透露,公司有让优质经销商、供应商通过股权共享发展红利的计划。另外,我们认为,给予合作伙伴小部分的股权投资,采取类“小米生态链”的模式,实行投资不控股,分享资源帮助发展的模式,是一种更好的实现互共赢的方式,对于公司而言,也是未来可以考虑的方式。

我们认为南极电商有三大核心优势,即高效丰富的供应链资源、独特轻资产模式及低线消费群体的品牌忠诚度。这本身来源于“南极人”成功平台化的商业模式。南极电商背后反映的是公司基于阿里淘系20年的积累与变现。

高效丰富的供应链资源:背靠国内成熟服装生产供应链集群,产品质量和生产效率得到保障。除了“南极人”自身的十余的的积累,同时不能忽视阿里平台对于刷单、假货、劣货的持续打击、优化电商生产环境、建立良好信用体系。为“南极人”牢牢打下供应链资源基础提供良好的监管背书。

独特轻资产模式:“南极电商“服务授权的轻资产商业模式已运作成熟,在顺应阿里趋势和利益的前提下,逐渐形成了阿里大平台里的“小平台”。这种轻资产模式,在精选SKU的前提下,存货由供应商承担,提升平台运转效率,有望快速扩张规模,这也是对比由自己承担库存的网易严选等模式的最大优势之一。

低线消费群体的品牌忠诚度(流量):利益于阿里淘系,南极人品牌主要以低线消费群体为主,有效避开网易严选等客群竞争,经过多年积累在低线消费人群中形成一定的良好口碑与品牌忠诚度,带有三四线城市人群的流量“当:低端”商业革命的大潮来临时,南极电商将充分用受益。

综上,对比传统电商模式,南极电商的核心竞争优势来源于南极人的成功,同时也有阿里淘系的馈赠,是20年积累的厚积薄发,是偶然也是必然。

2

渠道用户定位由国内一二线向三四线逐步下沉:小米生态链&网易严选&名创优品

不少原本将渠道用户定位于国内一二线消费者的企业,已经意识到三四线消费者巨大的消费潜力和不断上升的消费能力。为顺应低端商业革命趋势,小米生态链、名创优品预计将渠道向三四线下沉。

2.1

小米生态链:极致性价比解决用户痛点

小米生态链以产品品质为导向,砍掉不必要的中间环节,给消费者做出少SKU的极致性价比产品。

小米生态链利用小米的强大生态势能为生态链企业提供品牌备书、供应链背书、电商平台、粉丝流量、资本支持等资源。小米具备强大的生态势能,包括优秀的团队,有热度的品牌,1.8-2亿活跃用户,电商平台,供应链能力,充足的资本,稳健的信誉,做产品的方法论,社会关注度,以及米筹、集中采购和国际分销团队、线下小米之家等资源。通过生态链平台,小米向生态链企业提供电商平台、营销团队、品牌等资源,可以使生态链公司快速实际从0到1的过程,度过最艰难的初创期。

品牌背书。初创公司由于没有品牌,无论是消费者信任感、渠道商的合作等都较难打开局面;另外,传统的空中+地面的广告轰炸打造品牌的效果已经不再适用。有了小米生态链的品牌备书,更容易获得消费者的认可,以最短的时间获了利基客户和市场。

供应链背书。初创公司由于规模小,产品尚未实现销售,与供应链谈判时没有议价能力,很难找到好的供应商,甚至找不到供应商。有了小米备书,供应商更愿意因为小米生态链的成功而合作。

电商及线下小米之家的销售渠道。小米在推广手机过程中带起了一个电商平台,这是一个有强大互联网动员能力的电商平台,小米已是中国前四的电商平台。天猫等电商平台的品牌众多,新品牌较难做起来,而小米电商平台上每一个品类仅有较少几个品牌或产品,更容易被消费者注意到。此外,小米已经开始布局线下店小米之家,为产品在线下和消费者更好的沟通和体验提供了便利。

用户群。小米积累了1.8-2亿活跃用户,他们大多数是17-25岁的理工男,活跃度很高,有一致的价值观。在过去的两年里,45岁以下的用户开始加入进来,年龄段在拓宽,另外女性用户数量也在增加。

社会的关注度。与热度相似,但又和品牌的热度略有不同,小米是一个被媒体高度关注的公司,生态链的产品也容易被消费者认识和接受。

其他资源。2016年,米筹上线,小米与新希望成立的银行开始运作,解决生态链企业发展中“钱”的问题;生态链77家企业集中采购开始试行,可以拿到更好价格;国际分销团队开始帮助大家拓展国际市场;线下的小米之家在2016年进入规模扩展阶段,所有兄弟企业一起走入线下。

小米生态链采用“投资+孵化”模式,鼓励生态链企业快速生长。为确保生态链企业有足够的发展动力,小米对生态链企业只投资不控股;只有建议权,没有决策权;只帮忙,不添乱。这为小米和生态链企业的双赢互惠打下了基础。1)生态链企业高速发展,小米作为股东可以获得投资回报。2)以产品为导流入口,不同产品间互相拉流量,促进销量,可以在小米与各个生态链企业之间形成协同效应。3)通过让生态链企业的产品充斥消费者的生活,小米可以更高效地参与物联网竞争。

为什么说生态链企业不是小米的代工企业?小米生态链实际上独立运营的品牌商。生态链企业在初创期,利用小米平台的资源,可以在1-2年内快速取得领先优势,随后生态链企业将建立自已的品牌、渠道,逐步增强独立存活、发展的能力,最终成为一个完整的公司,并做大做强,无需长期依赖小米。与网易严选的“工厂选货”模式不同,小米生态链企业具备产品设计、供应链重构、自有品牌开发等能力,产品运营能力更强,更容易成功开拓新品类,形成强大的品牌、产品、渠道力,所以生态链企业不是小米的代工企业,可以说是一个品牌运营商。

在小米的资源帮助下,生态链企业快速发展。截至2017年底,小米生态链公司超过100家,年销售额突破200亿,相较16年增长100%。一年来,小米生态链接连斩获iF金奖、Good Design best 100、红点Best of the best三大设计大奖,实现工业设计大满贯。双11单品销量再获全网31项类目第一,两大知名调研机构数据显示小米可穿戴设备全球市场占有率第一。润米的母公司开润股份成功登陆A股市场,华米也已经在美国成功上市。目前小米生态链中有多家公司拥有自主品牌,智米、华米、润米等品牌更是成功生态链企业的代表。

2.2

网易严选:背靠优质供应商,去除渠道、品牌溢价

成本

对于网易而言,要发展新电商,具有网易邮箱和门户的巨大自由流量优势。网易严选依托这样的优势,实现注册用户迅速低成本扩张。2016年3月31日,网易严选注册用户达1200万。正式上线四个月后,注册用户达到2300万,截止16年Q3,注册用户达3000万。网易邮箱中弹出的网易严选广告,风格清新不惹人厌烦,通过巨大的邮箱应用频率,实现明显的广告效果。网易严选的注册用户将会继续实现低成本快速发展。2017年网易邮箱有效用户达到9.84亿。

网易严选旗下商品多来自“MUJI、新秀丽”等品牌的供应商,经过挑选、品控之后去除渠道、品牌溢价等成本,面向消费者。网易严选于2016年4月正式上线,是国内首家ODM模式电商。其商品性价比较高,均价130+元,爆款20-80元。由于处于初期,整体呈现高频商品低价获客、低频商品高价获利格局。平台合计有9个一级类目,52个二级类目,涵盖服装、贴身衣物、家纺、厨具、箱包、食品等,品类广度较高;但深度较浅,目前 SKU 仅600+,单品销售频次较高,依靠打造爆款吸引用户。

具体而言,网易严选品控质检严格退货率较低,对供应商支付压款利息增强粘性。除了选择品牌的ODM供应商之外,对于产品网易自费通过SGS、BV、ITS等质检机构检验,品控严格。目前退换货率仅有0.32%。同时承诺30天退换货高于传统7天标准,物流与顺丰合作增强消费体验。用户重复购买率高,有3次购买行为的占比50%。网易严选与供应商合作时采取的均是“361”付款方式,即按照30%的预付款、60%的提货款及10%的质保金分阶段支付,并按照国家法定的定期存款利率,向供应商支付质保金这笔“压款”的利息,增强了供应商粘度。

其二,遵守行业规则,ODM模式并不侵犯他人知识产权。ODM所生产的产品,各方面产权归ODM工厂所有,网易严选并不占据产品的各项知识产权,更何谈侵犯他人知识产权。网易严选团队针对网络质疑,迅速做出回应,并借机宣传ODM模式。事件发生后,网易严选访问量迅速增大,注册用户增长及日均流水均没有受到影响。

网易严选致力于打造渠道品牌,但供应链控制严格,自营模式导致SKU存在天花板。严选对于供应链控制力强,且存在网易平台“背书”,旨在采取“精选”模式自营,品类多选择技术含量较低、壁垒低、高频次、消费者需求差异小的标准品;且目前品牌供应商比例仅为36%,其主要目的是要建立“严选” 的渠道品牌。但同时自营电商模式导致无法管理过多的SKU,导致规模存在天花板,目前的供应商预计有200+家。

网易严选月均流水迅速攀升,2017年GMV70亿元目标已实现,所属的电商业务成网易第二大营收主力,预计2018年GMV达200亿。网易2017Q4财报显示,网易电商业务净收入为46.5亿元,同比增幅达到175.2%,成为网易继游戏之后的第二大营收主力,预计2018年达到200亿GMV。

3.1

名创优品:以优质低价为核心竞争力,结合低成本

制造和高水平设计,打造新型零售网络

设计是成就产品实用、低价、漂亮的力量。名创优品联合创始人叶国富,1998年南下广东打工,2005年成立“哎呀呀”品牌,如今在国内拥有三千家专卖店,取得一定的成功。2013年,在线下实体销售渐弱的时候,出于对零售行业的了解,叶国富结合中国国情现状,将日本优质低价的精品店模式改良后引入中国,于2013年成立名创优品。设计的力量被其称为名创优品的核心理念,因产品满足实用、低价、漂亮的功能,三年间全球开店1800多家,他被无印良品、优衣库、屈臣氏列为“全球最可怕的竞争对手”。

名创优品以加盟连锁的方式,加快开店速度,规模效应创造营收。名创优品自成立起就以一种病毒式的速度席卷全国,2013年,开店27家;2014年,开店373家;2015年,开店1075家;截止2017年12月,店铺数量已经超2600家,遍布全球各地。目前已与包括美国、加拿大、马来西亚及中国香港、澳门等40多个国家和地区达成战略合作,平均每月开店80-100家,预计2020年在全球开店6000家。规模效应形成之后,成本曲线就会向下倾斜,营收也是连年增长。

上游精选供货商,实行“买断制”,下游提供良好的购物环境和自助式购物的服务,名创优品赢得“优质低价”的口碑。名创优品在世界范围内选择原料,不断优化供应商组合,严格把控产品质量。同时采取货品买断制度,解决供应商的库存和后顾之忧,规模下单,摊薄平均生产成本。然后通过高效的信息系统和仓储物流系统,商品直接到店,进一步压缩中间流通环节产生的成本,实现产品优质低价的特点。按照薄利多销的原则,产品的销售毛利在8%左右,使消费者得到真正的实惠,提高顾客的回头率。名创优品建立了一系列标准化的制度,指导1400余家店铺的统一装修和商品陈列。店面装修风格简单明亮,商品陈列遵循先进先出、丰富饱满等原则。同时,抛弃导购式服务,消费者可以在店里自由试用体验产品,根据自己的需求去选购自己商品不被打扰,让其感受到愉快的购物氛围。

名创优品严控不相关成本,盈利多样化(据官方书籍《名创优品没有秘密》整理而得)。

低毛利,大量销售:名创优品产品仅赚取7%~8%左右的销售毛利,但由于店铺规模大,销售的产品数量大,规模效应下盈利较好;

大量生产、大量进货:名创优品一次性向供应商下达海量订单,则进货成本可议价空间就大大扩大,以量定价,进货成本大大降低;

压低渠道成本:名创优品进货直接与厂商对接,产品直接送达消费者,缩短供应链,不产生中间环节成本,赚取中间利润;

对加盟商实行当日结算制度:加盟店当日营业额的38%作为毛利转入加盟商账户,其中从食品、饮料中的分账为33%,天天分账,剩下的直接作为名创的毛利;

口碑营销,营销费用低:名创优品不做广告、不请代言,店铺是其最好的广告,顾客是其流动的口碑。

未来在保证产品低价的情况下,要进一步把控品质,扭转传统的消费观念;突出独有品牌,实现实体零售店的创新。功利主义的泛滥促使商家唯利是图,追逐眼前利益而忽视长远价值。长此以往,诚信缺失,假货泛滥,消费者形成“一分钱一分货”的社会心理。所以,对于名创如此低价的产品,顾客容易先入为主地认为质量不好。因此,在未来,严格把控产品的质量,获取顾客的信任应该是名创优品长远发展的重要措施。名创优品目前被部分顾客指责其“山寨”,未来,或许通过对名创优品的创新使其品牌深入人心是至关重要的,例如:生产功能多样化或者外型独特的“爆款”,实现产品定制化生产满足消费者消费升级需求,或者可以结合线上创立自己的电商平台去扩大发展等等。  

其他行业:代表企业迅速发展,

三四线消费潜力快速释放

近年来,其他行业着力于拓展三四线消费群体的企业案例业绩及股价稳步上升,一定程度上佐证目前三四线城市的消费潜力正在快速释放。我们以汽车行业的吉利汽车,电器行业的苏泊尔、飞科电器,手机行业的OPPO、vivo,以及食品行业的喜茶、三只松鼠、及零售的永辉超市为例加以分析。

1

吉利汽车:三四线城市成主要增长力

近三年来,吉利汽车股价涨了将近十倍,营业收入高速增长。吉利汽车隶属浙江吉利控股集团,该企业1997年进入汽车行业,长久以来重视技术创新和人才培养。旗下拥有沃尔沃汽车、吉利汽车、领克汽车等汽车品牌,预计到2020年实现年产销300万辆,进入世界汽车企业前十强。2015年起,公司扭亏为盈,营业收入同比增长率达39%,2016年达78%,2017H1达118%。近三年股价涨了约10倍。

2010年吉利收购沃尔沃之后,技术方面得到了很大提升,产品性价比不断提高。随后吉利抓住三四线城市消费升级带来的潜力,重点布局三四线城市,高性价比深受消费者青睐,铸就单品爆款,才有了如今的成就。

携手沃尔沃,不断提高自身技术水平,推动产品性价比上升。2012年,沃尔沃与吉利首次签署了技术合作协议。2013年联合成立中欧汽车技术研发中心CEVT。2016年,吉利与沃尔沃又继续联合开发了DMA平台,专注于吉利的弱项B级车的研发和生产。技术的上升推动了成本下降,进而推动性价比提高。

瞄准低线城市消费升级趋势,重点布局三四线城市消费市场。近年来,由于一二线城市相继出台汽车限购令,以及低线城市目前人均汽车保有量仍有大量提升空间,低线城市逐渐变成了汽车消费的主要人群。2016年吉利平均出厂价格仅6.9万每部,2017年略有上升,价格更符合低线城市消费群体的需求。另外,从门店布局上看,吉利公司在许多低线城市都有销售网点。

博越,远景系列及新帝豪车型凭借高性价比,深受消费者青睐。据2016年报,新帝豪销量达213,222部,占比28%,远景系列153,075部,占比20%,吉利博越104,911部,占比14%,三者之和超过60%。以吉利博越为例,拥有ESP车身电子稳定系统、坡辅助、陡坡缓等高端功能,可博越价格仅为10-15万。

2

苏泊尔:不断提高三四线城市营销渗透,业绩有望持续增长

苏泊尔作为中国最大、全球第二的炊具研发制造商,营收和股价持续增长。浙江苏泊尔股份有限公司主要从事厨房炊具和厨卫家电等研发、制造和销售,主要产品类型有炊具、厨房小家电、厨卫电器、环境家居电器等。该公司是目前国内最大的炊具生产企业,同时也是炊具行业首家上市公司。近12年来,公司营业收入和净利润保持稳定上升,年均增长率达23%。股价从2012年11月30日的最低点6.27波动上涨至40+,且PE仅有22.87,低于行业平均值,估值仍有溢价空间。

三四线市场的不断开拓支持内销的稳定增长,成为公司核心竞争力之一。公司在经销网络的布局方面领先同行业其他企业,首先意识到低线城市未来的巨大消费力,并抓住了机会。在过去十年中,总共建立了5万个线下终端网点,覆盖全国100%的县级以上城市,其中三四线城市的终端网点数量达到了2万个。从销售业绩数据上看,十年前三四线城市销售额仅占10%,如今已占到30%+,炊具和小家电这两个品类收入年增速达到了20%以上。

3

飞科电器:与飞利浦差异化竞争,高性价比捕获低线消费人群

飞科电器是个人护理电器的龙头企业,是剃须刀国家标准起草单位。飞科电器创建于1999年,历经近19年的跨越式发展,现已成为一家以“研发设计”和“品牌运营”为两大核心竞争力,集剃须刀及个人护理电器研发、制造、销售于一体的企业。自2016年上市以来,飞科的营业收入较为平稳,股价波动上升。2017H1,主营业务收入69.1%来自剃须刀,12.9%来自电吹风。

飞科剃须刀与飞利浦进行价格差异化竞争,剃须刀市场目前呈现双寡头格局。飞科电器主要优势是品质保障和高性价比,占据了大部分中低端产品市场;飞利浦主要优势是技术先进和质量较高,占据了大部分高端产品市场。

精准把握中间空白市场。飞科创始人李丐腾当时发现市场上的剃须刀分两极,一类是以飞利浦为首的国外大牌,售价几百到几千;一类是国产的廉价剃须刀,售价十多元到几十元。一百多元的剃须刀成了空白市场,同时又是低线城市消费群体可以接受的价格。

飞科在体验感上与高端品牌相差不大,又明显高于同价位的其他品牌产品。根据消费者报道的测评,飞科FS351尽管价格只有150,但与600+的飞利浦、松下等高端品牌相比,得分相差不大,消费者好评较多。

根据天猫数据,飞科销量遥遥领先,飞利浦相对价格较高。根据天猫销量排行,销量较高的基本均为飞科/飞利浦,两者比较,飞科销量最高达18万,但销量前三的价格均不超过130元;飞利浦销量最高达2.5元,价格为229,显著高于飞科。

4

喜茶、三只松鼠、永辉超市等案例:起源三四线城市,把握消费者需求,再输出至全国市场。

三四线城市消费价格的接受能力、消费口味、供应链的成熟程度等等方面,决定了它们是最好的品牌实验室。在中国,绝大多数人还生活在二、三、四线城市,消费群体的庞大使得这些地区的消费者相对来说更有代表性。因而在这些地方打造出来的品牌再输出到一二线城市,甚至全球都有可能。

喜茶于2012年诞生于广东省江门市,随后五年在各个小城市发展成长,逐渐闻名全国,五年后才进入上海。喜茶主要分两代产品,第一代是于江门创立的奶盖茶,成功吸引到了不少忠实客户。第二代是根据消费者需求改良出的芝士茶,沿用至今。随后在多个城市反响良好之后,喜茶才进入一线城市,并获得了较高关注度。

三只松鼠开创了中国食品利用互联网进行线上销售的先河,永辉超市首次尝试把生鲜农产品引进现代超市,二者的成功与创始人身在三四线城市有不可分割的关系。三只松鼠的核心思想是使企业离消费者更近,其创始人兼CEO章燎原先生的草根背景帮助他迅速地掌握了消费者的心理。2001年永辉超市创始人张轩松积极响应省、市政府“杜绝餐桌污染,改善社区生活,建设放心市场”的号召,开设了福州市首家“农改超”超市。这种经营业态刚一出现,就以其独特的经营模式,准确地抓住消费者需求,得到百姓的广泛认可。

低线城市消费市场和高性价比产品有望

成为未来企业长足发展的两大优势

1

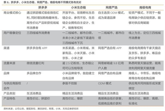
拼多多&小米生态链&网易严选&南极电商:高性价比的典型代表

拼多多:成功变现微信流量获取低线城市消费群体。不同于其他电商的自主搜索购物,拼多多通过拼团模式吸收微信红利,把购物融入到社交,为购物增加了趣味性。同时通过与供应商的直接对话,拼多多得以提高产品性价比,将目标客户定位于低线城市消费者,斩获愿意为购物花费拼团时间、重视性价比的消费者。

小米生态链:提供开放平台,培育孵化自有品牌。小米对生态链企业参股但不控制,生态链企业拥有自主设计、生产、销售等权利。小米生态链以产品品质为导向,砍掉不必要的中间环节,给消费者做出少SKU的极致性价比产品。最开始小米生态链将目标客户定位于一二线城市的都市白领,目前小米之家渠道在逐步向三四线城市下沉。

网易严选:借助邮箱流量打造ODM模式品牌电商。网易严选是国内首家ODM模式电商。旗下商品多来自“MUJI、新秀丽”等品牌的供应商,经过挑选、品控之后去除渠道、品牌溢价等成本,面向消费者。网易严选的目标客户定位于一二线城市的都市白领消费人群。

南极电商:低端商业革命催生电商平台上的精品生活电商平台。南极电商有望沿用南极电商的轻资产模式,剥离生产、销售业务。另外,电商平台缺少供应链资源,我们认为南极电商可在各大电商平台上充当“小米生态链”模式中小米的角色,对供应商赋能,不断推出高品质产品。南极电商将以线上电商为主,未来用户主要定位于三四线城市的消费者。

2

各行业代表企业一定程度上说明低线城市能释放出巨大的消费潜力

通过五大行业的分析,我们预期服装纺织行业低线城市仍有巨大的消费潜力待挖掘,同时高性价比将成为收获消费者青睐必不可少的优势之一。

零售行业:不断提高产品性价比,低线城市的消费数据有明显上涨趋势。各大零售电商纷纷进入“新零售”时代,以全新的模式来应对低端商业革命。小米生态链背靠小米粉丝,给供应商提供品牌背书;网易严选依靠邮箱用户人数和广告,ODM模式形成高频商品低价获客,低频商品高价获利局面;南极电商瞄准低线城市的广大市场,与供应商共同持股形成深度绑定,不断推出高性价比爆款。

汽车行业:把握住三四线消费市场,或能推动营收稳定上涨,进而形成牛股。由于三四线城市消费升级,且汽车人均保有量较低,所以近年低线城市购车人群显著增加。吉利凭借其博越、远景系列及新帝豪三款高性价比车型,优先拿下低端商业革命下新增的购车人群。

家电行业:部分品牌在三四线城市的增速高于一二线城市,销售占比不断上升。及时布局三四线城市销售网点,推出符合三四线消费人群需求的产品,企业有望在低端商业革命中收益。苏泊尔三四线城市的销售占比由10年前的10%到如今的30%,飞科抓住高性价比的空白市场,迅速提升市占率,与飞利浦差异化竞争,形成双寡头格局。

手机行业:OPPO & vivo深耕低线城市人群,准确把握需求,成功在五线城市反超华为。OPPO & vivo将目标人群定位为低线城市人群,在产品价格和功能等方面契合消费者需求。同时,通过大量签约、赞助,以及远超其他品牌的门店覆盖率,提高低线城市消费者对其的品牌认知度。

食品行业:三四线城市凭借其庞大基数,成为最好的品牌实验室。喜茶、三只松鼠等品牌皆是起源于三四线城市。创始人与消费者需求直接对接,使得他们能更好地把握消费者偏好,同时根据该偏好不断调整。在三四线城市的激烈竞争中显现出优势的企业,往往也能在一二线城市迅速发展。

推荐标的:开润股份、

南极电商、水星家纺

结合低端商业革命,我们推荐标的:开润股份、南极电商、水星家纺。这三家企业共同具有两大优势:1)产品定位极致性价比,2)渠道下沉至三四线城市,我们认为有望受益于“低端”商业革命,未来得以快速发展。

开润股份:小米生态链首家A股上市企业,定位高性价比成人+儿童出行市场,业绩持续爆发增长。1)17业绩如期靓丽,Q4略超预期,18Q1营收净利润预计50%+; 2)B2B:17年新增名创优品、网易严选等客户,预计三年CAGR 20%+。3)B2C:新增稚行、悠启多品牌战略,90分多品类、多渠道、多推广战略持续深化,18年预计100%增长,有望超预期。4)预计17-19年EPS为1.1/1.52/2.19元,未来三年CAGR 50%,目标价75.5元,员工持股完成,均价61.6提供安全边际。

南极电商:南极人成为国民品牌,一直致力于“穷人买得起、富人看得上”的高频产品,且目标消费人群主要位于低线城市。1)业绩目标:18年GMV预计增速50-70%,净利润增长超50%,公告2018年初至2月10日GMV约为20.84亿元,预计1月同比增长130%+,预计2018Q1GMV和净利润增长60%+。2)17-19年EPS为0.32/0.53/0.76元,给予2018年35倍PE,目标价18.6元。

水星家纺:领先家纺行业其他品牌布局二线以下城市渠道,目前在二线以下城市已形成一定规模优势,未来有望充分受益低端商业革命。1)预计1月收入增长超过100%(线上增长40%+,线下140%+),18年订货会预计20%+增长,收入占比约50%,趋势良好。2)低线城市及电商渠道具备比较优势。前期通过农村包围城市战略,在二三线城市具备先发优势,线上持续高增长,与线下形成补充。3)预计2017-19年EPS为0.91/1.16/1.44元,给予2018年24倍PE,目标价27.84元。

1

开润股份:稀缺消费升级标的, B2C、B2B业务双快速增长有望超市场预期

小米生态链首家A股上市公司,是近几年稀有的符合目前消费升级趋势的标的,有望成为泛出行市场龙头企业。开润股份借力于小米手机的成功经验和小米平台的支持,将有望成为中国“出行场景化市场(商务、旅游、户外等场景)” 的新零售、新电商品牌。致力于打造优质出行生活场景,以用户体验为思考起点,以创新为使命,以产品和高效供应量为核心能力,为用户提供完整产品解决方案的互联网思维公司。

爆款+高性价比成为近几年消费升级趋势。消费者已不仅仅满足于低价,高颜值、高品质逐渐成为购买决策最重要的因素,另一方面,消费者时间成本变高,越来越喜欢爆款,以减少决策时间和成本。以小米生态链、网易严选、名创优品为代表的新国货,近几年获得了大幅增长。

开润同时与小米、京东、名创优品成立多家合资公司,是A股里最有新零售、新电商基因的公司。借助杰出的互联网行业合作伙伴,未来增长空间可期。

公司主营包括代工业务(B2B)和自有品牌业务(B2C)及产业并购业务,自有品牌是未来发展重点,预计成为国内大众出行消费市场的行业龙头。公司自2009年来,从电脑包起家,一直专注于研发、设计、生产和销售包装类产品,B2B代工业务取得了快速发展;2015年下半年,公司与小米、京东成立合资公司润米科技、硕米科技,并进入小米生态链,2016年12月成功上市,成为小米生态链中第一家在A股的上市公司。2016年借助小米生态链资源完成“90分”品牌从0到1的布局,自此公司发展重心从传统代工B2B业务转向B2C业务。

1)B2C业务:新增稚行、悠启多品牌战略,90分多品类、多渠道、多推广战略持续深化,18年预计80%-100%大幅增长,有望超市场预期。

90分借助小米生态链完成0到1,具备独立品牌势能,多品类、多渠道、多推广战略持续深化,18年增长可期。预计17年90分收入超过5亿(约+140%),净利率5-6%;18年随多品类、多渠道、多市场推广战略持续深入,90分有望夯实大众出行市场地位,营收预计增长80%-100%,净利率有望提升至6%-7%,显现细分行业龙头潜质。

硕米:组织裂变专注儿童出行市场打造稚行品牌,有望复制润米90分快速增长路径或超市场预期。产品定位儿童出行相关,如儿童箱包、鞋服、手推车、口水巾、汗巾、太阳帽、轻羽绒等。预计2018年将有大量产品上线,受益儿童消费市场快速增长,有望成功复制成为第二个润米。

泛出行品牌悠启 U‘REVO:组织结构裂变,源于新零售渠道扩张。悠启面向新中产群体提供都市泛出行用品,将以深度买手模式做产品,以新零售方式为导向,提供出行数码周边、出行个人护理、出行食品等系列产品。未来将随新零售快速扩张而增长,产品预计2018年上市。

2)B2B业务:精益生产原有客户结构持续优化,18年国内新客户开发有望超市场预期。

重点开发国内新客户,新增名创优品、网易严选、淘宝心选、海澜优选等客户,与名创优品成立合资公司绑定利益超市场预期;原有客户订单结构得到进一步优化,精益生产提高效率增强盈利能力,预计未来三年B2B收入CAGR 20%+。

3)产业并购业务:新增板块,主要围绕五个方向,2018年预计上下游产业链并购与投资自有生态链产品公司是重点方向。

公司上市后利用资本实力预围绕优质出行战略进行产业并购,形成生产供应链端优势;并学习小米生态链先进模式,在自我生态行业中寻找优秀的团队和个人,然后用类似小米生态链的方式对这些公司赋能,打造开润自己的生态链。主要方向有:上下游产业链并购、投资自有生态链产品公司、与传统行业结合的高科技公司、多品牌、多品类并购和新零售渠道并购。

盈利预测:预计17-19年EPS为1.1/1.52/2.19元,未来三年CAGR 近50%,目标价75.5元,对应2018年约50倍PE。

摘自2017年12月19日的公司深度报告《开润股份(300577)——稀缺消费升级标的,B2C、B2B双快速增长有望超预期》。

2

南极电商:“低端”商业革命催生电商平台上的“精品生活电商”平台

南极电商前身为南极人,成立于1998年,总部位于上海,是一家专注品牌授权、且拥有一站式电商生态服务、供应链管理等业务的上市公司。2015年通过重大资产重组,借壳新民科技上市,公司主营业务为向千万家小微电商及供应商提供品牌授权服务、电商生态综合服务、柔性供应链园区服务,并经营货品销售业务。目前,公司旗下品牌体系拥有南极人,卡帝乐鳄鱼,精典泰迪,奥特曼,PONY(COLLECTION/TIMES),等多个品牌。

公司的业务分为品牌授权&电商服务业务、个人网红/网红品牌业务、柔性供应链园区业务,货品销售业务。其中品牌授权业务贡献公司主要的收入来源,是业务核心。

品牌授权业务:公司对符合授权资质的供应商、经销商授予公司旗下某一个或多个品牌、特定产品类目的生产、经营权。公司对授权供应商、经销商进行资信评级、授信管理、最低限价管理等。

电商服务业务:公司为授权供应商、经销商提供质量管控、设计研发、爆款推送、经销资源推介、电商渠道资源推介、协助开店、辅导吸引流量及提升转化率等服务。

个人/网红品牌业务:公司根据不同个人的特点及风格规划对应品牌的经营品类及运作模式,灵活采用自营、合作运营、委托运营等方式拓展实体产品经营、广告等业务,充分挖掘内容建设、社交营销、粉丝经济的空间,创立高品质内涵的时尚品牌。

柔性供应链园区业务:公司根据产业聚集地分布情况,因地制宜地集中产业资源和自身的供应商、经销商资源,在当地开设供应链平台,为加入供应链平台体系的供应商、经销商提供仓储、物流、代销货品等服务,目前园区业务不断收缩。

货品销售业务: 公司发展进程中的历史遗留业务,即自采、自销南极人品牌部分类目的产品,通过售卖取得收入。公司发展战略是围绕品牌授权发展相关业务,货品销售业务将持续收缩。

“低端”商业革命是消费趋势之一,南极电商受益于低线城市人群的消费升级以及对高性价比产品的追求。

二三线城市乃至三四线城市开始成为消费升级的主力军,价格低、购买频次高、性价比高的产品在逐渐占领市场。

南极电商从品牌定位上定位于国民品牌;品类上涵盖高频、标准化产品,有利于规模效应及高周转;客户群上看以二线及以下的低线城市人群为主。公司显著受益于“低端”商业革命浪潮,且顺应消费趋势,有望成为A股最具代表性的高成长新零售公司。

电商平台缺少供应链资源,我们认为南极电商可在各大电商平台上充当“小米生态链”模式中小米的角色,对供应商赋能,不断推出高品质产品,在电商平台上打造出类似小米:“米家有品”的精品生活电商平台。

电商平台的优势在于渠道及流量,但是缺乏供应链资源,南极电商则具备多品类的供应链资源,南极电商可以通过整合优势供应链资源,在各大电商平台上提供更好的产品及服务。

对供应商赋能:预计南极电商2018年也会与小米投资生态链公司类似,存在与供应商共同持股形成深度绑定,拓展更多优质品类的可能性。

对供应商投资:预计南极电商2018年也会与小米投资生态链公司类似,存在参股部分优势供应商,或者以供应商入股公司子公司的形式,绑定与供应商的利益,拓展更多优质品类的可能性。

推出新品牌:小米在生态链业务逐渐壮大之际,推出了“有品”品牌,预计2018年南极电商会在各大电商平台上推出类似品牌,本文中我们称之为“南极严选”。

南极电商由于可以给供应商赋能,更容易拓展新品类,突破品牌界限。

品类外延是南极电商未来增长的主要来源之一。截至2017年前三季度,成熟品类中内衣GMV仍有66%增长,家纺83%增长,成熟品类通过细分品类保持高增长;同时生活小电器、居家日用分别同增321%、290%。南极电商能找到供应商合作,是因为独特的赋能机制;南极人品牌能承受这么多品类,是因为能找到好的供应链资源,生产并经销好产品。

南极电商由于具备电商平台不具有的供应链资源,对于电商平台仍然具有“利用”价值,因此,我们认为电商平台未来仍会支持南极电商。

无论是线上还是线下品牌,能给电商平台带来增量GMV的品牌就是好品牌。南极电商可以给电商平台提供好产品(比小企业在电商平台上卖货,产品及服务都更好),对于电商平台来说,无论从GMV扣点及广告业务收入来看,还是给顾客提供好产品上看,南极电商仍然具备“利用”价值。

南极电商的增长主要来源于扩品类以及扩品牌,而这些品类往往缺乏成熟线下品牌,南极电商的专业化运作,更有利于电商平台把相关品类规模做大。

盈利预测:预计2017-2019净利润为5.17/8.69/12.51亿,对应EPS为0.32/0.53/0.76元,给予公司2018年35倍估值,目标价18.6元。

摘自2018年2月1日的公司深度报告《南极电商(002127)——“低端”商业革命催生电商平台上的“精品生活电商”平台》。

3

水星家纺:中端家纺龙头:渠道为王,看好电商带来业绩增长空间

家纺行业前期低迷的原因是什么?2012年-2015年家纺开始进入低迷,原因从需求端来看:经济下行使国内外需求动力不足,导致终端渠道承压;供给端来看,前期市场过热使企业快速扩张,导致行业内产能过剩,库存较多;同时电商渠道的出现冲击了传统线下渠道的销售,并抢占了市场中小品牌的市场份额,使行业景气度不高。

此轮复苏的原因是什么?复苏能否持续?终端从2016年开始逐步复苏,2016年规模以上企业主营业务收入增速从2015年的0.5%提升到3.2%;净利润增速则从2015年的3.8%提升至5.5%,2017年1-10月,规模以上家纺企业主营业务收入同比增长7.93%,回调明显。

究其原因,我们认为此轮复苏不同于前期的地产后周期逻辑,主要原因系:需求端来看,大环境经济回暖使终端需求开始回调,同时消费升级使消费者对家纺品牌认知提升,促三四线城市消费需求提高;供给端来看,企业渠道开始进行下沉,线上电商持续发力,驱动业绩增长;产品品类的扩张如羽绒被、乳胶枕等新兴产品需求占比提高,并从一线城市开始扩散;另外原材料价格上涨、运营成本提升使小品牌退出市场,龙头受益。配合大行业回暖和消费升级带来需求提高;同时17年企业通过扩张渠道,净开店数量明显增多,未来将持续贡献业绩;另外目前我国家纺市场整体水平较低,空间仍存,我们认为次轮复苏可以持续。

水星家纺是具有渠道优势家纺龙头企业,电商业务成为新的业绩驱动力。水星家纺成立于2000年,是一家集研发、设计、生产、销售于一体,专注于家用纺织品行业的专业化、多品牌企业,致力于打造高性价比产品。公司作为中档家纺行业的龙头企业,2016年市占率为16%,排名第三位。从公司的业绩表现来看,近年营收实现稳健增长,14-16年CAGR为5.52%;净利润实现高速增长,三年CAGR达到30.95%,主要系电商业务的快速增长所致。

公司的竞争优势主要表现在线下渠道规模优势和线上电商高增速:

1)线下渠道具备规模优势:由于公司产品定位中端,价格相较于罗莱和富安娜略低,拥有较高的性价比,在二三线城市更具有竞争力,所以在渠道布局上,公司选择“农村包围城市”的布局策略,从低线城市起家,逐步向一线城市布局。

先以加盟模式为主,向二三线城市深化布局,有效形成网格状渠道规模(由于二三线线城市市场较为复杂,经销商加盟模式将更具优势);随后通过直营模式布局一、二线城市,进行重点状布局,形成了较为突出的渠道卡位优势。

从渠道数量上来看,公司目前共有线下门店2632家,在同行业中处于领先位置。罗莱生活目前共有线下门店家2442家,富安娜拥有约1800家,梦洁股份拥有门店近3000家,相比之下公司拥有一定的渠道规模优势。

同时,富安娜和罗莱生活均是以一、二线城市为率先布局市场,近年开始逐步进行渠道下沉,向三四线城市布局。而公司则通过加盟商模式在二三城市迅速抢占市场,率先建立品牌形象,形成了较强的规模优势和先发优势,同时配合公司床上用纺织品主业的继续深化,优势地位逐渐巩固,基于此我们认为公司在渠道上的优势地位较为突出。

2)线上电商占比高,增速快,成为新的业绩驱动力:水星2017年上半年的电商业务占比达到41%,收入增速达到85%,在同行业可比上市公司中均处于领先位置;同时线上业务的需求来自于日常更换,相比线下婚庆为主的需求结构,线上的引流效果更强,所以未来电商业务仍是公司业绩的稳健增长的重要驱动力。

首先,与公司同行业的上市公司相比,公司的电商渠道占比最高。2016年公司电商收入占比达到32.75%,17年上半年,电商收入占比达到41.53%,处于同行业领先位置,16年罗莱生活、富安娜和梦洁股份的电商收入占比分别为23.79%、25.96%、13.83%。

其次,公司线上营收增速逐年提高,表现抢眼,已经成为公司业绩增长的重要驱动因素。2014—2016年,公司线上营收的复合增长率为33.62%;2017年H1,公司通过网络渠道销售实现营收4.08亿元,同比增长84.9%。

同时,公司在电商渠道方面布局较早,具有一定的先发优势,定位中端的产品特性也使公司在电商渠道的布局更加顺利,从而占领了部分小品牌的市场份额。具体来看,公司的线上业务主要由自有电商子公司“水星电商”负责。早在2008年,水星便成立了电子商务部,并一举成为家纺领域最早进驻天猫的品牌商之一,具备了一定的先发优势;同时,公司水星品牌产品先后进驻当当、京东、一号店、唯品会等主要网络销售平台,实现各大网络销售渠道的全覆盖。

2009年水星电商主要由公司前实际控制人李裕杰的长子李来斌负责,该公司拥有从产品研发、采购、销售到售后等一套完整独立的运营体系。并且注重提升高端人才配置和供应链体系效率,近年业绩表现抢眼,成为公司整体业绩增长的重要驱动力。

盈利预测:预计2017-19年的EPS为0.91/1.16/1.44,对应PE为26/20/16倍。考虑到A股家纺上市公司和次新股的平均估值,我们给予公司18年24倍PE,对应3—6个月目标价为27.84元。

摘自2018年1月7日的公司深度报告《水星家纺(603365)——中端家纺龙头:渠道为王,看好电商带来业绩增长空间》。

风险提示

国家政策落实不及预期。国家政策是低线城市消费者消费扩张的重要保障之一,倘若未来国家减少用于补助的资金或是放慢增长速度,那么很可能会影响到低线城市消费者的可支配收入,从而对他们的消费支出产生影响。

低线城市消费升级进展缓慢。消费观改变往往需要较长的时间,而且影响进程的因素众多,若注重性价比的理性消费观念传播较慢,将影响整体低线城市消费升级的进度。

一线品牌渠道下沉进展缓慢。三四线城市布局需要时间,一线品牌渠道下沉需要经过选址、测算等多个复杂过程,如果进展不及预期,那即便低线消费者消费能力不断上升,也难以将消费能力完全发挥出来。

加载中...