新浪财经

豆包金服待还金额逾1.7亿 还想靠以物抵债再诈一笔?

国际金融报

关注

独家 | 待还金额逾1.7亿元,豆包金服还想靠“以物抵债”再诈一笔?

“以物抵债”,这成为不少陷入兑付危机的网贷平台给出的清退方案,豆包金服就是其中一家。然而,这一方式可能成为又一套路,将投资者越套越深。

“又被豆包金服骗了!”近日,投资人胡先生对《国际金融报》记者苦笑称。

这是一个什么套路?

胡先生告诉记者,豆包金服通过青桔云债宝,用松芝电视、老福爷钻石项链、淮源酒等“三无商品”置换债权,且定价离谱。

以男士精品手链为例,无认可厂家品牌的3D硬金手链定价7285元,无法鉴定真伪。

而且有意思的是,用户在参与兑换时还需要首先付出一笔占总兑换价值1%的运费,如果兑换商品的总价值超过原有的债权价值,还需要向平台补齐超出部分。

这有没有很像网络电信诈骗的套路?!

“豆包金服方面此前对用户表示,只要先付出运费,和豆包金服签订债权转让协议,他们会在一天后安排发货,不过参与了债权兑换商品的用户至今无人收到所谓的兑换商品。”胡先生说,自己在10月26日已经付款,但至今未收到货,也没有收到任何客服发来的物流信息。

待还金额逾1.7亿元

根据胡先生所言,目前距离北京东城经侦立案至今已50天,警方已冻结相关对公账户(具体冻结金额警方未披露),豆包金服平台实际控制人高水成、李红也已经被进行网上通缉,对豆包金服的高管人员进行传控和笔录,但本案尚未全国协查,也尚未抓获嫌疑人。

对于投资人来说,这一切来得太快。

今年6月,豆包金服还曾大张旗鼓表示将携手河北银行,重磅上线银行资金存管系统,再筑“硬核级”安全防火墙。

《国际金融报》致电河北银行方面,客服表示,当时确实豆包金服和该行有签订存管合作协议,但由于豆包金服始终未能满足银行的存管上线要求,所以始终未能接通河北银行的资金存管系统。

而就在宣布资金存管合作的一个多月后,豆包金服出现了逾期。

根据豆包金服公告,8月 29 日起,该平台发生借款人有逾期还款情况,截止到8月31日为止,由于借款方出现资金周转问题导致借款人无法按时归还本金及利息,致使投资人聚集平台公司,致使平台无法开展工作,并宣布金豆包平台进入配合投资人追讨借款程序。

根据豆包金服平台逾期标的计算,豆包金服目前待还总金额17175万元,涉及人数达1万人。

逾期项目包括:北京本色王晓乐借款6785万元;李林和赵一博借款3660万元,海南绿途张贝贝借款3500万,海南小马安明忠借款3180万元,任某某借款60万元,定向标40万元(借款人暂不知)。

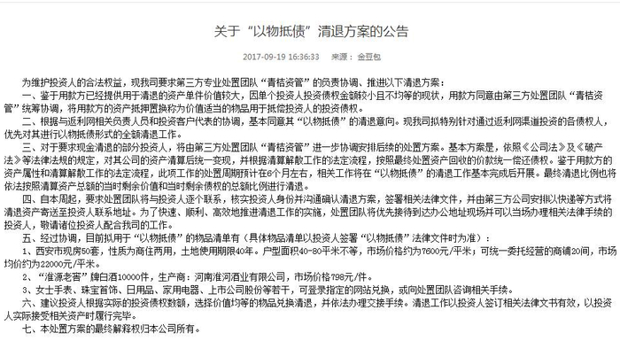
针对目前逾期的几个项目,9月19日, 豆包金服运营公司北京亿信宝网络信息咨询有限公司(下称“亿信宝”)便发布了一则 “以物抵债”清退方案的公告。

目前种种迹象显示,豆包金服已处于“非正常运营状态”。

《国际金融报》记者拨打豆包金服官网上显示的客服电话已经无法接通;记者在注册用户成功后,也没有标的可以进行投资。

而根据上述公告,豆包金服现已授权委托第三方资产处置团队“青桔资管”代表其处理所参与投资期间项目的清退工作,内容包括但不限于:接听登记核对投资人信息,协调提前解除借款协议,制定清退方案等相关工作内容。

于是就有了文章开头胡先生苦笑的这一幕。

就此,《国际金融报》记者致电了青桔资管方面,客服表示,现在青桔资管方面只提出了以商城实物低债权的方式,而且目前投资者碰到的所有的问题他们只负责简单备注,他们对相关问题均不了解情况,无法答复,具体会有业务团队联系投资者。但是截至记者发稿,尚未收到业务团队的回复。

涉嫌利用皮包公司自融

这家从2016年开始运营的平台为什么突然说跑就跑?这可能源于一桩“自融门”事件。

早前,关于豆包金服涉嫌自融的消息被一家自媒体爆出,文章中援引了一些公开信息中指向性比较明确的关键信息。而根据胡先生提供给《国际金融报》记者的独家消息,“为股东的皮包公司自融”这一罪状被坐实。

在此前豆包金服发布的多个标的中,借款方大多是北京本色新能源汽车服务有限公司及与其相关联的各个公司,如云南绿野新能源汽车服务有限公司、上海小马快车运输服务有限公司、海南小马快车运输有限公司等。

根据天眼查,这三家公司的股东中均出现了北京本色新能源汽车服务有限公司的身影,该公司由北京亚泰锋清雨投资管理有限公司100%控股。而北京亚泰锋清雨投资管理有限公司的大股东是一位名叫苑毅的人。

苑毅又是怎么和豆包金服的股东扯上关系的?

根据其他平台新闻稿提供的资料,苑毅的另一重身份是大唐金控集团副总裁。有意思的是,“大唐系”大唐汇金控股有限公司正是豆包金服二股东(占股30%)。

而且,苑毅和豆包金服实控人高水成的关系还颇为紧密。据天眼查信息,苑毅还担任了高水成之女高梦瑶参股的上海维西信息科技有限公司的监事。

另外,通过内部人员提供的信息也可以看到,豆包金服为自家的“皮包公司”自融已是公开的秘密。

海南绿途新能源乘用车租赁有限公司曾在豆包金服的官网上发布过借款信息。但讽刺的是,该公司的银行对公账户都是由亿信宝申请的,在费用报销单上还能看到该公司财务李红和董事长高水成的签名。

另据去过实地考察的投资者叙述,曾在豆包金服发布借款标的的云南绿野新能源汽车服务有限公司、海南小马快车运输有限公司、上海小马快车运输服务有限公司都是查无此地的皮包公司。

天眼查信息显示,云南绿野新能源汽车服务有限公司的注册地址——云南省昆明市官渡区吴井路209号新华商厦(新摩尔商务中心)B幢1—401号。

有投资人描述称,“到了该地址,发现这个地址并不存在,问了大楼保安,说该楼没有4楼。后来问了知情人士,说该公司在501,对面也是他们的。我到了五楼,发现该楼层有501和504两个房间,501房门紧锁,而对面504房间——一两百平米的办公室仅有三个人办公。”

另据去海南小马快车运输有限公司注册地址考察的投资人反馈,该地址的物业管理人员表示没有听过这家公司,现在该铺面是格力空调的销售网点。

考察上海小马快车运输服务有限公司的投资者也并未找到该公司注册地址中说的上海市金山工业区亭卫公路6558号4幢3048室。附近工作人员均表示,未听说过该公司。

老手套路深

只有老手才玩得出这么深的套路。

“根据我们调查发现,这不是高水成第一次诈骗了。以他为首的诈骗团伙去年在河南已经干过一票‘车德利案’,并且已经被警方立案侦查通缉。”胡先生告诉记者。

《国际金融报》记者查询天眼查上关于亿信宝的工商信息发现,今年5月,该公司经理高虎成退出;郑小霞依旧担任监事职位。

高虎成担任法人的河南省温县车德利汽车服务有限公司因民间借贷纠纷而12次成为被告,股东郑小霞则七次被温县人民法院列入失信人行列。而根据其中一封吴丽丽起诉高虎成的一审法院起诉请求中可以看出,高虎成和高水成系兄弟关系。

时间倒回至两年前,高虎成、高水成和郑小霞主演的这一场“卷钱”戏码闹得沸沸扬扬。

根据相关新闻报道,2015年7月30日上午10点,车德利集团董事长携车德利各地加盟商代表、客户代表齐聚郑州绿地JW万豪国际,召开大唐金融控股集团车德利投资并购签约仪式暨计时租车项目启动新闻发布会。

仅2个月后,搜狐就刊登了一则关于郑州车德利非法集资高达2亿元的报道。

而所谓的“并购”在其工商信息中也并未发生。

2017年1月20日,根据郑州市金融办的官方回复:相关部门反映该公司实际控制人高水成已处于失联状态,金水区车德利公司工作组已联系您,告知您该公司有关问题的进展情况,并建议您以涉嫌诈骗向当地公安机关报案,并由辖区公安机关对有关情况进行调查。

至此,“车德利”的诈骗案已被定性。而这次豆包金服事件似乎又只是“历史重演”而已。

记者 克己

加载中...