维生素D3一日暴涨90%创7年新高 这些股票抓住了(名单)
e公司
原标题:一日暴涨90%,维生素D3价格创7年新高!这些股票的机会抓住了......
证券时报 赵黎昀
环保重拳下,维生素行业迎来产能收缩后的价格上调。近期价格表现最抢眼的,应数维生素D3。
环保重拳下维生素市场报价已乱
“现在维生素D3的市场价格很混乱,低端的180元/公斤,高端的可以卖到600元/公斤,市场比较接受的价格多在450元/公斤左右,但都可以谈价钱。”
对于近期维生素D3的市场情况,卓创行业分析师齐玮只用了一个“乱”字形容。
“因为环保政策打压,现在很多工厂停止出货、停止报价,市场囤货心态明显,还有贸易商瞅准机会在其中倒卖,所以价格高地不均。”她说。
据中国饲料行业信息网信息显示,6月23日,维生素D3报价400-450元/公斤,较前一日的210-280元/公斤暴涨90%。而从今年5月起,这样的大幅拉升便一直持续。
证券时报·e公司记者从行业人士处获悉,维生素D3此前多年一直处于价格低谷,每公斤报价持续低于100元。但在今年5月冲破100元/公斤的关键位后,价格便一发不可收拾。
“维生素这种深加工产品生产过程中都会产生刺鼻气味,同时也会排放废水,对空气、水产生污染,所以今年以来出台的多项环保政策,都会波及维生素行业,致使供应端产能缩减。” 齐玮介绍。
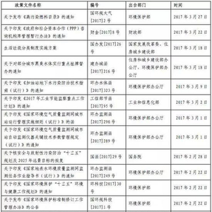
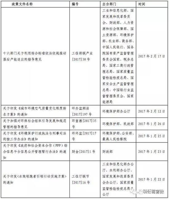
2017年被称作环保爆发年。全国工商联环境商会统计,截至2017年4月1日,国家发改、财政、住建、环保、工信等部门出台的相关环境政策多达30条。
行业集中度高概念股齐飙涨
产品价格飞速上调的过程中,维生素D3行业龙头个股股价也开始上涨。
截至6月27日下午收盘,金达威牢牢封死涨停板,报15.07元/股。这一价格较5月24日的11.58元/股已上涨超过30%。
同样截至27日下午收盘,花园生物报涨5.05%至38.71元/股,较5月23日的25.9元/股也已上涨近50%。
金达威是辅酶Q10全球最大生产厂家,占全球市场50%份额。在维生素领域地位突出,是全球仅有的六家维生素A厂商之一,同时维生素D3产销量居全球第五位。而花园生物在NF级胆固醇和维生素D3的市占率均超过50%,同样拥有较强的行业话语权。
光大证券研报称,本周维生素D3 国内报价创七年来新高。维生素D3 属于小品种,产能集中度高,前期价格处于历史低位,企业具有较强提价意愿,环保压力厂家供应偏紧,后期价格或将维持历史高位,且有继续涨价可能,建议重点关注花园生物。
国金证券也在最新研报中指出,本轮维生素D3行业有望迎来一轮新的景气度提升周期,价格有望创历史新高。需求端边际改善、供给端产能出清的趋势下,关键中间体胆固醇的供给瓶颈显现,加剧行业供给紧张的态势。根据近期的草根调研了解到,目前国内VD3的市场最新报价已达到450元/公斤,接近历史最高水平,且已经有下游客户成交接单。海外报价水涨船高,欧洲报价已达到40欧元/公斤,美洲报价超过50美元/公斤。因此认为后续价格有望延续上涨。
在个股选择上,国金证券建议重点关注全球维生素D3龙头企业花园生物,公司拥有5000吨VD3产能,并配套250吨NF级胆固醇产能,同时计划募集资金建设环保杀鼠剂、核心预混料等项目,丰富自身下游产业链。公司充分受益于维生素D3的价格上涨,产品单价每上涨100元/公斤,EPS增厚1.9元,具有极高的业绩弹性。同时建议关注仙琚制药,其控股子公司台州海盛拥有2000吨VD3产能,同时配套胆固醇生产,也将受益于本轮景气周期上行。
维生素ABCDE有何功效哪里还有机会?
疯狂涨价的维生素D3到底有什么作用?维生素D3学名胆钙化醇,是维生素D的一种。胆钙化醇属于肾脏分泌的一种激素,同时维生素D是一种脂溶性维生素,也被看作是一种作用于钙、磷代谢的激素前体。它与阳光有密切关系,所以又叫“阳光维生素”。
在日常生活中,维生素D3被广泛应用于饲料中,更是预防儿童佝偻病的营养必需品。维生素D3生理功能包括提高机体对钙、磷的吸收,使血浆钙和血浆磷的水平达到饱和程度。促进生长和骨骼钙化,促进牙齿健全。通过肠壁增加磷的吸收,并通过肾小管增加磷的再吸收。维持血液中柠檬酸盐的正常水平。防止氨基酸通过肾脏损失。
据中华医学会骨质疏松和骨矿盐疾病分会研究显示,补钙要同时补充维生素D将更加有益于钙质的吸收。而在国内仅14%的人群维生素D水平属于正常,特别是肥胖人群逐年递增,进一步加剧了我国维生素D缺乏现象的严重程度。
除维生素D外,维生素A、B、C、E也广泛应用于生产生活。
维生素A是构成视觉细胞中感受弱光的视紫红质的组成成分。人体过量摄入维生素A将出现皮肤干燥、脱屑和脱发等症状。
维生素B族有十二种以上,被世界一致公认的人体必需维生素有九种,全是水溶性维生素,在体内滞留的时间只有数小时,必须每天补充。B族是所有人体组织必不可少的营养素,是食物释放能量的关键。
维生素C为抗体及胶原形成,维持免疫功能,羟化与羟色胺,保持血管的完整,促进非血红素铁吸收等所必需。同时维生素C还具备有抗氧化,抗自由基,抑制酪氨酸酶的形成,从而达到美白,淡斑的功效。
维生素E能促进生殖,保护T淋巴细胞、保护红细胞、抗自由基氧化、抑制血小板聚集从而降低心肌梗死和脑梗塞的危险性。还对烧伤、冻伤、毛细血管出血、更年期综合症、美容等方面有很好的疗效。
“国家大力推进环保监管的背景下,近期内维生素行业的产能都将控制到较低位,价格有望继续上扬。” 齐玮称,维生素D3的历史最高价位也就在460元/公斤左右,如今买到600元/公斤的高价产品恐难继续上调价格,但低端产品的价格还有上升空间。此外,今年3月份前后维生素E也有过一波大涨行情,目前报价相对稳定。维生素A价格今年一直处于平稳上涨阶段。
据统计,目前A股的维生素概念股还包括浙江医药、广济药业、新和成、兄弟科技等。
浙江医药是国内维生素E产量最大企业,为全球第二大生产商。其天然维生素E产量为国内最大,全球第三大生产商;β-胡萝卜素和斑蝥黄素是全国最大、全球第三大供应商。
广济药业也是维生素龙头,具有较强的资本实力和产品价格引导能力,其生产的VB2、V6等产品价格持续上涨。
新和成主营维生素,同时积极发展香精香料、蛋氨酸、以PPS 为代表的新材料、原料药等高技术业务,形成四大业务板块协同发展。在维生素领域,公司是全球前三的维生素生产企业。香精香料、PPS、原料药等业务近年来快速发展。蛋氨酸投产在即,进口替代空间巨大。
兄弟科技非公开发行募集资金新建了1.3 万吨维生素B3,同时配套2 万吨3-氰基吡啶。3-氰基吡啶是维生素B3 的关键原料,实现核心原材料的自主生产,有利于增强公司的综合竞争力。