新浪财经

两只老牌妖股强势归来:游资大举出击 超跌股的春天来了?

e公司

关注

原标题:这两只老牌妖股强势归来,游资大举出击,超跌股的春天来了?

证券时报 刘凡

股民们,还记得大盘追过的几只妖股吗?这两天,它们又纷纷涨停了。

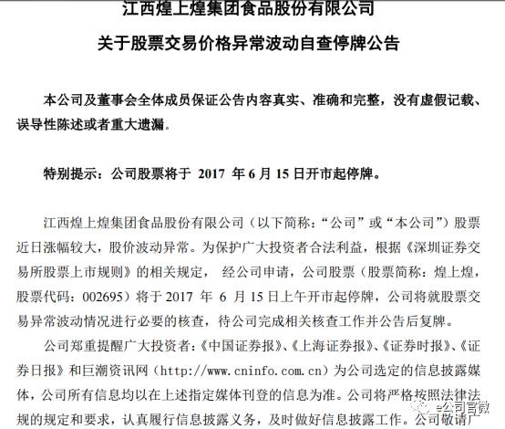
近期特力A、煌上煌等再度受到资金的热捧,大有卷土重来之势。其中,特力A5天4涨停,煌上煌则三连板。龙虎榜结果显示,一线游资、敢死队的奋力搏杀对拉升这些个股的股价起到了重要作用。不过,6月14日下午,特力A、煌上煌先后发布了停牌核查公告。

特力A、煌上煌连续涨停 游资频繁资金“一日游”

6月14日,老牌妖股特力A(000025)在开盘一小时内再度涨停并封板,这是最近5个交易日收获的第四个涨停。与6月1日的收盘价相比,特力A6月份的股价已从32.61元上涨至50.55元,涨幅达到55%。

与之相同的还有煌上煌(002695)。截至14日收盘,煌上煌已是连续九天上涨,以6月2日最低价14元计算,累计涨幅已逾60%。

此外6月14日收盘,泸天化、中毅达、三江购物、金路集团等涨停,梅雁吉祥、海欣食品等股纷纷跟风上涨。 

从龙虎榜上看,特力A和煌上煌均呈现出一线游资、敢死队搏杀的痕迹。特力A6月8日、9日、12日和14日均现身龙虎榜,中信证券淄博分公司、国泰君安证券上海虹桥路证券营业部、华泰证券南京户部街证券营业部、光大证券深圳金田路营业部等等游资敢死队在特力A的买卖席位当中。

本轮对特力A的炒作中,“一日游”痕迹明显。如6月9日特力A龙虎榜披露,卖家前2席为东兴证券上海肇嘉浜路证券营业部、中信证券淄博分公司,卖出金额分别为1700万元和1292万元。而它们其实是在前一天的主力买家,分别占买一和买二席位,买入金额为1609万元和1249万元。

特力A 6月14日的龙虎榜中,买一席位为华福证券泉州丰泽街,买入金额4593万元,买二席位是招商证券深圳蛇口工业七路营业部,买入金额为1611万元。而在6月12日,招商证券深圳蛇口工业七路营业部为卖家的主力。

连续3天涨停的煌上煌呈现出同样的游资“一日游”炒作痕迹。据披露的龙虎榜显示,6月12日,买一席位为中泰证券上海建国中路证券营业部,金额3002万。平安证券深圳蛇口招商路招商大厦证券营业部、华泰证券厦门厦禾路证券营业部、中泰证券慈溪天九街证券营业部和华福证券泉州田安路证券营业部分别买入1101万元、1076万元、941万元和813万元。

第二天,中泰证券上海建国中路证券营业部又成为卖出主力。另外4家主力买家中,除了平安证券深圳蛇口招商路招商大厦证券营业部,有3家营业部在第二天有所抛售。

对煌上煌前一天买,第二天就卖的还有国联证券杭州中山北路营业部。6月14日,卖一席位——国联证券杭州中山北路营业部的卖出金额为1310.53万元,而就在前一天,它出现在煌上煌的买二席位上,买入金额为1232.78万元。

妖股反弹为自保还是反弹前的试探?

特力A、煌上煌都是老牌的妖股,近期资金又将其热捧拉高,这释放了什么信号?

诚朴(深圳)资产管理有限公司董事长马北雁认为,今日反弹凌厉的,主要是中小创股票,这些股票前期跌幅很深,属于超跌股,一旦反弹,动力也最强;同时,这些股票前期进驻了大量资金,反弹时这些被套资金也会展开“自救”行为。深圳翼虎投资总经理余定恒也认为,当A股展开反弹时,反弹的第一阶段,超跌的中小市值股反弹动力最强,其次是绩优蓝筹股。

也有市场人士认为,妖股归来一方面可以理解为是在里面的资金的自救,另一方面也可以理解为是政策的试探。通过对特力A、煌上煌等妖股的拉升来看看政策会否有所松动。如果特力A不再被问询或者被特停,则意味着政策监管松动了,炒作还可以持续。

而就在今晚,特力A、煌上煌先后发布了停牌核查的公告,验证效果已然明了——政策的监管并未放松。

马北雁认为,展望后市,超跌的中小创股票分化会越来越明显,估值和成长性相匹配的中小市值股票中长期仍将延续上涨的趋势,但成长性不足的中小市值股票则面临调整风险。

加载中...