新浪财经

带薪年假境况调查:劳动者不敢休 企业变相挤占

新浪综合

关注

不少劳动者为了钱袋子不敢休假 有企业推强制规定变相挤占年假

带薪年休假真实境况调查

来源:法制日报——法制网

调查动机

最近几年,国家一直在推动落实带薪年休假制度,保障劳动者合法权益。尤其在每年“五一”国际劳动节前后,关于带薪年休假的讨论总会掀起一个热潮。然而,在现实生活中,对不少劳动者而言,带薪年休假仍只是一个很美好的愿景。在带薪年休假这件事上,劳动者是怎么看的,用人单位又是如何操作的?《法制日报》记者进行了深入调查。

□法制网记者 赵丽□ 法制网实习生 刘雪妍

“带薪年休假,对我来说就是儿子识字挂图上那个金黄的大饼——看着挺好,但吃不到。”在北京市某民营企业从事企业推广工作的赵先生一脸苦笑。

这样的苦笑,在记者走访中比比皆是。

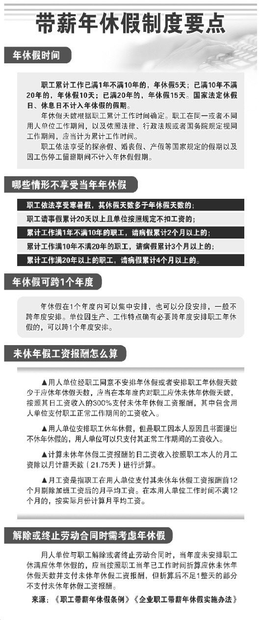
与之相对应的是,近日,北京市高级人民法院与北京市劳动人事争议仲裁委员会召开新闻发布会,联合发布《关于审理劳动争议案件法律适用问题的解答》,其中规定,对劳动者应休未休的年休假天数,单位应当按照该职工日工资收入的300%支付年休假工资报酬。

对于这样的规定,看似有“老生常谈”之意。2007年12月7日国务院第198次常务会议通过《职工带薪年休假条例》,从2008年1月1日起施行,其中就对带薪年休假作了具体规定,并明确了用人单位的责任。

然而,带薪年休假引出的问题仍然不少。除了用人单位的原因以外,职场人的心态、理念也有待改善。

为什么不敢休年假

在北京市某三级医院担任科主任的赵医生看来,他的带薪年休假只能是“纸上福利”,因为他的下属如果休假,手术量就要由他这个科主任顶着。即使如此,科里大部分人的状态也是“大部分人不敢休,会被调班的同事恨死,因为休假意味着其他同事要连轴转”。

比如说科里的护士梅子,为了能休年假陪女儿,只能选择“连续上24小时班”。

还有就是领导都不休年假,下属敢休吗?

梅子曾经在一家由某系统职工医院转型而来的二级医院供职。2015年,国务院《关于建立和谐劳动关系的意见》下发后,担任护士长的梅子接到了护士们关于年假的种种问询。院领导给出的回复则是:“小小的职工医院,不可能在推动国家标准上起到实际作用,‘起哄架秧子’的事,咱不干。”事实上,医院领导层也确实起到了“带头作用”,院领导本人全年无休一心扑在工作上。

与该医院领导类似,一位股份制公司的高管在过去3年中从未休假,乃至他的妻子临产,他都在外地出差。他本人表示,自己一心工作,实在无心休假。

“近些年人力成本不断上升,用人单位尤其是中小企业希望通过减少员工带薪休假时间来降低成本,因而不愿主动落实带薪休假。”上述全年无休的高管这样袒露心声。

“我老公不是高管,只是个金融小兵,但仍旧全年无休。孩子出生时,他都不在我身边。对于他来说,能正点下班就已经很满足了。我老公不休年假的理由是‘要是对待遇不满离职,分分钟有人取代你’。”北京市民赵晶对记者说。

在北京一座写字楼做保洁工作的小莫,更是有假不敢休。“我每天早晨10点上班,晚上9点下班,除去吃饭休息时间,一天工作将近10小时,没有周末和假期。月工资3800元加全勤奖300元,月薪一共4100元。如果我休假,一天就要扣100元左右,休息一周,七八百元就没了,负担太重。”小莫很平静地告诉记者,她常年无休,也不希望休假,因为休假就意味着扣钱。对于一双儿女正在老家上中学的她来说,这无疑是不明智的选择。她坚持每月都能拿到300元的全勤奖。

强制休年假套路多

在年休假安排方面,单位和职工双方貌似处于平等协商地位,但事实并非如此。在实践中,职工休年假的决定权还是掌握在单位手中,职工没有休假主动权。

在采访中,记者听到了这些吐槽:

“之前公司的休假有带薪年假、带薪事假、带薪病假,事假和病假。请假只要有正当理由一般都会批准,但请什么假不会强制要求你。年假可以一天一天休也可以一起休。换了老总之后,公司突然强制要求,只要是请假,无论事假还是病假必须拿年假抵消。因为所有员工都是工作10年之内的,每年只有5天年假。年假抵扣完后才能请带薪事假、带薪病假,员工不能提出异议,否则不批假。”

“公司同时规定不可以将未用完的年假顺延至第二年,也规定欠班一年没还完的第二年接着还,规定员工年假的一部分必须用于公司安排。”

“春节放假期间,公司会统一安排把一年的5天年休假中的4天在春节法定假期用掉,4天年假必须在春节时用,而且新入职未满一年的没有年假也要休,强行按事假扣钱。”

在走访中,记者了解到各式各样强制休年假的案例。比如,有的企业会对年休假进行统一安排——春节时多放5天,8月放5天,剩下天数再行请假;有的限制次数,如“连续休假不得超过×天”等。至于学校教师,因为有寒暑假的关系,更不可能另行自主安排休假。还有的公司要求休假员工保持手机24小时开机,以便工作遇到问题时能够得到及时处理。

一些企业搞“过期清零”

除了一些用人单位强制休年假的套路,还有些单位规定年假必须当年休完,否则过期清零。

每年从12月中旬起,某国企负责人于文每天都要给至少一名员工批年休假,最多的时候,一天有五六名员工来请年休假。“咋这么密集?”于文问。员工的答案则很简单——“再不休,我今年的年假就要清零了”。

“每年年底是我最着急的时候,就怕年假被清零。”在北京一家公关公司工作的方茹,工作强度大,晚上和周末加班是常态,可以说是身心俱疲,唯一的盼头就是能休几天年假放松放松,但往往都要“顺延”到年底。

去年夏天,方茹本想去海边度假,可那时有不少同事扎堆请假,为了不影响公司正常运转,领导规定,员工休假要提前申请,大家错开时间,不能同时请假。

然而,暑期过后,工作任务加重,方茹负责的两个项目让她焦头烂额地忙了3个月。眼看已到年尾,方茹赶紧向部门主任请年假。可领导答复,年底任务非常重,好几个客户的活动都急着在年底前做完,就不要在这时候休假了。

最后的结果是,方茹的年假泡汤了。根据方茹所在单位的规定,“当年带薪年休假没有休完的,将在年底或次年年初清零”。也就是说,在规定时间前,员工没有休完的年假视为自动放弃,单位不会给钱。

“这样的规定不合理也不合法。用人单位不能随意将员工的未休年休假清零,如果劳动者当年度尚有年假未休,可以与单位协商在次年补休或者支付工资报酬。”曾审理过多起带薪休假案件的北京市朝阳区人民法院的汪洋法官分析说。

“《职工带薪年休假条例》《企业职工带薪年休假实施办法》规定,用人单位因生产、工作特点确有必要跨年度安排职工年休假的,可以跨1个年度安排,法律并未明确规定补休必须在同一年度进行,用人单位不能以跨年为借口将补休清零。”北京律师徐佳向记者介绍说,从她接触的案例而言,主要是由于职工及其所在的单位对国家相关法律法规没有弄明白,一些用人单位为了降低成本,故意“揣着明白装糊涂”。

年休假不能清零,是不是可以无限累积?汪洋表示,年休假也是有时效的。在实践中,劳动者可以主张申请仲裁前两年的年假,两年期间法院是支持的。至于两年之外的未休年假,除非劳动者能够举证而且单位没有以时效为由抗辩,否则法院不会支持。也就是说,员工积攒的两年以外的年假,如果单位拒绝补休或者给钱,你也没办法。