新浪财经

安邦人寿银保产品切换 传统险组合延续万能险理财功能

每日经济新闻

关注
  

每经记者 涂颖浩 袁园 每经实习编辑 倪瑞

2016年在万能险市场上遥遥领先的安邦人寿,截至2017年前2月,其保户投资款新增交费仅有14.6亿元,较去年同期大幅缩水97%。不过,这并不妨碍安邦人寿总保费的增长势头。受益于产品结构转型,安邦人寿前2月实现原保费收入为1631亿元,同比大增11.2倍。

数据逆转的背后,安邦人寿到底是如何做到的?《每日经济新闻》记者走访北京、上海两大安邦人寿的保费收入重地,发现一款“安邦长寿稳赢保险计划”的传统险组合功劳不小。

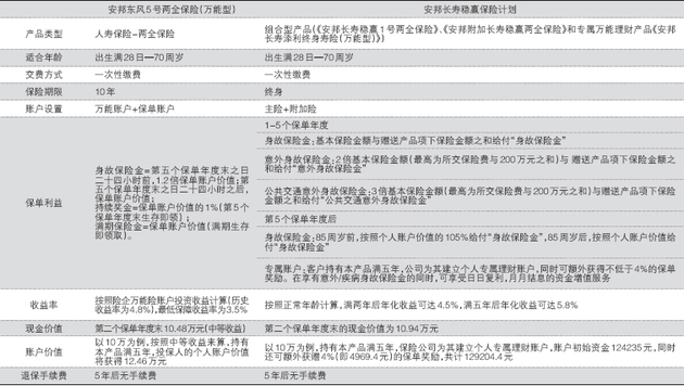
《每日经济新闻》记者选取安邦人寿2016年的一款银保热销产品——安邦东风5号两全保险(万能型),与上述“安邦长寿稳赢保险计划”作对比,在保费计入发生重大变化的背后,力求探究“安邦长寿稳赢保险计划”是何以替代银保万能险的。

多项特征与万能险类似

安邦长寿稳赢保险计划是一款传统险加万能险的组合险,主险为安邦长寿稳赢1号,附加险为安邦附加长寿稳赢两全保险,两种均为两全保险。此外,该产品组合还包括专属万能理财产品安邦长寿添利终身寿险(万能型)。而安邦东风5号两全保险(万能型)是一款万能险产品,所以采取的是万能账户+保单账户。

记者对比发现,安邦长寿稳赢保险计划与安邦东风5号两全保险(万能型)有很多相似之处。除了承保年龄均为出生满28日~70周岁之外,《每日经济新闻》记者注意到,安邦长寿稳赢保险计划延续了万能险趸交的方式和高收益的产品特征。

虽然两款产品的属性截然不同,但实际的收益率都相对具有吸引力。安邦东风5号两全保险(万能型)的产品收益率主要是跟险企万能险账户投资收益挂钩,历史收益率为4.8%,最低保障收益率为3.5%。而安邦长寿稳赢保险计划(银行网站)标示的收益率为“满两年后客户年化收益可达到4.7%,满五年后客户年化收益可达5.8%(含保单奖励)”。

两款产品如果同时持有满五年,它们的账户价值差别有多大呢?同样以趸交10万保费为例,按照中等收益来算,安邦东风5号两全保险(万能型)的个人账户价值为12.46万元;而安邦长寿稳赢保险计划持有满五年,将获得保险公司为其建立的个人专属理财账户,账户初始资金12.42万元,同时还可额外获赠4%(即4969.4元)的保单奖励,共计12.92万元。

《每日经济新闻》记者近期以客户身份走访银行网点注意到,银行客户经理给记者计算的安邦长寿稳赢保险计划的实际收益(包含退保等费用)为2年期为4.3%、5年期为5%。此外,该产品也被客户经理作为固定收益类产品推荐。

客户经理鲜少提及保障功能

不过,记者在走访时发现,相对于安邦长寿稳赢保险计划的理财功能,其保障功能鲜少被银行客户经理提及。

《每日经济新闻》记者查阅银保渠道的宣传资料,安邦长寿稳赢保险计划保险时间为终身,以10万保额为例,五年内身故保险金为12.42万元。第五个保单年度后,85周岁前,按照个人账户价值的105%给付“身故保险金”,85周岁后按照个人账户价值的100%给付“身故保险金”。从保障功能而言,安邦东风5号两全保险(万能型)的保险时间为10年,第五个保单年度末前,身故保险金为1.2倍保单账户价值;第五个保单年度末后,满期保险金为100%保单账户价值(满期生存即领取)。以此来看,两者在风险保障部分的差别不大。

不过,安邦长寿稳赢保险计划在1~5年的保障责任中,还增加了意外身故保险金和公共交通意外身故保险金。其中,意外身故保险金为2倍基本保额,不超过200万元;公共交通意外身故保险金为3倍基本保额,不超过200万元。

一位保险中介的产品专家告诉《每日经济新闻》记者,两类均属于意外险范畴,若单独购买,价格并不高。财产险公司销售的意外险品种相对来说会更便宜。以网络上销售的百万保额综合交通意外险为例,1年期保费从数十元到几百元不等。

是否属中短存续期范畴难判断

值得注意的是,既然安邦长寿稳赢保险计划在账户价值设计上具有高收益、短期限的特点,若被算作是中短存续期产品(根据监管规定,中短存续期产品季度规模保费收入超过总保费的50%,将被采取相应的限制措施),作为银保畅销产品或存在销售超限的可能。

根据保监会的定义,中短存续期产品是指“前4个保单年度中任一保单年度末保单现金价值(账户价值)与累计生存保险金之和超过累计所缴保费,且预期该产品60%以上的保单存续时间不满5年的人身保险产品。”与原有的高现价产品相比,中短存续期产品的实际存续时间由不满3年扩大至不满5年。

某险企内部人士在与《每日经济新闻》记者交流时表示:“安邦长寿稳赢保险计划是高现价产品,而是否属于中短存续期的范畴并不好判断。预期该产品60%以上的保单存续时间不满5年,这属于精算的假设。”

某寿险公司精算部门人士告诉《每日经济新闻》记者:“以前业内在精算假设上可能有一定水分,但现在保监会已经非常重视产品精算假设的准确性,要求定期回顾,有重大偏差的总精算师要承担直接责任。”这意味着,精算假设的真实性大大提高。

不过,令记者感到疑虑的是,一款被银行客户经理推荐,宣称2年退保收益率达到4.3%的产品,最终实际退保时间是否将达到5年或5年以上?

某保险业分析师对《每日经济新闻》记者表示:“算不算短期产品,也不能光看宣传,还要看实际的退保率。”他分析有一种情形是:一些投保人买了保险之后忘了该保单,一直持有十年或更长时间。

此外,也有银行客户经理指出,如果客户不着急用钱,5年退保的收益率也可以接受。以产品演示为例,“安邦长寿稳赢保险计划”设置专属账户:客户持有本产品满五年(10万保额),公司为其建立个人专属理财账户,账户初始资金12.42万元,同时还可获得4%(即4969.4元)的保单奖励,共计12.92万元,依此计算出的收益率约为5.3%。

责任编辑:杜琰 SF007

加载中...