新浪财经

长江证券:混改机遇与问题并存 重点推荐广日股份等公司

新浪综合

关注

原标题:【长江策略联合18大行业】(壹)混改的行业经验,思考及投资方向

来自微信公众号:长江策略

报告要点

策略

我们认为,2017年国改重点看混改,行业混改预期是否强烈,取决于内外生动力共同驱动:外生动力主要来源于政策,电力、铁路、民航等在中央经济工作会议上得到重点强调的关键性行业将在今年取得实质性进展。内生动力则源于行业内国企自身寻求股权多元化,以提高经营效率和盈利能力的意愿。根据行业比较,机械、电气设备、有色、建筑、零售等行业拥有较强的内生混改动力。

行业

机械:混改由点及面推进,关注地方国企中的大集团小公司。

交运:从资源优势走向效率提升,关注航空和铁路混改。

电新:电网站上混改风口,配网投资主体多元化是主要突破点。

电力:国改潜力大,混改难度高,可期待国有发电资产加深证券化。

有色:国企改革纵向推进,资源整合蓄势待发。

建材:央企整合进入深水区将重塑行业格局,地方混改加速提升企业经营效率。

零售:商贸行业分化加速,混改正在进行时。

建筑:混改落地年,重点关注试点央企及上海国企。

环保:国企改革进行时,关注大集团小公司投资机会。

地产:国企资源整合为主流,上海为地产混改重地。

钢铁:国改重地但有难度,关注自上而下与自下而上双向改革路径。

煤炭:行业集中度提升,混改难度较大。

纺服:地方国企改革进程加速,主推混改背景下具备重组转型预期的个股。

旅游:旅游国企占比大,混改集中发生在酒店和餐饮子版块。

食品饮料:食品饮料国企多潜力大,潜力最大在白酒。

非银:非银金融竞争市场化,人员和机制为推动力。

出版:国企占比大但是准入门槛高、盈利能力低,混改推进缓慢。

电子:混改重点关注CEC和CETC。

引言

本篇报告,是《“历史的镜子”系列报告之三——鉴往知来:混合所有制改革的经验》总纲报告的子系列。

《历史的镜子系列报告之三》更多是综述性的、偏历史观的角度去描绘上一轮混合所有制改革的得与失,以及对未来混改结构性方向、混改模式以及民营资本参与混改中或有的难题进行逻辑梳理与总结。

本篇报告正如题目所示,更偏向于从行业的中观视角去描述混改的行业经验、思考及投资方向。结合《历史的镜子系列报告之三》,我们尽可能给投资者呈现出一幅较为完整的混合所有制改革图景,并尝试逻辑推演去预期未来的行业改革方向,最后再将分析结论转化到投资组合上。

国企改革的三大主线:资产证券化、兼并重组和混合所有制改革中,目前兼并重组和资产证券化基本得到了顺利推进,2016年以来,央企和地方国企改革均逐渐步入“深水区”,此前推进进度不如人意的混合所有制改革有望得到有力推行。

我们认为,2017年国改重点看混改,行业混改预期是否强烈,取决于外生动力和内生动力的共同驱动作用。外生动力主要来源于政策,我们预期,电力、铁路、民航等在2016年12月闭幕的中央经济工作会议上得到重点强调的关键性行业将在2017年取得混改的实质性进展。内生动力则来源于行业内国企自身寻求股权多元化,以提高经营效率和盈利能力的意愿。我们认为符合下列四点的行业混改的内生动力较强:

1、国资占比较高或适中,同时国企的国资持股比重较高,地位不易动摇

2、民企盈利能力和经营情况显著优于国企

3、行业竞争性较强,最好处于行业集中度逐步提升的整合期

4、盈利水平与企业管理水平的关联程度较高。

根据行业数据的对比分析,机械、电气设备、有色、建筑、商贸零售等行业拥有较强的内生混改动力。

混改具体路径方面,2015年《国务院关于国有企业发展混合所有制经济的意见》指出,对适宜继续推进混合所有制改革的国有企业,要充分发挥市场机制作用,坚持因地施策、因业施策、因企施策,做到“一企一策”。而在实际操作层面,混改手段也具有高度灵活性,常见手段包括引入战略投资者、国有资本与非国有资本共同设立产业基金、员工持股计划(股权激励),其他手段,如债转股、PPP、集团整体上市等。

机械

(一)行业国改方向的思考

1、行业属性与国企概况:兼具周期性和经营可控性,混改的机遇与问题并存

从国有企业的现实分布特点看,以中央企业为主体,我国国有资本主要分布在国民经济的若干基础性、关键性领域,如基础公共服务领域(电信、民航等)、基础工业制造领域(矿产资源、机械制造等)、或兼而有之(能源领域的石化生产和油品销售等)。其中,机械制造领域的特点是既受经济短、中、长周期的影响,又具备一定的经营可控性,在精细管理和严格成本控制下利润水平相对稳定。

就效率而言,在同业的竞争对手中,民企一般情况下比国企具有更强的盈利能力。从工程机械来看,三一重工、中联重科在过去几年行业下行阶段,凭借民营机制灵活、效率高的优势,在毛利率、净利率、ROE上均一定程度上领先于身为国企的徐工机械和柳工。但同时,我们也注意到,当2015年以来行业处于底部盘整期时,国企和民企之间的效率差距显著缩小。

2、行业国改方向分析

推进混合所有制改革是深化国企改革的重要突破口。国企混改,从微观层面上是将引入不同所有制性质的股东,在所有权与经营权分离的现代企业制度下,使企业在股东会、董事会和经理层等各个方面引入更为完善的激励与约束机制,形成良性的委托与代理关系,通过国有资本与非国有资本的共存共融,使企业能够摆脱资本瓶颈的制约、体制机制的束缚,从而在市场竞争中谋求竞争优势,最终为各类社会资本获取理想的增值回报。

产业特点决定了对于机械制造企业的混改来说,一方面由于经营决策不善或运作效率低下所带来的改善治理水平、提升盈利能力的空间较大,另一方面则除了在引入多元股东时存在公允定价和公平准入等问题外(在市场处于低谷时这两个问题可能并不突出),更大的问题在于混改完成后企业运行期间的利益分配机制和僵局解决机制问题。因此,混改在操作上需要一套相对成熟、为全社会所接受的制度安排进行支撑,而资本市场能够为此提供一套相对最优的制度选择。

3、行业国改路径分析

从本轮国企改革来看,过去三年主要侧重于资产整合、各类激励等方向,目前则进入混改的股权结构调整阶段。根据机械行业属性,我们认为机械类混合所有制改革将主要受益于资产证券化和建立现代企业制度。

1.资产证券化是要通过上市公司平台实现集团公司资产重组,将优质业务或产业链相关性业务放到上市公司平台上去发展,可以实现资源的优化配置。机械制造领域集团公司旗下的个别资产上市是普遍现象。随着过去几年长周期调整,集团内部上市与非上市资产优劣已悄然发生变化,在更成熟的资本市场机制下改制重组是大势所趋。

2.建立现代企业制度是面向所有国有企业,进行一系列企业治理层面的改革,如管理层考核方式及指标的改革、薪酬体制改革、管理层及员工激励机制改革,引入外部战略投资者参与企业经营决策等等。而推进混改本质上就是要解决国企公司治理问题,建立一个真正市场化的经营机制。在公司治理改善预期下,价值有望重估。

(二)典型混改案例分析

1、国机集团:积极践行混改,三年实现二重扭亏

在以往的混合所有制改革中,机械行业虽然出现过中联重科这样的混改样本企业,但整体表现并不突出。而自2013年开启的改革浪潮中,行业在外部环境变化之下更为积极参与混改。

国机集团是多元化、国际化的综合性装备工业集团,主营业务包括机械装备研发与制造、工程承包、贸易与服务三大主业, 涉及机械、电力、冶金、农林、交通、建筑、汽车、船舶、轻工、电子、能源、环保、航空航天等国民经济重要产业领域,市场遍布全球170多个国家和地区。

自2013年深入开展混合所有制改革以来,国机集团及所属企业以多种形式尝试推进混合所有制改革。

1.广州机械院以产权关系为纽带,与民营企业合资合作,进入工业机器人本体制造领域,为转型升级打下了良好基础;

2.中国一拖与全球最大的传动部件生产制造商德国ZF集团合资合作,引进高端车桥产品的先进技术和生产工艺,助推拖拉机整机产品技术升级;

3.苏美达集团将骨干员工持股制度作为公司的长效激励机制,以产权纽带把员工、经营者和企业联系在一起,形成长期、统一的利益共同体和事业共同体,推动业务持续健康发展;

4.中工国际实施“限制性股票激励计划”,有效激发员工的工作热情,努力实现“效益长、工资长,效益降、工资降”。

其中最为典型的例子莫过于中国二重的重组改革:

2011年以来,中国二重连续出现巨额亏损,濒临不能持续经营的严重困境。2013年7月17日,经国务院批准,国务院国资委批复,国机集团与中国二重实施联合重组。自此,国机集团就将振兴中国二重作为第一要务,通过内外并举、综合施策等多种途径推进中国二重扭亏脱困工作。

1.内部主要从加快“止血”、增强“造血”两方面入手,通过人员分流、机制体制改革、强化管理等措施,控制“出血”点,通过业务转型、市场开拓、提高边际效益等措施,恢复“造血”机能。

2.外部主要从债务重组、协同增效、资产盘活三个方面着力,解决债务风险、降低资产负债、推进业务协同,支撑中国二重减负增效。

2015年集团深化企业改革:二重重整计划获得债权人和出资人会议高票通过并顺利获得法院批准,债务重组取得重大实质性成果;通过股东大会决议方式实现二重重装主动退市,化解了退市稳定风险;有序进行资产盘活,加快中国二重扭亏脱困步伐;强化内部管理和长线产品研发,推动中国二重与中国中车、神华集团等企业合作,加强传统领域产品升级改造。经过努力,2015年中国二重扭亏脱困工作就实现了历史性重大突破,实现营业收入49.8亿元,同比增长9.5%,同比减亏83.1亿元。2016年预计盈利 4.8亿元,同比增利25.1亿元。

(三)重点推荐公司

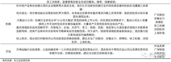
针对资产证券化和建立现代企业制度两大混改主线,我们认为当前在机械行业内寻找混改潜在标的应当遵循三条逻辑:

1.地方国企:地方推动国企改革的动机更为强烈,未来国企改革将在重点难点问题上实现突破,新的经验将从地方基层先涌现出来。从目前已召开的25个省市地方两会,国企混改无一例外地被列为2017年重点工作。

2.大集团小公司:机械行业存在众多“小公司大集团”类型的国有上市公司,而在混改加速推进下,集团公司注入或置换到上市平台时往往存在着估值差异,大量资产交易性投资机会由此产生。

3.重点领域的非自然垄断环节:尽管电力、石油、天然气、军工、铁路、民航、电信等七大混改重点领域大多数具有垄断特种,但其产业链中并非所有环节都具有自然垄断性质。对于油气、铁路等领域的装备制造国企,混改推行的力度和成效均值得期待。

综上所述,结合我们对板块内公司当前混改进展的梳理,建议关注广日股份、安徽合力、郑煤机、徐工机械、沈阳机床、上海机电。

广日股份:业绩稳健估值较低,在手先进充裕,管理层更换后改革预期强;安徽合力:行业龙头受益叉车持续高景气,管理层持股有望落地;郑煤机:煤企盈利好转提振煤机需求,收购亚新科拓展汽车零部件业务;徐工机械:起重机龙头充分受益行业回暖,费用控制加强助推业绩回升;沈阳机床:金属切削机床龙头,受益东北振兴政策推进,集团有望深化改革;上海机电:全年扣非业绩快速增长,精密减速器产能逐步释放,集团有望整体上市。

交运

(一)行业三大特质:国家垄断、公益性、建设长周期

交通运输业是国民经济发展的支柱产业, 目前上市公司中的国企占比高达73.9%,连接社会生产各个环节,有效发挥区域协同、产业协同效用。但从行业特征来说,交通运输行业也具有一定的特殊性:1)国家垄断,缺少多元化发展,管理粗放;2)具备公益性质的社会基础设施,定价受政府调控,管理层缺乏激励;3)投资金额大,建设周期长,投资回报周期长,融资渠道单一。因此,随着改革的深入,交运板块将逐步进入改革领域,尤其是央企以及在上海、广东等地的地方国企,具备优先试点的条件。

1.国家垄断,缺少多元化发展,管理粗放

交通运输是社会资源配置和宏观调控的重要工具,同时,还具备一定的政治和国防意义。因此,包括早期的公路、铁路、航道、机场、邮政设施在内的交通运输基础设施均是由国家或地方政府进行投资、建设、运营的。这就造成了我国的交通运输业的国家垄断属性,市场缺乏竞争性。长期的国家垄断,抑制了国企管理层创新意识,多以单一业务为主,缺乏多元化,管理粗放。

2.具备公益性质的社会基础设施,定价受政府调控,管理层缺乏激励

我国的交通运输行业作为服务社会经济、民生的基础设施产业,包括铁路、公路、航空、水运,邮政在内的细分行业,均具有一定公益性质。因此,公益属性的标签使得交通运输行业定价受政府调控,盈利受到一定限制。这就导致管理层缺乏激励、自主经营权有限等问题。

3.投资金额大,建设周期长,投资回报周期长,融资渠道单一

交通运输是重要的基建工程,具有投资金额大,建设周期长,投资回报周期长(甚至一直亏损)等特征。再叠加国家垄断属性,使得交通运输工程建设投资以国家、政府为主,社会资本民间资本难以进入。长期的建设投资使得国家负债高企,融资渠道单一问题越发凸显。

交通运输行业国资控股占比较高。在申万交通运输行业的92家企业中,国资委控股17家,地方政府或地方国资委控股51家,分别占企业总数的18.5%和55.4%,合计占比为73.9%。其中,公路、港口、机场、铁路国企占比均在90%以上。

(二)典型混改案例分析

1、国资和民资的双赢,粤高速

2016年7月,响应国务院国资委和广东省委省政府的国改意见,粤高速完成资产重组暨定增发行股份募集资金,落实混合所有制改革。此次重组,由粤高速分别以9.68亿、23.04亿和9.88亿的价格收购控股股东广工省交通集团拥有的25%佛开公司股权、100%广珠交通股权以及建设公司对广珠交通子公司广珠东的债权。收购采用“股权+现金”的方式,以4.94元/股的价格分别向建设公司和省高速发行0.33亿股和4.66亿股,同时向以4.94元/股的价格向复星亚联、西藏赢悦和广发证券合计定增3.34亿股,募集1.65亿用于现金支付。

本轮混改,以复星为代表的民营资本实现大比例参股。民间投资者对于公司话语权显著增强的

同时,国有资本的实际控股比例未升反降,实现了民资、国资的双赢。

(1)引入复星投资,强化股东利益

此次定增的对象包括亚东复星亚联,定增后持有公司9.68%的股份,为第三大股东。亚东复星实际上由复星投资控制,复星拥有60%的股权,南钢拥有40%的股权。

1.增强潜在的多元化能力。由于收费经营存在期限问题,高速上市公司都需要面临多元化的问题,是否多元化、怎么多元化。复星拥有丰富的产业投资经验和资源,其作为重要战略投资者进入,有利于粤高速未来探索多元化道路。

2.提升分红比例至70%。另一方面,民资进入有利于强化股东利益。复星进入后,即提议提高粤高速的分红比例至70%,此前粤高速的分红比例在40%-50%左右。分红比例提高后,增强的股东的当期利益。

(2)资产证券化,国资控股比例提升

国有资产证券化。公司此次定增完成了对佛开公司和广珠东公司的全资收购,佛开高速由上市公司全资持有,广珠东高速和虎门大桥进入上市公司体内。广东省交通集团旗下路产的证券化率得到提升。

国资控股比例提升。此前,粤高速虽然长期以来由国资委实际控制,广东省交通集团是公司的控股股东,但控股比例在资产重组前只有43.61%,处于相对控股地位。此次,民营资本大比例参股后,国有资本的直接和间接持股比例实际上未降反升。广东省交通集团通过新粤公司、省高速公司、建设公司以及投资公司旗下的开发公司,合计持股粤高速50.12%,进入绝对控股地位。

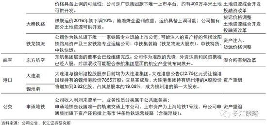
(三)重点推荐:广深铁路、大秦铁路、东方航空和外运发展

结合自上而下、自下而上的国改标的梳理思路,我们首先整理出交运各板块国企改革潜在标的。然后综合考虑改革预期程度、执行力度、估值三方面因素,给出了交运行业4个国改重点推荐标的:广深铁路、大秦铁路、东方航空和外运发展。

我们梳理出交运各板块国企改革潜在标的。

综合改革预期程度、改革执行力度、估值等三方面因素,重点推荐广深铁路、大秦铁路、东方航空和外运发展:

(1)外运发展:深耕国际货代,发力跨境物流,国改受益催化

外运发展是中外运长航集团旗下的物流上市公司,以国际航空货代、国内货运及物流以及快件3大业务为主业。随着2015年12月中国外运长航集团整体划入招商局集团,外运发展也成为了招商局集团旗下的全资上市公司。我们认为,两大集团在跨境物流产业链的资源很可能得到强强联合,形成综合跨境物流服务商。此后,招商局集团被选为作为开展国有资本投资公司试点的7家企业之一。我们预计公司亦将受益于国企改革预期的催化,推动公司完成战略升级。另外,我们测算公司目前的核心净资产重估价值在226亿左右,目前总市值仅150亿,低估51%。公司直接持股中外运-敦豪50%股份,是快递影子股,随着“三通一达”陆续上市,公司的估值水平也有待修复。

(2)广深铁路:铁路客运核心标的,运价改革直接受益

公司是铁路客运核心标的,其中长途车业务归属于普通旅客列车,2015年在总收入中占比约为25%。铁路普客运价自1995年以来20多年未上调,严重滞后于期间CPI涨幅。2016年12月1日《铁路普通旅客列车运输定价成本监审办法(试行)》征求意见稿的出台将为客运运价改革提供条件。我们预测,若普客运价上涨10%,公司归属净利润将提升20%以上。同时,随着中铁总公司受宏观经济影响经营压力增大,资产负债率攀升,铁路改革亦迫在眉睫。除了客运运价改革之外,我们认为,铁路改革还存在两个方向:盘活铁路用地资源,鼓励土地综合开发;多渠道筹集建设资金,推进铁路资产证券化。公司作为公司是广铁集团旗下唯一上市平台,且约有400万平米土地可供开发,将多方面受益于铁路改革。

(3)大秦铁路:量价拐点显现,安全边际充分

公司第一大股东太原铁路局,实际控制人为中国铁路总公司。作为中铁总旗下三大上市平台之一,公司亦将受益于铁路改革预期的持续催化。另外,从基本面来看,公司量价拐点显现:由于煤炭需求回暖、限产放松,公司核心资产大秦线运量增速维持较好水平(10月、11月和12月运量增速分别为12.5%、28.6%和16.7%),2017年运量大概率较2016年改善,预计增速超过10%;煤运运价2016年年初下调10%,公司管外运价2016年10月以来已经连续两次上调10%,管内运价随之上调可能性较高。目前公司PB为1.21,比历史最低水平1.0仅高出17.5%,估值处于历史低位,安全边际充分。

(4)东方航空:航空公司混改先锋,外资、民资先后入股

东方航空是东航集团旗下的核心子公司,东航集团直接或间接控股东方航空56.38%的股份。2015年,东方即开始了混改的相应行动。2015年9月,东航通过H股定向增发引入达美航空作为战略投资者。2016年6月底,东航通过A股定向增发引入战略投资者上海励程信息(即民资携程)。根据最新披露,达美和携程均持有公司约4.66亿股股份,持股比例分均为3.22%。业内领先的达美和携程,将分别对公司的航空主业和旅游消费相关形成协同作用。2016年9月,东航集团进入国家首批混改试点。12月初,东航集团、中航集团和南航集团已经完成了各自董事会的组建。未来,东航集团或加强布局航空产业链,上市公司可能配合集团战略进行相关工作。

电新

(一)行业混改方向的思考

1、电力混改历史:源于何处,去向何方

从19世纪末至今,世界电力行业体制历经低水平竞争、垄断、放松管制引入竞争三个阶段。

总体来看,电力行业大致经历了三个阶段,分别为低水平市场竞争阶段、垄断经营阶段、竞争阶段。从19世纪末到二战期间,电力市场较为分散,且市场竞争水平较低,因此电力系统以分布式为主,发输配售保持一体化,此阶段市场以自由竞争为主,后期部分政府开始干预或者实行管制;自二战后到20世纪80年代末,由于电力商品的特殊自然垄断属性和规模经济效应,政府开始干预电力行业,通过国有化发展垂直一体化的电力公司,电力行业逐步走向垄断经营,这一时期电力价格和市场准入处于严格管制状态,市场竞争程度较低;从20世纪80年代末至今,由于电力需求增速放缓,电力技术逐步完善等一系列因素,以英国为首率先实行了电力市场化改革,开始在发电侧引入竞争,后逐步开放输配售端。 

主体多元化和混合所有制是改革成功的关键。在电力行业的多个环节引入多元主体和社会化资本,通过市场主体的多元化提升电力企业外部竞争水平,而混合所有制则促进了企业内部效率的提升,内外兼修使得这一新型电力市场体制取得了重大成功,英国电力行业运行效率提升,用户电费水平显著下降,而后其他发达国家纷纷效仿。

2、我国电改:发电主体已多元,电网混改正当时

我国电力行业的改革发展历程,同样经历了三个阶段“垄断-主体多元化-混合所有制”,当前正处于混合所有制改革阶段:1)1998年以前的高度计划管制的政府垄断阶段,此阶段政企不分,主体单一,导致行业缺乏竞争和监管,资金来源单一,随着经济的发展全国缺电断电现象严重;2)1996至2015年的“主体多元化”市场改革阶段,这一阶段实现了政企分开、厂网分开、两网分离、主辅分离,电力行业出现多主体格局,初步解决了发电侧效率的问题,我国发电装机在这20年间快速提升。然而这一阶段输配售环节仍然高度垄断,拆分电网成多个主体无法打破其垄断性,国家电网和南方电网仍然保持其在经营区域内的垄断性,制约着电力工业效率的提升;3)为了解决上述问题,我国自2015年起开始新一轮市场化改革阶段,本轮改革直指配售环节主体多元化和混合所有制改革,核心在于打破电网公司在配售竞争性环节的特许经营权,在配售环节引入社会资本实现混合所有制,两大具体实施途径为全面放开竞争性售电环节,和引入混合所有制开展增量配电业务。

政府高度集中垄断阶段

在1998年以前,我国电力体制高度集中垄断,中央政府的电力工业部及其所属企业垂直垄断经营(发、输、配、售一体),政企合一。在这一阶段,电力工业部既是电力工业的主要生产经营者,又是电力政策和规划的制定者,也是行业管理和行政执法机构。在这一体制下,中央政府几乎是电力工业的唯一投资者,资金来源单一,且收入全部上缴国家。所有权单一导致行业缺乏竞争压力和融资渠道,政企不分使得行业监管缺失,这两大因素严重制约了电力工业的发展,随着经济的发展用电需求的提升,全国各地缺电断电局面日益严重。

“主体多元化”市场改革阶段

为了解决政企合一的体制性弊端,1996年国务院发布《国务院关于组建国家电力公司的通知》,开启了政企分开、厂网分开的改革阶段:

1.1997年,政企分开:1月正式成立国家电力公司,负责管理全国国有电力企业的国有资产和生产经营,不再具有政府管理职能;

2.1998年,政企分开:国家正式撤销电力工业部,将其行政管理职能划归国家经济贸易委员会;

3.2002年,厂网分开:国家对国家电力公司进行结构重组,分拆成2家电网公司(国家电网、南方电网)、5家发电公司(华能、大唐、华电、国电以及中电投)和4家辅业集团(中国电力工程顾问集团公司、中国水电工程顾问集团公司、中国水利水电建设集团公司、中国葛洲坝集团公司);

4.2003年,政监分开:全国国家电监会成立,开始履行电力监管职责;

5.2005年,电价改革:全国制定《上网电价管理暂行办法》、《输配电价管理暂行办法》、《销售电价管理暂行办法》;

6.2011年,主辅分离:两大电力辅业集团——中国电力建设集团和中国能源建设集团挂牌成立,从国家电网、南方电网中正式整体分离出来;

此轮改革解决了缺电的问题,我国发电装机在这20年间快速提升,2004年装机仅为4.4亿千瓦,而15年则已高达15亿千瓦,装机增长达约3.5倍,年化增长率约12%。

然而主体多元化无法解决电网的垄断问题,国家电网和南方电网仍然保持其在经营区域内的垄断性,制约着电力工业整体效率的提升。我国国家电网和南方电网的运营效率相比发达国偏低。根据国家审计署2015年第7号公告《国家电网公司2013年度财务收支审计结果》,2013年国家电网的净资产收益率仅为4.85%(2015上升为5.15%),而同期英国国家电网公司的净资产收益率却高达22.37%。

新电改阶段:售电全面放开,增量配电引入混合所有制

对于电网这种具有区域天然垄断性特征的企业,对于其竞争性的经营环节可全面放开市场准入,使其主体多元化,而对于具有区域垄断性的配电业务,可开展混合所有制提升其内部运营效率,2015年开始的新电改即旨在与此。2015年3月,国务院下发电改9号文《中共中央 国务院关于进一步深化电力体制改革的若干意见》,开启新一轮电改序幕,本轮电改的的核心思路分为五点:独立的输配电价、放开竞争性环节的电量计划与电价、交易中心独立、竞争性售电全面放开、增量配电业务引入混合所有制。其中最后两条“竞争性售电全面放开”、“增量配电业务引入混合所有制”为新电改的两大具体实施途径,两条途径均直指电网配售电环节的市场主体的多元化与其所有权的多元化。

3、行业混改路径分析

混改政策:以混合所有制开展增量配电业务为核心

2015年新电改伊始,电改最高指导文件9号文即确定鼓励以混合所有制方式发展配电业务,配电和混合所有制在政策文件中首次关联在一起。进入2016年末,随着9月发改委会议开展国有企业混合所有制改革工作专题会议,明确在电力领域开展混合所有制改革之后,混改在电力行业内迅速升温,国家发改委、国家能源局、国家电网、南方电网在多次会议及政策中反复提及,以混合所有制开展增量配电业务。两大电网公司亦于2017年开年的1号文件表示推进混合所有制发展配电,毫无疑问,电网企业与社会资本通过股权合作等方式成立混合所有制公司参与增量配电业务,是电网混改的核心主线。

混改途径:增量配电+资产证券化+员工持股

混改的途径主要有:改制重组、整体上市或核心资产上市、员工持股、引导基金的产权改革、引入战略投资者。由于输电环节关乎国家安全,整体改制重组或整体上市的可能性不大。根据当前电改政策以及两网公司表态,电网公司的最为明确的混改途径分为两条:1)通过电网资产作价与社会资本合资成立增量配网配售电公司,同时电网公司保持其控股地位,以确保用户供电安全和可靠保障;2)除以混合所有制开展增量配电业务外,不涉及国家安全类的核心资产证券化、员工持股亦是混改补充途径。国网2017年1号文提出,“加快产业、金融单位上市步伐,提高资产证券化率,探索科技型企业股权和分红激励”,南方电网2017年1号文提出,“扎实推进职工持股企业改革”。

(二)典型混改案例分析

1、典型混改案例:以增量配电和资产证券化为主

增量配网混改案例1:贵安新区配售电有限公司

贵安新区配售电有限公司于2016年6月24日取得公司营业执照、7月11日挂牌成立,是国网内首家混合所有制配售电公司,公司注册资本为15亿元,由贵州电网公司、贵安新区、以及5家社会资本(中电国际、泰豪科技、国投电力、贵州乌江水电开发有限责任公司、北京科锐)共同组建,参股占比分别为40%、30%、8%、7%、6%、4.5%、4.5%。公司负责贵安新区直管区470平方公里范围内110千伏及以下配电网进行统一规划、投资、建设和运营,并从事购售电业务,目前国内注册资金最多、供电范围最广的混合制配售电公司。

贵安新区配售电公司参组的五家社会资本企业均是国内电力行业发电侧、设备侧、信息侧的优秀企业,反映了本轮电力混合所有制改革的方向,即集合禀赋不同的社会资本优势,有效放大国有资本功能、提升国有资本管理效益,做好配售电服务的基础上,共同创新配售电公司的运营模式,创造新型电力增值服务。

增量配网混改案例2:深圳前海蛇口自贸区供电有限公司

据南方电网官网报道,作为南方电网改革发展中先行先试的区域,深圳供电局于2013年与前海管理局签订“深圳前海深港现代服务业合作区供电合作协议”,确定将前海列为引入国际先进电力企业管理模式的创新试点和战略合作示范区,开始了供电企业混合所有制改革的前瞻性探索,最终与四家企业达成合作协议,共同组建前海蛇口供电公司,成为全国率先引入社会资本投资增量配网、推进混合所有制改革的配电网项目。

2015年11月30日,深圳前海蛇口自贸区供电有限公司正式成立,由南方电网公司深圳供电局、招商局集团招商地产、中广核集团能之汇投资有限公司、文山电力股份有限公司、前海控股公司联合组建,注册资金1亿元人民币,主要负责前海蛇口自贸区总面积约28平方公里范围内配售电及从事综合能源供应等业务。

通过混合所有制改革,该公司可以整合电网公司丰富的电网运营和管理经验,上市公司先进的现代化、国际化公司治理结构,新能源公司分布式能源应用、节能技术服务等领域的专业实力,再加上前海控股公司的管委会优势,实现各方优势互补,构建完全市场化和国际化的法人治理结构,对现代供电企业管理发挥积极的示范作用。

资产证券化案例:涪陵电力

涪陵电力是一家从事输、配、售电业务一体化经营的电力上市公司,供电区域主要集中于重庆市涪陵区行政区域,以110KV输电线路为骨干网架,以35KV、10KV线路为配电网络,能够为供电辖区提供优质、可靠的供电服务。

2016年上半年,涪陵电力以3.74亿元现金向国网节能公司收购其配电网节能资产,成为国网公司的配电网节能业务平台。国网将配网节能业务注入上市平台,旨在利用资本市场的融资优势,加快配网节能业务的扩张。同时,国网公司承诺解决同业竞争问题,存在国网将其省级电网节能公司资产注入的预期,预计未来国网有可能将其打造成旗下唯一的上市节能平台。

(三)重点推荐公司

1、关注增量配网混改和电网资产证券化

综合上述政策及已有案例,我们认为电网混改主题中,应该重点关注以下两条主线:

一、电网体系外,已积极参与配网混改试点项目,具备先发优势,未来有望成为专业配售电一体化综合用电服务商的企业(主要是民企),如北京科锐、中恒电气。

1.北京科锐:1)公司传统中压设备主业增长强劲,2016年半年报披露新增订单同比增长57%;2)在配网混改领域布局领先,先后参股贵安新区配售电有限公司,控股安徽科锐能源服务有限公司(投资及运营安徽蚌埠经济开发区内配网);3)公司已与丰年资本签署战略合作协议,拟投资进入军用电源、军工电力控制系统等领域;4)预计公司16-17年净利润分别为0.65/0.88亿。

2.中恒电气:1)公司是市场中最早布局电改主线的龙头企业,搭建的用电服务云平台已接入用户近5000户,未来还将爆发式增长。公司凭借这一入口,可为企业提供代维、节能、储能等各类增值服务;2)公司子公司苏州中恒普瑞前期已与苏州工业园区合资设立子公司中鑫能源,未来将共同在园区内开展配售电一体化服务;3)公司在充电桩市场稳居第一梯队,将持续受益国内需求爆发;4)预计公司16-17年净利润分别为2.0/3.1亿。

二、电网公司旗下,安全边际较强,同时具备明确资产注入预期的国企标的,如国电南瑞、许继电气、涪陵电力。

1、国电南瑞:1)受益特高压相关二次以及节能环保层面的订单释放,公司近两年业绩预计将稳定增长;2)公司近期公告拟实施重大资产重组,预计将实现集团内同业竞争资产整体注入。根据我们测算,若带注入资产按12倍PE估值(2015年),考虑融资背景下,对应整体上市公司2017年摊薄后估值为15倍,具备安全边际。

2.许继电气:1)受益特高压直流交货,2017年业绩高增速有保障,同时配网业务模式创新为公司提供中期发展新支撑;2预计公司16-17年净利润分别为8.36/11.77亿,对应今年估值仅16倍,处在历史估值区间低位,安全边际明显。

3.涪陵电力(公用事业组联合覆盖):1)国网节能公司已成为公司间接控股股东。公司今年4月成功收购国网节能旗下配电网节能业务共计14个。今年7月及10月再次公告签订共5个项目,在手订单进入集中确认期。加上传统售电主业后,预计公司2016/2017归属净利润分别为1.67/2.56亿,对应今年估值27倍;2)国家电网旗下尚有多家地方性节能服务公司,按照国网的避免同业竞争承诺,未来或将整合并注入公司。此外,国网节能旗下尚有交通节能、建筑节能等一系列其他节能服务业务,未来同样有可能实现整体上市。

除以上两个方向外,我们也注意到少数电力设备相关国企目前盈利能力较弱,未来有望通过管理改善实现业绩显著修复,建议重点关注国电南自、保变电气。

电力

(一)资产证券化为主,集团资产注入为最佳路径:

1、电力行业,民企效率并不占优于国企

电力行业具有公用事业属性,属于基础性产业,对国民经济的发展起支柱性作用,因此行业内国有资本高度集中,形成了国家绝对控股的局面。在国家统计局披露的全电力行业资产中,国企资产自2000年起至今持续占据着90%左右的比例,私营企业及外企仅占10%左右。考虑到国企改革要求实现国有资本保值增值、提高国有经济竞争力、放大国有资本功能,而电力行业内国有资本高度集中,必将成为国企改革的关键领域。

一般意义上的民企“高效管理”对于电力行业的意义不及其他行业明显。电力行业上市公司中民营企业占比数量较少,截至目前,仅宝新能源和梅雁吉祥为民营企业,其余均为央企或地方国企。宝新能源与梅雁吉祥均位于广东省,宝新能源电力资产主要为火电(梅县荷树园电厂),梅雁吉祥电力资产主要为水电(梅丰、龙上等6座水电站)。考虑到宝新能源与梅雁吉祥的业务种类和所在地区,可比国企为广州发展、穗恒运A和韶能股份。

从毛利率对比可以看出,宝新能源电力业务毛利率较同在广州的火电国企(广州发展、穗恒运A)为高,而梅雁吉祥电力业务毛利率却较同处广州的水电国企(韶能股份)为低。但从数据层面来看,似乎可以得出火电民企运营效率要高于国企,而水电民企运营效率低于国企的结论。然而样本数量太少不具备代表性,而且电力企业毛利率受电价、煤价以及折旧成本等因素影响较大,一般情况下国企由于涉及到产业链上游煤炭业务,且几乎独占大型优质水电站的开发权,故国企整体毛利率应高于民企。

从管理费用率的层面来看,电力行业民企未表现出较国企更加优越的管理效率。由于电力行业为重型资产行业,自动化程度较高,管理费用占比较小,对主营业务的影响不大。

2、以资产证券化为主线,以解决同业竞争为诱因

(1)以资产证券化为主线

有别于其他行业的引入民营资本、股权激励等改革措施,电力行业国企改革以资产证券化为主线:一是因为资产证券化提高了资产的流动性,同时还能提升国有资产的质量和估值,监管方更加多元化、市场化,更利于实现资本的保值增值。二是员工持股、股权激励目前仍存在难以逾越的红线,如果操作不当很容易带来利益输送和黑箱操作,造成国有资产的流失。

我们简单测算了电力行业的资产证券化率(电力行业上市公司总资产占电力全行业资产总额的比值),该值在2000年仅有10.28%,到2015年底达到23.21%,年均增长率约为0.86个百分点,增长速度较为缓慢。尤其是进入“十二五”以后,虽然以五大发电集团为首的电力企业仍持续着资产证券化进程,但是由于电力企业自身的扩张加速,资产证券化率处于停滞不前的状态。

(2)以解决同业竞争为诱因

电力行业业务具有高度同质性,同业竞争问题阻碍了经营效率的提高,成为推进行业内国企改革的直接动力。2013年,国务院国资委、证监会联合发布《关于推动国有股东与所控股上市公司解决同业竞争规范关联交易的指导意见》,要求进一步规范上市公司国有控股股东和实际控制人行为,推动国有股东与所控股上市公司解决同业竞争问题。同业竞争主要发生在上市公司的业务同控股股东、实际控制人或控股股东控制的其他企业的业务相同或相似,可能构成竞争关系的情形下,这点在电力行业中表现的特别明显。以五大电力集团为例,每个集团下设若干上市公司,都以发电为主营业务,营收占比高达80%,上市公司之间业务同质性较高,同时上市资产和非上市资产之间也存在同业竞争,往往会造成无谓的效率损失,不利于集团整体经营效益的最大化。五大电力集团最早在旗下上市公司IPO时就公开做出了整合优质资产、避免同业竞争的承诺;在对上市公司进行股权分置改革后,五大集团再次重申要加快解决同业竞争问题。

3、改革最佳方式:集团资产注入

在资产证券化的三种方式中,集团资产注入是电力行业国企改革的最理想的实现途径。资产证券化可以通过整体上市、借壳上市和资产注入三种途径实现,相比而言,资产注入成功率更高。在IPO筹划周期较长、排队公司过多的情况下,集团整体上市存在不小的困难;借壳上市同样面临壳资源竞争激烈的困境。相比之下集团资产注入更易实现,成为短期内实现资产证券化的主要方式,一方面可以解决集团与上市公司之间的同业竞争问题,突出主业,另一方面有利于实现集团优质资源的整合,做大做强上市公司。

以五大电力集团为例,均以资产注入为主要改革方式,但同时对待注入资产的盈利性也有较高的要求,资产的注入要有利于增强上市公司的盈利能力、增厚经营业绩。除了解决同业竞争问题外,资产注入的另一个目的在于实现集团内部资源的有效整合,提升上市平台运作效率和竞争力,因此对待注入资产的盈利能力有较高的要求。五大电力集团资产规模庞大且质地差异较大,部分资产的盈利性尚没有达到注入条件,所以只可采用“分步注入”或“分区

域注入”的资产注入方案。

(二)国企尚有资产证券化空间

根据各大央企与地方国企在上市或股权分置改革时期的承诺,多数国企在“十一五”到“十二五”期间已经部分完成或完成了集团发电资产证券化进程,基本上均通过资产注入的方式实现。其中,五大发电集团均部分完成了早期的资产注入承诺,然而由于五大集团公司庞大的发电体系以及随后的发电资产扩张,尚有客观的资产证券化空间。 地方性国企中,多数已经基本完成了资产证券化,实现了发电业务整体上市。然而,随着各公司发电业务的持续扩张,未来仍具备资产注入的余地。

(三)重点推荐:当前时点下国革预期较强的公司

当前时点下,华电国际、华能国际、上海电力、长江电力、桂冠电力、涪陵电力、浙能电力和三峡水利为基本面较好且国企改革预期较强的公司。其中,华能国际、上海电力、桂冠电力已经着手进行下一阶段的资产注入;华电国际是众多电力企业中唯一明确承诺将进行一系列激励机制的发电企业;长江电力、涪陵电力新一轮资产注入虽尚未开始,然而凭借大股东的承诺和战略部署,未来进一步实现资产注入的可能性较大;浙能电力位于浙江,该省是新一轮国企改革首批试点“6+1”模式中唯一一个地方性试点,有望成为国企改革重点;三峡水利正引入三峡集团作为战略投资者,未来甚至有望超越水利部成为第一大股东,国企改革预期较强。

(未完待续)

加载中...