新浪财经

机器人投顾:对中国的价值在于打通财富管理价值链

新浪综合

关注

来源:邵子钦 非银观点

机器人投顾:对中国的价值在于打通财富管理价值链

投资要点:

机器人投顾是指根据用户个性化需求,提供产品选择、资产配置、交易执行、税收管理等服务的在线财富管理平台。其借助大数据和算法,赚取低成本β收益。目前美国已有近140家机器人投顾公司。2015年全美通过机器人投顾进行的财富管理规模达550-600亿美元。从供求两方面来看,机器人投顾进入爆发式增长阶段。

机器人投顾的核心竞争力:“技术+规模”实现低成本运营。一方面,机器人投顾通过具有自我学习能力的机器来替代人工,实现从0到1的创造,降低成本。另一方面,具有高品牌认知度、丰富的标准化产品、海量的用户的传统金融机构,通过从1到100的大规模复制,进一步将边际成本降至零。其中最受益的有两类公司:一是以Betterment为代表的优质早期初创公司;二是以先锋、嘉信和贝莱德为代表的技术跟进的传统公司。

美国机器人投顾健康发展的三个前提条件:①流量红利带来的低获客成本。移动互联网带来的流量红利与财富的代际转移相叠加,为机器人投顾提供充足的客群基础。②成熟的ETF市场可以满足机器人投顾多元产品需求。截至2016年5月底,美国ETF数量为1646只,管理资产达到2.204万亿美元。③规模庞大的养老金理财需求。美国个人养老金理财市场规模14.3万亿,占全球整体市场55%。预计未来10到30年全球还将有5-11万亿规模增量从社保转向私人养老金市场。除此之外,FINRA、SEC等机构的监管规则逐渐明确,行业透明度高,有利于加速技术普及和技术迭代,为行业发展保驾护航。

中国尚不具备美国模式的发展基础:①移动互联网流量红利逐步消失。2016年互联网金融创业公司的获客成本升至1000-3000元。②标准化产品严重不足,全球配置受限于资本管制,无法满足β策略要求。③过度依赖社保单一支柱,缺乏个人养老理财刚性需求。

机器人投顾在中国的价值在于:打通财富管理价值链。目前我国财富管理行业处在产品推销的初级阶段,主要体现的销售属性,收费在前端。这种商业模式不仅收入波动大,而且与客户利益冲突。理论上讲,机器人投顾有利于将其引导至稳定合理的财富管理后端收费模式。

金融垂直平台有望获得机器人投顾竞争优势。目前监管政策在牌照发放和数据使用方面不利于初创公司发展,初创公司尚处于模仿探索阶段。金融垂直平台有望建基于具有金融基因的互联网公司和具有互联网基因的金融公司。互联网公司破局关键在于:搭建完整的产品平台、实现较高的流量转化率。金融公司破局关键在于:坚定的战略转型、持续的技术投入、妥善处理客户分层和新旧业务协同。

建议关注积极拥抱变化的传统金融公司。①金融公司的品牌优势和客户资源不可替代。一方面,在客户心中已经打上了对金融机构信赖的烙印。另一方面,11.86万亿美元金融资产的绝大部分都存储或托管在金融公司。②金融垂直平台说到底是金融。互联网解决的是获客渠道和服务方式的问题,其提供的内容依然是金融服务,依然需要接受金融监管,需要遵循金融的规律来办事。③金融公司估值中尚未体现互联网元素。代表案例广发证券贝塔牛和平安一账通值得关注。

风险因素:机构研发投入和转型速度低于预期;政策趋严限制行业发展

机器人投顾:方兴未艾的财富管理工具

基于算法和大数据的数字化财富管理

机器人投顾(Robo-Advisor)又称智能投顾,是指根据用户风险偏好、财务状况、理财目标等个性化需求,基于算法提供产品选择、资产配置、交易执行、税收管理等服务的在线财富管理平台。该业务发轫于2005年全美证券交易商(NASD)第2210-6号解释文件生效之日。2008年金融危机后,以Wealthfront、Betterment、Personal Capital为代表的众多初创企业崭露头角。近两年以嘉信理财、先锋基金、贝莱德、富达投资为代表的大型金融机构开始推广应用该业务,使其步入快速发展阶段。2014年这一概念被引入中国,2015年成为资本追逐热点。尽管中美应用场景存在较大差异,但丝毫没有阻止其在中国的创新试验。

机器人投顾并未改变投顾传统价值链,而是将其以全流程自动化的形式实现。机器人投顾将传统投顾流程移至线上,通过大数据挖掘和量化算法替代人工,完成整个价值链中的核心功能模块,是一次资金端去中介化的技术升级。

借助大数据和算法,赚取低成本β收益。由于机器人投顾面向广大C端用户,要求配置策略具有两大功能:一是容量大;二是提供稳定的长期收益。目前主流平台均采用被动投资策略。由于ETF具有成本低、流动性高、资产规模大、对时间不敏感的特性,因此多数平台均利用各类ETF产品构建资产配置组合,有效分散风险,赚取长期系统性风险补偿。与传统投顾相比,对用户而言,机器人投顾具有低门槛、低成本、透明度高、避免投顾非理性和利益冲突的优点。

有望成为标准化的财富管理工具

机器人投顾填补传统财富管理行业未能覆盖的大众需求。一方面,传统财富管理行业受高昂的人工成本限制,只能覆盖高净值人群,无法满足大众理财需求。另一方面,在长期回报下降,大众普遍金融专业知识不足的背景下,大众理财需求日益强烈。机器人投顾低成本的高效服务恰好填补这一空白,首先受到习惯使用互联网技术的年轻客群的青睐。

机器人投顾正在分流高端理财客户,提升高端理财效率。机器人投顾吸引了习惯使用互联网技术,并对服务费率敏感的高端客群。Betterment CEO Jon Stein曾经提到:平台新增客群中高净值比例正在上升,最大资产规模达到1000万美元。这将对传统投顾产生两方面影响:一是,向客户提供更具差异化的服务以匹配其高费率;二是,以机器人投顾为辅助工具,提高效率,降低成本。

机器人投顾有望成为标准化的财富管理获客工具。传统大型财富管理机构已通过自主研发或收购兼并,实现平台搭建;中小型公司则通过与独立第三方公司合作,实现技术对接。根据Cerulli Research的预测,未来3年大部分财富管理机构将配备机器人投顾,机器人投顾有望成为标准化的财富管理获客工具。

从供求两方面来看,步入爆发式增长阶段

从需求端来看:存量和增量用户双向叠加,加速提升行业渗透率。根据AT Kearney的调查,48%的用户对机器人投顾感兴趣,69%的用户表示可能使用机器人投顾。机器人投顾对费率敏感型存量用户和资产额较小的增量用户均具有吸引力。存量和增量用户双向叠加,将加速提升行业渗透率。AT Kearney预测2020年美国机器人投顾渗透率将达到5.6%,财富管理规模达2.2万亿美元,与2015年550-600亿美元(第三方咨询机构Aite Group的测算数据)相比,将是爆发式增长。

从供给端来看:机器人投顾备受资本青睐,技术迭代和模式创新层出不穷。根据海外数据平台Tracxn统计,2008-2015年机器人投顾行业累计融资额超7.8亿美元,其中2014-2015年占比超过70%。目前仅美国已有近140家机器人投顾公司,其中81家创立于2014-2015年。

核心竞争力:“技术+规模”实现低成本运营

边际成本差是机器人投顾的收费基础

目前主流机器人投顾平台分为三种商业模式。1)第三方财富管理平台。2)基金管理公司平台。3)技术服务商。其中第一类和第二类都是B2C,而第三类则是B2B2C。第三方财富管理平台的收入来源是资产管理费。基金管理公司的收入来源包括:自身产品运营费和资产管理费。技术服务商的收入来源包括:向B端收取的技术服务费,以及向C端代收的与B端的收入分成。

边际成本差是机器人投顾的收费基础。尽管三种商业模式的收费方式和收入来源各有不同,但其收费基础都是技术进步和规模经济性带来的成本节约。这也是机器人投顾在成熟的财富管理市场能够占有一席之地,并迅速发展壮大的基础。

通过技术降成本,实现从0到1的创造

新兴产业的发展离不开两个前提条件:一是解决大问题;二是具有独特的解决方案,机器人投顾也不例外。一方面,金融科技初创企业抓住了财富管理高费率的核心痛点;另一方面,计算技术和数据处理能力的提升,为机器人投顾提供了技术基础。机器人投顾通过具有自我学习能力的机器来替代人工,降低后台运维成本,扩大客户服务范围,进而满足客户财富管理降费需求。传统投顾的管理费率在1%左右,还要加ETF产品运营费和其他费用,而机器人投顾管理费率可降至0.5%以下,ETF费率也低于传统业务。

通过规模降成本,实现从1到100的大规模复制

由于技术的溢出效应和规模的乘数效应,近两年传统财富管理机构在机器人投顾领域异军突起,正在成为行业发展的中坚力量。首先,传统财富管理机构具有高品牌认知度、丰富的标准化产品、海量的用户。在财富管理规模从1到100的复制过程中,规模乘数效应大幅摊薄了单位技术开发成本,将平台边际成本降至零,进而转化为降低用户收费标准。这是先锋PAS和嘉信SIP业务实现规模赶超的基础。

 

技术性突破与规模化应用相互迭代

长期来看,赚钱是投资的终极目的,用户最终比较的是综合账户的净收益。因此,机器人投顾在低成本解决合理避税和再平衡问题之后,将深入到投顾服务流程的各个环节寻找新的突破点。比如通过非结构化数据挖掘用户需求、多账户及目标聚合统筹、人机实时互动、机器自主学习和定价等。随着深度学习、卷积神经科学等技术越来越多地应用于机器人投顾领域,技术突破的可能性在提高。一旦实现技术性突破,财富管理机构就将通过大规模复制来降低成本。技术性突破与规模化应用将相互迭代,随着用户量和数据量的增大,机器学习效率也越来越高,逐步推动行业进入螺旋式上升的轨道。

 

金融科技龙头公司和及时跟进的传统公司最受益

规模经济性是金融行业商业模式的基本属性。优势资源必然向龙头企业集中。在机器人投顾领域,有两类公司最受益:一是,凭借技术先发优势迅速破局,并形成规模效应的初创公司。二是,积极技术跟进的传统财富管理公司。

初创公司的典型代表是Wealthfront和Betterment。最初它们针对科技从业人员定向开发产品,完成原始积累。然后凭借成本优势、差异化服务、客户转介绍扩大服务范围,逐步建立品牌认知。根据Betterment CEO Jon向CB Insights透露,现在每年30%-40%的新用户来自老用户的转介绍。目前Betterment资产管理规模为50亿美元。除2C业务外,Betterment Institutional和Betterment For Business还分别向中小投顾和小微企业401k计划开放平台。目前Betterment签约RIA已经超过300个。2016年8月24日,Betterment和Uber达成合作协议,为Uber美国境内司机提供退休投资计划,并计划于2017年将这项服务推广至全球。

传统公司的典型代表是先锋、嘉信和贝莱德。

先锋的低成本运营的基因,与机器人投顾的理念高度弥合。先锋针对自身婴儿潮((1946到1964年出生)为主的存量客户,推出半自动化机器人投顾服务(Vanguard Personal Advisor Service,PAS)。将算法和人工有机结合,在降低服务门槛和管理成本的同时,有效解决了存量用户对机器人投顾的信任问题。先锋是机器人投顾业务管理规模最大的公司,根据Tracxn2016年2月披露数据,PAS业务2015年底管理规模为310亿美元。

嘉信理财单独设立一个机器人投顾子平台——嘉信智能(Schwab Intelligent Portfolios,SIP)。根据现有客户需求,选择底层产品和算法模型,对客户进行定向导流,既降低获客成本,又提升了客户转化率。由于嘉信具有完备的产品线(包括自己管理的标准化产品、旗下Onesource平台丰富的外部产品)和海量交易,具有显著的规模经济性。嘉信完全取消咨询费、账户服务费和佣金,仅收取组合内ETF的运营费。在上线的前6周内管理账户达到23000个,SIP资产管理规模15亿美元,其中20%为新增账户。根据Tracxn2016年2月披露数据,SIP管理规模达到53亿美元,在短时间内赶超了初创公司。

贝莱德则通过收购FutureAdvisor进入机器人投顾领域。与其它平台不同,FutureAdvisor主要通过用户导入的既有经纪业务、IRA和401(k)账户信息(主要为Fidelity和TD Ameritrade)为其综合分析多账户资产状况并提供个性化建议。2015年8月被收购时,其自身资产管理规模为6.02亿美元(4000多名用户),注册用户超过32万人,追踪资产超过400亿美元。目前该平台已成为贝莱德解决方案(BlackRock Solutions)的一部分,被提供给贝莱德自身机构客户(银行、独立顾问、折扣经纪商等),拓展分销渠道。收购后FutureAdvisor已经与BBVA Compass、RBC Wealth Management、LPL和U.S. Bankcorp四家机构签订合作协议。根据贝莱德披露,2016年8月FutureAdvisor自身资产管理规模上升为9.37亿美元。

美国市场:健康发展的三个前提条件

行业发展脉络清晰,分工明确

初创企业实现从0到1的技术突破,传统企业实现从1到100的大规模复制。作为全球最成熟的市场,美国机器人投顾市场已经发展近10年。早期初创公司已出现优质代表性平台。传统金融机构紧随其后,并已体现出明显的后发优势。

市场健康发展的三前提条件

条件1:流量红利带来的低获客成本。移动互联网带来的流量红利与财富的代际转移相叠加,为机器人投顾提供充足的客群基础。根据eMarketer数据,2015年美国智能手机用户1.84亿,渗透率57.3%,用户数5年CAGR为25%。与此同时,随着“婴儿潮”一代逐渐步入老龄,财富代际转移使得理财客群人口结构、消费习惯及回报预期发生重大变化。Capgemini和RBC WM的调查显示,Genration X(60年代至70年代初生人)和千禧一代(80、90后)对机器人投顾的接受度在70%以上,他们对科技媒体的依赖进一步推动金融科技解决方案的普及。

条件2:成熟的资本市场提供的丰富的基础资产。成熟的ETF市场可以满足机器人投顾多元产品需求。ETF具有追踪指数相对稳健且费率较低的特点,成为机器人投顾构建组合最主要的基础资产。过去10年间,全球特别是美国市场,ETF资管规模快速增长。截至2015年6月底,全球ETF和ETP资产管理规模达到2.971万亿美元,首度超越全球对冲基金(2.969亿美元)。根据美国投资公司协会(Investment Company Institute)数据,截至2016年5月底,美国ETF数量为1646只,管理资产达到2.204万亿美元,同比分别增加12.35%和4.11%。

条件3:规模庞大的养老金理财需求。据Hewitt统计,全球私人养老金存量市场达到26万亿,其中美国占55%,达到14.3万亿。随着人均寿命的延长,社会保险养老体系正面临严峻挑战。Citi预测美国社保信托基金储备将于2034年开始规模萎缩,而美国82%的企业年金计划存在缺位现象。未来10到30年全球将有5-11万亿规模增量从社保转向私人养老金市场。随着越来越多的养老金计划从Defined Benefit转向Defined Contribution,个人在养老账户管理上的主动权日益提高,养老金理财是刚需。

明确的监管规则为长远发展保驾护航

监管规则明确,行业透明度高,有利于加速技术普及和技术迭代。自2015年8月以来,FINRA、SEC、劳工部及部分州立证券监管机构相继对机器人投顾注册、使用第三方平台技术等做出明确规定,在技术管理、投资组合创建、减少利益冲突等方面均给出具体指导意见。监管细则主要着重于风险评测、算法、平台安全性的披露。行业透明度的提高,有利于加速技术普及和技术迭代。

中国市场:金融垂直平台有望胜出

尚不具备美国模式的发展基础

美国机器人投顾市场健康发展的三个前提条件——流量红利、产品基础、养老理财刚需目前中国均不具备。

移动互联网流量红利逐步消失。从美国经验来看,留给初创企业的真空期约为1-2年,如果不能在这一阶段完成初始规模积累,与传统机构竞争将极为被动。目前中国移动互联网用户增速已经降至10%以下,并呈持续下降趋势。目前已经进入存量用户争夺阶段,线上获客成本迅速上升。根据第三方平台投之家数据,在金融创业领域,2013年一家互联网金融创业公司的投资获客成本区间为300-500元,而2016年则涨为1000-3000元。

标准化产品严重不足,全球配置受限于资本管制。β策略要求市场标准化产品数量丰富、品类齐全、工具化特征明显。只有这样,才能实现资产风险的分散。目前我国市场基金品类高度同质化,主动型产品占据主流,标准化产品严重不足,大大限制了投资组合的灵活性。由于受到外汇和资本管制的限制,无法实现海外产品的自由配置。

过度依赖社保单一支柱,缺乏个人养老理财刚性需求。社会养老保险制度本应由社保、企业年金、个人养老计划三支柱组成,但我国过度依赖社保单一支柱,其他两个支柱明显不足,因此个人缺乏养老理财刚需。另外,理财产品刚兑不仅破坏了风险定价体系,也不利于投资者对风险意识的培养,以及资产配置理念的形成。结果投资者热衷于自主投资,投机性较强,对合理匹配波动性风险,获取稳定收益的策略兴趣不大。

意义在于打通财富管理价值链

机器人投顾在中国的价值在于:打通财富管理价值链。目前我国财富管理行业处在产品推销的初级阶段,无论是银行、保险、证券,还是第三方理财机构,主要体现的销售属性,收费在前端。这种商业模式,不仅收入波动幅度大,而且与客户保值增值的利益诉求不一致,甚至有冲突。如何过渡到稳定合理的财富管理后端收费的商业模型是当务之急。理论上讲机器人投顾可以担此重任。尽管前面所述诸多障碍,但渐进式地摸索出一条适合中国国情的发展路径,具有可能性。因此尽管中美应用场景差异较大,仍然吸引了包括初创企业、传统互联网企业和传统金融机构争相布局。

 

初创公司尚处摸索阶段,破局存在困难

初创公司集中成立于2014-2015年,尚处于早期培育阶段。根据36Kr统计,目前50%以上的公司获得天使轮融资。目前公开表示具有或即将推出机器人投顾功能的公司有20多家,大多数处于海外成熟产品的模仿阶段,仅初步完成全流程算法模型的搭建,能够运用数字化手段提供一定的投资咨询服务,正在逐步探索适合自身的发展方向。与国外成熟独立平台相比,存在较大差距。

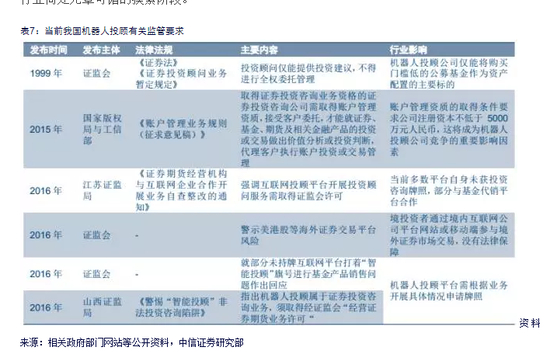
牌照问题有待解决,监管细则尚未明晰。国内法规明确规定:投资顾问与资产管理分别监管。《证券、期货投资咨询管理暂行办法》规定证券投资咨询机构只能向客户提供咨询意见,下单交易必须由客户自主进行,而不能由投顾机构代为执行。这一规定使机器人投顾平台自动化投资存在法律阻碍。另外,目前监管部门尚未出台明确的针对机器人投顾的监管条例,行业尚处无章可循的摸索阶段。

表7:当前我国机器人投顾有关监管要求

资料来源:相关政府部门网站等公开资料,中信证券研究部

监管规定,金融机构不得将数据给予第三方使用。为保护客户隐私,创业公司大多没有用户数据,数据主要由用户自行填写,数据的真实性和有效性无从辨别。另外,历史市场数据是对投资产品的风险和收益判断的基础。由于我国资本市场年限短,证券市场历史不足30年,债券市场不足40年,期货和大宗商品市场近10年才取得长足发展。市场波动性大,投机性强,可供量化和数据分析的历史数据不足,建模基础薄弱。

表8:我国证券市场波动性大,有效性不高

注:以2005年1月至2016年9月30日沪深300及S&P500指数为基础计算得出                

资料来源:Wind,中信证券研究部

金融垂直平台有望获得竞争优势

金融垂直平台有望获得竞争优势。我们回到美国机器人投顾健康发展的三个前提条件,只有金融垂直平台,兼具互联网和金融两大属性。其中互联网具有流量红利;金融具有产品基础。当然这个产品基础是仅限于国内的比较优势。当前我国正在逐步建立健全三支柱养老体系,坚持社会统筹和个人账户相结合的基本养老保险制度,完善个人账户制度。根据Citi预测,我国未来10-30年存在至少约3.6万亿私人养老金理财缺口。尽管短期内尚无法培育出类似美国的显性个人养老金理财需求,但随着人口老龄化加剧,无风险收益率持续下降、货币波动风险增加,金融机构已经聚集了大量的理财需求。有希望通过客户教育,逐步过渡到长期理财需求。

金融垂直平台有望建基于具有金融基因的互联网公司和具有互联网基因的金融公司。机器人投顾是互联网与金融的粘结剂。对于互联网公司破局的关键在于:搭建完整的产品平台、实现较高的流量转化率。对于金融公司破局的关键在于:坚定的战略转型、持续的技术投入、妥善处理客户分层和新旧业务协同。

表9:不同机构参与竞争优劣势分析

资料来源:中信证券研究部

关注积极拥抱变化的传统金融公司

投资机会分析:挖掘具有估值底线的可能性。我们认为具有金融基因的互联网公司和具有互联网基因的金融公司最有可能在未来我国特色的创新试验中占据主动,应当关注二类公司中具有优质用户基础和成熟产品平台的标的。考虑到机器人投顾业务将面临较长的市场培育期和业绩变现等待期,建议更多关注相关标的中已有确定研发投入和产品落地、具有估值底线的品种。

金融公司的品牌优势、客户资源和产品基础不可替代。金融机构经营的是信用,金融业务是建立在信用基础上的特殊的中介业务。由于政府为金融机构信用背书由来已久,尽管有存款保险制度和保险保障基金的存在,但在客户心中已经打上了对金融机构信赖的烙印。根据瑞信全球财富管理报告,截至2015年末,中国财富管理规模22.82万亿美元,其中52%为金融资产。这52%的金融资产的绝大部分都存储或托管在金融公司。

金融垂直平台说到底是金融。金融业务市场准入严格,沉淀成本和信息成本巨大,并且具有天然的规模经济属性。互联网解决的是获客渠道和服务方式的问题,其提供的内容依然是金融服务,依然需要接受金融监管,需要遵循金融的规律来办事。

金融公司估值中尚未体现互联网元素。除互联网金融概念股之外的金融公司,估值中均未体现互联网元素。其中一个原因是,互联网业务在主业中占比不高。但其发展潜力值得关注。由于这类公司估值有底线,在弱市中具有进可攻退可守的优势。

代表案例:广发证券“贝塔牛”和中国平安“平安一账通”

广发证券贝塔牛

贝塔牛内嵌于广发证券移动理财平台——易淘金内,于2016年6月15日正式上线。6月20日迭代上线“一键下单”和广发证券自主研发的“股票策略”。平台包括“i股票”和“i配置”两大板块,其中“i股票”为客户提供量化投资策略,“i配置”提供资产配置服务。根据公司中期业绩会披露,“贝塔牛”用户数5万户,交易客户约4万户,短期内尚无法对业绩有所贡献。

“i股票”提供量化投资策略,通过跟单培养用户理性思维。作为传统券商,广发证券客户偏向交易型。“i股票”通过量化投资建议,培养客户理性思维,实现投资者教育。目前“i股票”主要提供4种策略。根据算法计算全市场股票的数据,根据用户可投资金额和风险偏好,推荐数只上涨概率最大的股票构建股票池,可实现一键跟单买入。每天根据监测结果在盘前推送策略。持续的个性化投资建议的推送有助于增加现有交易客户粘性,保持用户换手率和活跃度,对经纪业务“拉新促活”有所贡献。

“i配置”提供资产配置服务,为后续产品积累数据并培育市场。“i配置”基于Black Litterman模型,通过市场历史数据以及广发研究团队的观点,为用户提供定制的产品组合。目前投资品类包括权益、固收、商品、现金及其它五大类。其中,权益和固收又细分为国内和海外两类产品;其它包括对冲基金和另类资产。平台提供15个投资组合,根据客户风险偏好和投资期限进行匹配。“i配置”主要用于积累用户数据,并引导客户向资产配置方向转化。

表12:“i配置”主要产品组合要素

资料来源:易淘金,中信证券研究部

平安一账通

平安集团旗下创新式综合金融理财平台。平安一账通,即以用户为单位,通过一个账户管理所有平安账户和搭挂的多个其他机构的网上账户的平台。目前能获取数据来源的账户品种超过100个,成为机器人投顾业务所需数据的重要支撑。2016年1月平安在其新版一账通中的保险和投资子页面下,分别内嵌了初级的机器人投顾产品。通过用户的个人信息及搭挂平台的数据积累,为用户分别推荐保险组合和投资组合。

夯实产品线成为当前发力点。平安一账通依托平安集团全牌照优势,正在大量引入新的资产品类,夯实平台底层产品基础。以投资项下机器人投顾为例,目前主要服务流程包括客户档案建立、相应产品推荐及组合未来收益预测、相应产品购买入口三项主要流程。目前平台资产池内主要产品包括现金类、固收类、债券类、权益类4个类别,对应投资于货币基金、银行理财产品、债券及权益基金。目前平台主要着力点在于丰富产品线,未来将引入保险、黄金等更多投资品类。

用户“基民”比例高,教育成本相对较低。平安一账通有效用户多由“基民”转化而来,具有风险意识,对资产配置接受度高,教育成本较低。根据易观千帆披露数据,目前平台移动端月活人数在150万到200万左右,约20%~30%的用户在选择产品时会参考平台给出的推荐组合。保守计算机器人投顾业务当前潜在客户数约为31.9万人。但目前由于牌照限制,还无法实现一键下单和自动交易。

如与陆金所平台成功对接,未来将占据更多主动性。同属平安集团的陆金所是当前最好的互联网理财平台,多层次产品平台已经基本搭建完毕。2015年线上理财市场规模约10000亿,而陆金所资产管理规模达到2400亿,今年4月达到2900亿,市场份额约25%-30%。根据易观千帆数据监测,平台移动端月活跃用户350万-450万,公司预估潜在市场约1亿人。机器人投顾所需用户基础和产品平台均具有较大优势。陆金所人均投资额约7万/人,是机器人投顾服务的典型目标群体。如果“平安一账通”的技术能够成功对接至陆金所平台,将在未来的市场竞争中占据更有利的位置。

表13:一账通及陆金所移动端月活跃用户数

资料来源:易观千帆,中信证券研究部

具打通平安集团价值链的基础,建议关注新版本改进方向。平安作为综合性金融集团,有能力实现对用户财富管理需求的全覆盖。未来一账通或更加关注用户身份特征,基于用户生活和家庭内部需求等多个维度进行资产配置。目前平台发展方向依据集团整体战略进行动态调整,能否打通平安集团价值链还有待观察,建议关注新版本改进方向。

风险因素

技术发展低于预期;

机器人投顾相关政策趋严限制行业发展;

相关传统金融机构研发投入和转型速度低于预期。

附录:海外主要机器人投顾平台介绍

Wealthfront:用户信息收集和税务筹划是功能亮点

以低净值客户为目标,行业第一批受益者。Wealthfront前身为财富管理公司Kaching,2011年正式涉足机器人投顾业务。平台凭借低成本优势,主要服务于中低净值的客户,成为行业爆发期的第一批受益者。根据Wealthfront自身披露,其平均ETF运营费率为0.12%,此外对1万美元以上资产加收0.25%的资产管理费。2013年公司管理资产规模开始迅速增长,2014年资产管理规模年中突破10亿美元;截止2015年底,其管理规模达到29亿美元;根据 AdvisoryHQ 9月最新披露数据,目前平台资产管理规模超过40.2亿美元。

简洁定制化问卷清单是亮点。相比于很多平台使用标准25题问卷建立客户信息档案,Wealthfront问卷仅涉及7道问题,内容涵盖了寻求服务目的、用户个人和家庭信息、投资额及风险偏好等多种信息。Wealthfront雇佣大量经济学家、数学家、数据分析师甚至作家从事多元化研究,得以结合用户信息和行为经济性研究成功提供定制化服务。

提供特色税务筹划功能是重要的增值项。Wealthfront是唯一一家同时提供每日税收损失收割和税收优化直接指数两项税收筹划功能的平台。根据平台自身测算,两项功能将最多为投资者提供2.03%的额外年收益。

税收每日损失收割(Tax-LossHarvesting):用确认的损失来抵消所获得的收益从而达到节税的目的,同时挑选与卖出ETF高度相关的资产(组合)作为替代,不仅基本维持了满足投资者的风险-收益水平,也可对节约的税收收益进行再投资。Wealthfront对所有节税账户均提供本项服务。

税收优化直接指数化(Tax-OptimizedDirect Indexing):通过直接买进最多S&P500和S&P1500中1001只股票,将ETF用个股组合代替。可卖出单只股票实现个股层面税收损失收割,并且用户不需要承担额外佣金,同时平台也省去对应ETF的运营费用。Wealthfront目前为投资规模在10万美元以上的用户免费提供这一服务。

Betterment:行业独角兽,致力于新业务开拓

通过0门槛扩大覆盖客群,行业最大第三方平台。Betterment成立于2008年,相较Wealthfront,平台最大的特点是其0投资门槛。管理费用采用梯度设置,资产余额1万美元以下收取0.35%,1-10万0.25%,10万以上0.15%。平台主要提供退休定制理财服务,根据平台统计,目前注册用户超过175000名,资产管理规模超过50亿美元。

允许同步外部账户信息,目标式综合财务管家。Betterment允许用户将所有外部账户同步至Betterment,平台综合审视用户财务状况后给予资产配置建议。此外,Betterment基于投资目标、金额和期限提供多账户定制化建议,而非仅考虑风险偏好。

表14:Betterment三类账户配置策略

资料来源:相关平台官网,中信证券研究部

优化功能细节,确保用户体验。Betterment以投资体验著称,在多项标准化服务中注重优化细节。平台提供每日账户再平衡功能(频率最高)以及特色ETF部分购买服务,用户在Betterment上可以购买非整数份ETF,保证资金利用最大化。此外,Betterment还配备SmartDeposit服务,用户设置每月自动投资金额上限和银行账户金额上限,当关联银行账户金额达到所设上限时,SmartDeposit自动将超出部分转入投资账户保证银行账户中不积压不必要的现金。

独创税务筹划功能实现多账户综合税务筹划。Betterment提供目前所有平台内最强大的税务筹划服务。平台独有Tax Loss Harvesting+税务筹划服务在过去13年中平均每年为投资者提高0.77%的收益。同时,2016年9月平台上线Tax‑Coordinated Portfolio功能,能够为用户不同纳税政策的账户提供整体税务筹划,平均每年提高收益0.48%。

开发BettermentInstitutional和Betterment For Business,涉足小微机构客户业务,拓宽获客渠道,增加平台潜在客户。

2015年1月正式上线的Betterment Institutional允许传统投顾使用Betterment平台现有一系列功能辅助服务现有用户并挖掘新增客户,使投顾能够更专注于与客户的关系。客户使用Betterment平台向平台付费,之后根据双方商定进行利润分成,通过合作的方式完成存量和增量可获的沉淀。

Betterment For Business则是针对小微企业的创新401(k)账户计划,通过为小微企业提供智能化的投顾方案,为计划发起人、员工和投顾提供服务,从而收取佣金。Betterment利用其低成本和较为成熟的服务体系,吸引传统投顾在平台分享自身客户资源,为平台积累数据和进一步获客带来极大便利。

FutureAdvisor:主攻存量用户,成为贝莱德服务的一环

迎合已有账户或多渠道投资用户,提供多选项资产财务规划。FutureAdvisor主要面向已有账户或者偏好多渠道理财的用户。用户注册后既可以选择使用该平台进行投资,也可以选择使用已经开设的理财账户。FutureAdvisor自成立即与Fidelity和TD Ameritrade 合作,开设二者账户的用户可将信息导入获取投资意见,但实际资产仍托管于传统金融机构。在该平台投资账户服务费率为每年0.5%,前三个月免费,投资门槛10000美元;既有资产投资建议不向C端收费。

组建专业投资团队,致力于长期收益。FutureAdvisor筹建了专业的投资团队,基于MPT理论、Black Litterman模型和Fama-French三因子模型构建投资模型,并将人工和算法有机结合,以帮助平台为客户获得长期收益。根据平台披露,截至2016年7月份,平台30多岁的用户的累计收益率为23.2%。

融入贝莱德解决方案,拓展B2B2C业务。由于FutureAdvisor与存量业务的无缝衔接,2015年8月被贝莱德收购,并被提供给贝莱德的机构用户。虽然目前FutureAdvisor仍然保持初创公司的独立性,以保证机制的灵活,但已被纳入贝莱德解决方案,逐步成为贝莱德全套服务中的一环。

CharlesSchwab Intelligent Portfolios:平台为王

降维拓展业务,依托平台优势。SIP业务是嘉信业务板块的一次拓展,使其投顾服务人群下限降至5000美元。相对于初创公司来看,嘉信提供的投资组合相对简单,但依托其完善的账户闭环服务,SIP业务规模迅速增加,截至2016年6月底平台资产管理规模已经达到82亿美元。

多业务协同,规模经济性获得低成本。与初创企业不同,SIP并不收取平台管理费,但其子公司通过账户沉淀的现金和用户购买的ETF等多个环节获得利润。依靠庞大的客户资源和产品线,SIP依靠规模经济性进一步压低C端费率,获得竞争优势。

辅助公司传统业务,培育潜在客户。同Betterment相同,嘉信在开发面向个人用户的智能平台后,2015年6月推出了针对专业投顾的Institutional Intelligent Portfolios业务。但与Betterment致力于提供第三方服务软件开辟新的收入渠道不同,嘉信该项业务主要用于辅助公司现有的机构业务(Schwab Advisor Services),使其可以参与小额低门槛的竞争,同时也为自身公司培育新兴客户作为公司潜在目标客户。其收费标准取决于咨询顾问当前在公司托管业务规模,高于1亿美元可免费享受该项服务,1亿美元以下则需缴纳10bp的费用。

VanguardPersonal Advisor:先天基因和品牌优势

O2O个人投顾平台,线上线下良性互动。为取信于自身大量婴儿潮时期用户,Vanguard采用人工与算法混合服务方式,核心步骤的客户需求挖掘、投资组合构建和之后的客户关系维护,都有拥有CFP牌照的专业投资顾问参与。投资额50万美元以上客户拥有一对一的理财顾问;50万以下的客户则通过免费电话团队来服务,成功将人工与机器有效结合。截至2016年6月底,PAS业务管理规模已经达到410亿。

充分发挥自身品牌和平台效应,扩大核心优势。Vanguard一直是低费率基金公司的代表,在财富管理业界拥有极高的品牌认知度。Vangurd是仅次于BlackRock的第二大资产管理公司,2015年底资产管理规模达到3.4万亿。根据Lipper(Thomson Reuters)的统计,2015年美国共同基金的行业平均费率为1.01%,而Vanguard的费率仅为0.18%。

品牌效应、客群规模和产品规模为其提供了初创公司难以企及的规模经济性优势。Vanguard Personal的费率为0.3%,投资门槛为$50,000。这给初创公司造成巨大压力,以$150,000投资额计算,Vanguard费率仅为Personal Capital的34%,而仅需比Wealthfront每月多缴付6.25美元,比Betterment每月多缴付18.75美元即可享受持牌CFP的专业服务。

表15:Vanguard与主流初创公司机器人投顾平台费用比较

资料来源:相关平台官网,中信证券研究部

加载中...