新浪财经

美籍核工程师、中国广核集团、国际能源科技公司在美面临两项指控

用户5868872487

关注

【免责申明】:

1. 以下内容均为美国司法部官方主页发布翻译所得,核趣本身不做任何主观评述;2.同文章所言:在起诉未有定论前,被起诉方为无罪状态;3.衍生阅读为编辑网络整理,不做任何主观评述。4. 文章本身是一个很典型的核技术出口管制的一个国际案例。不当之处,欢迎评论区指正和讨论。

[原文摘要翻译]  全文链接在阅读原文处

今日,美国司法部向美籍公民郝思雄(Szuhsiung Ho,Allen Ho)、中国广核集团(原名中国广东核电集团)、国际能源科技公司(ETI)提起两项指控,起诉上述个人及单位在未按要求取得美国能源部授权的情况下,在美国境外非法涉及、参与特殊核材料的研发生产。此类授权由美国相关法律要求,并通过中美两国间频繁进行的合法民用核能合作项目进行严格监督。郝思雄还被控在美国境内为外国政府从事情报工作。

“郝思雄在中国国有核电公司的授意下,接触并招募美国境内的核电专家,为在中国进行特殊核材料的研发生产提供全面协助。” 助理总检察长Carlin表示:“郝思雄未曾向美国司法部报备其为外国政府所从事工作,也没有获得美国能源部的相关授权。起诉那些企图逃避美国法律为外国政府获取敏感核技术的个人或企业是美国国家安全部门的工作重点。”

对本案中涉案人员的逮捕和起诉向美国核行业传递了一条重要信息:联邦政府在监管民用核能合作领域有完备的法律法规,如有外国机构试图绕开美国政府的监管,将会对美国国家安全造成严重危害。美国政府将采取全部法律手段阻止任何人窃取美国核电技术和专业人才。

司法部罗列证据部分摘要翻译背景阅读-1

在官方新闻底部有相关起诉证据的扫描版,里面涉及了86项具体描述,我们翻译了其中的几项,并根据属性不同进行分类,方便阅读,翻译内容前序号同原稿序号。

原文有句:The charges contained in the indictment are merely accusations, and the defendants are presumed innocent unless and until proven guilty.

翻译为:以上指控在未被证明有罪前,被告是无罪的。

郝思雄网络信息归集背景阅读-2

810条款:核技术出口防火墙背景阅读-3

美国政府对敏感的核技术出口严密设防:联邦法规810条款,就是核技术出口管制。

810条款授权由美国5个部门负责,分别是:国务院(外交部),国防部、能源部、商务部和核管会(NRC)。国务院统一牵头,联系外国政府。国防部、能源部负责军用和敏感核技术出口管制,制定和执行详细的核技术出口管制清单,包括核材料、特殊材料、特殊工艺等,通俗的说就是建造核技术出口管制的防火墙。商务部负责制定和实施军民两用核技术出口管制;核管会负责颁发核设备和核燃料的出口许可证。

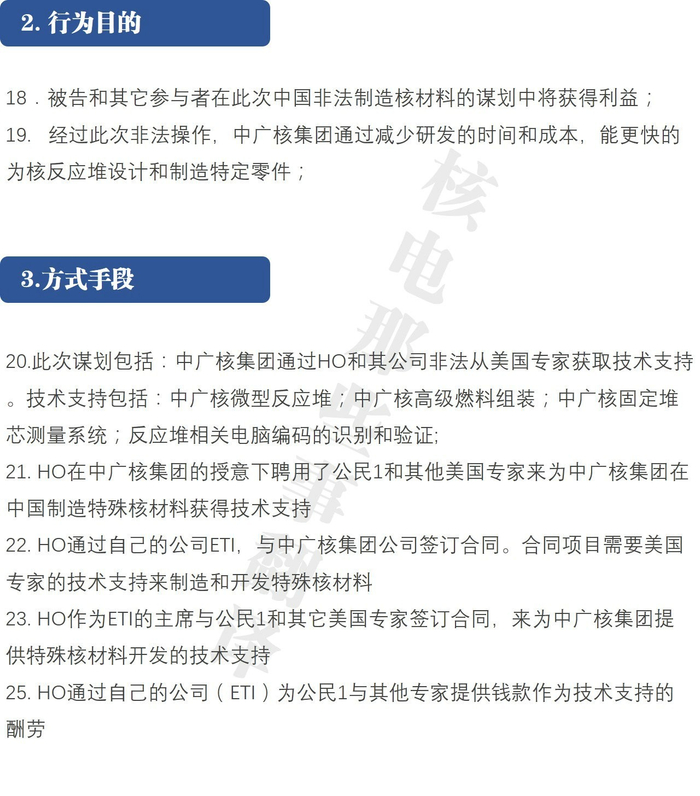
810授权由需要出口核相关技术的美国公司向美国能源部提出申请,美国政府必须要事先得到进口国政府的担保,如中国政府,保证不将进口的核技术核材料等用于军用及不得向第三国转让等条件后,美国政府才核发810授权。

810授权由能源部部长签发,但签发前必须经过国务院(外交部),国防部、能源部、商务部和核管会(NRC)的会签批准;各部门会签过程中将严格按照810条款和各自相应的出口管制清单核对并确认是否放行。

810授权白名单国家  

本期编辑:101

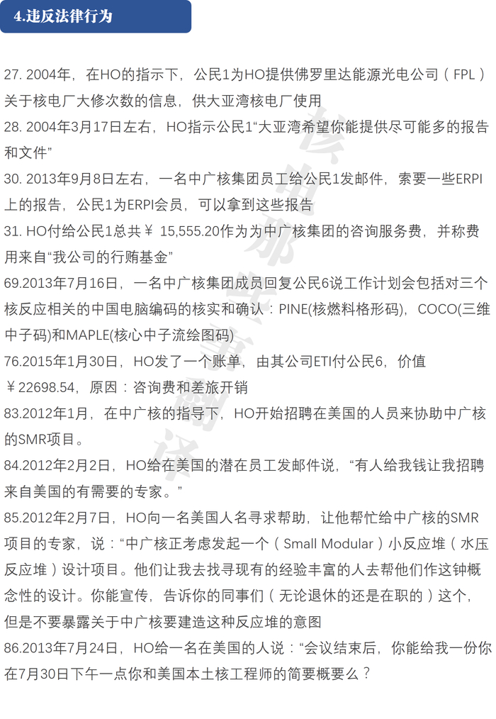
加载中...