新浪财经

山水水泥控制权争夺上演警匪剧:被前董事领黑帮打砸

21世纪经济报道

关注

导读

“这次由陈学师出面带领‘黑帮’的打砸活动很可能是原股东方对于新股东争夺股权后的一次打击发泄。”一位接近于山水水泥的知情人士向记者透露,陈学师之前的另一身份是山水集团党委书记、新闻发言人,其与原山水水泥实际控制人张才奎、张斌父子关系匪浅,为张氏父子一手提拔栽培。

本报记者 周松清 重庆报道

山水水泥(00691.HK)的控股权之争大戏已经脱离正常的轨道。

2015年12月31日早间,山水水泥在港交所发布公告称,母公司山水集团在济南的总部发生了一宗暴力事件。山水集团前任董事陈学师连同一群黑帮成员于2015年12月27日强行闯入总部,破坏办公室内的财务,并袭击山水集团的雇员,已向当地公安报案。

21世纪经济报道辗转获得陈学师手机,多次拨打均无人接听;同时多次拨打山水水泥集团办公电话也无人接听。

前董事带人打砸财务数据丢失

据21世纪经济报道记者获得的一段有关此次打砸事件的厂区监控视频显示,在12月27日凌晨5点27份左右,一群蓝色衣服装束人员手持钢管、木棒等从厂区大门结群走入,其后两辆小轿车一快一慢随后驶入。

“陈学师带领69人手持钢管,在办公楼区,陈学师还指使黑恶势力对全楼进行清场,打砸办公楼大门和传达室,大门玻璃全部被砸碎,随后将正在上班的化验室人员全部驱逐出办公楼。”山水水泥一位员工向21世纪经济报道记者表示,直到9点左右警方到场把打砸人员全部带走。

“此次打砸工厂导致多名职工受伤,其中,职工李广辉、李波等多人头部、后背、腿部、腹部等多处受伤,现有8人住院接受治疗。”上述员工出示的两张山东省医学影像学研究所出具的医学影像学报告书显示,数名员工有肋骨骨折、椎体压缩骨折、左侧跟骨骨折等伤情,报告时间为12月27日8点55分。

“这次由陈学师出面带领‘黑帮’的打砸活动很可能是原股东方对于新股东争夺股权后的一次打击发泄。”一位接近于山水水泥的知情人士向记者透露,陈学师之前的另一身份是山水集团党委书记、新闻发言人,其与原山水水泥实际控制人张才奎、张斌父子关系匪浅,为张氏父子一手提拔栽培,

除了遭遇打砸,山水水泥的账簿等重要文件也均有丢失。

12月29日晚间,山水水泥发布公告,称两位执行董事向香港警方报案,在从12月山水水泥股东大会上被罢免的张斌、常张利、李冠军等7名董事处取回办公室拥有权后,公司人员到办公室进行彻底搜查,但未能找到若干账簿、记录及重要文件(包括相关公司印鉴、印章等),也未能从公司的电脑内取得任何电子数据。这些账簿、记录及重要文件,涉及山水水泥及相关附属公司。山水水泥已向各罢免董事作出查询,尚未获得正面回应,而这可能为盗窃或非法转移文件。目前香港警察商业罪案调查科已介入调查。

 新老股东轮番斗法中期票据难兑付

这一系列的明争暗斗都是山水水泥新股东(天瑞水泥)老股东(张才奎、张斌等)斗法的缩影。

山水集团其前身是济南的山东水泥厂。1990年,张才奎担任山东水泥厂第十二任一把手,2001年成立了一家由在职员工出资控股的公司,共计3947人参与持股计划,于2004年受让全部国有资产,完成了山水集团的整体改制,2008年山水集团在香港联交所上市,这便是如今的山水水泥。

2010年,张才奎之子张斌接手山水水泥,其后任公司董事长。

近年来,山水水泥方面就有关职工股权的处理问题一直颇具争论。

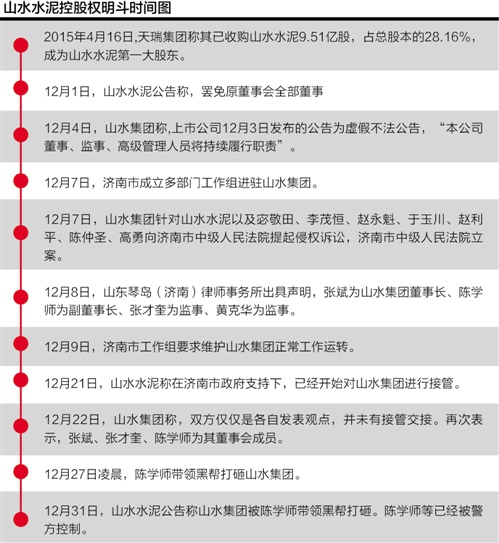
2015年4月起,天瑞集团及其关联企业通过大宗交易以及在二级市场上开启疯狂“扫货”山水水泥模式,至4月16日终赢破局点。该日,天瑞对外发布公告称:“公司董事会主席兼控股股东李留法持股70%的天瑞集团已收购山水水泥9.51亿股,占其股本的28.16%,成为山水水泥第一大股东。”

虽然已在法律层面获得控制权的天瑞集团,却在随后的接管企业的过程中,遭遇到了原董事长张才奎方面的极力抵制,拒绝交出公章,致使山水水泥的法人代表、董事和章程的变更,以及处理违约债务等工作均无法开展。

2015年6月以来山水水泥新晋大股东天瑞水泥屡次提出重组董事会、罢免原有全体董事并委任其提名的多名董事,其间颇多曲折反复,直到12月1日,天瑞水泥的提案才取得实质性突破。

12月1日当天,香港联交所网站发布了山水水泥特别股东大会投票表决结果公告,山水水泥的董事会成员完成重大变更,原有董事会成员全部去职,包括公司原实际控制人张才奎之子、公司原董事长张斌。

而令人讶异的是,12月4日山水集团在其官网发布公告称,上市公司此前发布的有关董事会成员去职的公告为虚假不法公告,“本公司董事、监事、高级管理人员将持续履行职责”。四天之后,山水集团再次发布公告表示,已就山水水泥以及宓敬田、李茂恒等七名自然人非法发布公告的侵权行为起诉,济南市中级人民法院已正式立案。公告要求上诉被告在主流媒体上向公司赔礼道歉,并赔偿相应的经济损失。

山水水泥股东大战引发当地政府的关注。12月7日,由济南市政府领导牵头、多部门相关负责人组成工作组进驻山东山水。

12月21日,山水水泥发布公告称在济南市人民政府支持下开始接管山水集团,不过,山水集团则在12月22日发布公告称并未被接管,双方仅仅是各自阐述观点,张斌、张才奎、陈学师仍然为其现任董事会成员。

新老股东的明争暗斗也使得山水水泥困境更加严重。2015年上半年,山水水泥发生巨亏,公司实现营收50.64亿元,同比下降31.1%,实现归属于股东的净利润为亏损9.92亿元,而2014年同期盈利1.68亿元。

山水水泥2013年度第一期18亿元中期票据(13山水MTN1)应于2016年1月21日兑付本息,到期基本无法兑付,而2015年11月12日到期的“15山水SCP001”至今尚未兑付,违约债务总计达到38亿元。

责任编辑:范晓军 SF096

加载中...