新浪财经

全球主要天然气交易中心及期货合约的特点

期货日报

关注

主要有两种基本类型: 实体中心 (如美国的亨利中心) 和虚拟中心 (如英国的NBP)

  

近年来,在全球经济增速放缓、能源过剩的影响下,原油、煤炭、天然气的价格均大幅下滑,全球各地的能源期货价格也大幅波动,美国原油和布伦特原油分别从2014年6月的高点107美元/桶和101美元/桶下跌到目前的35美元/桶和37美元/桶,跌幅均超过60%。

天然气价格也有较大跌幅,美国亨利中心的天然气价格从2014年的4.5美元/mmBtu下跌到1.8美元/mmBtu。

天然气交易市场的发展

天然气交易市场是天然气行业发展到一定阶段的产物,是其走向成熟和可持续发展的重要标志。目前全球可划分为北美、欧洲和亚太三个主要天然气市场,其中北美和欧洲都形成了天然气交易中心。天然气在IPE和NYMEX均有期货合约交易,新加坡交易所拟于明年年初推出液化天然气的期货和掉期合约,不过采用现金结算。

天然气作为一种重要的能源,其价格波动对生产企业、下游消费企业以及消费者来说都是较大的风险点。目前可以对天然气价格进行风险管理的期货合约主要有NYMEX的天然气期货合约和Mini合约以及衍生的期权和互换合约,另外还有IPE的英国NBP天然气期货合约,其中NYMEX的天然气期货合约和IPE的英国NBP天然气期货合约分别采用美国亨利交易中心天然气现货价格和英国NBP天然气价格作为基准价。

由于全球天然气生产和消费的区域分割,天然气国际贸易多数通过管线或船运来运输。地理上的限制和运费的高低使得世界各地形成了具有明显区域特性的天然气价格体系,主要有四种代表性的价格,分别为美国亨利交易中心价格、德国平均进口到岸价、英国NBP天然气价格和日本液化天然气价格。从定价机制来看,北美与英国采用市场定价,欧洲大陆采用天然气与油价挂钩的方式,日本液化气采用与原油进口平均价格挂钩的方式,部分地区仍采用垄断定价。

我国的天然气价格由国家发改委定价,尚未完全市场化。2015年11月18日国家发改委发出通知,从11月20日起,将非居民天然气的最高门站价格每千立方米降低700元,调价幅度接近市场预期的上限。这是2015年以来第二次下调天然气价格,此次价格调整将之前的最高门站价格管理改为基准门站价格管理,供需双方可以基准价格为基础,在下浮不限,上浮20%的范围内协商具体价格。天然气价格管制逐步放开,有助于我国天然气价格的市场化,为天然气相关期货品种打下上市基础。

NYMEX天然气期货合约

NYMEX的天然气期货合约自1990年4月上市以来,成交逐渐活跃,被广泛用作天然气的基准价格。

美国亨利中心拥有一系列天然气贸易的硬件设备,该地区拥有连接16个州的天然气管道系统,可以将这些地区的天然气输送出去,这些管道输送系统横穿美国东海岸、墨西哥湾和中西部地区,直至加拿大边境。同时,美国亨利中心也是NYMEX天然气期货合约的交割地,由于期货交易和持仓的发展,NYMEX天然气期货价格已成为天然气的基准价格,并且NYMEX为了满足市场需求,针对亨利中心与美国和加拿大进口天然气的价格关系推出了一系列互换合约,这些合约在芝商所的ClearPort交易平台上交易。

NYMEX的天然气期货合约成交量逐年攀升,从1995年的不到1000万手,最多达到2012年的9470万手,而2015年截至12月15日该合约的成交量已达7700万手。Mini天然气期货合约交易单位为每手5000mmBtu。另外,由于天然气价格的易变性,市场需要发展享利中心和美国、加拿大进口天然气市场的价格关系,因此NYMEX推出一系列互换期货合约,交易单位为每手2500mmBtu。不同合约的交易平台和交割清算方式略有不同。从NYMEX天然气期货价格与亨利中心天然气现货价格走势来看,两者走势基本一致,实现了期货发现价格的作用,对参与者来说可以较好地规避现货波动风险。

  

表为NYMEX天然气期货合约

  

图为NYMEX天然气期货合约成交量(单位:手)

  

图为NYMEX天然气期货收盘价与亨利中心天然气现货价格对比

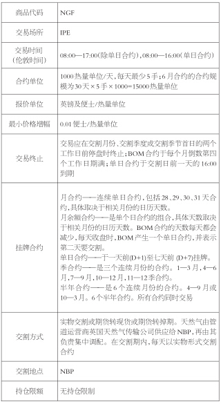
英国NBP天然气期货合约

就全球天然气交易中心来看,主要有两种基本类型的天然气交易中心——实体中心(如美国的亨利中心)和虚拟中心(如英国的NBP)。与美国的亨利中心不同的是,NBP价格反映的是整个区域的价格,价格的确定是根据上、下气的容量,并不是按照实际运输距离来计算。一个天然气交易中心不能既是实体又是虚拟的,但是随着时间的推移,实体中心可以逐渐扩展为虚拟中心。天然气交易中心的建立,促进了这些国家天然气资源的优化配置,也为天然气市场实现更高水平的发展创造了条件。

NBP建立于1996年,它是欧洲历史最为悠久的天然气现货交易市场,也是欧洲天然气市场流动性最强的交易中心,NBP天然气价格被认为是欧洲天然气现货市场的风向标,目前它还是ICE指定的天然气期货交割地。NBP是一个虚拟的点或者交易位置,是基于《天然气网络规程》的相关规定而建立起来的,其建立的目的在于促进天然气的平衡。NBP成立以来,对英国天然气供需平衡、能源繁荣发挥了重要作用。NBP作为一个虚拟的天然气交易中心,其独特之处在于,能通过虚拟交易平台和相关机制实现对有形交易平台的替代,并有效实现有形交易平台的全部功能。

IPE的英国NBP天然气期货合约于1997年推出,成交亦逐渐活跃,其成交量从1997年的6万手上升至2014年的500万手。

NBP天然气期货合约的单位为天,不同月份天数不一样合约单位略有区别。同时NBP天然气期货合约的种类也较多,有月合约、季合约、半年合约和单日合约。从市场主体结构看,NBP形成了充分竞争的市场参与者结构,从交易合同上来看,NBP提供了多样的交易合同选择。从服务功能上来看,NBP具有在线交易、期货交割和价格标杆功能。

  

表为英国NBP天然气期货合约

  

图为IPE天然气期货合约成交量(单位:手)

版权声明:本网所有内容,凡来源:“期货日报”的所有文字、图片和音视频资料,版权均属期货日报所有,任何媒体、网站或个人未经本网协议授权不得转载、链接、转贴或以其他方式复制发布/发表。已经本网协议授权的媒体、网站,在下载使用时必须注明"稿件来源:期货日报",违者本网将依法追究责任。

加载中...