新浪财经

股事钩沉:中国第一次政府动用资金坐庄救市

中国基金报

关注

【基金君说】国庆七天的假期,基金君在看一本书。陆一先生著作《你不知道的中国股市那些事》,这是一本试图以其权威文献和史实记录,为我们描述过去二十多年中国股市的“胎记”和行为方式。中国股市为“圈钱”而存在,这是陆一很多年前就得出的结论。翻阅此书,仿佛高手的复盘,也仿佛置身时空隧道,回望斯人灯火阑珊,看往事历历在目。

基金君从陆一先生得到授权,将在假期为大家连载部分章节,希望你们喜欢,即使这本书不会教会你任何炒股技巧。感谢陆一先生。

《政府动用资金入市救市的先例》

导读:这是中国证券市场第一次设立的政府干预基金,由此开始了政府主动坐庄买卖股票、调整市场指数、干预市场起落的先声。

1991年1月,为了在股票市场剧烈波动的非常时期平抑股价,防止大起大落,促进股票市场健康发展,深圳市证券市场领导小组决定建立深圳市证券市场调节基金,为了管理好该基金,深圳市政府颁布了《深圳市证券市场调节基金管理暂行办法》,对基金的性质、资金的来源及筹集办法、基金的管理、使用、运作等做了规定。规定调节基金是为了平抑证券市场,不以盈利为目的。基金资金主要来源于证券交易时征收的印花税、股票溢价发行收入、基金利息收入和其他收入等。其使用由市财政局、体改委、监察局三家派代表组成调节基金管理小组,负责监督基金的筹集及运用。1993年底,有关方面决定不再筹集新的资金,原有基金中企业缴纳的部分归还企业。

这是中国证券市场第一次设立的政府干预基金,由此开始了政府主动坐庄买卖股票、调整市场指数、干预市场起落的先声。

从1990年12月8日起,半年以来始终上涨的深圳股市在诸多因素综合作用下开始掉头向下,自此开始9个月的长跌。9个月中,深市总市值抹去七八个亿,市值只剩35个亿,一片恐慌。

在1991年4月22日,刚刚拿到人总行同意成立批文的深交所出现了中国证券市场历史上空前绝后的零成交记录。

1991年7月3日刚刚举行了正式开业仪式的深圳证交所,就面临着市场持续低迷的严峻局面。

1991年8月19日,深圳市政府面对连续9个月市场持续下跌的严峻局势,不得不召开有企业家参加的“救市”会议,动员机构入市,加强市场的支撑力。然而在这次会议上,所有到会的企业家们,没有一个出面应声。19日的“救市”会议宣告失败!

8月21日,深圳市副市长张鸿义再度组织企业家们开会,重谈“救市”议题。但是仍然没有人吭声。8月23日、25日,又继续邀请企业家们参加“救市”会议。

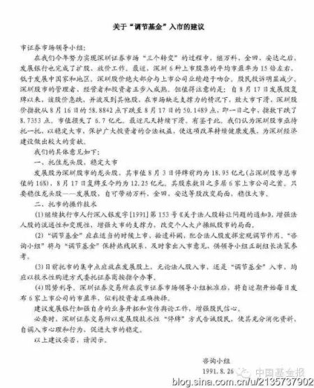
8月26日,深交所副总经理禹国刚将《关于“调节基金”入市的建议》上报深圳市政府。

副市长张鸿义当即在建议书上批示:

“同意咨询小组(由王健和禹国刚等人组成)的几点建议。调节基金可在近20天内根据市况适当介入稳定市场。根据确定原则,请金明同志(深圳股市调节基金负责人)具体运作。要做好、做细,力争达到政策目标。市盈率可予公布,在此实现后,可考虑取消忠告市民之语。请显荣同志阅示。张鸿义91.8.26.”。

这是深圳此次“救市”的官方批复和“尚方宝剑”。

1991年9月2日,第五次“救市”会议再次未取得任何实质性成果。

当晚,禹国刚和深交所监事长董国良向市委书记李灏要求依靠政府财力救市。李灏问:“需要多少钱?”

禹国刚说:“股票市值有50个亿,我们不要多,你给两个亿,把股票价格托起来,把股民的信心恢复起来!”

董国良插上说:“钱,我们去想办法弄,你点个头就行了!”

“我同意!”李灏回答很干脆,“你们去找良玉、鸿义吧!”

市长郑良玉要求一定要绝对保密,遵循证券市场规则,巧妙自然地将股价托起来,唤起广大股民的信心,变熊市为牛市。

于是,深交所禹国刚找到深圳发展银行副董事长谢强。禹国刚为谢强拟定了一石三鸟之计,首先,发展银行如挺身救市,将成为稳定深市的第一功臣;其次,发展银行此前不久为了获取经济效益而放弃了大量公股,若能趁此机会捡回来,既能保住公股的优势,又能分股市之忧;第三,发展银行以这么便宜的价格吃进股票,就是坐吃利息,也比信贷的利益可观。

谢强向禹国刚提出了两个问题:其一,回购发展银行股票,这在法律上算不算犯法?其二,如果不犯法,允许买的话,发展银行能够买到一个什么程度?

禹国刚回答:“目前回购自己公司的股票,国内法规尚未作出规定。也就是说不能算犯法。不过要是借鉴香港的法规是不允许回购自己股票的,但是到1991年4月,香港也另做了规定,即公司在必要时有权回购自己发行股份的10%。”

“救市”计划就这样开始在不声不响中实施了!

时间:1991年9月7日,绝密的救市计划付诸实施。

实力:深圳股市“调节基金”和几个机构出资的两亿人民币

方针:稳住龙头股,稳住大势

指挥中心:深交所

决策人:市委、市政府

现场总指挥:金明、禹国刚

9月7日,正是龙头股跌得最惨的一天。深发展每股当天的开市价仅13.70元,最低时跌到了13.40元。深圳股市“调节基金”开始买进。

但是9月8日不营业,“救市”也因为停市而中止了一天。

9日再度开市。发展股仍然又回到13.7元。

“救市者”以每天5000手(一手=10股)频率吃进,稳住龙头股,保持在每股13.7元。

9月10日,发展股的开市价格再次回落到每股13.7元。大户们就成了股民们的晴雨表,只要有人带头抛,他们也跟着抛。深圳股市“调节基金”照样5000手又5000手的吃进,到这天收盘时,发展股又回到了每股13.95元的价位。9月11日,交易所一开市,发展股就挂出了每股13.85元的开市价格。这回,深圳股市“调节基金”是下了死决心,一定要在深圳股民中重新树立对证券市场的信心,股份制改革绝不会在深圳露尸街头!

9月12日,发展股在不声不响中爬上每股14.5元的高位。13日虽然有些波动,但到收市时发展股价仍然居每股14.5元。这给人们发出了“救市”有望的信号。

从9月14日到9月29日,证券市场再也没出现过过去的大起大落!股民们的信心再一次树立起来了。

“救市”在悄悄地进行着。为了“救市”的成功,加强证券业务部的管理非常重要。为加强对金融机构开办的非独立法人的证券业务部的管理,深圳市人民银行于1991年9月17日发布了《深圳市证券业务部分业管理暂行规定》。

9月29日,是1991年国庆节前的最后一个营业日,发展股已经恢复到每股14.95元。

10月3日,发展股票一开市,就挂出了每股14.95元的价格。许多先前对证券市场丧失信心的股民们,又一次杀回了证券市场, 9月29日至10月3日,短短的几天,深圳证券市场突然来了个180度大转弯。10月3日的当天发展股票的最高市价曾经冲到每股16.10元。随后,10月4日发展股的开市价曾达到每股15.85元。上升的趋势为人们增添了信心!

通过周末的深思熟虑与精心策划,7日一开市,一批精明的股民又发起了凌厉的买盘攻势,卖盘节节败退,全线崩溃。当日五种股价的算术平均涨幅为15.04%,拉出了开盘战的第二条阳线。

8日,证券市场温度更高了,买盘像怒涛汹涌而至,股价狂升,当日成交金额为3685万元,创下1991年全年最高纪录。9日,成交量猛增到5378.28万元,刷新了深圳证券市场的历史纪录,打破了1990年11月23日的5195.80万元的最高成交纪录。持续下跌了10个月的原野股价,也开始回升,成交股数高达96万。深圳证券市场一片生机,再度溢满了欢乐之声。有人宣称深圳指数很快会突破100点!10日,开盘后众股价仍承前几天的劲头向上猛升。

10月上旬,深圳证券市场的升跌率几乎全部冲出底谷。深发展为50.68%,万科为74.47%,深金田在此荣登榜首,创下了101.55%的最高记录。安达与宝安也都分别达到了67.09%和63.38%。

到11月14日,深证指数创下收报136.9点的当年最高记录,日成交金额也于11月13日达到1.1亿元的新记录。

从1991年9月初投入,到1991年10月3日的转折。短短的20多天,在深圳股市“调节基金”的统一指挥下,市国投证券部按照深发展董事长谢强与深交所副总经理禹国刚达成的默契,积极入市。当时分管市国投证券部的副总经理陈正蓉等在金明和禹国刚的直接指挥操作下,成为“调节基金”旗下的一支“救市劲旅”。谢强承诺的1个亿的“救市”资金,占了“救市”总资金的一半。陈正蓉及市国投证券部伍经理等人,在“救市”大决战中,与“调节基金”配合得非常默契,收到了预期效果。市国投名利双收,既是深圳证券市场的“救市”大功臣,又在不到3个月的时间内获取了几千万元的丰厚利润。为此,谢强事后特意找到禹国刚,紧紧地拉着他的手说:“真感谢你们,这回让我们赚了大钱!”

而禹国刚在事后表示:说实在话,“救市”并不符合按经济规律办事的原则,但深圳股市这个“婴儿”当时只有10个月大,没有那么强的免疫力,必须用一下“特效药”,救活股市比什么都重要了。

(本文中所涉史料来自于笔者对深交所创建者王健、禹国刚的访谈,以及禹国刚所著的《深市物语》,海天出版社2000年版,第205-246页。)

加载中...