文/新浪财经意见领袖专栏作家 东方金诚 王青

摘要
一季度信用债发行量3.08万亿,净融资额1.73万亿,较上年同期分别增长38.9%和156.7%,较上季分别增长25.8%和244.4%。其背后的主要推动因素有两个:一是监管推出债券发行“绿色通道”,支持企业通过债券融资缓解疫情造成的流动性压力;二是当季货币政策宽松力度显著加大,资金利率中枢快速下移,加之“资产荒”背景下,机构对信用债配置需求上升,债券发行利率明显走低。一季度民企债发行也有所改善,净融资实现转正。但政策利好仍主要体现在中高等级民企,低等级民企债发行依然困难。
一季度流动性充裕提振债市情绪,信用债收益率下行,但信用利差整体走阔。尤其是3月中下旬,由于利率债收益率下行较快,加之信用债供给放量、经济下行导致市场违约担忧上升,信用利差上行明显。当季资金利率大幅走低,带动债市短端利率下行幅度更大,信用债期限利差走阔,利率曲线陡峭化下移;同时,高等级信用债利差下行幅度大于低等级,表明融资环境虽然宽松,但在疫情影响下,市场风险偏好并未实质性回升。
违约方面,一季度新增公募债违约主体4家,同比减少5家,其中3家为民营企业,1家为公众企业;当季主体级别下调企业数量同比亦明显下降。可见疫情冲击下,一季度违约风险并未大幅暴露。但当季债券展期、场外兑付、取消回售、债券置换等各类风险事件频发,疫情影响下的信用风险上升趋势仍需关注。
展望二季度,政策环境将持续利好信用债发行,3.31国常会已明确要求引导公司信用类债券净融资比上年多增1万亿元,这意味着年内剩余时间信用债发行量仍会保持同比较快增长。在债券发行监管制度方面,近期包括债券发行注册制的落地、银行间市场发行人分层分类管理机制的完善等政策变动,也带来发行条件的整体放松。从利率走势看,上半年利率还有一定下行空间,而具体幅度则取决于即将出台的一揽子宏观政策力度。对于配置盘来说,目前债券市场的利率水平吸引力不足;但信用利差和期限利差仍处高位,交易型投资者仍可在保持组合流动性的前提下,通过一定的杠杆策略、久期策略积极参与利率债和中高等级信用债投资交易,博弈利差压缩。信用风险方面,在外需冲击逐步显现的背景下,企业经营面临较大压力,部分企业潜在违约风险值得重点分析、密切关注,但在此前两年的风险主体出清和当前的政策呵护下,新增违约企业家数将延续同比放缓势头。
目录



1. 一季度信用债市场运行情况
1.1 一级市场
(一)融资环境宽松带动发行大幅放量,发行利率明显走低
一季度信用债[1]发行量3.08万亿,净融资额1.73万亿,较上年同期分别增长38.9%和156.7%,较上季分别增长25.8%和244.4%。信用债发行大幅增长主要有两方面原因,一是监管推出债券发行“绿色通道”,发行人积极把握政策窗口期,通过发行债券缓解疫情带来的流动性压力;二是货币政策边际宽松,流动性充裕,加之“资产荒”背景下,机构对信用债配置需求上升,债券发行利率明显走低——3月企业债、公司债、中票、短融加权平均发行利率较上年12月分别下行63BP、64BP、69BP和30BP。
图 1 一季度信用债发行量和净融资规模创历史新高(亿元)

分券种看,除企业债发行量下降、净融资缺口扩大外,一季度信用债各券种发行量和净融资额与上季相比均有所提升。其中,短融(含超短融)对增量贡献最大,净融资额大幅转正,与当季短期债券发行占比提升相一致。
图 3 信用债各券种发行情况(亿元)

(二)信用债发行仍在向高资质主体集中,不同月份波动明显
一季度AAA和AA+级主体发行量占比从上季度的83.9%提高至86.3%,而AA级主体发行量占比从14.2%降至12.4%。从月度来看,各月波动较为明显,2月AA级主体发行占比较上月下降5.4个百分点至7.5%,或与疫情冲击下投资者风险偏好下降有关;3月AA级主体债券发行占比明显提升至14.6%,反映出融资环境宽松带来的利好开始向更多主体溢出,以及高等级债券票息已压至很低的情况下,投资者通过下沉资质来增厚收益。
图 4 发行主体资质下沉仍不明显

数据来源:WIND,东方金诚
此外,一季度低等级信用债发行高度集中于城投债的情况并没有发生变化。当季AA级主体信用债发行量为3797亿,环比增加307亿,其中,地方国企发行量占比96.9%;当季AA级主体信用债净融资额为2064亿,其中,地方国企净融资额2168亿,这意味着其他性质AA级主体债券净融资额整体依然为负,但净融资缺口与上季相比有所收敛。
图 5 低等级债券发行高度集中于地方国企

数据来源:WIND,东方金诚
(三)政策利好外溢,民企融资改善,但可持续性有待观察
一季度民企信用债发行量为1375亿,环比增加586亿,净融资额转正至374亿,环比增加1517亿。其中,2月民企债净融资额实现去年5月以来首度转正;3月发行量达710亿,为2018年4月民企违约潮之后的新高点。不过,从占比来看,目前民企债占全部信用债发行量的比重仍仅为5%左右,相较2017年之前10%-20%的占比明显偏低。同时,近期民企债券融资好转主要体现在AAA和AA+级别的民企,低等级民企债发行仍然非常困难。
图 6 2019年民企债发行占比仍处持续下滑过程

数据来源:WIND,东方金诚
此外,春节后民营企业发行的141只信用债中,疫情防控债有44只,发行额占比为22.5%;从券种来看,有32只是超短融。这也说明近期民企债券发行量回升在很大程度上是企业受益于疫情期间的再融资政策宽松,通过发债来缓解暂时的流动性压力。因此,这种趋势能否持续还有待进一步观察。
(四)发行期限整体缩短主因2月短融发行占比提升,3月发行期限明显拉长
从发行期限结构来看,一季度1年以内(含1年)的短期债券发行占比较上季提高7.1个百分点,5年期以上长期债券占比略有提升,1-5年期(以3年期和5年期为主)的中期限债券占比有所下降。这与一季度短融发行火热相印证。不过,从月度来看,债券发行期限缩短的特征主要体现在2月,主要反映疫情冲击下,企业通过发行短期债券来缓和流动性压力的需求上升。3月注册制实施背景下,企业债、公司债发行量大幅增长,同时中期票据发行也有明显放量,整体发行期限明显拉长。根据我们的计算,按照债券最长期限统计,2月信用债加权平均发行期限为2.04年,较上月的2.41年缩短了约4.5个月,3月则拉长至2.99年。

1.2 二级市场
(一)短融交易量上升拉高信用债二级市场现券成交额
一季度信用债现券成交额为5.81万亿元,较上季增长6.1%,同比增长14.9%。但从券种来看,一季度现券成交额较上季增加主因短融,当季短融成交额环比增加5287亿元,定向工具成交额与上季大致持平,企业债、公司债和中票成交额环比分别下降1003亿、153亿和800亿元。
图 9 信用债主要券种现券成交额(亿元)

数据来源:WIND,东方金诚
(二)收益率震荡下行
一季度货币宽松力度加码,流动性充裕带动资金利率中枢下移,提振债市情绪,信用债收益率整体下行。
产业债方面,季末1年期、3年期、5年期AAA级中短期票据到期收益率较上年末分别下行75.5BP、52.9BP和37.9BP,由于资金利率大幅走低带动下债市短端利率下行幅度更大,期限利差走阔;从不同等级来看,季末AAA级、AA+级、AA级3年期中短期票据到期收益率较上年末分别下行52.9BP、43.9BP和45.9BP,高等级收益率下行幅度大于中低等级,表明融资环境虽然宽松,但在疫情影响下,市场风险偏好并未实质性回升。除AA-级别外,季末AAA至AA级别各期限中短期票据到期收益率普遍已处2010年以来历史分位的5%以下(见图12),其中,AAA级1年期品种收益率已逼近过去十年最低值。
图 10 各期限、各等级中短期票据到期收益率走势(%)


城投债方面,季末1年期、3年期、5年期AAA级城投债到期收益率较上年末分别下行73.6BP、46.6BP和53.1BP,中短久期收益率下行幅度与产业债相当,长久期收益率下行幅度超过产业债;从不同等级来看,季末AAA级、AA+级、AA级3年期城投债到期收益率较上年末分别下行46.6BP、40.6BP和40.6BP。与产业债相同,除AA-级别外,季末AAA至AA级别各期限城投债到期收益率普遍已处2010年以来历史分位的5%以下(见图15),其中,AAA级1年期收益率已为过去十年最低值。


(三)除高等级短久期品种外,信用利差多数走阔,季内走势一波三折
除中高等级短久期品种外,一季度信用利差整体走阔。季内利差走势一波三折:1月利差整体收窄;2月上旬因利率债收益率较快下行,而信用债市场反应相对滞后,加之疫情推升市场对违约风险的担忧,信用利差整体走阔;进入中下旬,随着疫情好转,以及流动性充裕、融资环境宽松提振市场情绪,信用利差趋于收窄;不过,3月中旬以来,由于利率债收益率下行较快,加之信用债供给放量、经济下行时期市场违约担忧上升,各等级、各期限信用利差明显走阔,导致季末利差水平较上年末多数上行。
产业债方面,除AAA级1年期品种利差收窄10.4bp、AA+级1年期品种利差收窄1.4bp以外,季末各等级、各期限中短期票据信用利差较上年末多数走阔,且期限越长,利差上行幅度越大,其中,AAA级5年期品种利差较上年末扩大38.1bp,这与同期利率曲线陡峭化、期限利差扩大相互印证。从历史分位数来看,季末产业债信用利差,尤其是高等级、中长久期品种利差已升至2010年以来较高历史分位水平(见图18),流动性持续宽松下,信用债套息空间有所修复。
图 16 各等级3年期中短期票据利差走势(BP)


数据来源:WIND,东方金诚
城投债方面,除AAA级1年期品种利差收窄8.5bp以外,季末各等级、各期限城投债信用利差较上年末多数走阔,且同样呈现期限越长,利差上行幅度越大的特征,其中,各等级3年期品种利差上行幅度在10bp以上,各等级5年期品种利差上行幅度则超过20bp(见图20)。从历史分位数来看,季末1年期城投债信用利差处2010年以来历史分位的20-25%之间,中长久期品种利差所处分位水平较高,其中AAA级中长期城投债利差处历史分位的50%左右(见图21)。


数据来源:WIND,东方金诚
(四)3月中下旬等级利差大幅走阔,带动季末等级利差水平普遍高于上年末
一季度信用债等级利差走势波动较大。1月等级利差窄幅震荡,2月中上旬疫情影响下等级利差有所走阔,进入2月下旬,流动性宽松、融资条件改善缓和市场风险情绪,等级利差跟随信用利差持续收敛。但自3月中旬起,伴随信用利差持续走阔,等级利差同步扩大,反映疫情冲击和年报季临近背景下,市场对于低等级债券违约风险和估值波动的担忧。
具体来看,产业债方面,季末1年期、3年期AA与AAA级中短期票据利差较上年末分别上行19bp和7bp,5年期AA与AAA级中短期票据利差则较上年末下行14bp(见图23);城投债方面,季末1年期、3年期、5年期AA与AAA级城投债利差较上年末分别上行17bp、6bp和7bp(见图25)。
图 22 各期限中短期票据等级利差走势(BP)


数据来源:WIND,东方金诚
(五)期限利差明显走阔
一季度流动性宽松、资金利率走低带动债市短端利率大幅下降,长端也有跟降,但下行幅度相对较小,信用债期限利差明显走阔。
具体来看,产业债方面,季末AAA、AA+、AA级中短期票据3Y-1Y利差较上年末分别上行22.6bp、22.6bp和10.6bp,5Y-1Y利差分别上行37.6bp、18.6bp和4.6bp(见图27);季末AAA、AA+、AA级城投债3Y-1Y利差较上年末分别上行27.0bp、20.5bp和23.0bp,5Y-1Y利差分别上行14.5bp、16.0bp和10.5bp(见图29)。
图 26 各等级中短期票据期限利差走势(BP)


数据来源:WIND,东方金诚
(四)行业利差多数走阔,季末轻工行业利差最高;民企债利差有所收敛
与上年末相比,一季度产业债各行业利差多数走阔,但从季内走势看,利差上行集中在3月中旬以后。季末利差较高的行业包括轻工制造、通用机械、家用电器、电气设备、纺织服装、计算机和农林牧渔等,利差均超过200bp,其中,轻工制造行业利差最高,达到498.5bp。当季利差上行幅度较大的行业为通用机械(+31.6bp)、航运(+22.5bp)和轻工制造(+22.1bp);利差下行幅度较大的行业为农林牧渔(-152.7bp)和纺织服装(-42.0bp)。另外,分主体性质看,季末央企、地方国企产业债利差分别为79.4bp和106.4bp,较上年末扩大8.5bp和5.3bp;民企产业债利差为281.7bp,较上年末收窄34.9bp。
表2 一季度产业债各行业利差(中位数)变动情况

(五)各区域城投债利差多数走阔,季末贵州省城投债利差在各区域中最高
与上年末相比,一季度各区域城投债利差多数走阔。季末利差较高的省份包括贵州、云南、湖南等,利差均超过200bp,其中,贵州省城投债利差最高,达到371.5bp。当季城投债利差上行幅度最大的省份是青海(+38.8bp)、黑龙江(+28.8bp)和甘肃(+20.9bp),利差下行幅度最大的省份是内蒙古(-67.5bp)和辽宁(-38.9bp)。
表3 一季度各区域城投债利差(中位数)变动情况

1.3 违约及级别调整情况
(一)新增违约主体数量减少,违约形式多样化
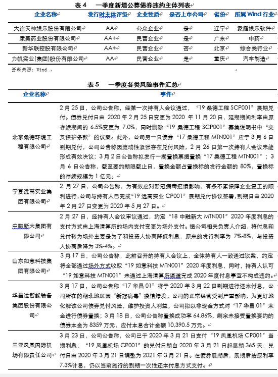
一季度新增公募债违约主体4家,同比减少5家,其中,1月、2月各1家,3月增至2家。这4家新增违约主体中有3家为民营企业,1家为公众企业;2家发行时主体级别为AA+,2家为AA级(详见表4);3家为上市公司。
图 30 公募债违约数据统计

数据来源:Wind,东方金诚
从新增违约主体数量看,疫情冲击下,一季度违约风险并未大幅暴露。但债券展期、场外兑付、取消回售、债券置换等各类风险事件频发(详见表5),同时,北大方正重整、政府工作组进驻海航、青海省投美元债危机等事件也引发市场广泛关注。相关主体多为自身即存在问题,并在疫情影响下加速其问题暴露,多个主体在公告中提及疫情造成公司流动性紧张,疫情影响下的信用风险上升趋势仍需关注。
表4 一季度新增公募债券违约主体列表

资料来源:Wind,东方金诚整理
资料来源:Wind,东方金诚整理
(二)级别调整主体数量同比明显下降
一季度共有21家发债主体级别被下调,明显少于去年同期的39家,另有29家主体级别被上调,少于去年同期的45家。
表6 一季度级别下调主体列表

数据来源:Choice金融终端,东方金诚
2 2020年二季度信用债市场展望
2.1 信用债发行情况展望
(一)政策环境持续利好信用债发行
从宏观政策环境来看,疫情加大经济下行压力,需求下滑导致企业经营面临困境,帮助企业渡过难关,稳定当前就业形势,避免短期冲击演化成长期的经济和社会危机,是当前政策的重要关注点。加大金融、财税支持力度,缓解企业短期流动性压力,是帮助企业“活下去”的重要手段。因此,从宏观层面来看,货币政策将维持宽松,且宽松力度会继续加码,4月17日中央政治局会议提出要“以更大的宏观政策力度对冲疫情影响”,货币政策方面明确要“运用降准、降息、再贷款等手段,保持流动性合理充裕”,目的就是要引导金融机构加大对实体经济资金支持力度,降低实体经济融资成本。
除信贷外,债市也是资金从金融机构流向实体经济的重要渠道。在当前的形势下,适度放松信用债发行条件也是加强金融对实体经济支持力度的重要手段。3月31日召开的国常会即传递出了这一信号,会议明确要引导公司信用类债券净融资比上年多增1万亿元,为民营企业和中小微企业低成本融资拓宽渠道。
根据我们的测算,一季度信用债净融资规模比去年一季度多增了约1万亿,这意味着未来三个季度信用债净融资规模需与去年同期大致持平,而考虑到今年信用债到期压力加大——在不计入剩余三个季度年内发行、年内到期的规模和回售量的情况下,未来三个季度信用债到期偿还量和提前兑付量比去年同期多出约3800亿,故年内剩余时间信用债发行量仍需保持同比增长,才能完成净融资多增1万亿的目标。
在债券发行监管制度方面,近期的政策变动整体上也带来了信用债发行条件的放松。这些变动展现了债券市场发行监管的趋势,对债券发行将产生长期影响。首先就是债券发行注册制的落地。3月1日新《证券法》正式施行,新《证券法》的重要制度改革之一是全面推行证券发行注册制,实行当日发改委、证监会、交易所等机构表示,企业债券和公司债券的发行由核准制改为注册制。注册制的实施,减少了中间的核准和审批环节,发行效率将有实质性提升;另一方面,发行门槛有所放宽,更多发行人将迎来债券直接融资的机会。
注册制的落地整体上放松了交易所市场的债券发行条件,在银行间市场方面,4月16日交易商协会发布《非金融企业债务融资工具公开发行注册工作规程(2020 版)》及《非金融企业债务融资工具公开发行注册文件表格体系(2020版)》等制度,进一步完善了银行间市场发行人分层分类管理机制,市场分层由原来的“两类”架构升级为“两层四类”。在产品注册方式上,成熟层企业对应原第一类企业,可以就相关品种进行统一注册,且统一注册的品种范围扩大,预评时间缩短,给优质企业发债带来利好;基础层企业分别对应原第二类企业,基础层中第三类企业分别注册超短期融资券、短期融资券、中期票据、永续票据等产品的以及第四类企业注册超短期融资券的,可在注册有效期内自主发行,所以对第三类企业来说,发行的自主性也有所提升。
(二)发行利率将保持低位
信用债发行利率与资金利率密切相关,资金利率下行将带动债券发行利率走低。可以看到,为对冲疫情影响,今年以来货币政策边际宽松,流动性保持充裕,资金利率大幅下降。这一趋势在二季度还将延续,货币政策将维持宽松以配合财政发力。我们判断,至少在上半年资金利率还将维持低位,并且有进一步下探的空间。
当然,信用债的发行利率与其供求状况也有一定关系,供给放量可能会带来发行利率的抬升,在这3月份已有所体现。我们注意到,3月各主要券种加权平均发行利率环比有所走高。同时出现的现象是3月取消或者推迟发行的债券数量增多,主要原因是债券发行票面利率过低,而投资者负债端成本下行相对缓慢,导致投资者在一级市场的套息空间不足,抑制了信用债的配置需求。加上3月信用债发行量比较大,供给压力上升,进一步加剧了供需之间的失衡。因而也出现了部分发行人提高票面利率来为投资者创造套息空间的情况。
不过,4月以来,货币宽松力度加码。其中,4月7日央行将超额存款准备金利率从0.72%下调至0.35%。由于超额存款准备金利率被视为利率走廊的下限,此次下调直接带动资金利率下行,信用债一级市场套息空间得到修复,信用债发行利率也重回下行通道。
整体而言,当前政策层面上引导金融机构向实体经济让利,降低企业融资成本的导向明确。债券融资作为企业融资的重要渠道,发行利率的趋势性上升在短期内并不符合政策意图。同时,尽管LPR报价下调将带动贷款利率出现更大幅度下降,但相比而言,债券发行利率对资金利率的敏感性更强,从成本角度来看,债券融资相对于银行贷款的性价比犹存。
(三)基建发力提振城投融资需求,房企境内发债趋于活跃
今年专项债规模将有明显增加,财政部重启特别国债,这意味着利率债的供给压力上升。我们认为,后期监管层将通过增加货币政策放松力度来缓冲利率债供给压力,不会对信用债发行产生明显的“挤出效应”。此外,今年专项债将主要用于支持基建项目,特别国债也有可能部分投向基建,这将撬动配套资金需求,反而会进一步改善城投融资环境,提振城投债券融资需求。
地产债方面,疫情影响下房企融资政策已开始放松,加之前期中资美元债市场大幅调整以及境内外利差处于高位,3月以来房企发债出现从境外转向境内的趋势,4月境内发债规模井喷,预计后期境内地产债发行仍将保持活跃。不过,由于疫情对房企开工、销售和资金回笼造成较大压力,低等级房企违约暴露的可能性上升,行业内部分化将进一步加剧。
此外,在基建稳增长发力背景下,国企占比高的中上游行业安全边际扩大,钢铁、煤炭、交通运输、电力、港口、建筑等行业将得到更多政策及市场支持。另外,金融对受疫情影响较大企业支持力度有进一步加码的可能,相关企业仍可利用政策红利,挖掘防疫、纾困等主题债券的发行机会。
2.2 信用债收益率和利差走势展望
目前利率债和中高等级信用债收益率已经压至历史低位,尽管从基本面和政策面来看,短时间内利率反弹的条件还不具备,但进一步下行的空间也比较有限。当前全球疫情仍处高发期,对经济的负面影响还未充分显现,国内货币政策正在加大对冲力度,从基本面和政策面来看,未来一段时间仍将处于低利率的状态。下半年,随着主要经济体疫情的缓和以及经济活动的恢复,我国经济增长面临的压力将得到缓解,利率也会出现一定程度的上行。我们判断,下半年10年期国债收益率可能回升至2.8-2.9%,但应该不会升至此前3.2%左右的水平,重现“债灾”的风险很小。
3月下旬以来,货币政策宽松推动无风险利率大幅下行,信用债收益率下行幅度较小,导致信用利差被动走阔,同时疫情全球蔓延下避险情绪升温,以及经济下行和企业经营难度加大造成的违约担忧上升,造成等级利差上行。这样的利率和利差变动显示,在货币政策宽松(信用债收益率跟随利率债收益率走低),风险偏好下降(等级利差走阔)的情况下,资产表现上信用债中高等级好于低等级。此外,近期货币政策放松力度加大,资金利率快速下行带动债市短端利率下探,期限利差也处在偏高水平。
对于配置盘,目前债券市场的收益率水平吸引力不足,建议放缓节奏,等待利率反弹后的配置机会。当然,在等级利差和期限利差比较高的情况下,仍有一些结构性的配置机会可以把握,可以通过适度下沉资质挖掘一级性价比较高的个券或配置较长久期、永续债和私募债等流动性比较低的品种来增厚收益。另外,下沉资质建议精选短期内将受益于融资政策利好的低资质城投债和中等资质地产债,同时注意控制久期。
对于交易盘,二季度流动性宽松环境仍将持续,加之前期风险主体出清以及当前政策呵护下,信用风险超预期恶化的可能性不大,交易型投资者仍可通过一定的杠杆策略、久期策略积极参与利率债和中高等级信用债投资交易,博弈利差压缩。但需警惕疫情缓解、经济企稳和信用修复后的利率反弹,保持组合流动性。
2.3 信用债违约风险展望
近期市场对于信用债违约的担忧有所上升,这反映于信用利差和等级利差的扩大。但与2018年资管新规出台后融资收缩导致的债券违约不同,今年企业主要面临疫情影响下市场需求萎缩、订单减少带来的压力。我们判断,在外需冲击逐步显现、国内经济回升弱于预期背景下,企业经营仍将面临较大压力,部分企业潜在债券违约风险值得重点分析、密切关注,但出现超预期违约的可能性不大。
主要有两方面原因:一是在经历了前两年的违约潮之后,债券市场上有瑕疵的高风险主体数量已经明显减少。二是从政策层面来看,4.17中央政治局会议提到“六保”,“六保”之一为“保市场主体”,实际上就是要“保企业”,这也是保居民就业、保基本民生、保产业链供应链稳定的重要基础——避免出现新一轮“违约潮”是债市“保市场主体”的关键环节,债市融资环境改善将在一定程度上对冲发行企业经营端面临的压力。我们注意到,尽管疫情影响下,投资者风险偏好难言实质性回升,但一季度民企债发行规模有所放量,净融资实现转正,二级市场上民企债利差也有明显收窄,这也表明在较大力度的政策呵护下,民企同样有所受益。
[1] 含企业债、公司债、中票、短融和定向工具